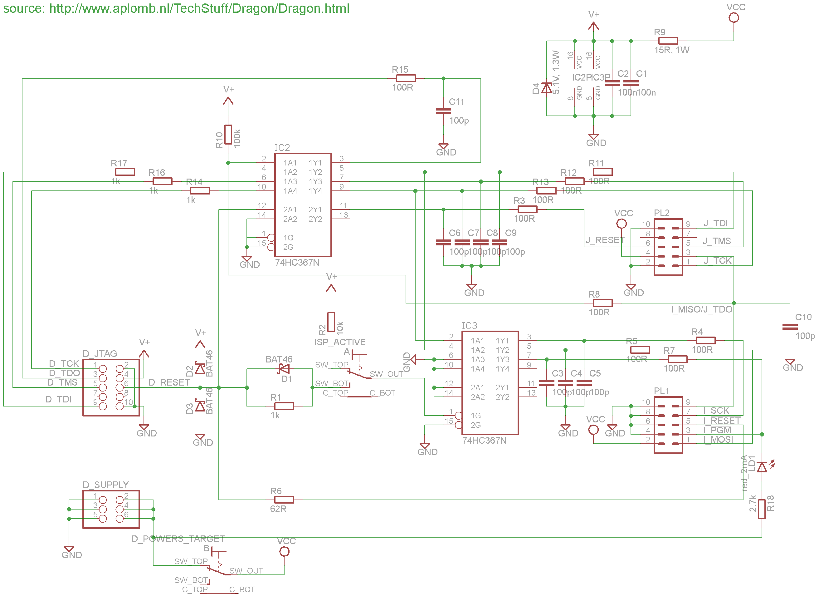
Hi, ich habe eben meine Dragonlair Variante zusammengelötet. Die Grundidee kommt von http://www.aplomb.nl/TechStuff/Dragon/Dragon.htm Der Plan ist, die I/Os des dragons über Puffer zu schützen. Über den Schalter unten auf dem Schaltplan kann man die Spannungsversorgung des Dragons auf das Target geben. Wenn ich (ohne dragon oder target verbunden zu haben) den Schalter in die entsprechende Stellung (nach oben) bringe und D_SUPPLY mit 5V/GND verbinde, zieht die Platine 280mA, was ich etwas viel finde, wenn man bedenkt, dass der USB-Port an dem der Dragon hängt insgesamt nur 500mA liefern könnte. Ist das ein Anzeichen dafür, dass D4 schon ziemlich weit offen ist und der Strom über R9 abließt? War das so gedacht? Dann könnte ich damit leben. Ansonsten bin ich beunruhigt. der Vollständigkeit halber die Erläuterung der Rest-Schaltung: Mithilfe des zweiten Schalters kann man in der (oben)-Stellung den einen Treiber deaktivieren, um den Dragon nur im Debug-Wire-Modus über die reguläre ISP-Schnittstelle (PL1) zu verwenden. JTAG und ISP sind auf dem Dragon übrigens einfach nur durchkontaktiert. Daher nur ein "Eingang" D_JTAG Das Paket aus D1 und R1 habe ich aus der ursprünglichen Schaltung so übernommen. Den Sinn dahinter habe ich selbst nicht ganz verstanden; im Zweifelsfall lege ich am Ende den anderen Schalterpin auf GND, um den Treiber in der (unten)-Stellung einfach zu aktivieren. Die 100p habe ich aus dem von mir zuvor verwendeten XILINX-JTAG Programmer übernommen
Da wird wohl d4 oder eine Lotbrücke das Prob sein.
Bitte melde dich an um einen Beitrag zu schreiben. Anmeldung ist kostenlos und dauert nur eine Minute.
Bestehender Account
Schon ein Account bei Google/GoogleMail? Keine Anmeldung erforderlich!
Mit Google-Account einloggen
Mit Google-Account einloggen
Noch kein Account? Hier anmelden.

