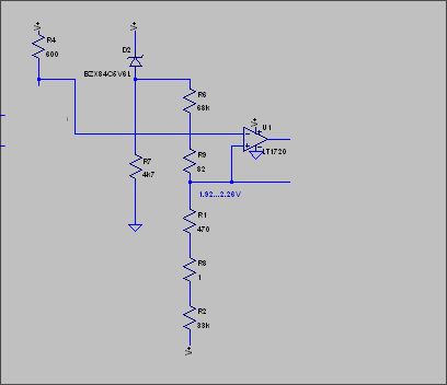
Ich habe eine einfache Schaltung die zwei Spannungen vergleicht, nämlich die eines Messfühlers gegen eine einstellbare Referenzspannung, welche über eine Z-Diode+Spannungsteiler erzeugt wird (siehe Auszug aus der Schaltung). Normalerweise macht man ja Referenzspannungen gegen Masse - ist es "zulässig", den Messwiderstand gegen +10V einzubauen und gegen eine Spannung zu vergleichen, welche ebenfalls auf +10V bezogen ist (Z-Diode von +10V über Widerstand nach GND)? Ich habe es unter LT Spice simuliert und es funktioniert (natürlich) tadellos... Nur habe ich sowas eigentlich noch nie gemacht - ist das etwas, was man tun "darf" oder leiste ich mir hier eine Peinlichkeit? Mir fällt aber kein Grund ein, es nicht so zu machen - ... Danke und LG, Michael
Es macht wenig Sinn, einen Schaltplan zu beurteilen, der unvollständig ist...
Hallo! Wenn ich Dein Problem richtig verstanden habe, kannst Du das so machen. Der Komparator vergleicht ja die geiden Potentiale gegeneinander - ob die nun gemeinsam auf Masse oder +10 V bezogen sind, ist Wurst. Der GEMEINSAME Bezugspunkt ist wichtig. Wenn Du einen Punkt nach GND und den anderen nach +10 V beziehen würdest, gingen alle Driften dieser 10 V voll ein. Abgesehen davon ist eine Z-Diode keine besonders gute Referenzquelle.
Es geht um den Vergleich der beiden Spannungen, die nicht gegen Masse sondern gegen 12V definiert sind. Was soll der restliche Schaltplan bringen?
> ist es "zulässig", den Messwiderstand gegen +10V einzubauen und > gegen eine Spannung zu vergleichen, welche ebenfalls auf +10V > bezogen ist Ja, wenn die Spannungen so weit unter +10V (12V) liegen, daß sie im input common mode Bereich des OpAmps liegen. Z-Dioden sind natürlich so ungenau, daß man sie nicht als Referenz bezeichnen sollte.
Michael W. schrieb: > Normalerweise macht man ja Referenzspannungen gegen Masse - ist es > "zulässig", den Messwiderstand gegen +10V einzubauen und gegen eine > Spannung zu vergleichen, welche ebenfalls auf +10V bezogen ist (Z-Diode > von +10V über Widerstand nach GND)? Ist egal, ein absolutes Potential kennt ein Bauteil sowiso nicht. Und Spannung ist eben "nur" eine Potentialdifferenz, die Masse könnte also auch bei -500 Volt gegenüber Erde (Edit für die Korinthenspalter: Oder ggü. eines bieliebigen anderen denkbaren Bezugssystems, in dem die gleichen bzw. sinngemäß übertragbare Gesetze der Elektrotechnik herrschen sollen) liegen und die Versorgung dann eben bei -490. > Mir fällt aber kein Grund ein, es nicht so zu machen... Eben :-) Je nach Anwendung könnte es sich jedoch lohnen, hinter den OPV einen Schmitt-Trigger anzuflanschen. Wenn's ganz genau sein soll (Meßfühler kann ja vieles sein), dann vergiss die Zenerdiode (aber die ist vielleicht auch nur zum einfacheren Simulieren drin) und nimm beim OP einen Präzisionstypen. Wenn's richtig teuer sein soll, dann kann man einen Präzisions-OP mit extrakleiner Offsetspannung und geringer Temperaturdrift nebst ebensoguten Widerständen nehmen. Viel Spaß beim Basteln, Nor.
Bitte melde dich an um einen Beitrag zu schreiben. Anmeldung ist kostenlos und dauert nur eine Minute.
Bestehender Account
Schon ein Account bei Google/GoogleMail? Keine Anmeldung erforderlich!
Mit Google-Account einloggen
Mit Google-Account einloggen
Noch kein Account? Hier anmelden.
