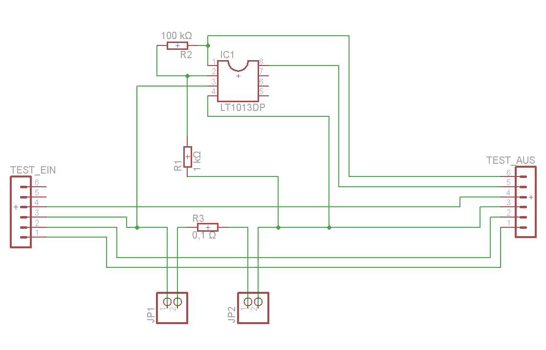
Hallo mikrokontroller.net Forum. Ich habe ein kleines Problem mit einer Schaltung, die ich für die Uni mache. Und zwar benutze ich einen nicht invertierende Verstärker, der mit einem LT1013DP und einem 0,1 Präzisionswiederstand von Isabellenhütte arbeitet. Das Ergebnis wird dann von einem ADC mit einem STM32F4Discovery Board ermittelt. Der Verstärker wird mit 100kOhm und 1kOhm betrieben, so dass eine Verstärkung von ungefähr 101 zu erwarten wäre. Gemessen wird ein Microcontroller Cortex M0 von STM, der einen Assemblerbefehl endlos wiederholt. Unabhängig von jeder Genauigkeit wird das Ergebnis jedoch mit jeder Messung kleiner, obwohl exakt das selbe gemessen wird. Habe auch einmal das Discovery Board ausgetauscht gegen zwei digitale Multimeter und diese zeigten in Echtzeit den konstanten Abfall der Spannung an. Die beiden Schaltungen sind übrigens geätzt und größtenteils per SMD bestückt. Die Verbindungen habe ich über Brückenkabel hergestellt. Ich bin nicht so bewandert in Elektrotechnik (Kerninformatiker). Gibt es da einen Effekt, der so ein Verhalten auslöst ? Viele Grüße und danke für jede Hilfe. Weitere Informationen, falls benötigt, kann ich gerne geben.
Das Ganze sieht nach einem Temperaturproblem aus, dewegen folgende Fragen: Welcher Strom fließt durch R3? Um welchen Typ handelt es sich bei R3? Wie genau ist R3 verdahtet? Kannst du ein Foto davon machen? Welche Spannung misst du am Ausgang von IC1 zu Beginn? Welche Spannung misst du am Ausgang von IC1, nachdem die Schaltung längere Zeit läuft?
Hallo Yalu, durch R3 läuft im Grunde die Masse vom Microcontroller zurück. R3 ist ein Shunt von Isabellenhütte PBV R100. Ein Foto habe ich angehangen und zusätzlich noch ein txt File mit zwei aufeinander folgenden Messergebnissen.
Jan schrieb: > durch R3 läuft im Grunde die Masse vom Microcontroller zurück. D.h. du misst den (möglicherweise schwankenden) Stromverbrauch des µC? Zudem sind die Anschlüsse des Shunts gesteckt. Steckverbindungen haben oft variable Übergangswiderstände, die sich bei den 0,1Ω des Shunts durchaus bemerkbar machen können. Um solche Fehler zu eliminieren, bedient man sich der Vierleitermessung, die ja vom Shunt dank seiner vier Anschlüsse unterstützt wird. http://de.wikipedia.org/wiki/Vierleitermessung
Im Grunde ist dieser Shunt eh nur eine Übergangslösung. Im Prinzip soll da ja ein SMD Shunt drauf. Kann denn die Steckverbindung dieses Phänomen auslösen, dass die Messergebnisse ständig sinken ? Ich meine, ich messe im Grunde immer den selben assemblerbefehl in jeder Messreihe (in diesem Fall SUBS) mit den selben Parametern. Da dürfte doch eigentlich keine Schwankung im Verbrauch sein. Danke schon mal für die Hinweise mit der Vierleitermessung.
Bitte melde dich an um einen Beitrag zu schreiben. Anmeldung ist kostenlos und dauert nur eine Minute.
Bestehender Account
Schon ein Account bei Google/GoogleMail? Keine Anmeldung erforderlich!
Mit Google-Account einloggen
Mit Google-Account einloggen
Noch kein Account? Hier anmelden.


