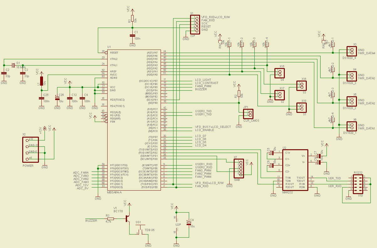
Ich möchte die interne Referenz des ATmega128 für den ADC nutzen. Leider ist die Genauigkeit völlig daneben, was sich auf meine Messergebnisse negativ auswirkt. Ist das grundsätzlich ein Problem oder nur hier bei mir. Anstatt der internen Referenz von 2.56V messe ich am Referenzpin 2.76V. Der Pin hängt im Moment offen. Ich könnte ihn aber für die Zukunft auch mittels Kondensator gegen Masse entkoppeln (10n oder noch kleiner?). Anbie die Schaltung, wie es angeschlossen ist.
Die interne Referenz ist zwar recht stabil, allerdings bewegen sich die Fertigungstoleranzen im Bereich 2,3 - 2,8 Volt Nennspannung je nach Charge. Also bei Bedarf Nennwert im EEPROM speichern und Messergebnis per software korrigieren, oder externe referenz z.b. tl431 mit abgleich verwenden.
Was ist eigentlich so schwer daran, mal ins Datenblatt zu schauen?
Also entkopplen auf jeden Fall, das kann nicht schaden. Du bekommst vielleicht aber auch durch den einen Eingang ADC_12V einen zu hohen Wert auf den ADC bekommst (eigentlich nur im Bereich von 0V bis AREF/VCC). Dann evtl. musst du noch die Signale Filtern, damit du die Störungen minimieren kannst (LC-Netzwerk).
Vielen Dank für die Hilfe. Ich habe mal ein wenig recherchiert und mal wirklich genau mit allen Toleranzen gerechnet. Das Ergebnis ist erschreckend. Die 12V, die ich über den Spannungsteiler messe haben so eine starke Toleranz, dass bei anliegenden 12V im ungünstigsten Fall 10,37 - 13,06 V rauskommen. Eine gute Verbesserung stellt der TL431 dar bzw. auch der Umstieg auf 0,1% Widerstände. Da liegen dann die Werte nur noch zwischen 11,71 - 12,28V, was schon sehr viel besser ist. Gibt es einen Refrenzspannungsgeber, der noch bessere Toleranzen hat als der TL431. Also ich bin sicher, dass es die gibt. Aber kennt jemand welche?
Habe auch Probleme mit der internen Referenz gehabt (~2.4V). Das ist für einen Lipoly-Lader nicht so gut. Und weil ich über kein genaues Messgerät verfüge, habe ich eine externe Referenz von Reichelt geordert: LT 1004 CZ-2,5 Referenz, TO-92 2.10 Euro. Der ist zwar teurer als der TL431, aber hoffentlich auch besser. Allgemein gilt wohl: Je mehr Geld du auf den Tisch legst, desto besser wird die Referenz. Zudem könnte man die Temperaturabhängigkeit eliminieren, indem man den Referenzbaustein heizt und in der Temperatur regelt. Gruß Marco -
du kannst auch 7v anschliessen, die spannung muss aber so hoch sein am ausgang das dein avr zufrieden ist. mfg pebisoft
Ich habe mal bei Reichelt da ein wenig nach Referenz gesucht. Der Beste mit Preis-/Leistung ist meiner Meinung nach der LT1009 mit 0,2% Toleranz und kostet auch nur 2,10 . 2,495 - 2,500 - 2,505 ist schon okay, denke ich mal. @pebisoft: Was habe ich von 7V. Klar ist zwar, desto höher die Spannung am Ref, je weniger wirkt sich die Genauigkeit der Referenz aus. Allerdings bedeutet eine höhere Referenz keinesfalls eine höhere Genauigkeit. Ich habe schon nach 5V - Referenzen geschaut. Aber ob 5V mit 0,2% oder 2,5V mit 0,2%. Das ist dann wirklich egal.
Bitte melde dich an um einen Beitrag zu schreiben. Anmeldung ist kostenlos und dauert nur eine Minute.
Bestehender Account
Schon ein Account bei Google/GoogleMail? Keine Anmeldung erforderlich!
Mit Google-Account einloggen
Mit Google-Account einloggen
Noch kein Account? Hier anmelden.
