Forum: Gesperrte Threads Atmega funzt nicht


von Avr (Gast)


Lesenswert?

Hallo,

ich bin eigentlich sehr Erfahren was die Programmierung von ATMegas 
angeht. Ich habe schon viele Schaltungen entwickelt und die haben 
funktioniert sehr Gut. Meine neuste Schaltung - Ein Schaltplatine 
(Relaisplatine) funktioniert aber nicht. Ich habe eigentlich alles 
Beachtet wie zum Beispiel 1000µF am Quarz (statt 100µF) damit ich auch 
160Mhz nicht nur 16Mhz nutzen kann.
Das ganze soll eine High-Speed Relaisschaltplatine werden.

Ich hoff ihr könnt mir Helfen,

AVr

von Avr (Gast)


Lesenswert?

Ich glaube ich habe die AVR kapuut gefust. Werde gleich mal einen neune 
Programmieren. ATMegas 8 habe ich noch tausende

von Moderatoren gegen Trolle (Gast)


Lesenswert?

Die armen Atmega 8 haben einen Troll wie Avr nicht verdient.

von Magnus M. (magnetus) Benutzerseite


Lesenswert?

Avr schrieb:
> Ich habe eigentlich alles Beachtet wie zum Beispiel 1000µF am
> Quarz (statt 100µF) damit ich auch 160Mhz nicht nur 16Mhz nutzen
> kann.

Mist, hab beim lesen doch glatt den Schluck Radler auf meinem kompletten 
Notebook verteilt!

> Ich hoff ihr könnt mir Helfen,

Wenn das, was du da eben geschrieben hast, wirklich dein Ernst ist, sehe 
ich nur wenig Hoffnung auf Hilfe.

von icke (Gast)


Lesenswert?

Hört sich sehr nach Getrolle an :)

Und falls nicht:
160Mhz mit einem Atmega8?
Mit Sicherheit nicht! und 1000uF (oder auch "nur" 100uF) für den Quarz 
ist um ein 5000 bis 50000 zu groß...

von Peter K. (peterka2000)


Lesenswert?

> Ich habe eigentlich alles
> Beachtet wie zum Beispiel 1000µF am Quarz (statt 100µF) damit ich auch
> 160Mhz nicht nur 16Mhz nutzen kann.
Das gehört in den Witz der Woche
> Das ganze soll eine High-Speed Relaisschaltplatine werden.
Du weist schon, das Relais sehr lahm schalten
> Ich hoff ihr könnt mir Helfen,
Ja: http://www.mikrocontroller.net/articles/AVR-Tutorial

PS: Nicht das Forum vollspammen

von Thomas D. (thomasderbastler)


Lesenswert?

jetzt wäre noch der Schaltplan mit der Dimensionierung der Bauteile 
spannend..

von Magnus M. (magnetus) Benutzerseite


Lesenswert?

Avr schrieb:
> ATMegas 8 habe ich noch tausende

Kannst ja versuchen, die µCs in Reihe zu schalten. Bei 1000 Stück kommst 
du immerhin auf 16000MHz (also beachtliche 16GHz). Beachte aber, dass du 
dafür auch die 1000fache Betriebsspannung (also 5KV) benötigst. Zwecks 
Auswahl des passenden Festspannungsreglers solltest du aber besser einen 
neuen Thread auf machen.

von Peter K. (peterka2000)


Lesenswert?

> dafür auch die 1000fache Betriebsspannung (also 5KV) benötigst.
Dann mal ab zum Umspannwerk. Und auf die Leiterbahnbreite achten. Und 
25mm Isolierabstand zur nächsten Leiterbahn
> Zwecks Auswahl des passenden Festspannungsreglers solltest du aber besser einen 
> neuen Thread auf machen.
Nicht noch eine Spam-Thread

von Moderatoren gegen Trolle (Gast)


Lesenswert?

Das Problem ist nicht Avr sondern die Moderation dieses Forums. Harmlose 
Beiträge werden kommentarlos gelöscht und dann kommt ein Avr...

von Avr (Gast)


Lesenswert?

Ich wusste doch irgendwas kann da nicht hinhauen. Mein Freund meinte als 
ich ihm fragten ob 2,2pF ausreichen, man solle zwecks 
geschwindigkeiserhöhung lieber mehr nehmen. Ich ich Troll glaub ihn das 
auch.

Naja ich suchen jetzt einen festspannungsregler von 5KV auf 3,3V. Ein 
Umspannwerk haben wir in der nähe, ich denke eine J-Y(ST)Y leitung kann 
ich bestimmt auf dem Bau mitnehmen.

Peter K. schrieb:
> Und
> 25mm Isolierabstand zur nächsten Leiterbah

Keine Angst ich kann nicht selber PCB herstellen, ich nutze 
Streifenraster, da ist ja immer ein kleiner abstand zwischen der 
Leiterbahn.

von Thomas D. (thomasderbastler)


Lesenswert?

vielleicht, der Gast AVR, wir eine neue bahnbrechende Erfolgsstory 
schreiben..

von MS (Gast)


Lesenswert?

Tu der Menschheit einen gefallen und gebe dieses Hobby auf, lieber Avr. 
Verhöcker dein Material bei Ebay und lass es sein.

Avr schrieb:
> Peter K. schrieb:
>> Und
>> 25mm Isolierabstand zur nächsten Leiterbah
>
> Keine Angst ich kann nicht selber PCB herstellen, ich nutze
> Streifenraster, da ist ja immer ein kleiner abstand zwischen der
> Leiterbahn.

Bitte benachrichtige vorher aber Sämtliche Nachbarn, und sprech mit dem 
Zuständigen des Stellwerkes, sonst: Gutes Gelingen!

von Peter K. (peterka2000)


Lesenswert?

> Peter K. schrieb:
>> Und
>> 25mm Isolierabstand zur nächsten Leiterbah
>
> Keine Angst ich kann nicht selber PCB herstellen, ich nutze
> Streifenraster, da ist ja immer ein kleiner abstand zwischen der
> Leiterbahn.
Zeig mir mal wo du die her hast, 25 mm Isolation auf ner 
Streifenrasterplatte

EDIT: Kannst du mal bitte den Schaltplan hochladen?

von Wusel D. (stefanfrings_de)


Lesenswert?

@Avr: Willst Du uns veräppeln?

von fooo (Gast)


Lesenswert?

ich glaube der meint das toternst

von Magnus M. (magnetus) Benutzerseite


Lesenswert?

fooo schrieb:
> ich glaube der meint das toternst

Die Betonung liegt wohl auf "tot"   =)

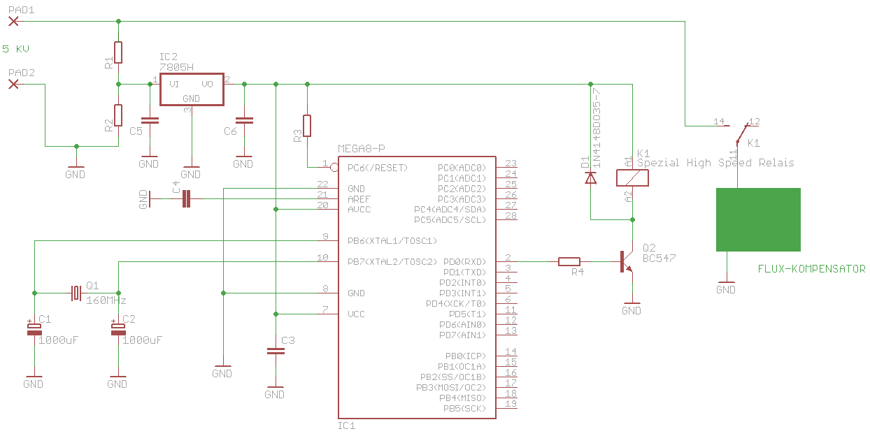
von Thomas D. (thomasderbastler)


Angehängte Dateien:

Lesenswert?

Habe mal versucht den Plan nach der Vorgabe von "AVR" zu erstellen.

Die beiden 1000uF Kondis dienen zur "Frequenzstabilität"....

von meckerziege (Gast)


Lesenswert?

Ja so KANN das doch gar nicht funktionieren! Was hast du dir dabei denn 
nur gedacht? Das ist ja total falsch so.
Da musst du EINZELNE 100nF für AVCC und VCC verwenden. Ein Kondensator 
pro Pin! Ansonsten aber ganz in Ordnung

von Michael .. (thing)


Lesenswert?

Reversdiode (Wegen der Relaisinduktivität) am Spannungsregler fehlt.
R1,R2 Spannungsteiler vor dem Regler hab ich so auch noch nicht gesehen.
;-))

von Thomas D. (thomasderbastler)


Angehängte Dateien:

Lesenswert?

Damit wir unseren "AVR" weiterhelfen können, hier das Eagle Layout für 
Weiterentwicklung...LoL

von Thomas D. (thomasderbastler)


Angehängte Dateien:

Lesenswert?

Sorry habe vergessen, es soll eine sehr schnelle Variante sein, deshalb 
noch ein BAT85 spendiert

von Wusel D. (stefanfrings_de)


Lesenswert?

Super, vermurks die Schaltung nur noch weiter.
Wie wärs' wenn Du erstmal die Funktion der Bauteile kennenlernst, bevor 
Du sie anwendest?

Ich versuche doch auch nicht eine Herz-Operation mit Gartenschlauch und 
Kettensäge!

von Dave C. (dave_chappelle)


Lesenswert?

Das traurige ist nicht der Beitrag selbst sondern wie ernst alle hier 
reagieren :P

von Thomas D. (thomasderbastler)


Lesenswert?

Stefan Frings schrieb:
> Ich versuche doch auch nicht eine Herz-Operation mit Gartenschlauch und
> Kettensäge!

Muss man....Smile...Ihr versteht einfach nicht worum es geht..LoL

Avr schrieb:
> Ich habe eigentlich alles
> Beachtet wie zum Beispiel 1000µF am Quarz (statt 100µF) damit ich auch
> 160Mhz nicht nur 16Mhz nutzen kann.

von Martin K. (maart)


Lesenswert?

Was erst mit 1F möglich wäre! Da hebt der AVR ab.

von Avr (Gast)


Lesenswert?

Alles klar, Problem gelöst

Ich nehm einfach so ein Serielles:

http://www.electronicsplanet.ch/Anschl/serkw.png


Damit kriegt man schliesslich Mach 11900 hin. Also ganz schnell. Dagegen 
sind die 160MHz wie ne lahme Schnecke.

AVr

von Thomas D. (thomasderbastler)


Lesenswert?

Avr schrieb:
> amit kriegt man schliesslich Mach 11900 hin

Machst also Sonderprogramierung ?

Ich kenne nur "Mach" 19200,38400, 57600 oder 115200 ..andere 
Geschwindigkeiten habe ich noch nicht getestet.

von Uwe (de0508)


Lesenswert?

Hallo Thomas,

ich kenne den Witz ..

Aber ich würde falsche Schaltpläne viel besser als solche - NICHT 
LAUFFÄHIGE - markieren.

Sonst denkt noch ein unbedarfter Leser, der die Seite über eine 
Suchsystem erreicht, super das baue ich nach...

von Dave C. (dave_chappelle)


Lesenswert?

Uwe S. schrieb:
> Sonst denkt noch ein unbedarfter Leser, der die Seite über eine
> Suchsystem erreicht, super das baue ich nach...

Wer so dumm ist ist selbst Schuld.

von Thomas D. (thomasderbastler)


Lesenswert?

Dave Chappelle schrieb:
> er so dumm ist ist selbst Schuld.

Siehe Flux-Kompensator im Schaltplan.LoL

von Darwin (Gast)


Lesenswert?

Dave Chappelle schrieb:
> Wer so dumm ist ist selbst Schuld.

Darwin lässt grüssen ...

von Doc Arkan (Gast)


Lesenswert?

Thomas der Bastler schrieb:
> Habe mal versucht den Plan nach der Vorgabe von "AVR" zu erstellen.
>
> Die beiden 1000uF Kondis dienen zur "Frequenzstabilität"....

In der Schaltung hast Du aber das "Heilige Wasser" vergessen!

von Peter K. (peterka2000)


Lesenswert?

Thomas der Bastler schrieb:
> Sorry habe vergessen, es soll eine sehr schnelle Variante sein, deshalb
> noch ein BAT85 spendiert
Und du hast bei R3 die 10k als Wert vergessen. Vor der Inbetriebnahme 
noch einen Gleichrichter vorbauen. (und das Bestattungsunternehmen 
rufen)
Und dir wurde was falsches erzählt: Durch größere Kondensatoren wird der 
Takt nicht schneller, der wird langsamer, weil die Kondensatoren ja den 
Strom länger halten. Änder das mal bitte zu 22 Femto Farad

von Norbert (Gast)


Lesenswert?

Man sollte noch darauf hin weisen, das die Verbindungen zwischen Quarz 
und ElKos möglichst kurz und möglichst nierohmig sein müssen.
Immerhin werden die 2 * 1000µF 160.000.000 mal pro Sekunde umgeladen, da 
fließen echte Ströme!

Vielleicht keine Kupferbahnen sondern Straßenbahnschienen nehmen!

von Peter K. (peterka2000)


Lesenswert?

Norbert schrieb:
> Man sollte noch darauf hin weisen, das die Verbindungen zwischen Quarz
> und ElKos möglichst kurz und möglichst nierohmig sein müssen.
> Immerhin werden die 2 * 1000µF 160.000.000 mal pro Sekunde umgeladen, da
> fließen echte Ströme!
>
> Vielleicht keine Kupferbahnen sondern Straßenbahnschienen nehmen!
Bitte meinen letzten Beitrag beachten. Keine 1000µF sondern 22 Femto 
Farad

von Norbert (Gast)


Lesenswert?

Peter K. schrieb:
> Norbert schrieb:
>> Man sollte noch darauf hin weisen, das die Verbindungen zwischen Quarz
>> und ElKos möglichst kurz und möglichst nierohmig sein müssen.
>> Immerhin werden die 2 * 1000µF 160.000.000 mal pro Sekunde umgeladen, da
>> fließen echte Ströme!
>>
>> Vielleicht keine Kupferbahnen sondern Straßenbahnschienen nehmen!
> Bitte meinen letzten Beitrag beachten. Keine 1000µF sondern 22 Femto
> Farad

Na gut, 's/Straßenbahnschienen/Einzelatome an der Perlenkette/g'

von Dave C. (dave_chappelle)


Lesenswert?

Hm, wenn nun der Aufladevorgang 6.25ns dauert und der der Kondensator an 
5V liegt und eine Kapazität von 1000µF hat, dann hast du lächerlich 
kleine Ströme von 800'000 Ampere.

von Joe (Gast)


Lesenswert?

... und das war wieder ein Erfolg für den TO.

... und alle fielen darauf herein.

von Norbert (Gast)


Lesenswert?

Peter K. schrieb:

> Bitte meinen letzten Beitrag beachten. Keine 1000µF sondern 22 Femto
> Farad

Hab's gerade mal Simuliert. Das kann gefährlich werden, wenn der 
Quarzkristall in den Bereich der Lichtgeschwindigkeit kommt.
Der gewinnt dann enorm an Masse, Schaltung also bitte entsprechend 
abstützen.

Bei Erreichen von Überlichtgeschwindigkeit bitte Info an Gran Sasso.

von Peter K. (peterka2000)


Lesenswert?

Joe schrieb:
> ... und das war wieder ein Erfolg für den TO.
>
> ... und alle fielen darauf herein.
Das glaubst du jetzt nicht wirklich, oder?? Ich müsste schon komplett 
dumm sein, irgendwo einen 22 Femto Farad Kondensator herzubekommen

von Norbert (Gast)


Lesenswert?

Joe schrieb:
> ... und das war wieder ein Erfolg für den TO.
>
> ... und alle fielen darauf herein.

Die Aussage würde ich noch mal überdenken;-)

von Peter K. (peterka2000)


Lesenswert?

Ich staune, das noch kein Moderator den Thread gelöscht hat. Komm Jörg, 
oder Karl-Heinz oder wie die anderen auch alle heisen. Es ist Zeit den 
Thread nach /dev/null zu verschieben

von Thomas D. (thomasderbastler)


Angehängte Dateien:

Lesenswert?

Schaltplan Update...

Leider habt Ihr ALLE etwas übersehen. Wenn man den AVR mit 160MHz 
taktet, braucht man wahrscheinlin einen WaKü.

Als relais könnte man sowas nehmen...

http://www.uei-vienna.com/index.php/ce-prueftechnik/zubehoer-ce-prueftechnik/119-sps-hochspannungsrelais

http://www.reichelt.de/Reedrelais-Magnete/HE-8524-9003/3//index.html?ACTION=3&GROUPID=3291&ARTICLE=124011&SHOW=1&START=0&OFFSET=16&;

Oder sowas siehe Bild

von Thomas D. (thomasderbastler)


Angehängte Dateien:

Lesenswert?


von Walter R. (alte-fritz)


Lesenswert?

Ahoi Thomas,

Dein obiger Plan erinnert mich an eine Heizungssteuerung für eine Reihe 
von Wohnblöcken von 1959.

Da kam Freude auf bei Störungssuche.

GW

von Thomas D. (thomasderbastler)


Lesenswert?

Oh....ich dachte, wäre der richtiger Plan zu einem Flux-Kompensator..

von Blohm (Gast)


Angehängte Dateien:

Lesenswert?

wir haben den E flux umgebaut und bekommen die kabel nicht mehr so hin 
wie es soll brauchen eine Aufstellung wie die und wo die gelötet werden 
müssen

von Joachim B. (jar)


Lesenswert?

Avr schrieb:
> Das ganze soll eine High-Speed Relaisschaltplatine werden.

high speed Relais macht man nicht mit Takterhöhung 62,5ns sollten 
reichen pro Takt.

Ich würde ja für 1ms die Relaisspannung verzehnfachen, das bringt schon 
was.

Obwohl Thread Tollalarm ist könnte die Antwort für andere nützlich sein.
Sowas habe ich für ein Magnetventil (auch nüscht anderes) schon mal 
gebaut.

von Michael U. (amiga)


Lesenswert?

Hallo,

ich finde keinen 160MHz Quarz in meiner Kiste, kann ich auch 8x 20MHz 
parallel nehmen? Oder müssen die in Reihe?

PS es gab mal irgendwo einen Thread, wo jemand Probleme mit 
Paketverlusten in seinem neuen GBit-LAN hatte.
Hat auch etwas gedauert, bis man ihn überzeugt hatte, daß es an seiner 
Kabelverlegung liegt. Bei GBit fliegen manche TCP-Pakete eben aus dem 
Kabel, wenn man die Biege-Radien nicht einhält.

Gruß aus Berlin
Michael

von Joachim B. (jar)


Lesenswert?

Michael U. schrieb:
> ich finde keinen 160MHz Quarz in meiner Kiste, kann ich auch 8x 20MHz
> parallel nehmen? Oder müssen die in Reihe?

in Reihe tippe ich mal, etwas Frequenzpaste auftragen hilft auch.

von Stefan K. (stefan64)


Lesenswert?

8 * 20Mhz in Serie ist richtig.
Wegen o.g. Problem darauf achten, dass die Quarze kreisförmig auf der 
Leiterplatte angeordnet werden.

Gruß, Stefan

von Marco B. (marcob71)


Lesenswert?

Quatsch, die Quarze müssen natürlich mit den Kondesatoren kaskadiert 
werden. Sonst wird das nix.

Dieser Beitrag ist gesperrt und kann nicht beantwortet werden.