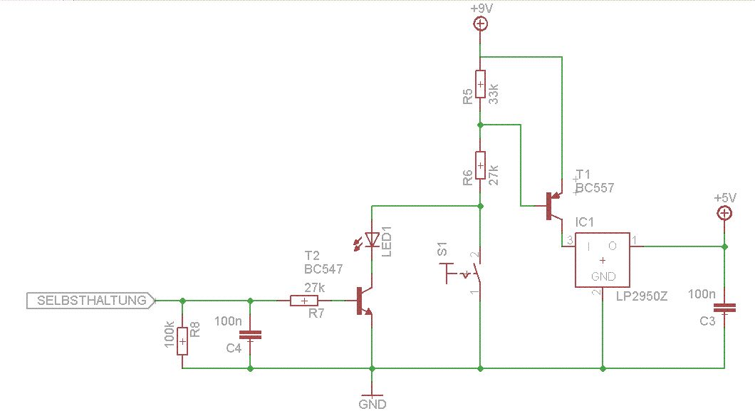
Hallo Leute, Will bei einer Schaltung eine Selbstabschaltung wie bei folgendem Artikel einbauen: http://www.mikrocontroller.net/articles/AVR-Transistortester Nun sind 3 Fragen aufgetaucht: Ich habe T2 weggelassen, weil ich keine Auswertung der Taste benötige. Funktioniert die Schaltung wegen dem noch genauso? Frage2: Wenn T1 durchsteuert, leuchtet dann die LED? Frage3: Kann eine Lowcurent LED verwendet werden? Für Beantwortung der Fragen währe ich sehr dankbar.
Gurtzer schrieb: > Ich habe T2 weggelassen, weil ich keine Auswertung der Taste benötige. > Funktioniert die Schaltung wegen dem noch genauso? Ähh, T2 ist keine Auswertung der Taste, sondern die Selbsthaltung durch den MC. Wenn S1 ein Taster ist, bekommt nun der MC genauso lange Versorgung, solange du den Taster drückst. Lässt du los, ist er wieder aus. In der Originalschaltung wird T2 beim Anschalten sofort aktiviert, damit der MC weiterhin gespeist wird. Gurtzer schrieb: > Frage2: Wenn T1 durchsteuert, leuchtet dann die LED? Nö, da es ja keinen T2 mehr gibt. Gurtzer schrieb: > Frage3: Kann eine Lowcurent LED verwendet werden? Lowcurrent LEDs sind m.W. das gleiche wie HiEff LEDs. Ansonsten siehe oben.
Das verstehe ich jetzt nicht ganz. Nehmen wir meine Schaltung: Wenn man den Taster betätigt, wird T1 durchgesteuert. Der uC bekommt Spannung und legt sofort "Selbsthaltung" auf High. Dadurch steuert T2 durch. Die Schaltung läuft. Die Schaltung wird nicht mehr benötigt: "Selbsthaltung" wird auf Low gelegt. T1 sperrt wieder. Habe ich da einen Denkfehler?
Matthias Sch. schrieb: > Gurtzer schrieb: >> Frage2: Wenn T1 durchsteuert, leuchtet dann die LED? > > Nö, da es ja keinen T2 mehr gibt. Gurtzer will den T2 weglassen unddem MC die Selbsthaltung überlassen.
Wenn du T2 weg lässt (s.o.) wie kann er dann durchsteuern? Gruß Fabian
Drobel schrieb: > Gurtzer will den T2 weglassen unddem MC die Selbsthaltung überlassen. Wie soll das gehen? Genauso wie Fabian rätsele ich dran rum, wie der TE die Selbsthaltung, für die T2 ja genau da ist, realisieren will. T1 steuert genau dann durch, wenn der Taster gedrückt ist und/oder T2 leitet. Wenn T2 also raus ist, muss man den Taster gedrückt halten, um den Regler weiter mit Strom zu versorgen.
Matthias Sch. schrieb: > Drobel schrieb: >> Gurtzer will den T2 weglassen unddem MC die Selbsthaltung überlassen. > > Wie soll das gehen? Das ist die Frage von Gurtzer. Man kann es auch anders formulieren: ist eine Schaltung mit nur einem Transistor möglich?
Drobel schrieb: > Man kann es auch anders formulieren: ist > eine Schaltung mit nur einem Transistor möglich? Ahh, jetzt kapier ich. Nein, da gibt es ein Problem. Nehmen wir mal an, man legt direkt auf die Kathode der LED einen Portpin (mit Spannungsteiler), dann wird der auch Low, wenn der MC abgeschaltet wird, ergo geht T1 wieder auf leitend und schaltet den MC wieder ein. Die Lösung mit T2 ist da schon optimal.
Nochmals: Nehmen wir MEINE Schaltung: Wenn man den Taster betätigt, wird T1 durchgesteuert. Der uC bekommt Spannung und legt sofort "Selbsthaltung" auf High. Dadurch steuert T2 durch. Die Schaltung läuft. Die Schaltung wird nicht mehr benötigt: "Selbsthaltung" wird auf Low gelegt. T1 sperrt wieder. Habe ich da einen Denkfehler?
Ich glaube , die Schaltung funktioniert genauso, wie Gurtzer sie gepostet hat. Wer ist dagegen?
Kalinkola schrieb: > Ich glaube , die Schaltung funktioniert genauso, wie Gurtzer sie > gepostet hat. Jetzt ja. Das verwirrende war ja der Ausgangspost mit diesem Satz: Gurtzer schrieb: > Ich habe T2 weggelassen, weil ich keine Auswertung der Taste benötige. > Funktioniert die Schaltung wegen dem noch genauso? Kalinkola schrieb: > Aber ob die LED nun leuchtet? Glaub ich nicht. Zu wenig Saft. Sehe ich auch so. Wenn man R5 und R6 um den Faktor 20 kleiner macht, sollte es aber leuchten. Also z.B. statt 33k 1k5 und statt 27k 1k2.
Matthias Sch. schrieb: > Jetzt ja. Das verwirrende war ja der Ausgangspost mit diesem Satz: > > Gurtzer schrieb: >> Ich habe T2 weggelassen, weil ich keine Auswertung der Taste benötige. >> Funktioniert die Schaltung wegen dem noch genauso? Hoffe, dass ich auch zur Verwirrung beitragen konnte. --- OT-Frage an alle: ist es möglich, die gleiche Funktionalität, wie in der Schaltung von Gurtzer zu erreichen - mit nur einem Transistor (BJT oder FET)?
ich denke der TO meint den T2 des Schaltplans im verlinkten Artikel, ist natürlich ungünstig das bei Ihm dann ein anderer Transistor T2 heißt und es dadurch zu Verwirrungen kommt.
Hallo, ich hole diesen alten Betrag mal wieder hoch, wiel er gut passt. Wofür werden denn C4 und den R8 benötigt ?
Bitte melde dich an um einen Beitrag zu schreiben. Anmeldung ist kostenlos und dauert nur eine Minute.
Bestehender Account
Schon ein Account bei Google/GoogleMail? Keine Anmeldung erforderlich!
Mit Google-Account einloggen
Mit Google-Account einloggen
Noch kein Account? Hier anmelden.

