Hallo Leute, ich bin schon lange auf der Suche nach einer KSQ mit geringem Spannungsabfall. Die übliche Module brauchen leider immer 1-3V zum Arbeiten. Hat Jemand eine Idee für einen Schaltplan oder wo ich direkt so eine KSQ kaufen kann? Eingang 12,5 -15V Ausgang 1100mA (dann liegen etwa 12v an) Kann mir bei dem Vorhaben weiter Helfen? Gruß Sergej
Sergej R. schrieb: > ich bin schon lange auf der Suche nach einer KSQ mit geringem > Spannungsabfall. Die übliche Module brauchen leider immer 1-3V zum > Arbeiten. > Eingang 12,5 -15V > Ausgang 1100mA (dann liegen etwa 12v an) > Hat Jemand eine Idee für einen Schaltplan oder wo ich direkt so eine KSQ > kaufen kann? Gibts nicht. Für 1.1A wird man eine KSQ nach dem Prinzip eines Schaltreglers wollen. Betrachten wir die beiden üblichen Topologien: Abwärtsregler (Buck): Für 12V an der Last braucht man deutlich mehr als 12.5V am Eingang. Mit 15V würde es so langsam klappen. Aufwärtsregler (Boost): die Eingangsspannung muß strikt kleiner sein als die Spannung an der Last. Passende Topologien wären ein Sperrwandler mit Trafo oder ein invertierender Boost. Beides ungebräuchlich, weil aufwendig. XL
Sergej R. schrieb: > Die übliche Module brauchen leider immer 1-3V zum > Arbeiten. Dann musst du ein Modul nach deinen Anforderungen selbst entwickeln. Ein Dropout von 0,5 V sollte schon erreichbar sein, wenn man das vorn vornherein anstrebt, aber sowas gibts halt nicht ab Lager. Allerdings stellt sich schon auch die Sinnfrage. Sollen LEDs angesteuert werden und die streuen bloss ganz geringfügig, so dass die 12V bei 1100 mA überschritten werden, war alles umsonst. Gruss Reinhard
Axel Schwenke schrieb: >> ich bin schon lange auf der Suche nach einer KSQ mit geringem >> Spannungsabfall. Die übliche Module brauchen leider immer 1-3V zum >> Arbeiten. > >> Eingang 12,5 -15V >> Ausgang 1100mA (dann liegen etwa 12v an) > >> Hat Jemand eine Idee für einen Schaltplan oder wo ich direkt so eine KSQ >> kaufen kann? > > Gibts nicht. Doch es gibt. Im Anhang mal ein sehr gut funktionierender Entwurf von mir (jetzt in der Simulation auf die vom TO geforderten Werte abgeändert). 0,2V Drop bei 5% Stromänderung. Die BC557 sind durch ein BCV62 o.ä. zu ersetzen. Die rechte 12V-Quelle stellt die LED dar und dient hier nur zur Simulation der Drop-Spannung. Der tatsächliche LED-Strom hängt vor allem vom SFet ab und kann (mit jedem Widerstand in der Schaltung) feinabgeglichen werden. Alternativ kann man für den SFet auch eine besser definierte bipolare Stromquelle einbauen.
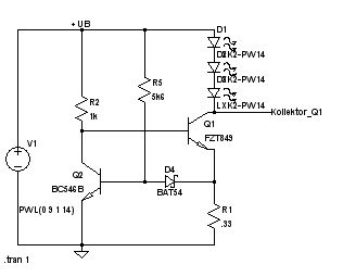
Hi, ArnoR@ mit deiner Schaltung habe ich meine Schwierigkeiten. Du hast 12V Flussspannung plus .2V Dropspannung und betreibst die Schaltung mit 12V Eingangsspannung. Da stimmt was nicht. ArnoR schrieb: > Der tatsächliche LED-Strom hängt vor allem > vom SFet ab und kann (mit jedem Widerstand in der Schaltung) > feinabgeglichen werden. Solche Schaltungen beunruhigen mich immer. Im Anhang mein Vorschlag: 0.6V Dropspannung, der LED-Strom ist hauptsächlich von Shuntwiderstand R1 abhängig ist. Grüße
Krangel schrieb: > mit deiner Schaltung habe ich meine Schwierigkeiten. Du hast 12V > Flussspannung plus .2V Dropspannung und betreibst die Schaltung mit 12V > Eingangsspannung. Da stimmt was nicht. Du hast nur die Simulation nicht verstanden. Die Versorgungsspannung wird doch in der Simulation von 12...15V variiert. >> Der tatsächliche LED-Strom hängt vor allem >> vom SFet ab und kann (mit jedem Widerstand in der Schaltung) >> feinabgeglichen werden. > Solche Schaltungen beunruhigen mich immer. Warum? Weil du es nicht verstehst? Eine Alternative ohne Abgleich hatte ich genannt: ArnoR schrieb: > Alternativ kann man für den SFet auch eine > besser definierte bipolare Stromquelle einbauen. Krangel schrieb: > Im Anhang mein Vorschlag: 0.6V Dropspannung, der LED-Strom ist > hauptsächlich von Shuntwiderstand R1 abhängig ist. Die Dropspannung in deiner Schaltung ist deutlich größer als in meiner Schaltung und auch nicht genau bestimmt, nämlich Ube(Q2)-Uf(D4)+Ucesat(Q1), und daran kann man nichtmal viel ändern.
Hi ArnoR, die Schaltung verstehe ich schon, nur teil uns mal die genaue Formel mit, mit der der Ledstrom berechnet wird. Nachbausicherheit ist auch ein Qualitätsmerkmal einer Schaltung. Grüße
Krangel schrieb: > Hi ArnoR, > die Schaltung verstehe ich schon, nur teil uns mal die genaue Formel > mit, mit der der Ledstrom berechnet wird. Du verstehst es nicht. ILED~Idss*18/0,05.
Krangel schrieb: > ArnoR schrieb: >> Du verstehst es nicht. > > So! K.A. was du damit sagen willst, aber die "Formel" kann man ganz einfach direkt aus der Schaltung ablesen, falls man sie verstanden hat.
ArnoR schrieb: > K.A. was du damit sagen willst, aber die "Formel" kann man ganz einfach > direkt aus der Schaltung ablesen, falls man sie verstanden hat. Ich fand deine Schaltung interessant, habe sie mal nachgebaut und festgestellt das der Strom schon ein "bisschen" vom MOSFET und vom Widerstand am Gate abhängt. So einfach ist die Formel dann wohl doch nicht. Ich habe den JFET gegen 2mA Konstantstrom ersetzt. Nach deiner Rechnung sollten also 720mA raus kommen. Je nach MOSFET und Widerstand am Gate kommen aber ~300mA bis 3A raus :-P
Mit einem OP welcher auch bis auf 0V bzw. runter an den Eingängen kann, kann man eine ganz normale Stromquelle mit OP bauen. Die Regelung kann man sich beliebig langsam auslegen :) Vorsichtig sollte man nur sein, wenn man an den offenen Kontakten die Last anklemmt, dann fließt erstmal der maximale Strom bis die Regelung zuschlägt. Am FET könnte man noch einen kleinen Kondensator setzen aber ich glaube der Reihenwiderstand reicht. Das geht dann schon ab ein paar mV über Versorgungsspannung. Hängt nur vom Einschaltwiderstand des FETs und vom Shunt ab.
Marius S. schrieb: > festgestellt das der Strom schon ein "bisschen" vom MOSFET und vom > Widerstand am Gate abhängt. So einfach ist die Formel dann wohl doch > nicht. Doch ist sie, wenn man von der selbstverständlichen Voraussetzung ausgeht, dass der Stromspiegel (die BC557) symmetrisch ist und auch so betrieben wird (gleiche Ströme in beiden Transistoren, also Ugs/Rgs=Idss). Wenn man diese Symmetrie verletzt, indem man: Marius S. schrieb: > Ich habe den JFET gegen 2mA Konstantstrom ersetzt. Nach deiner Rechnung > sollten also 720mA raus kommen. Je nach MOSFET und Widerstand am Gate > kommen aber ~300mA bis 3A raus :-P ist es vollkommen klar, dass sich was ändert. Hatte ich oben bei der Schaltung ja auch gesagt. Auch in allen anderen Schaltungen kann man nicht ohne Sinn und Verstand wahllos Werte ändern und dann erwarten, dass das keine Auswirkungen hat.
Arno, ich wollte nur darauf hinaus, dass deine Schaltung nur mit genau den von dir angegebenen Bauteilen/Werte funktioniert. Und vielleicht auch nur mit den idealen Bauteilen aus der Simulation. Deine Berechnung stimmt nur, weil du die Schaltung so hingetrickst hast, dass die Formel passt. Oder woher kommt sonst der 1,2k Ohm Widerstand am Gate? Wie hast du den berechnet? Ist der FET z.B. gerade nicht greifbar und setzt man einen anderen ähnlichen typen ein haut die deine Formel zur Berechnung des Stroms nicht hin. Es ist dann natürlich auch die Frage in wie weit Bauteilstreuungen (von FET zu FET oder bei der JFET KSQ) den Nachbau der Schaltung beeinflussen. Das die Schaltung funktioniert will ich nicht in Frage stellen, aber das Einstellen des Stroms ist ohne Abgleich nicht so einfach wie du meinst (außer man hat genau die gleichen Bauteile mit gleichen Parametern wie aus der Simulation :)). Hast du die Schaltung denn auch mal real aufgebaut?
> Deine Berechnung stimmt nur, weil du die Schaltung so hingetrickst hast, > dass die Formel passt. Ohje. Da ist garnichts hingetrickst. Einen solchen Stromspiegel symmetrisch (mit gleichen Strömen) zu betreiben ist der Normalfall. > Oder woher kommt sonst der 1,2k Ohm Widerstand am > Gate? Wie hast du den berechnet? Ja wozu schreib ich dir eigentlich? Es steht doch oben: ArnoR schrieb: > gleiche Ströme in beiden Transistoren, also > Ugs/Rgs=Idss Soll ich`s dir noch umstellen? Bitte sehr: Rgs=Ugs/Idss > Ist der FET z.B. gerade nicht greifbar und setzt man einen anderen > ähnlichen typen ein haut die deine Formel zur Berechnung des Stroms > nicht hin. Die Formel haut immer hin, man muss eben nur den Gate-Widerstand anpassen um die Stromsymmetrie im Stromspiegel zu haben. > Hast du die Schaltung denn auch mal real aufgebaut? Allerdings hab ich das. Ganz offensichtlich hast du nicht die leiseste Ahnung wie die Schaltung funktioniert, da solltest du mit deinen Vorwürfen etwas vorsichtiger sein.
ArnoR schrieb: > Soll ich`s dir noch umstellen? Bitte sehr: Rgs=Ugs/Idss Du wirst aber schon zugeben, dass die Werte für Ugs und Idss starken Exemplarstreuungen unterliegen. Du musst also erst die verwendeten FETs ausmessen, um in Abhängigkeit des Ergebnisses die Widerstände der Schaltung dimensionieren zu können. Alternativ könnte man zwei der drei Widerstände abgleichbar machen. Zudem müssen die beiden BC557 sehr gut aufeinander abgestimmt sein, da der Spannungsabfall an den darüberliegenden Widerständen mit etwa 50mV klein im Vergleich zum Ube der Trasistoren ist. Für Serienprodukte klingt das alles nicht so toll. Und hast du mal getestet, wie sich die Schaltung bei Temperaturänderungen verhält? Abgesehen von diesem Manko finde ich deine Schaltung aber schon pfiffig, weil sie ohne Opamp auskommt und trotzdem nur wenige Bauteile benötigt. Aber sie stellt eben leider nur so etwas wie einen Prove-of-Concept dar. Vielleicht habe ich aber auch ein Brett vor dem Kopf und die Essenz der Schaltung noch gar nicht entdeckt. Ich werde sie mir morgen noch einmal anchauen :) Edit: Ich habe deinen obigen Hinweis überlesen, die BC557 in der realen Schaltung ducrh einen BCV62 o.ä. zu ersetzen. Dann sind die beiden Transistoren natürlich gut aufeinander abgestimmt.
Arno, musst dich doch nicht gleich angegriffen fühlen. Ist nicht persönlich gemeint. ArnoR schrieb: > Alternativ kann man für den SFet auch eine > besser definierte bipolare Stromquelle einbauen. Deshalb hatte ich die Stromquelle eingebaut statt dem SFet. ArnoR schrieb: > Soll ich`s dir noch umstellen? Bitte sehr: Rgs=Ugs/Idss Welchen Wert muss man für Ugs nehmen? Ich dachte der Sinn ist Ugs zu regeln um den Strom durch den MOSFET zu regeln. Idss ist wohl der Konstantstrom vom SFet. Hab mal ein bisschen rum probiert... Wenn ich Rgs zu klein wähle bekommt der MOSFET zu geringe Ugs, schaltet nicht und Ube vom rechten Stromspiegel wird zu groß -> Strom im rechten Pfad größer als im linken Wenn ich Rgs zu groß wähle bekommt der MOSFET zu hohe Ugs, schaltet zu stark durch und Ube vom rechten Stromspiegel wird zu niedrig -> Strom im rechten Pfad kleiner als im linken Ich nehme mal an man muss Ugs irgendwo in der Nähe der Vto des FETs wählen. ArnoR schrieb: > Ganz offensichtlich hast du nicht die leiseste Ahnung wie die Schaltung > funktioniert Ja ich bin extrem dumm, bitte hilf mir. Danke. :-)
ArnoR macht zwar nette Entwürfe und hat mittlerweile einen eigenen Ordner auf meiner Platte, aber die floatende zweite Spannungsquelle sitzt mir etwas quer!
Yalu X. schrieb: > Zudem müssen die beiden BC557 sehr gut > aufeinander abgestimmt sein, da der Spannungsabfall an den > darüberliegenden Widerständen mit etwa 50mV klein im Vergleich zum Ube > der Trasistoren ist. Das ist ja klar, genau deshalb schrieb ich oben: ArnoR schrieb: > Die BC557 sind durch ein BCV62 o.ä. zu ersetzen. TINA hat sowas nicht als Modell, daher die BC557. Yalu X. schrieb: > Für Serienprodukte klingt das alles nicht so toll. Dafür ist es auch nicht gedacht, sondern eine einfache Schaltung für Bastler. Der ganze Abgleich ist doch nur eine Sache von Minuten. Wenn man den SFet und den 1k2 durch eine Strombank ersetzt, erhält man eine abgleichfreie Schaltung mit geringer Toleranz. Yalu X. schrieb: > weil sie ohne Opamp auskommt und trotzdem nur wenige Bauteile benötigt. Genau das was damals die Motivation, die Bauteileanzahl sollte so klein wie möglich sein, und der Drop auch. Marius S. schrieb: > Ich nehme mal an man muss Ugs irgendwo in der Nähe der Vto des FETs > wählen. Ugs im Arbeitspunkt beim gewünschten Id=ILED. Abdul K. schrieb: > aber die floatende zweite Spannungsquelle sitzt mir etwas quer! Die hat nur die Aufgabe eine LED mit vollkommen konstanter Uf=12V zu simulieren und wirkt sich auf die Schaltungsfunktion bei Betriebsspannungen >12V nicht aus.
ArnoR schrieb: > Das ist ja klar, genau deshalb schrieb ich oben: > ArnoR schrieb: >> Die BC557 sind durch ein BCV62 o.ä. zu ersetzen. Hab's kurz vor deinem Beitrag selber entdeckt und meinem eigenen Beitrag einen entsprechendes "Edit" angefügt. > Yalu X. schrieb: >> Für Serienprodukte klingt das alles nicht so toll. > Dafür ist es auch nicht gedacht, sondern eine einfache Schaltung für > Bastler. Ok, dann ist's in Ordnung :)
ArnoR schrieb: > Ugs im Arbeitspunkt beim gewünschten Id=ILED. In den meisten MOSFET Datenblättern finde ich in den Kennlinien keine Angabe für Ugs bei Id=1A. Zumindest nicht im Sättigungs-Bereich. Aber bei den niedrigen Eingangsspannungen ist man ja im linearen Bereich... Denke ich mal. ArnoR schrieb: > Wenn man den SFet und den 1k2 durch eine Strombank ersetzt, erhält man > eine abgleichfreie Schaltung mit geringer Toleranz. Habe das mal ausprobiert, funktioniert tatsächlich. Ich habe es erst mit einer richtigen Strombank versucht, aber dann bräuchte man ja ein matched triple NPN/N-Kanal (gibt's sowas?). Außerdem braucht man irgendwo her ja noch den Konstantstrom. Habe den SFet beibehalten und unten einfach einen zweiten Stromspiegel hin. Wenn man den SFet durch eine ideale KSQ ersetzt wird die Abweichung über Betriebsspannung schön gering. Also daran könnte man u.A. drehen um die Stromstabilität noch besser hin zu bekommen (wie in der Original-Schaltung, hat Arno ja schon erwähnt). Wählt man die Widerstände oben etwas größer wird die Abweichung auch noch besser. Aber dann wird es halt immer schlechter mit der Drop-Spannung. Der SFet-Strom beträgt in der Simulation ca. 4mA. Also (24/0.1)*4mA=960mA Die >35mA Abweichung gibt's gratis dazu... Habe auch mal den BCV62 und BCV61 in LT-Spice gebracht, vielleicht kann das jemand gebrauchen.
Den SFet kann man auch noch einen Source-Widerstand verpassen. Sieht man auch an der Kennlinie (Uds zu Id) im Datenblatt des BF245. Der Knick ist bei kleineren Strömen nicht so ausgeprägt. Ohne Widerstand fließen ca. 4mA und die Abweichung beträgt 17% bei 10V Spannungsänderung. Mit 1k bin ich in der Simulation bei ca. 1mA und einer Abweichung von 8,5% bei 10V Spannungsänderung. Mit 5k6 bin ich bei 235uA (für 250uA müssten es 5k1 sein und der ist nicht E24) und einer Abweichung von 6% bei 10V Spannungsänderung. Die Simulation mit 5k6 ist im Anhang. Ich frage mich jetzt in wie weit Bauteiltoleranzen eine Rolle spielen (vor allem beim Strom des SFets).
Bitte melde dich an um einen Beitrag zu schreiben. Anmeldung ist kostenlos und dauert nur eine Minute.
Bestehender Account
Schon ein Account bei Google/GoogleMail? Keine Anmeldung erforderlich!
Mit Google-Account einloggen
Mit Google-Account einloggen
Noch kein Account? Hier anmelden.




