Hallo, habe obigen Schwellwertschalter mit dem LM393 aufgebaut. Funktioniert wunderbar, nur das wenn kein Signal anliegt, das Ding rauscht und zwar mit 5V Vpp. Weiß einer vielleicht was das sein kann und wie man das behebt? Vielen Dank im Vorraus ...
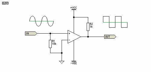
Da fehlt der Rückkoplungswiderstand für die (minimal nötige) Hysterese !!
Andrew Taylor schrieb: > Da fehlt der Rückkoplungswiderstand für die (minimal nötige) Hysterese > !! und von wo nach wo muß der Widerstand gelegt werden und wie dimensionier ich diesen?
>und von wo nach wo muß der Widerstand gelegt werden >und wie dimensionier ich diesen? Oh mei, Jochen! GOOGLE fragen: operationsverstärker hysterese
Hallo Jochen, vom Ausgang zum +Eingang. Probiere mal 1MOhm. Falls die Signalquelle zu niederohmig ist, muss noch ein Widerstand zwischen <in> und den +Eingang. Vorschlag:10kOhm. Und dann halt die Widerstandswerte optimieren, bis es wie gewünscht funktioniert. Gruß Alex
Bitte melde dich an um einen Beitrag zu schreiben. Anmeldung ist kostenlos und dauert nur eine Minute.
Bestehender Account
Schon ein Account bei Google/GoogleMail? Keine Anmeldung erforderlich!
Mit Google-Account einloggen
Mit Google-Account einloggen
Noch kein Account? Hier anmelden.
