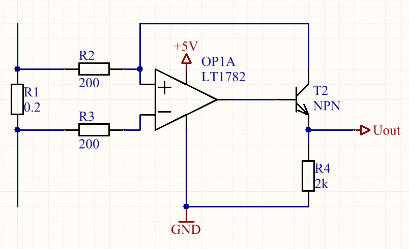
Hallo, Ich möchte mit einem LT1782 den Spannungsabfall an einem Shunt verstärken. Es handelt sich um einen Rail-to-Rail OpAmp, der an den Eingängen Spannungen von 18V verträgt. Im Datenblatt vom LT1782 ist die Schaltung im Anhang vorgeschlagen. Hier wird die Spannung über dem Shunt R1 abgegriffen und Verstärkt. Die Gleichung für Uout ist dann: I_R1 R1 R4 / R2 Wo ist hier der Vorteil gegenüber einer normalen Beschaltung als Differenzverstärker? Also davon ausgegangen, dass Uout irgendwo zwischen 0V und 5V liegt. Ich sehe eigentlich eher den Nachteil, dass die Schaltung eigentlich nicht belastet werden darf, da sonst das Ergebnis verfälscht wird (bei 100k Lastwiderstand fast 2% Fehler). Der LT1782 hat einen maximalen Ausgangsstrom (source und sink) von 30mA und müsste doch auch als Differenzverstärker recht Lastunabhängig prima funktionieren oder liege ich da falsch? Gruß
Stefan Essig schrieb: > Wo ist hier der Vorteil gegenüber einer normalen Beschaltung als > Differenzverstärker? Du meinst wahrscheinlich einen Subtrahierverstärker wie diesen hier: http://de.wikipedia.org/wiki/Subtrahierer#Subtrahierverst.C3.A4rker Beim gewöhnlichen Subtrahierverstärker hängt die Gleichtaktunterdrückung stark von der Genauigkeit der verwendeten Widerstände ab, bei der LT-Schaltung überhaupt nicht.
Bitte melde dich an um einen Beitrag zu schreiben. Anmeldung ist kostenlos und dauert nur eine Minute.
Bestehender Account
Schon ein Account bei Google/GoogleMail? Keine Anmeldung erforderlich!
Mit Google-Account einloggen
Mit Google-Account einloggen
Noch kein Account? Hier anmelden.
