Hallo, ich brauche eine Monoflopschaltung die auf beide Flanken triggert, also von low -> high und high -> low. Der Monoflop sollte dann einen Impuls von ca. 1 sek ausgeben. Das ganze muss nicht retriggerbar sein, der zu schaltende Strom beträgt maximal 100mA. Die Schaltung soll mit 12V betrieben werden.
Ein 4538 machts (frag jetzt nicht wie man die Eingänge A und B parallelschaltet ..)
Hi, das Eingangssignal invertieren, beide Signale mit je einem RC-Glied differenzieren, dann beide Signale auf ein Oder-Gatter und dann zum Monoflop. Grüße
laut Datenblatt des 4538 muss der IC für fallende oder steigende Flanke beschaltet werden, also geht nur eins. Aber in dem IC befinden sich 2 Monoflops, dann kann ich wohl einen auf fallende und einen auf steigende Flanke triggern lassen und anschließend durch eine ODER Verknüpfung verbinden. Ich sehe nur noch nicht ganz durch wie ich die Zeitkonstante festlege bzw. das RC glied berechnen muss um auf ca. 1 Sekunde Impulslänge zu kommen
Ein old school Monoflop mit XOR Gatter und RC-Filter. Aber für 1s etwas ungünstig, wenn gleich machbar. Für die 100mA braucht man so oder so eine Schaltstufe. Ein NE555 hat zwar genügend Ausgangsstrom, kann aber nicht auf beide Flanken reagieren. Ich kenn zumindest keine Schaltung dafür.
@ breezer (Gast) >Ich sehe nur noch nicht ganz durch wie ich die Zeitkonstante festlege >bzw. das RC glied berechnen muss um auf ca. 1 Sekunde Impulslänge zu >kommen Datenblatt lesen? T = 0.7 Rt Ct OK, ist verdammt versteckt und klein geschrieben.
Ein 50 Cent-Attiny im Sleepmodus, der bei einem Impuls (Flanke egal) geweckt wird und dann in der PinChg-Isr über eine Zählschleife für "ca." 1 sec einen Ausgang high schaltet und danach wieder schlafen geht. Daran ein LL-FET für die 100mA. Als Zeitglied kann auch der WD-Timer im Int-Modus verwendet werden. Der hat als Prescale die ca. 1s schon parat. Desweiteren noch ein Lowpower 5V Regler und ein Entkoppel-C, sowie evtl. ein Vorwiderstand für den Eingang, falls das Triggersignal nicht eh schon genügend hochohmig ansteht. Am Ende des 1s-Zyklus das Pchg_int-Flag nochmal zwangsresetten, so dass erst nach Ablauf der 1 sec neu getriggert werden kann... kann alles in der ISR passieren, da eh nix anderes ansteht. 4-5 Bauteile incl. 8-pin Tiny, paar Zeilen Code. Wer bietet weniger?
Minimalist schrieb: > 4-5 Bauteile incl. 8-pin Tiny, paar Zeilen Code. > > Wer bietet weniger? 3 Monate Einarbeitungszeit. Wer bietet weniger? :-) Gruss Harald
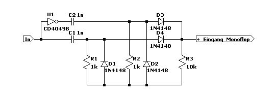
Naja Einarbeitungszeit entfällt, hab schon ein paar Kenntnisse bezüglich µC Programmierung. Ich finde es allerdings für diese Anwendung etwas überzogen, die Schaltung soll robust, einfach und zuverlässig sein da sie bei einer Alarmanlage eingesetzt wird. Ausserdem möchte ich auf eine extra 5V Spannungsquelle verzichten. Ich denke ich werde das ganze mit einem 4538 IC umsetzten.
breezer schrieb: > Ich finde es allerdings für diese Anwendung etwas überzogen, Das sehe ich auch so. > Ich denke ich werde das ganze mit einem 4538 IC umsetzten. Ja, je ein Differenzierglied an den beiden Eingängen eines 4538-Monoflops sollten als Beschaltung reichen. Gruss Harald
Minimalist schrieb: > 4-5 Bauteile incl. 8-pin Tiny, paar Zeilen Code. > > Wer bietet weniger? 3 Teile, kein Code.
1 | IC: CMOS CD4070 _____ |
2 | _____ | | _____ |
3 | | | ,---------------| 2/4 | | | |
4 | IN o----| 1/4 | | | XOR |------| 3/4 | |
5 | | XOR |---+----100k---,---| | | XOR |---o OUT |
6 | ,-| | | |_____| ,--| | |
7 | | |_____| 10µF | |_____| |
8 | | | | |
9 | GND GND | |
10 | o Polarität |
11 | \ |
12 | +Ub o o GND |
13 | ___ ___ _ |
14 | \_/ ___/ \___ |
Gruß Jobst
Erstaunlich wie einfach es doch gehen kann. Ich denke das ist die einfachste Lösung, allerdings kommt zu den 3 Teilen dann noch die Treiberstufe dazu. Vielen Dank an alle.
Hallo, Steh vor dem gleichen Problem kann mir jemand mal die Schaltung erklären. Ich Blick da nicht durch wo da was angeschlossen wird und die Frage ist brauch ich bei 100mA eine Treiberstufe oder Schafft es der CMOS? Grüße
Astraracer87 schrieb: > kann mir jemand mal die Schaltung erklären. Welche Schaltung? Da waren einige... Wenn du die letzte vor deinem Post meinst, was denkst du, was da "IN" und "OUT" bedeuten? > brauch ich bei 100mA eine Treiberstufe oder Schafft es der CMOS? Was steht in dem Datenblatt von "dem CMOS"?
Diese Schaltung
1 | Jobst M. schrieb im Beitrag #3246422: |
2 | > 3 Teile, kein Code. |
3 | > IC: CMOS CD4070 _____ |
4 | > _____ | | _____ |
5 | > | | ,---------------| 2/4 | | | |
6 | > IN o----| 1/4 | | | XOR |------| 3/4 | |
7 | > | XOR |---+----100k---,---| | | XOR |---o OUT |
8 | > ,-| | | |_____| ,--| | |
9 | > | |_____| 10µF | |_____| |
10 | > | | | |
11 | > GND GND | |
12 | > o Polarität |
13 | > \ |
14 | > +Ub o o GND |
15 | > ___ ___ _ |
16 | > \_/ ___/ \___ |
In wird die Spannung sein auf die die Flanke ist?! Lust Ausgang ist mir auch klar aber die Polarität zB was schalte ich damit um? Die Polarität von was? Wie kann bei Abfallender Flanke ein impuls gesendet werden In ist doch dann spannungslos?
Astraracer87 schrieb: > Wie kann bei Abfallender Flanke ein impuls gesendet werden In ist doch > dann spannungslos? Du musst die XOR-Gatter 4070 natürlich an den passenden Pins mit Spannung versorgen... > aber die Polarität zB was schalte ich damit um? Die Polarität von was? Die Polarität des Ausgangssignals. Einfach ausprobieren. Oder diesen dritten XOR weglassen...
Hallo, Da ich die Lösung mit dem CD4070 auch in meiner Schaltung integrieren möchte, würde ich gern die Logik eines XOR Gatter verstehen. Wenn high und low am Gatter anliegen, gibt dieses high aus, aber was kommt dann tatsächlich heraus? Angenommen es liegen +5V und Masse an den Eingängen an, kommt dann +5V auch heraus? Wieso ist es dann möglich in der gezeigten Schaltung am dritten Gatter Polung oder Masse anzulegen?
Danny W. schrieb: > Wieso ist es dann möglich in der gezeigten Schaltung am dritten Gatter > Polung oder Masse anzulegen? Weil es eine Grundeigenschaft eines XOR ist, die Polarität des einen Eingangs mit dem anderen umschalten zu können: A B Q ------- 0 0 0 1 0 1 0 1 1 1 1 0
Bitte melde dich an um einen Beitrag zu schreiben. Anmeldung ist kostenlos und dauert nur eine Minute.
Bestehender Account
Schon ein Account bei Google/GoogleMail? Keine Anmeldung erforderlich!
Mit Google-Account einloggen
Mit Google-Account einloggen
Noch kein Account? Hier anmelden.
