Ich weiss nicht ob mir hier einer helfen kann; ich versuche ein UKW-Radio ohne Bausatz :-) zu bauen mit dem CD1691CB IC (baugleich Sony CXA1691, Datenblatt zB hier http://www.futurlec.com/Sanyo/CXA1691.shtml). Leider bekomme ich nur lautes Brummen und Quietschtöne aus dem Lautsprecher! Ich vermute, dass zum einen der Oszillator und der RF-Schwingkreis nicht genau 10,7 MHz auseinander liegen ?! Und / oder dass die beiden Schwingkreise generell auf falscher Frequenz schwingen. Der Bandpass-Filter ist ja wohl nicht so wichtig um überhaupt einen Sender zu hören? Die OSC-Spule (siehe Bild) und die RF-Spule habe ich genau wie in einem funktionsfähigen Radio mit gleichem IC gewickelt - 0,6 mm Draht, Durchmesser 4mm, Wicklungen siehe Bild. Beide Kreise haben einen 18 pF Kondensator und den Drehko (ausgebaut aus Billigradio, genau wie den Diskriminator und den anderen Keramikfilter). Ich habe leider KEIN Oszilloskop!
Steckbrettaufbau kannst du für ein Radio vergessen. Du baust dir ja überall lange Leitungen und Kapazitäten ein (Metallschienen des Steckbretts). Und ohne die Möglichkeit, die Schwingungen zu analysieren ist das wie blind Twister spielen.
Mal ein paar Sachen, die du prüfen könntest: - Was haste denn für ne Antenne angeschlossen? - dein Steckbrett -> HF-tauglich? - IC noch funktionsfähig?
Deine Drähte haben ja schon mehr Induktivität als deine eigentlichen Spulen. Ebenso hat deion Steckbrett mehr kapazität als die eigentlichen Kondensatoren. Bei HF gilt die Regel alle Verbindungen so kurz wie möglich halten. Das geht mit einem Steckbrett bicht. Entweder Platine herstellen oder die dead Bug Technik anwenden, also die ICs auf dem Rücken liegend auf eine Kupferplatine löten und die restlichen Bauteile so kurz wie möglich dran.
Helmut Lenzen schrieb: > dead Bug Technik anwenden, also die ICs auf dem Rücken liegend auf eine > Kupferplatine löten und die restlichen Bauteile so kurz wie möglich > dran. Hier gibts dazu viele Tipps und Bilder: http://www.janson-soft.de/seminare/dh7uaf/ugly/ugly.htm Noch ein Tipp: Ein Mittelwellenempfänger (z.B. Detektorempfänger oder Audion) kann einfacher gebaut werden ist wesentlich gutmütiger bezüglich der Art des Aufbaus. Du brauchst halt bei dir in der Nähe einen Mittelwellensender, die sind ja fast schon am Aussterben.
Hie kann man in etwa abschätzen, wie nah die Bauteile am IC angeordnet werden sollten: http://www.hongyan-e.com/images/dzbxx/zx-05.jpg Die Quietschtöne deuten darauf hin, dass der IC noch in Ordnung ist. Nimm eine Platine mit durchgehender Massefläche. NP0-Kondensatoren sind in Ordnung, nur die Beinchen zu lang, besonders die Block-Kondensatoern müssen auf kürzestem Weg auf GND. Bei den Elkos ist das nicht so tragisch. Den Spulen würde ich eher noch 1-2 Windung mehr spendieren. Du kommst mit 50nH und 65pF auf ca. 88MHz oder mit 80nH und 40pF. Eine Leitung mit 5cm Länge hat auch schon 50nH. Auch die Anordnung des ZF-Filters ist durchaus kritisch. Die ZF-Verstärkung ist recht hoch, Signale im µV Bereich müssen ja bis zur Begrenzung verstärkt werden. Deshalb kann die ZF leicht zum Schwingen neigen. Falls das nicht funktioniert, würde ich wie Michael empfehlen, Dir erstmal ein Audion zu bauen, um ein Gefühl für HF zu bekommen. Es ist empfindlich genug, um auf MW oder KW viele Sender zu empfangen. Ein Detektor-Empfänger vermittelt einem diesen Lerneffekt eher nicht.
michael schrieb: > in der Nähe einen > Mittelwellensender, die sind ja fast schon am Aussterben. Genau das ist der Knackpunkt: welcher Jugendliche kann heutzutage noch das Kribbeln nachempfinden, wenn plötzlich einige zusammengerödelte Bauteile anfangen zu sprechen ( = Detektor )...
Tja, mit Steckbrett wird das nix. Wie schon erwähnt wurde, ist es besser eine kupferkaschierte Platine zu verwenden, wo alle Bauteile auf die durchgehende Massefläche gelötet werden. Und zwar so dicht am IC wie möglich ( kurze Beinchen sind bei HF unverzichtbar ) Bei solchen HF Schaltungen sind viele Bauteile mit einem Bein an Masse geschaltet. Diese Technik ermöglicht einen HF technisch sauberen Aufbau, denn man hat ja überall auf kürzestem Wege die Massefläche zur Verfügung. Mit der Kupferplatten "Strick-Igel" Technik kann man so auch Schaltungen bis in den GHz Bereich aufbauen. Etwas Übung muss aber dann schon da sein. Richtige GHz Freaks bauen so auch Schaltungen in ein Weissblechgehäuse ein ( ohne Platine ). Da kann man dann wunderbar kleine Änderungen vornehmen, und Bauteile und Lötstellen verschieben, bis z.B. das ( HF ) Rauschverhalten optimiert ist. Suchtipp: Preamplifier for EME ( Erde Mond Erde Betrieb, also der Mond als passiver Reflektor ). Da kommt es auf jedes halbe dB Rauschzahl an...
Danke erstmal für die vielen Antworten. Habe ich mir schon fast gedacht dass das auf einem Steckbrett problematisch ist. HF-tauglich ist das Brett bestimmt nicht, wusste nicht dass es solche überhaupt gibt. Der IC dürfte funktionsfähig sein, habe zwei davon und mit beiden ergibt sich das gleiche Ergebnis. Dann werde ich das ganze wohl auf einer Laborkarte (Punkt-/Streifenraster) löten müssen, weil selber ätzen werde ich nicht. B e r n d W. schrieb "Den Spulen würde ich eher noch 1-2 Windung mehr spendieren. Du kommst mit 50nH und 65pF auf ca. 88MHz oder mit 80nH und 40pF." OK, aber irgendwie muss ich ja die Frequenz genau bestimmen.. muss ich mir wohl ein Oszilloskop leihen..? Oder sehe ich das falsch dass die Differenz beider Schwingkreise genau 10,7 MHz sein muss sonst lässt der dreibeinige Keramikfilter das Signal nicht durch ? P.S. einen Mittelwellenempfänger wollte ich nicht bauen.. habe ich früher schon.. ist natürlich einfacher, aber einfach solls ja auch nicht sein :-)
B e r n d W. schrieb: > Hie kann man in etwa abschätzen, wie nah die Bauteile am IC angeordnet > werden sollten: > http://www.hongyan-e.com/images/dzbxx/zx-05.jpg Da handelt es sich m.E. um eine "klassische" Superhetschaltung. Die kann man m.E. ohne einen "klassischen" Meßsender nicht vernünftig einmessen. Es gibt da heutzutage aber wesentlich besser geeignete ICs, z.B. das SI4735. Eine dafür geeignete Schaltung und weitere Tipps dazu findet man u.a. auf den Seiten von Burkhard Kainka. > Falls das nicht funktioniert, würde ich wie Michael empfehlen, Dir > erstmal ein Audion zu bauen, um ein Gefühl für HF zu bekommen. Es ist > empfindlich genug, um auf MW oder KW viele Sender zu empfangen. Ja, so kommt man auch m.E. wesentlich schneller zum Erfolg. Auch solche Schaltungen findet man bei Burkhard Kainka. Gruss Harald
> auf einer Laborkarte (Punkt-/Streifenraster) löten müssen Augendreh, wenn Du meinst... Da gibt es keine vernünftige Massefläche. > Differenz beider Schwingkreise genau 10,7 MHz sein muss Du solltest den Blickwinkel ändern. Du empfängst 10,7 MHz oberhalb und 10,7 MHz unterhalb der Oszillatorfrequenz. Wie stark, hängt von der Resonanz/Dämpfung des Vorkreises ab. > muss ich mir wohl ein Oszilloskop leihen Du kannst am Empfangsbereich feststellen, ob Du richtig liegst. >> würde ich wie Michael empfehlen, Dir erstmal ein Audion zu bauen > P.S. einen Mittelwellenempfänger wollte ich nicht bauen Deshalb hab ich das ganz vorsichtig erst am Ende geschrieben.
es wird einfacher wenn man ein fertiges ukw frontend + zf verstärker/demodulator verwendet. frontend-->bucht, zf ic reichelt oder pollin. fertige 10,7mhz lc zf filter und filterspulen hat http://www.oppermann-electronic.de/index.html im angebot. 10,7mhz keramikfilrer sollten sich dort auch finden lassen.
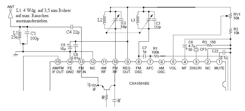
UPDATE!! Nachdem ich nun das Ganze nicht mehr auf Steckplatine sondern gelötet auf einer Punkt/Streifenrasterplatine aufgebaut habe, funktioniert das Radio! Und zwar auf Anhieb beim ersten Anschalten! Habe aber entsprechend den Hinweisen auch drauf geachtet, möglichst wenig Kapazitäten durch lange Leitungen zu schaffen. Und das mit selbstgewickelten Spulen für Oszillator/FM-RF und diversen aus alten China-Radios ausgeschlachteten Keramikkondensatoren, Elkos, Drehko und sogar dem IC CD1691CB! Der Aufbau erfolgte fast genau wie im Datenblatt. Siehe Bild.
Floh schrieb: > Steckbrettaufbau kannst du für ein Radio vergessen. > Du baust dir ja überall lange Leitungen und Kapazitäten ein > (Metallschienen des Steckbretts). Und ohne die Möglichkeit, die > Schwingungen zu analysieren ist das wie blind Twister spielen. Ich wollte mal einen steilen Tiefpass im Bereich 20kHz mittels Steckbrett ausprobieren, mit 2 OpAmps etc. Die Schaltung war schlichtweg unbrauchbar. Platine gemacht, dann gings.
Lars schrieb: > funktioniert das > Radio! Und zwar auf Anhieb beim ersten Anschalten! simpel-weg GRATULATION dass Du so prima Ratschläge annimmst Dein Erfolg belohnt DICH EMU
EMU schrieb: > simpel-weg GRATULATION dass Du so prima Ratschläge annimmst > Dein Erfolg belohnt DICH > > EMU Danke sehr! So und um noch einen draufzusetzen, hier mit Frequenzzähler an der Oszillatorspule und Tuning-LED verbessert. Fehlt nur noch ein Gehäuse.
Lars schrieb: > Fehlt nur noch ein Gehäuse. und der stereodecoder. mono macht auf dauer keinen spaß. reichelt hat den tda7040t und den tda1591 im angebot. ich würd den tda7040t nehmen der braucht nur wenige zusätzliche (smd)bauteile.
Ich kann nur den SI4735 empfehlen, dass Ding is einfach genial einfach!
dolf schrieb: > ich würd den tda7040t nehmen Hm.. der von mir verwendete CXA1691 hat einen integrierten 500 mW Power Amp so dass ich direkt einen Lautsprecher anschliessen kann. Der für den TDA7040T immer herangezogene TDA7021 Radio IC hat keinen integrierten Audioverstärker, also frage ich mich ob der Stereo-Decoder nicht durch meinen starken Audio-Output kaputt geht.. da müsste ich ja erst mein Signal abschwächen um es dann danach mittels TDA7050T wieder zu verstärken.
Lars schrieb: > a müsste ich ja erst mein > Signal abschwächen um es dann danach mittels TDA7050T wieder zu > verstärken. schau mal ob du irgent wo das nf signal vor der endstufe abgreifen kannst. das gibst dann auf den tda7040. wenn nicht dann hilft nur n spannungsteiler der das signal auf den max. erlaubten wert b.z.w. etwas da drunter herunter teilt.
> das nf signal vor der endstufe abgreifen
Zwischen Demodulator und NF-Verstärker gibt es die Deemphasis, also
einen Tiefpass. Dieser Tiefpass muss entfernt werden, denn dadurch wird
der 19kHz Pilotton zu stark gedämpft. Dann sollte der Stereo-Decoder
folgen und danach die zwei Endstufen.
geht nicht,....gibts nicht ! http://conelek.org/Sender_105Mhz_auf_der_Steckplatine Eigentlich hatte ich den Empfänger gesucht. Den finde ich aber nicht mehr. also vorsicht mit Aussagen wie: "Steckbrettaufbau kannst du für ein Radio vergessen." usw. usf. Man lernt jeden Tag was Neues.
Hat mal einer eine einfache(!) Schaltung für einen 88-108 MHz Bandpassfilter den ich vor den Antenneneingang bauen kann?
Hallo Lars, das ist gar nicht so einfach. Überlege mal, 20MHz Bandbreite bei ca. 100 Mhz sind ca. 20%! Einfache! Bandfilter mit solch einer Bandbreite gibt es nicht. Einfach -> Murks Kein Murks -> aufwändig Wenn du dir ein Teilstück des FM-Bandes aussuchen würdest, wäre die Sache mit einem 2-Kreis Filter schon einfacher; aber ohne Messmittel wirst du wahrscheinlich scheitern. Vielleicht hat Bernd.W ja eine Idee? 73 Wilhelm
Wilhelm Schürings schrieb: > das ist gar nicht so einfach. Überlege mal, 20MHz Bandbreite > bei ca. 100 Mhz sind ca. 20%! > Einfache! Bandfilter mit solch einer Bandbreite gibt es nicht. Vielleicht wäre hier ein getrennter Tiefpass und Hochpass eventuell 5ter Ordnung hintereinandergeschaltet ein Lösungsansatz. Ralph Berres
Es gibt ein einfaches Bandfilter, aber mit Einschränkungen. Um bei UKW Empfängern mit Vorverstärker keine Probleme mit dem Gleichlauf zu bekommen, wurde der Antennenkreis oft als einfacher Schwingkreis ausgeführt. Je nach Bauteildimensionierung kann die Bandbreite gewählt werden. Bei dem angehängten Beispiel beträgt die Dämpfung an den Bandgrenzen 2, 3 oder 4 dB. Eine genauere Aussage kann erst gemacht werden, wenn der Rest der Schaltung bekannt ist. Z.B. darf der abgestimmte Schwingkreis nicht direkt mit diesem Bandfilter verbunden werden, da sich die beiden Schwingkreise gegenseitig beeinflussen würden.
Danke erstmal. Was ist von beigefügter BPF-Schaltung zu halten? (Teil eines Radio-Komplettschaltplans gefunden im Netz)
Hallo Lars Diese Schaltung ist schon so ähnlich gedacht. Jedoch hat ein UKW-Superhet ohne wenigstens ein abgestimmtes Vorfilter keine gute Spiegelfrquenzunterdrückung. Dein Oszillator muss ja sowiso abgestimmt werden, dann solltest Du versuchen, den Vorkreis mit abzustimmen. Wie ist das bisher gelöst, da ist doch ein Doppel-Drehko drin?
B e r n d W. schrieb: > Wie ist das bisher gelöst, da ist doch ein Doppel-Drehko drin? moin! ich nutz den ukw tuner typ7_III von rft und da sind vier c-dioden enthalten. die hier vom to aufgezeigte schaltung ist halt auf billig getrimmt. da muß man halt abstriche in kauf nehmen.
B e r n d W. schrieb: > Wie ist das bisher gelöst, da ist doch ein Doppel-Drehko drin? Ja, siehe Bilder, ein Eingang für Oszi und einer für FM-RF
Das IC enthält einen Vorverstärker in Basisschaltung. Dadurch sind die beiden Schwingkreise elektrisch entkoppelt. Sie dürfen sich aber nicht zu nahe kommen, sonst schwingts.
Bitte melde dich an um einen Beitrag zu schreiben. Anmeldung ist kostenlos und dauert nur eine Minute.
Bestehender Account
Schon ein Account bei Google/GoogleMail? Keine Anmeldung erforderlich!
Mit Google-Account einloggen
Mit Google-Account einloggen
Noch kein Account? Hier anmelden.







