Hallo, ich bin gerade dabei einen super kompakten 2A Li-Po Lader zu bauen nun habe ich erst einmal eine Versuchsplatine gebaut und muss feststellen das leider nichts geht... Also um genau zu sein geht schon etwas, aber nicht wie es soll. Ich benutze einen LTC4001 (http://cds.linear.com/docs/en/datasheet/4001f.pdf). ich muss feststellen, dass der Lader bei 744mA ausschaltet und nicht weiter macht. Alles was unter 744mA ist funktioniert. sobald ich aber drüber gehe schaltet der Lader ab und die Lade LED bleibt aber an. ich habe es mit zwei Chips versucht, da ich dachte es liegt am Chip doch der andere verhält sich gleich. Der Chip wird nicht merkbar warm. Kleiner Versuch für etwas anderes komisches: Ich benutze momentan ein Potentiometer. Die Spannungsversorgung hat eine einstellbare Strombegrenzung drin und wenn ich diese auf 5mA runter drehe springt diese ein und regelt die Spannung runter. Der LTC4001 ist auf 1100mA eingestellt. Nun drehe ich langsam die Strombegrenzung hoch und der Strom der in den Akku fließt steigt entsprechend mit an. Sobald ich aber über 1100mA komme und die Strombegrenzung nicht mehr gilt(bedeutet die Spannung ist glatte 5V), schaltet es wieder in den stromlosen Zustand mit Lade LED an. Ich habe wirklich keine Idee mehr was es sein kann. Bitte helft mir! Ein Paar weitere Infos: Der Softstart ist 100nF der Timer ist 300nF IDET und PROG Pins sind verbunden und an Potentiometer angeschlossen. Für die Stromberechung gilt: 554,9475/R = Ladestrom (Seite 10) Die Spule ist geschirmt und sollte groß genug sein. Ich glaube es ist eine 10A Spule oder so.
Hallo, du bist leider bei deiner ganzen Erklärung schuldig geblieben was du da für Versuche machst. Ich nehme an du hast keinen Lipo dran zum laden sondern du hast den Lipo durch ein Potentiometer esetzt ??? Richtig ??? aber dieser versuch kann nicht funktionieren !!! Erklär mal was du eigentlich machst!
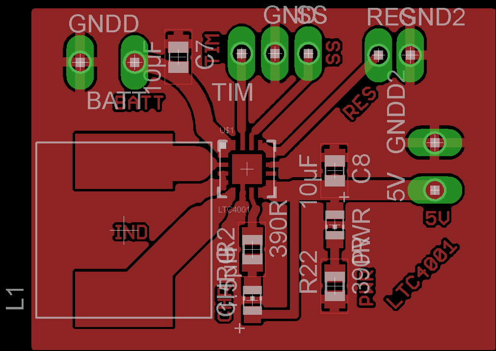
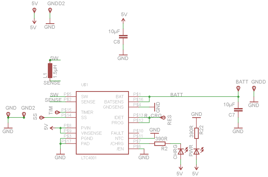
Entschuldige falls ich es nicht gut erklärt habe. Was ich machen möchte ist einen Lithium Akku laden, mit einstellbaren Ladestromwerten von 0.5A bis 2A. Später wird das Potentiometer durch ein Widerstandsnetzwerk ersetzt. Das Potentiometer liegt an dem "Stromprogrammierpin" an. Es befindet sich ein Lithium Akku an dem BAT Pin. Eigentlich ist alles genau so wie auf dem angehängtem Bild, nur anstatt des 274Ohm Widerstandes ein Potentiometer. Der Akku ist ein 4400mAH Akku mit einer momentanen Spannung von 3.34 Volt. Der Lader Befindet sich also gerade in der Konstantstromphase. Der Trickle-Charge-Modus ist schon getestet, funktioniert und wird wie im Datenblatt bei ca. 3.1 Volt beendet. Was nicht funktioniert ist das Laden mit höheren Strömen und ich kann mir keinen Reim darauf machen wieso es nicht geht. Das Oszilloskop zeigt beim Laden unter 700mA das Bild wie es sein soll: Spannung so hoch um mit 700mA zu laden und das 1.4 MHz rauschen um diesen Spannungspegel im Rahmen der Toleranzen. Sobald ich aber über 700mA gehe verändert sich das Bild: Spannung gleich die des Akkus mit kurzen Spannungspulsen im unterem KHz Bereich. Ich hoffe ich konnte noch ein Paar Infos hinzufügen und mein Vorgehen/Problem besser klarmachen.
Florian Roesner schrieb: > Sobald ich aber über 700mA gehe verändert sich das Bild: > Spannung gleich die des Akkus mit kurzen Spannungspulsen im unterem KHz > Bereich. Geht deine Spule evtl. in die Sättigung? du schreibst zwar "10 A Spule", wär aber vielleicht mal was zum nachmessen. (Evtl. reicht die Zuleitung zur Spule als "Shunt" für's Oszi)
Zwischen spule und dem Chip komme ich leider nicht. Die Spule ist zu groß ^^ Ich bin mir ziemlich sicher, dass es diese Spule hier ist die ich benutze: http://katalog.we-online.de/pbs/datasheet/744770015.pdf Da dürfte doch eigentlich keine Chance bestehen das die Spule in Sättigung gerät oder?
Bitte melde dich an um einen Beitrag zu schreiben. Anmeldung ist kostenlos und dauert nur eine Minute.
Bestehender Account
Schon ein Account bei Google/GoogleMail? Keine Anmeldung erforderlich!
Mit Google-Account einloggen
Mit Google-Account einloggen
Noch kein Account? Hier anmelden.


