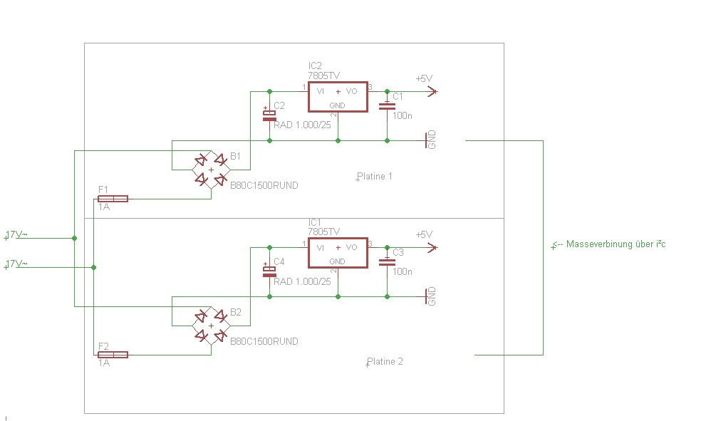
Hallo, ich bin neu hier, habe aber bereits schon lange mitgelesen. Ich versuch mal mein Problem zu erklären: Ich habe für eine Modellbahnsteuerung eine schaltung entworfen die mit I²C funktoniert. Soweit funktoniert alles. Da ich für jeden I²C-Baustein eine eigene Platine mit Stromversorgung habe, wurden die Platinen untereinander mit den beiden Bus-Leitungen und Masse Verbunden. Jede Platine hat einer Sicherung die vorm Gleichrichter platziert ist. (siehe Beispielbild) Jetzt ist mit aufgefallen das trotz fehlender Sicherung mit Strom versorgt ist also auch Schaltet. Die Platinen beziehen ihren Strom über den selben Trafo mit 17V~ Mein bedecken ist jetzt das jetzt die die Sicherung garnicht richtigen Schutz bieten. Sobald die Sicherung ja entfernt ist oder durchbrennt darf ja die platine nicht weiter "arbeiten". Vielleicht hat ja einer eine Idee. Danke Schon mal im Vorraus Gruß Malte
Die werden dann nicht zufällig durch den Pullup am I2C-Bus versorgt?
Timmo H. schrieb: > Die werden dann nicht zufällig durch den Pullup am I2C-Bus versorgt? Nein normal nicht, der Pullup wird von der Masterplatine mit 5V+ versorgt. Das Problem ist auch bei gezogenden Bus-leitungen. Es muss also anscheint an der Masseverbindung liegen.
Hab noch mal nachgedacht. Lösung wäre die Sicherung nach dem Gleichrichter in der plus Leitung zu platzieren. Nachteil wäre der Gleichrichter wäre nicht Geschütz. Vorallem brauche ich die abgesicherten 17V~ für weichenantriebe. Und 2 Sicherungen wollte ich nicht unbedingt haben, da muss es doch noch eine andere Lösung geben.
Guten Morgen. ich habe noch mal das das Bild begefügt, in den ich den "Stromfluss" eingezeichnet habe, wodurch das Problem evtl genauer erklärt wird. Ich brauche wirklich dringend eine Lösung. Gruß Malte
Malte Zeranka schrieb: > ich habe noch mal das das Bild begefügt, in den ich den "Stromfluss" > eingezeichnet habe Das ist nur die halbe Miete. Während der entgegengesetzen Phase fließt der Strom über über die "eigene" Sicherung. Damit steigt der Auslösestrom um einen Faktor zwei. Malte Zeranka schrieb: > Mein bedecken ist jetzt das jetzt die die Sicherung garnicht richtigen > Schutz bieten. Provokant gefragt: Wovor sollen die Einzelsicherung schützen? Der 7805 begrenzt den Ausgangsstrom automatisch auf 1A, d.h. um den Trafo zu schützen, reicht eine Sicherung. Man könnte die Verdrahtung zum I2C-Gnd über Dioden führen, so dass darüber kein Ausgleichstrome fließen können. Damit der Gnd-Pegel des I2C sich nicht zu sehr verschiebt, sollte man Schottky-Dioden verwenden.
Mike schrieb: > Provokant gefragt: Wovor sollen die Einzelsicherung schützen? Der 7805 > begrenzt den Ausgangsstrom automatisch auf 1A, d.h. um den Trafo zu > schützen, reicht eine Sicherung. Das ist ganz einfach. Nach der Sicherung sind auf der Platine auch andere Verbraucher die nicht über den 7805 laufen aber trozdem gesichert sein sollen (500mA). Mike schrieb: > Man könnte die Verdrahtung zum I2C-Gnd über Dioden führen, so dass > darüber kein Ausgleichstrome fließen können. Damit der Gnd-Pegel des I2C > sich nicht zu sehr verschiebt, sollte man Schottky-Dioden verwenden. Würde es gehn wen ich die S-Dioden so einbaue wie auf dem Bild? Wäre der typ BAT85 die richtige wahl? Gruß Malte
Bitte melde dich an um einen Beitrag zu schreiben. Anmeldung ist kostenlos und dauert nur eine Minute.
Bestehender Account
Schon ein Account bei Google/GoogleMail? Keine Anmeldung erforderlich!
Mit Google-Account einloggen
Mit Google-Account einloggen
Noch kein Account? Hier anmelden.


