Guten Morgen, ich leider muss ich mal wieder das Tema "Schaltregler" auf den Tisch bringen. Die Frage die ich da zu habe ich relativ einfach: Macht es Sinn bei einem 4. Lagigem PCB möglichst alle Leitungen im innen Layer zu führen um Oben und unten Masse hin zu machen und drum herum Vias so das alle störenden Leitungen ein schließt so wie man es mit einem Metall Abschirmdeckel tuen würde? Von der Seite: ----------------------------- Masse ----------------------------- Signal 1 ----------------------------- Signal 2 ----------------------------- Masse Von oben: -------------------------------------------------- | | | **************************** | | | | Vin -- SNT: Gate Drive, -- Vout | | GNDin -- MOS, L, C, Diode -- GNDout| | | | **************************** | | | -------------------------------------------------- ein * soll eine Via sein und in den Via ist der Schaltregler mit Power GND welches Sternförmig zum System Elko geführt wird. Natürlich würde ich immer möglichst viele VIAs nehmen um die Induktivität der DK zu verringern. Gruß Elzaar
Hallo Elzaar, das macht IMHO keinen Sinn da die Komponenten ja auf irgendeiener Seite angebracht werden. Spätestens dort musst Du aus der Leiterplatte raus. Normalersweise - bei Beachtung der Layoutregeln (siehe auch hier im Forum) des Bauteilherstellers sowie normaler Entstörmaßnahmen - sollte ein Schaltregler keine besondere Kunst sein. Probleme treten meist dann auf wenn die Regeln nicht beachtet werden oder Schaltregeler für Aufgaben verwendet werden für die sie nicht geeigent sind (z.B. Bereich der HF). rgds
Sinnvoller ist es die störenden Leitungen so kurz wie möglich zu halten und ggf. die Ein- und Ausgänge in den Wandler separat zu filtern. Ich mache das immer mit Pi-Filtern, bestehend aus Kondensatoren und Ferritbead.
Ja danke erstmal das war mir soweit schon bekannt, ich habe halt bis jetzt nur wissen aus dem Studium bzw. Bücher. Damit ihr mal ein Bild davon bekommt mein Aktueller Stand ist das. Die Flächen sind noch nicht geflutet da man sonst nicht mehr viel sehen würde. Im Endeffekt geht es hierbei auch um die Wärme, die sollte möglichst über die Platine verteilt werden. Ich mein ich Bastel halt eben mein ersten Schaltregler. =)
Ja den Beitrag kenn ich, jedoch setz er auf eine nicht geschirmte Drossel und ich auf einen voll geschirmten 1:1 Transformator. Ich habe versucht die Ein- und Ausschaltwegen übereinander zu führen und natürlich kurz. Auch die Versorgung sowie der Ausgang der Spannung geht nur über die Kondensatoren.
Was sich bei uns experimentell herausgestellt hat, ist daß man die GND Plane nicht durchgehend machen sollte. Ich habe sie im Prinzip mit Gräben separiert und nur unter den Ferritbeads zwei Stege gelassen. (Sieht man auf dem Bild nicht so gut). Die Idee dahinter ist, daß so die "Störströme" innerhalb des eher kleinen Reglerbereichs gefangen sind. EMV-Technisch ist dieses Design super. Selbst offen und unter Last habe ich eine Störaussendung welche weitgehend dem Kammerrauschen entspricht. Das urspüngliche Design mit durchgehender Fläche hatte dagegen sehr stark gestört (Teilweise über dem Grenzwert)
Ja das Leuchtet ein, der gleichen Hintergrund habe ich auch. Ich dachte nur es wäre besser es in eine Art Kammer rund herum einzufangen also die Flächen einfach frei zu lassen. Klar ist das die Störungen dann über die Masse Abfließen müssen. Jedoch kann ich gerade nicht abschätzen ob es offen oder gekapselt besser ist. Ich habe so ein Entwurf schon mal gesehen und zwar in der Telekommunikationstechnik, ein SDH Router von Cisco war so aufgebaut. Auf den Außen Lagen war nichts zu sehen aus dort wo Bauteile waren. Das Prinzip das ich im Kopf habe ist das Selbe das mein bei einer HF-Schaltung hat bei der am ein Metall Deckel drüber Lötet. und wenn ich das nicht mache sollte ich die Innen Layer einfach Freilassen um keine stelle zu bieten zum Einkoppeln richtig?
Prinzipiell ist es nicht notwendig, die Leitungen nach innen zu legen. Die Leitungslängen kommen so oder so nicht an Lambda/4 der Schaltfrequenz heran. Wichtig ist die Schleifen klein zu halten. Dann kann man das auch außen aufbauen. Bei Schaltreglern halte ich es für nicht notwendig die Flächen außen aufzubringen. Nochzumal man dann mehr Störstellen generiert durch die Bauteilpads als daß bei innenliegenden Flächen der Fall ist.
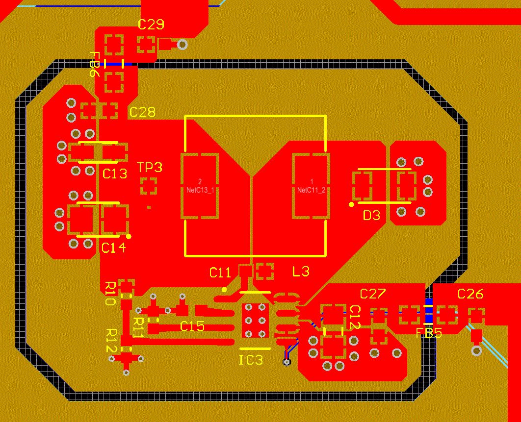
Elzaar schrieb: > Das Prinzip das ich im Kopf habe ist das Selbe das mein bei einer > HF-Schaltung hat bei der am ein Metall Deckel drüber Lötet. > > und wenn ich das nicht mache sollte ich die Innen Layer einfach > Freilassen um keine stelle zu bieten zum Einkoppeln richtig? Von was für Schaltfrequenzen gehst du denn hier aus? Für einen "handelsüblichen" Schaltregler mit <3MHz ist das absolut übertrieben. Was willst du denn auf den Innenlagen freilassen? Eine Masselage ist derart niederimpedant, dass Störströme von einem Schaltregler nicht ins Gewicht fallen... Christian B. schrieb: > Was sich bei uns experimentell herausgestellt hat, ist daß man die GND > Plane nicht durchgehend machen sollte. Ich habe sie im Prinzip mit > Gräben separiert und nur unter den Ferritbeads zwei Stege gelassen. > (Sieht man auf dem Bild nicht so gut). Die Idee dahinter ist, daß so die > "Störströme" innerhalb des eher kleinen Reglerbereichs gefangen sind. > EMV-Technisch ist dieses Design super. Selbst offen und unter Last habe > ich eine Störaussendung welche weitgehend dem Kammerrauschen entspricht. > Das urspüngliche Design mit durchgehender Fläche hatte dagegen sehr > stark gestört (Teilweise über dem Grenzwert) Dann erscheint mir das Problem aber ehrlich gesagt ein anderes zu sein. Wenn Störströme den Bereich des Reglers verlassen, dann ist deine Masseanbindung einfach nur bescheiden. Wenn du eine durchgehende Massefläche unter dem Regler hast, und alle Strompfade entsprechend kurz mit Vias geschlossen sind, dann fliessen da keine Ströme "in der Gegend rum". Der Strom nimmt den selben Weg, auf dem er gekommen ist, damit bilden sich bei gutem Layout (!) optimal kleine Stromschleifen, entsprechend gering ist die Störaussendung. Wenn das Layout Grütze ist, oder die Strompfade nicht sauber geschlossen sind, dann kriegst du EMV-Probleme. Insofern hast du zwar mit der Auftrennung der Flächen dein Problem eher zufällig gelöst, aber die Ursache mit an Sicherheit grenzender Wahrscheinlichkeit nicht erkannt. Es macht überhaupt keinen Sinn, Masseflächen zu trennen oder mit kleinen Stegen zu verbinden, wenn man über digitale Signale oder Leistung spricht. Das ist nur bei analogen Anwendungen sinnvoll, um getaktete Ströme von analogen Filterschaltungen fernzuhalten. Und wenn man nur wegen eines Schaltreglers über den Grenzwert läuft, dann ist da meiner Meinung nach ganz schön was im Argen. Bei uns ging ein Design mit 3 teilweise kaskadierten Schaltreglern ohne jeden Ausschlag durch die Kammer, weil das Layout durchdacht war. Und da gab es keine separierte GND-Plane und auch keine GND-Außenlagen. Was mir bei deinem Design auffällt: - Der Feedback-Zweig ist bescheiden angebunden. Warum greifst du mit R10 nicht direkt an der Kondensatorbatterie ab? So siehst du nicht die selbe Spannung, die deine Schaltung sieht. - C14 ist quasi unwirksam, weil extrem lose eingekoppelt. C13 ist nicht viel besser. Als Designer ist es deine Aufgabe, den Strom zu führen. Mit dem Polygon an NetC13_1 machst du es dir meiner Meinung nach zu einfach. - Der Strompfad für die Freilaufdiode ist gelinde gesagt eine Katastrophe. Da ist schon irgendwie absehbar, dass das Design Schwierigkeiten macht. - NetC11_2 und NetC13_1 sehen abgesehen davon noch schön Störfeld aus der Drossel. Auch hier wieder: Polygone sind nicht "Designer's best friend". Man muss das schon einzusetzen wissen. Unter induktiven Bauelementen hat Kupfer wenig bis gar nichts zu suchen, es sei denn, es handelt sich um Masseflächen. - Pi-Filter sind bei niedriger Eingangsimpedanz, wie sie bei einem Schaltregler zu erwarten sind, nicht die optimale Wahl. Ein T-Filter verrichtet da deutlich bessere Arbeit. Das Design sieht mir sehr nach LM22671 oder LM22672 aus, also 0,5-1A. Also ist auch nicht mit hoher Leistung zu rechnen. Ich vermute, deine beschriebenen Probleme waren/sind ursächlich entweder im Feedback-Zweig oder im Freilauf-Zweig begründet, wobei ich die Ausgangskondensatoren nicht ausschliessen will.
es ist lm22670, und 22690 jeweils 2-2,5A. Das Design an sich hab ich von meinem Vorgänger übernommen. Durch kleine Anpassungen, ohne die Bauteile neu zu orientieren, hab ich das Design vom EMV Störstrahler zu einem EMV mäßig unauffälligem Design umgebaut. Dazu hab ich die Massefläche getrennt und Filter eingebaut. Die Filter sind zweifellos die Maßnahme mit der größeren Wirkung. (auch Nachgwewiesen) aber es ist Meßtechnisch auch noch ein Unterschied zwischen GND Gräben und durchgehendem GND zu sehen (letzteres war die Empfehlung eines Spezialisten) Fakt ist, es ist nicht perfekt, aber gut genug. Mittlerweile würde ich es auch anders routen. Nichtsdestotrotz ist es das Design mit der größten Störamplitudenverringerung.
Vielen dank für die Ausführlichen Antworten aber ich würde jetzt das Forum nicht weiter nerven wollen =) Gruß Elzaar
Christian B. schrieb: > es ist lm22670, und 22690 jeweils 2-2,5A. lm22690 gibt es nicht. Das Design, das du da gezeigt hast, ist definitiv kein 22670, denn da ist Pin 2 mit einem Kondensator gestützt. Das gibt es meines Wissens nach nur bei 22671 und 22672. > Das Design an sich hab ich von meinem Vorgänger übernommen. Durch kleine > Anpassungen, ohne die Bauteile neu zu orientieren, hab ich das Design > vom EMV Störstrahler zu einem EMV mäßig unauffälligem Design umgebaut. > Dazu hab ich die Massefläche getrennt und Filter eingebaut. Die Filter > sind zweifellos die Maßnahme mit der größeren Wirkung. (auch > Nachgwewiesen) aber es ist Meßtechnisch auch noch ein Unterschied > zwischen GND Gräben und durchgehendem GND zu sehen (letzteres war die > Empfehlung eines Spezialisten) Dass ein Pi-Filter wirksam ist, bestreite ich nicht. Aber bei niederimpedanten Senken ist ein T-Filter die bessere Wahl. Ich denke, dass die Störaussendung in erster Linie durch den Feedbackzweig begründet ist. Dadurch, dass der Feedback-Spannungsteiler nicht gut an die Kondensatoren angebunden ist, dürfte er noch Reste der Drossel sehen, d.h. hochfrequente Peaks. Diese Peaks sorgen dafür, dass der Regler unsauber läuft. Damit verhält er sich auch im EMV-Labor nicht mehr sehr nett. > Fakt ist, es ist nicht perfekt, aber gut genug. Mittlerweile würde ich > es auch anders routen. Nichtsdestotrotz ist es das Design mit der > größten Störamplitudenverringerung. Zumindest bezogen auf die Designs, die du ausprobiert hast. Nichts für ungut ;-)
Bitte melde dich an um einen Beitrag zu schreiben. Anmeldung ist kostenlos und dauert nur eine Minute.
Bestehender Account
Schon ein Account bei Google/GoogleMail? Keine Anmeldung erforderlich!
Mit Google-Account einloggen
Mit Google-Account einloggen
Noch kein Account? Hier anmelden.






