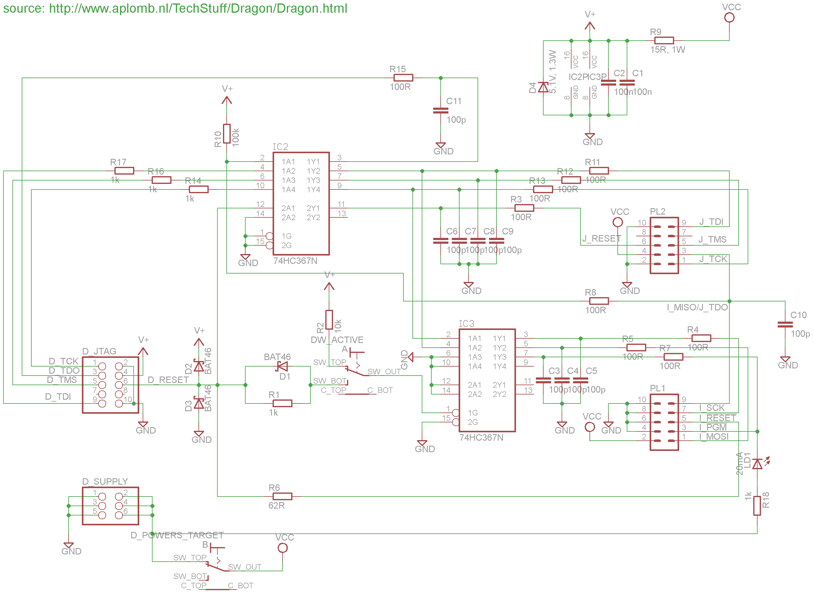
Manche haben’s vielleicht verfolgt: ich hatte wegen falsch eingelöteter Bauteile einige Anlaufschwierigkeiten mit meiner Dragonlair-Platine, aber mittlerweile läuft alles wie gewünscht. Da ich bei der Fertigung noch Platz im Layout hatte, habe ich eine zweite Platine anfertigen lassen, die ich zum Glück nicht gebraucht habe und jetzt hier verkaufen möchte. Kostenpunkt 10 EUR + 2 EUR Versand Die Idee stammt von http://www.aplomb.nl/TechStuff/Dragon/Dragon.html - Der Dragon soll durch Puffer gegen ESD und Kurzschlüsse geschützt werden. Das Dragonlair stellt JTAG und ISP aus dem Dragon zur Verfügung und erlaubt es, mithilfe eines Schalters den Ziel-µC über den Dragon mit Spannung zu versorgen. Meine Version hat außerdem einen zweiten Schalter, der alle Signalleitungen außer RESET vom ISP-Ausgang trennt und damit die debugWire-Funktionalität über die ISP-Schnittstelle aktiviert. Da ich keinen ATiny habe, konnte ich diese Funktion allerdings noch nicht testen! Die Bohrungen erlauben das Verwenden von 10mm M2,5-Distanzhülsen über dem Dragon. Die Platine kommt komplett mit allen nötigen Bauelementen zum selbstlöten mit Ausnahme von 2x Schalter (www.TME.eu TSM102C3) 2x 74HC367 (Puffer IC) 1x Buchsenleiste 2,54mm 2x3 für power 3x Diode BAT46 1x Zenerdiode 5,1V - 1,3W 1x Widerstand R15 - 1W 1x Widerstand R62 Die Platine ist einseitig, einige Brücken sind also auf der Oberseite noch einzulöten. Eagle .sch & .brd files werden per mail mitgeliefert. Die USB-Buchse muss im Dragon nicht ausgelötet werden. Das war ein Unfall ;) Der Fertiger hat die Masseflächen verkleinert. Daher musste ich einige zusätzliche Brücken einlöten (letztes Bild). So passt alles! Zahlung: Überweisung (Vorkasse)
nochmal nach oben für alle Sonntagsboardler! Ich gehe davon aus, dass es etwas dauert, bis jemand mit "Kaufinteresse" dieses Angebot liest. Bitte einfach per PN bei mir melden. Ich werde die Platine nicht wegwerfen :)
http://www2.informatik.hu-berlin.de/~dschneid/elektronik/projekte/iso-dragon/ Der Name ist Programm ^^ Link vergessen, sorry
Bitte melde dich an um einen Beitrag zu schreiben. Anmeldung ist kostenlos und dauert nur eine Minute.
Bestehender Account
Schon ein Account bei Google/GoogleMail? Keine Anmeldung erforderlich!
Mit Google-Account einloggen
Mit Google-Account einloggen
Noch kein Account? Hier anmelden.




