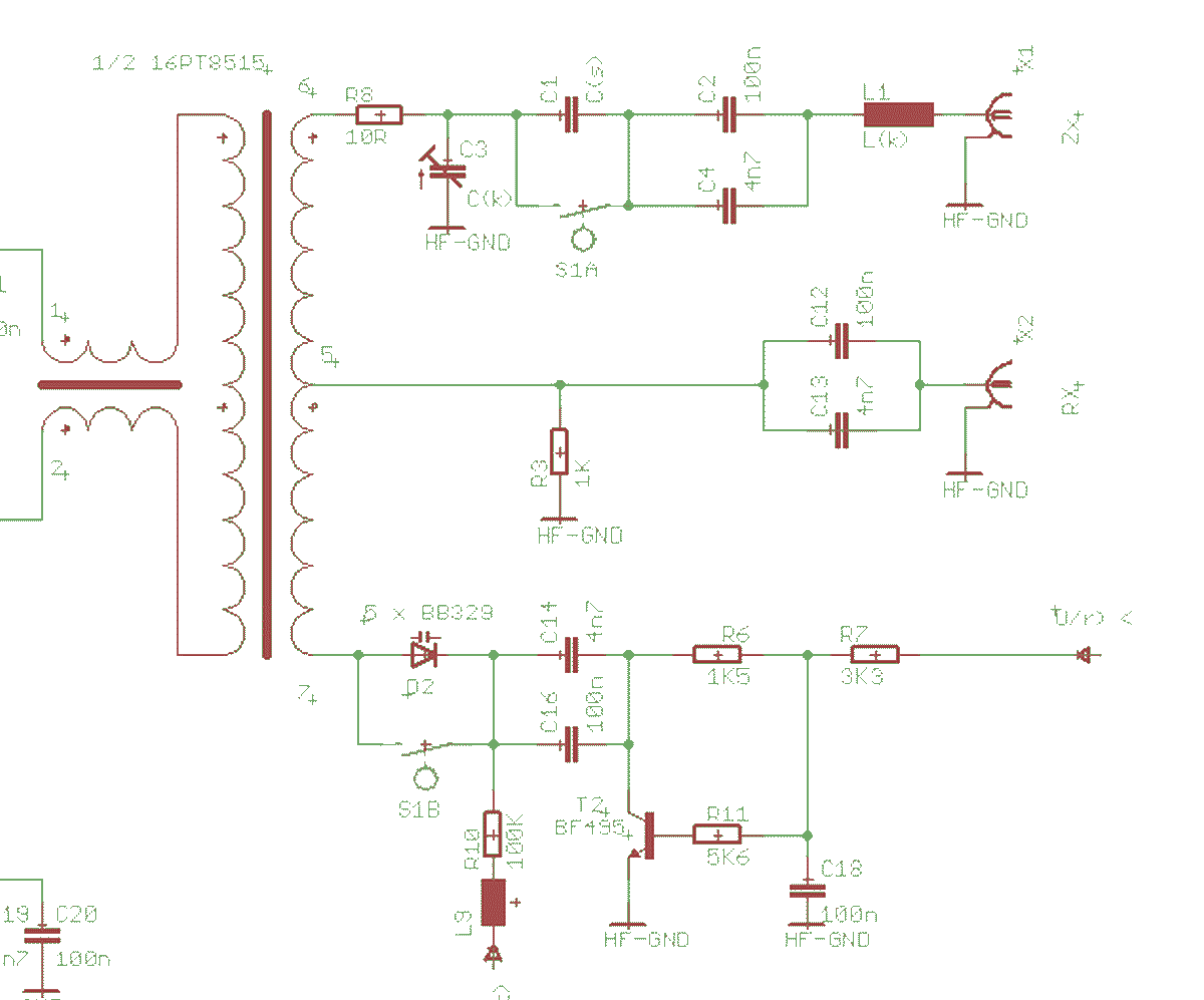
Hallo, ich hatte noch keine. Gehört und gelesen habe ich schon oft davon und darüber. Mir fiel eine alte PCI-LAN Karte in die Hand... 10/100 T Base. Darauf sind diese Übertrager... 16PT8515 in meinem Fall. Ich habe jetzt probiert aber keine Erfahrungswerte. Das Ding rauscht schön bis 150 MHz, dann ist der Übertrager wohl das Limit. Zwischen 50 KHz und 30 MHz produziert es S9+20 dB. Im Minimum geht das Rauschen um ~ 60 dB zurück. Ist das OK, gut oder sind die üblichen Brücken besser ? Grüße Werner
Wolfgang schrieb: > Wofür? Zum Bestimmen von Impedanzen und Resonanzfrequenzen. Zum Abgleich von Filtern. Zum ... Machen kann man damit viel. Die Frage ist, ist die Signalhöhe und die erzielte Symetrie vergleichbar mit kommerziellen Rauschbrücken ( diverse Bausätze und Fertiggeräte ) und den vielen Eigenbauten ? Oder, wie sind die Signalstärken und der Signalrückgang bei Brückengleichgewicht mit diesen Brücken ? Ich habe noch keine gesehen, die diese 0815 billigst Übertrager verwendet. Und der Gedanke sprang mich förmlich an... Werner
Ich bin immer noch begeistert von der Rauschbrücke, die ich in den 80er Jahren aufgebaut hatte. Wichtig dabei ist die HF-mäßig sinnvolle Plazierung von Abgleichkondensator und -widerstand ( ich hatte beide rechtwinklig zueinander ins Gehäuse gesetzt ); als variablen Widerstand hatte ich einen mit 250 Ohm auf einem Keramikträger benutzt ( gibt es wohl nicht mehr so zu kaufen ). Die Brücke funktionierte bis etwa 15 MHz gut, was mir damals für die Anpassung von Dipolen über gamma-match völlig reichte.
Werner schrieb: > Zum Bestimmen von Impedanzen und Resonanzfrequenzen. Würde man dafür heutzutage nicht lieber einen Netzwerkanalysator nehmen, wie z.B. den miniVNA http://www.youtube.com/watch?v=q6B7kxy6JL0
Hallo Werner, vielleicht kennst du schon das Projekt Rauschbrücke, welches Frank, DH8DAP hier veröffentlicht hatte: http://www.elektro-nockemann.de/download/rauschbruecke/ Auch der Ringkern und die Auswahl der weiteren Bauteile ist als Anregung für dein Projekt zu sehen.
Uwe S. schrieb: > vielleicht kennst du schon das Projekt Rauschbrücke, welches Frank, > DH8DAP hier veröffentlicht hatte: Googlete evtl. schon 'mal vorbei... Danke, bewusst erinnere ich das nicht. Komisch wie sich das gleicht ? Soll ja auch das Gleiche machen. Wie ist es denn mit dieser ? Nutzbarer Frequenzbereich, Pegel, Pegeländerung usw. ? Ich habe ein Dutzend Transen als Rauschdioden probiert: BFR96S sehr wenig BFW92 etwas BCs nur NF BFs fg <= 300MHz OK BF495 war am berauschensten. Warum hat "Frank" GHz Transen zum Rauschen und "NF"-Typen als Verstärker ? Werner
Hallo Werner, bitte frage ihn direkt, ich habe dies Brücke nicht aufgebaut. Ich nutze den FA-NWT Netzwerktester mit den Frequenzerweiterungen und habe noch einen 2 Kanal N2PK VNA V5 USB. Links: * http://www.box73.de/index.php?cPath=112_113 * http://n2pk.com/VNA/VNAarch.html
Trial and error Den ersten Versuchsaufbau habe ich verworfen... 1, der hohe Ruhestrom des Verstärkers ( 36mA ) scheint den Kern des Übertragers zu sättigen. 2. der hohe Strom saugt einen 9 Volt Block in null Komma nix leer. 3. Betrieb mit externer Stromversorgung geht kaum, "common mode" koppelt ungeniert über die Zuleitung Batteriefreundlicher ist Nr.2 ( 7-8mA ) Die Rauschleistung ist viel höher ( + 20-30 dB ) Der Übertrager wurde umgedreht: "commen mode" nicht rein, anstatt (doch) raus. ....
Marc Oni schrieb: > Die Brücke funktionierte bis etwa 15 MHz > gut, was mir damals macht Mut / Spaß. Der "Dipp" bis 30 MHz geht so von S 9+ 50 dB gegen NULL. Ein paar Ohm Ablesegenauigkeit sind wohl drin. Bei 100 MHz macht die Differenz NUR 35 dB aus und es wären eher 60 Ohm. Der Prüfling ist "zwei parallele 100 Ohm Widerstände / Kohleschicht" Der Prüfling ist alles andere als ideal, der Aufbau auch. Blindwiderstände noch außen vor. Das Signal geht jenseits von 150 MHz rasch gegen NULL. Mehr haben die Wickler der Trafos auch nie versprochen. Dennoch, man kann die Batterie anfassen, ein Steckernetzteil benutzen ohne auf MW und KW gleich Radio Eriwan zu hören. Mit etwas Abschirmung eine ganz andere Welt als Modell Nr.1
Hallo, für einen veränderlichen HF-Widerstand würde ich gerne eine PIN Diode nehmen. Die Datenblätter gehen geben gern ab 10 bis MHz an los. Was ist darunter? Ohne es zu probieren, weiß es jemand ? Kleinstsignale , IM nicht von Interesse... Werner
Backslash geht nicht so gut ... Es sollte heißen: Datenblätter gehen oft erst ab 10 bis 20 MHz los. Bzw. : von 10 MHz bis X GHz.
Marc Oni schrieb: > als variablen Widerstand > hatte ich einen mit 250 Ohm auf einem Keramikträger benutzt ( gibt es > wohl nicht mehr so zu kaufen ) Ausprobiert: Ein variabler HF-Widerstand der über Strom geregelt wird. Induktions- und Kapazitätsarm. Strom proportional zum Widerstand. Abmessungen und Zuleitungen vernachlässigbar >> PIN Diode Das Potentiometer zur Einstellung des Stroms könnte man gerade montieren wo man wollte. Skala > Amperemeter Etwas schade, von ~ 4 bis 150 MHz die perfekte Lösung :O) Ich wollte aber auch "runter"...unter 4 MHz Bei 50 KHz gab es kein richtiges Minimum, die Diode rauscht wohl selbst auch. Machen das alle PIN Dioden ?
Super. DAS ist der wahre Amateurgeist. Und danke für die Information bzgl. der PIN- Diode. Was verwendest du als variable Kapazität?
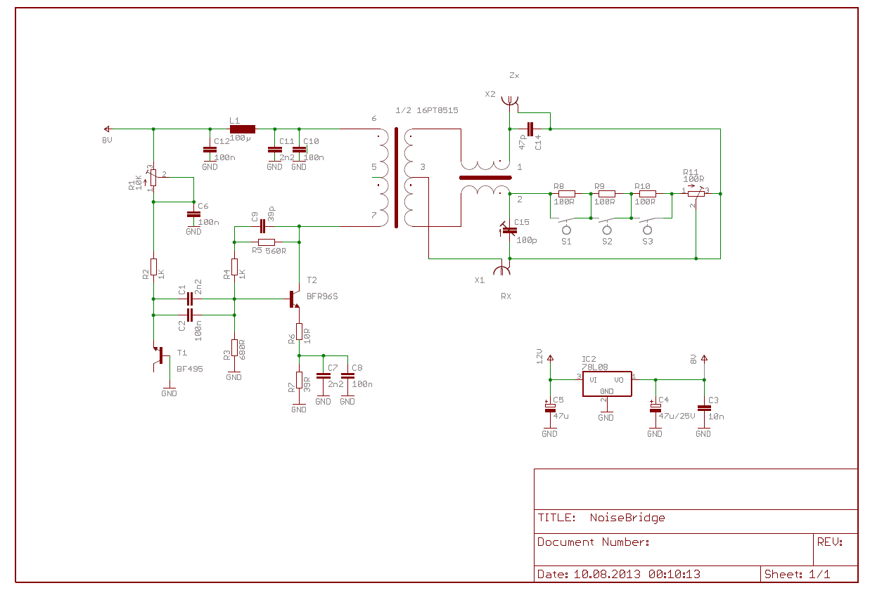
Hallo, gestern war nicht mein Tag? Ich hatte vergessen bzw. verdrängt wie hoch der Blindwiderstand von 104,7nF bei 100 KHz ist ´;O) Nun will ich die Ehre der PIN Diode retten... < 100 KHz geht hier nix. < 2 MHz verhält sie sich unerwartet >= 2 MHz bis 150 MHz schlägt sie die Potentiometer die ich finden konnte Ich habe jetzt auch mit dreierlei Amperemeter gemessen. Den Dezimalpunkt habe ich gestern wohl übersehen. Es passt so oder so nicht zum Datenblatt ? Der nötige Strom ist ungleich geringer, oder was ist der "differentielle vorwärts HF-Widerstand" ? Marc schrieb: > Was verwendest du als variable Kapazität? Ich will 5 x BB239 nehmen. Nun kann man Impedanz ( Serien C ) oder Leitwert ( Parallel C ) Letzteres ist bei hohen Frequenzen ungünstig. Erstes ist bei tiefen Frequenzen ungünstig. Ich habe es auf Serien C gemacht und abschaltbar... Noch ungetestet. Das schreit jetzt fast nach einem Mikrokontroller der U(c) und I(r) misst. Wenn man dem noch die frequenz eintippt ...
Werner schrieb: > Das schreit jetzt fast nach einem Mikrokontroller der U(c) und I(r) > misst. Wenn man dem noch die frequenz eintippt ... ...und zusätzlich eine Sprachausgabe mit Vorschlägen, wie und wo eine bessere Anpassung zu erreichen sei...:) Im Ernst: schöne Schaltung, wunderbar amateurmäßiges Vorgehen. Und wenn du irgendwelche "Kalibriernormale" brauchst, schick' 'ne PN,ich kann dir welche einmessen.
Hallo Marc, meine tägliche Korrektur gib und heute... Viel Mist gemacht. Gestern war es ein 1 KOhm Widerstand ,,, Rot und schwarz bei Kerzenlicht. Ja, meine Brille hatte ich heute auch auf. Diodenstrom und Widerstand liegen doch nahe am Datenblatt :o) LW-MW sieht schon etwas anders aus. Ich habe den Drahtverhau entwirrt, verdrosselt und geschirmt. Tagsüber und ohne QRN(M) und einem 100 Ohm Widerstand, später mehr... Gerade mal ganz oben geschaut... Selbst jenseits 200 MHz nicht ganz falsch. Grüße Werner
Ich schrieb:
> später mehr...
- S1 ist geschlossen. ( kein Serien C )
- C(k) und L(k) nicht bestückt
( macht keinen Sinn vor endgültiger Verdrahtung ).
- I(r) über 10-Gang Wendelpotentiometer
( 10 Umdrehungen für 4mA maximal )
- Ablesung im halben Winkel zwischen gleicher Erhöhung des Rauschens
( rechts und links vom Minimum, NF-mV-Meter )
- < 100 KHz kein eindeutiges Minimum ausmachbar
- < 1 MHz Minimum innerhalb 2-4 Umdrehungen
- 1 - 2 MHz Minimum innerhalb einer Umdrehung
- > 2 MHz Minium innerhalb 1/4 -1/3 Umdrehung
Das wird schwer kalibrierbar werden...
Hohe Impedanzen kann es besser.
Wenn der Strom zu hoch ist leitet man einen zu kleinen Widerstand ab.
Ich verstehe die Einschränkung der Datenblätter.
Wissen muss man es halt.
Hallo , schreibe gern , lese gern ... > 20 MHz ist NoiseBridgeIII schon ganz gut. Ich habe 'mal probiert. Komischer Versuch ein BFR96S ohne Kollektorspannung, auch gut. Ging aber nur 30-150 Ohm, also für die 50 Ohm Matchboxen OK. BF245 A bis C NOP ... IV ist wieder etwas anderes, dabei werde ich wohl bleiben... Der Graph ist noch sehr lückenhaft... bei 470 Ohm ist aber noch nicht Schluss.
OK Rauschbrücken sind nicht das Thema hier ...
evtl. kann mir aber jemand mit dem Zaunpfahl winken ?
Potentiometer in der Messbrücke haben Tücken, bei hohen Frequenzen.´
Potentiometer in der gewünschten Qualität sind nicht (mehr) bezahlbar,
verfügbar.
> 10 MHz ist diese Ersatzschaltung schmerzfrei.
Ganz anders als alle schrieben. Ganz anders als erwartet.
C(k) und L(k) bislang unnötig bzw. mit nur negativem Effekt.
Bis 145 MHz keine Probleme, darüber hinaus nicht ernsthaft probiert.
Mit einigen Transistoren habe ich probiert.
Unterm Strich gibt es bei allen ein Problem:
Mit steigendem Widerstand gibt es eine "Grauzone", die Transistoren
haben
Probleme desto niedriger die Frequenz, desto geringer der
Kollektorstrom.
Woran liegt das ?
Was kann man ändern ?
Nach welchen Transistoren müsste ich suchen, wenn überhaupt ?
P.S. Kleiner 10 Ohm kann man so nur als solches feststellen.
10 Ohm noch definitiv. Potis sind da aber auch grausam.
Bei Bedarf kann man ja den Messbereich durch Serien- und
Parallelwiderstände zum Prüfling erweitern.
Das ginge nicht sagen alle, weil man an einem Stellknopf mit Skale nicht
genau genug ablesen könne und das habe ich nicht vor...
Hi, Werner, > Etwas schade, von ~ 4 bis 150 MHz die perfekte Lösung :O) > Ich wollte aber auch "runter"...unter 4 MHz > > Bei 50 KHz gab es kein richtiges Minimum, die Diode rauscht wohl selbst > auch. > Machen das alle PIN Dioden ? 1. zum Rauschen die Banalität: Alles rauscht, was ohm'sche Verluste hat. 2. Jede PIN-Diode hat eine untere Grenzrfrequenz, die sich aus ihrer "Carrier Lifetime" ergibt. Deshalb steht die im Datenblatt. Für VHF und UHF optimierte PIN-Dioden sind billig, leicht zu haben, aber eben für VHF/UHF optimiert. Zu Deiner Idee "Brücke mit PIN-Diode" - die hat einen Reiz, ja, nachbauen würde ich aber erst, wenn der dreidimensionale Graph Widerstand über Diodenstrom und Frequenz deutlich flacher ist als der eines Poti. Ciao Wolfgang Horn
Wolfgang Horn schrieb: > Zu Deiner Idee "Brücke mit PIN-Diode" - die hat einen Reiz, ja, > nachbauen würde ich aber erst, wenn der dreidimensionale Graph > Widerstand über Diodenstrom und Frequenz deutlich flacher ist als der > eines Poti. Hallo Wolfgang, die Diode hatte schon ein Transistor abgelöst... Nachdem die PIN Diode rumliegt und bevor ich den Aufbau in die Tonne werfe.. rumgespielt. Die Diode habe ich zu einem stromabhängigen Widerstand mit guten HF Eigenschaften degradiert. Der Kollektorwiderstand war immer nur in engen Grenzen ideal / brauchbar. Das Diodenverhalten kam dem entgegen. Zu R7 kommt immer noch der Innenwiderstand der Quelle ( 10K Poti an 9 Volt Blockbatterie ) Das geht nun auch < 10 Ohm, einen 6R8 kann man noch ausmachen und von einem 10R unterscheiden... 10 Ohm brauchen aber bereits 1960 µA, deshalb aus der Grafik gelassen. Grüße Werner
Rauschbrücken waren Rauschbrücken, weil man einfach rauschen konnte ... ? In der Praxis und der freien Wildbahn, an einer Antenne abends oder nachts ist es recht schwer das Rauschen aus dem Müll zu hören. So haben sie die Rauschleistung erhöht um den Empfängereingang im selben Maß dämpfen zu können. Das Rauschen fällt je nach Empfänger auch ganz anders aus. Manche rauschen nicht (kaum) in Stellung AM und SSB, obwohl in Stellung FM (12,5KHz Bandbreite) S9+40db anstehen ... ? Am liebsten halte ich mich an die Feldstärkeanzeige mit 10-20KHz Bandbreite (FM), und dämpfe das Signal so, dass das Minimum bei S1-2-3 liegt. Wenn man einen SSB/CW tauglichen Empfänger hat, dann lohnt es den Rauschgenerator gegen "Eichmarken" von z.B. 10KHz zu tauschen. Man kann einen hörbaren Ton von z.B. 400Hz einstellen und ein SCHMALES ZF/NF Filter nehmen. Die Lautstärke des Tons kann man ganz sensibel und reproduzierbar Minimieren. Ob das nun 3605KHz oder 3600 oder 3610KHz sind spielt in dem Zusammenhang meist keine Rolle. Ich sehe wunderbare Dinge ... P.S. @ Wolfgang: Und wenn das Poti besser wäre, ein Messkopf in Zigarettenschachtelgröße, den man im Fußpunkt der Antenne in die Antennenleitung einschleift, fernbedienbar. Hat doch auch etwas ?
Werner schrieb: > Ich sehe wunderbare Dinge ... Gibt es da auch schon spezielle neue Dinge??? Erfahrungen... Erkenntnisse...
Sag mal Werner, was blapperst du denn hier für ein Zeug? Kannst du nicht mal sauber ausformulierte Sätze schreiben? Das Thema ist ja sehr interessant, aber so macht das Lesen keinen Spaß :-(
Jan schrieb: >Sag mal Werner, was blapperst du denn hier für ein Zeug? Ich will , mich bessern ... es kam mir nur wie ein Selbstgespräch vor. Marc Oni schrieb Werner schrieb: > Ich sehe wunderbare Dinge ... >>Gibt es da auch schon spezielle neue Dinge??? >>Erfahrungen... Erkenntnisse... Ja. Manchmal stockt ein Projekt, weil es nicht wirklich besser ist als Vorhandenes. Manchmal stockt ein Projekt weil es für etwas keine Lösung gibt. Diesmal stockt das Projekt, weil es so gut ist, dass mir soviel einfällt und ich mich nicht entscheiden kann in welche Richtung ich loslöten soll ... Ich habe keine Erkenntnisse, warum die Schaltung mit PIN und Transistor funktioniert. Es geht auch mit anderen Transistoren und PIN Dioden ( unbekannt aus Fernseh- und SAT Tunern ). Für einen Typ Transistor und Diode kann man die Kalibrationskurve übernehmen, bei erträglichen Fehlern. Je nach Typ braucht man aber unterschiedliche Kalibrationen. Die Kurven sind in jedem Fall nicht linear. Für den Widerstand eher logarithmisch , für den Blindwiderstand unten gekrümmt. Baut man nun so eine altbekannte Kiste wie "A" ? Nein, die Einstellgenauigkeit und Ablesegenauigkeit wäre zu gering Die Skale ein Unikat, nicht unmöglich aber aufwendig. Typ "B" schon besser. Auch hier die Skale ein Unikat, mit TurboCad und Drucker aber zu meistern. Die Skale kann in Bereichen gespreizt werden, man könnte sie linearisieren. Man kann 10 Gang Potentiometer nehmen, feinfühlig einstellen. Das kann auch ein Messkopf und abgesetztes Bedienteil werden ~ wie Typ "E". Typ "C" Die Probleme der Anzeige ließen sich am einfachsten mit einem Mikrokontroller lösen. Der Kontroller wäre für die Kalibrationswerte zuständig ( EEProm ) Typ "D" Nimmt man einen genügend großen Mikrokontroller, so kann er auch gleich die Rechenarbeit leisten. Ist die Frequenz eingegeben ( Tastatur oder Encoder ) kann er uns Blindwiderstände im Klartext anzeigen. Typ "E" Jetzt fällt mir dann immer mehr ein. Bedienteil und Messkopf sollten getrennt sein. Verbunden über Kabel. Oder per Funk verbunden( 433 MHz, 863 MHz, ZigBee, usw. ). Dann muss aber ein DA Wandler an den Mikrokontroller, U(c) und U(r) wollen ja auch ferngesteuert werden ... Typ "F" Das Bedienteil muss ja auch gebaut werden, warum nicht einen vorhanden PC nutzen ? Jede Variante hat ihren Reiz und Vorteil. Wenn man die Brücke nicht mit einem VCO speist und einen LOG - Detektor als Empfänger nimmt, dann kommt in jedem Fall ein Markengeber hinein. Das ist so viel besser als das Rauschen, warum es noch keiner gemacht hat ? Ich habe das mit der Zeitbasis eines alten Eigenbauzähler probiert. Das TTL Grab ist viermal so groß wie der Messkopf und verbraucht alleine ein Vielfaches des Stroms. Wenn nun aber ein Mikrokontroller rein kommt kann man das auch bequem und variabel mit einem seiner Hardware Timer machen ... Die Nadelimpulse mit einen 74HCT00 und dessen Gatterlaufzeiten. Gut hörbar bis weit in den UKW Bereich. Ich brauche auch 28 Volt. Drei 9 Volt Blockbatterien machen es z.Zt. Baue ich einen Wandler ? Der Mirokontroller mit ein paar externen Bauteilen kann das gleich mitmachen. Soweit habe ich mit dem Probeaufbau erst einmal gemessen. Ich weiß, wenn das losgeht ... wie viel Zeit da draufgehen würde :0) Wenn sich jemand spontan für eine der Varianten entscheidet oder eine weitere baut, die würde ich gerne hier sehen. Werner
Werner schrieb: > Wenn man die Brücke nicht mit einem VCO speist und einen LOG - Detektor > als Empfänger nimmt, Die Firma Siemens hatte vor Jahrzehnten so ein Meßgerät hergestellt, das mit einem abstimmbaren Sender mit einigen Watt gearbeitet hat. Beim Messen von Antennen hat man dann immer fröhlich in die Welt hinausgestrahlt ... Das Rauschverfahren ist insofern viel eleganter, als man mit minimaler Leistung, die vielleicht einige 10 m weit trägt, und einem entsprechend hochempfindlichen Indikator ( Empfänger ) arbeitet. Ich schätze ( und nutze ) die Breitbanddemodulatoren zwar sehr, ein "richtiger" Empfänger ist aber einfach empfindlicher. Und, ein nichtselektiver Indikator könnte natürlich auch auf "benachbarte" Signale reagieren, den Orts-MW-Sender, den Funkkumpel am anderen Ortsende, die TV- Signale.
Bitte melde dich an um einen Beitrag zu schreiben. Anmeldung ist kostenlos und dauert nur eine Minute.
Bestehender Account
Schon ein Account bei Google/GoogleMail? Keine Anmeldung erforderlich!
Mit Google-Account einloggen
Mit Google-Account einloggen
Noch kein Account? Hier anmelden.















