Gibt es einen Schaltungstrick mit der man eine Spannung, sagen wir mal ein +/-10V Differenzeingang in eine nur mit +5V betriebene Schaltung einlesen kann? Quasi umskalieren Uout = Uin / 4 + 2.5V , also -10V wird zu 0V und +10V wird zu 5V. Oder braucht man zwingend auch -5V dazu?
Um was für Signale handelt es sich? Nur DC? Rechteck Sinus ..., Frequenz, ist die Amplitude wichtig oder vielleicht nur die Frequenz?
Es gibt nicht nur eine, denn so etwas ist die Regel. Die Messbereichsanpassung muss dabei den relevanten Signalverlauf wiedergeben. Deshalb ist die Kenntnis des erwarteten Signales wichtig. Im allgemeinen arbeitet man mit OPV(OAmp) als Levelshifter. Für höhere Frequenzen kann das aber Problematisch werden. Für Impulsförmige Signale hingegen kann es einfacher sein die Eingansspanung einfach zu begrenzen so wird das Zeitverhalten kaum beinflusst. (zum Beispiel mittels Dioden und Widerständen)
Ich mache so etwas mit einem OPV in einer Addierer Schaltung. Du wirst zusätzlich noch eine ausreichend genaue Referenzspannung brauchen. Die Betriebsspannung sollte man dafür nicht nehmen.
Es sind Digitalsignale mit bis zu 2 MHz, die möglichst unverfälscht durch die Schaltung gehen sollte. Dahinter ist ein Programmierbarer Schmitt Trigger, der auf 0..5V basiert. Das ein Spannungsteiler im Spiel ist, ist mir klar, aber kriegt man die neg. Spannung mit einem nur mit 5V betriebenen OpAmp verarbeitet?
Michael S1. schrieb: > Gibt es einen Schaltungstrick Der Trick hat schon einen Namen: Subtrahierer oder Differenzverstärker (im Artikel Operationsverstärker-Grundschaltungen) > Oder braucht man zwingend auch -5V dazu? Nein.
Die Grundschaltungen sind mir schon bekannt. Nur wie man eine neg. Eingangsspannung mit einem nur mit +5V betriebenen OpAmp verarbeitet ist mir nicht klar. @Wolfgang: Dem "Nein" nach scheint es dir klar zu sein, erklär mir das bitte
Michael S1. schrieb: > Die Grundschaltungen sind mir schon bekannt. > Nur wie man eine neg. Eingangsspannung mit einem nur mit +5V betriebenen > OpAmp verarbeitet ist mir nicht klar. > @Wolfgang: Dem "Nein" nach scheint es dir klar zu sein, erklär mir das > bitte Wenn du einen Rail-to-Rail OP verwendest und dafür sorgst, dass invertierender und nicht invertierender Eingang bei 2,5V arbeiten, lebt der OP wunderbar mit unipolarer Versorgung. Wenn es, wie du sagst, Digitalsignale sind, kannst du die einfach direkt über einen Widerstand an den Eingang deiner 5V-Schaltung legen und die Amplitude über Dioden nach Gnd und VCC begrenzen. Zur Regenerierung der Flanken wäre ein Schmitt-Trigger die Methode der Wahl.
@ Michael S1. (msb) >Es sind Digitalsignale mit bis zu 2 MHz, die möglichst unverfälscht >durch die Schaltung gehen sollte. Dahinter ist ein Programmierbarer >Schmitt Trigger, der auf 0..5V basiert. Digitalsignale mit +/-10V und 2MHz? Hmmm? >Das ein Spannungsteiler im Spiel ist, ist mir klar, aber kriegt man die >neg. Spannung mit einem nur mit 5V betriebenen OpAmp verarbeitet? Lies mal den Artikel Spannungsteiler.
Hier mal zwei mögliche Schaltungen. .asc ist der Schaltplan für das kostenlose Simulationsprogramm LTspice. Ich hoffe mal du kennst dieses Programm. Wenn nicht, dann lade es dir von wwww.linear.com herunter. .plt ist das Plot-setting. Tipp: Es kommt nur auf das Verhältnis der Widerstände an. PS: Natürlich sollten die Dateien Pegelwandler.* heißen.
Danke für die zahlreichen Hinweise. Die 3 Widerstands Spannungsteiler sehen verblüffend einfach aus, muss mal sehen wie man da Differenzsignale verarbeitet und ob der wohl recht niedrige Eingangswiderstand akzeptabel ist. Gut gefallen tut mir auch der INA159 aus dem anderen Thread. Bin allerdings nicht sicher ob er schnell genug ist. Bei +/-3V brauche ich 2MHz, bei +/-10V ungefähr 500KHz. Ja LTSpice benutzen wir auch. Ich selbst bin allerdings nicht der Analog Guru und kenne es nur prinzipiell.
Michael S1. schrieb: > Bei +/-3V brauche ich 2MHz, bei +/-10V ungefähr 500KHz. Was ist denn das für ein Digitalsignal, bei dem die erforderliche Frequenz (wovon überhaupt: Symbolrate, Analogbandbreite,...?) vom Signalpegel abhängt?
@Michael S1. (msb) >Die 3 Widerstands Spannungsteiler sehen verblüffend einfach aus, muss >mal sehen wie man da Differenzsignale verarbeitet und ob der wohl recht >niedrige Eingangswiderstand akzeptabel ist. Sag doch einfach, was du WIRKLICH machen willst. Siehe Netiquette. Es klingt eher so, als ob die krampfhaft einen differentiellen Receiver ala MAX485 einsparen willst. Mein Tipp: Lass es und nimm den IC. >Gut gefallen tut mir auch der INA159 aus dem anderen Thread. Bin >allerdings nicht sicher ob er schnell genug ist. Bei +/-3V brauche ich >2MHz, bei +/-10V ungefähr 500KHz. Für Digitalsignale nimmt man keine linearen Differenzverstärker. Ebenso sind bei Digitalsignalen die Eingangswiderstände eher unkritisch, weil die digitalen Ausgänge genügend Strom bringen.
Es soll ein Universaleingang sein für RS485, RS232, CAN, LIN und Steuersignale, wobei ein nachgeschalteter programmierbarer Schmitt Trigger die jeweils richtigen Schaltschwellen erzeugt. Kann mir jemand sagen wie der Spannungsteiler für Differenzsignale aussieht? Einfach einen Eingang auf Masse erscheint mir nicht als so gute Idee.
@Michael S1. (msb) >Es soll ein Universaleingang sein für RS485, RS232, CAN, LIN und >Steuersignale, wobei ein nachgeschalteter programmierbarer Schmitt >Trigger die jeweils richtigen Schaltschwellen erzeugt. Das hatten wir doch schon mal vor einiger Zeit. Mein Tipp ist immer noch. Differenzverstärker,so wie sie auch für Oszilloskope genutzt werden. Klar, der ist dann linear.
Michael S1. schrieb: > Es soll ein Universaleingang sein für RS485, RS232, CAN, LIN Wie soll sich "...Eingang" mit bidirektionalen Bus-Systemen vertragen? Oder willst du nur zuhören?
@Wolfgang: ja nur zum Zuhören und Mitprotokollieren, halt mit einstellbarer Schnittstelle. @Falk: Du hast recht, ich bin immer noch auf der Suche nach der optimalen Lösung. Der einstellbare Schmitt Trigger ist inzwischen klar, nur eine gute aber simple Eingangsbeschaltung die möglichst mit 5V auskommt fehlt mir noch. Von der ursprünglich geplanten galvanischen Trennung hab ich inzwischen Abstand genommen. Ich werde nur Schutzdioden vorsehen. So ein Mehrwiderstands-Spannungsteiler, soweit das für Differenzsignale geht wäre schon gut. Sonst wäre ein Chip wie der INA159 denkbar, jedoch hab ich noch nicht geprüft ob ein 2MHz Digitalsignal da sauber genug durchgeht.
Michael S1. schrieb: > Sonst wäre ein Chip wie der INA159 denkbar, jedoch hab ich noch nicht > geprüft ob ein 2MHz Digitalsignal da sauber genug durchgeht. Wohl eher nicht: WIDE BANDWIDTH: 1.5MHz HIGH SLEW RATE: 15V/µs Es ist sogar die Frage, ob überhaupt was durchgeht, und schon garnicht, ob sauber genug. Da wirst Du wohl was in der Kategorie "Video Op Amp" brauchen. Gruß Dietrich
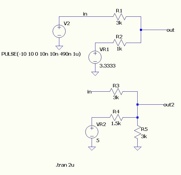
Ich habe jetzt statt INA159 den LT1995 im Auge. Der ist schnell genug. Auch die LTSpice Simulation sieht gut aus. Aber trotzdem nochmal die Frage: Kann man die Black Box in der Skizze mit nur einem geschickten Spannungsteiler realisieren? Und wenn Ja, wie?
Geben die Spannungsteiler Experten bei dieser Frage auf?
Spannungsteiler-Experten... du meine Güte, bist du nicht fähig, mit drei Widerständen zu rechnen?? Das ist doch erbärmlich!
Wenn Du schon so herablassend über mich herziehst, dann zeig uns allen doch mal ob Du a) die Aufgabenstellung verstanden hast b) die Aufgabe lösen kannst Aber vielleicht ist hinter Deinem Gemotze nur heisse Luft Ich habe das Prinzip der 3xR Spannungsteiler schon verstanden, nur nicht wie man das auf einen differenziellen Eingang umsetzt.
@mh: Ich hoffe Du kneifst nicht!
Dich hinter deinen Gaststatus zu verstecken
wäre doch Zitat mh: "erbärmlich"
Es ist aber jeder herzlich eingeladen mir und mh zu zeigen ob und wie es
geht.
Hört sich erst einfacher an, als es nachher ist, aber die Darlegung der Aufgabenstellung war hilfreich. Eine unipolar versorgte Schaltung wird wegen der Widerstände am Eingang immer ein bisschen Strom vom Mess-Signal fordern, abhängig vom Pegel. Das sollte so wenig sein, dass der Prüfling nicht gestört wird. Das mit dem INA159 kommt schon ganz gut hin, vielleicht kann man so was mit einem schnellen 5V Rail-to-Rail OPAmp und diskreten Widerständen nachbauen. (Dimensionierung etwa wie Datenblatt INA159, Table 2, oberste Zeile) Eventuell schaltet man bei hohen Widerständen (1Meg Ohm?) noch Kondensatoren (einige pF?) parallel, um schnell genug zu bleiben. Die Eingänge von Oszilloskopen haben z.B. auch solche kapazitiv kompensierten Teiler.
Ich danke Dir für die interessanten Anregungen und der Bestätigung den INA159 zu nehmen. Nachdem der INA159 zu langsam ist, ich jetzt der LT1995 mein Favorit. Der LT1995 ist nicht sehr teuer und damit könnte es im ersten Ansatz klappen.
Bitte melde dich an um einen Beitrag zu schreiben. Anmeldung ist kostenlos und dauert nur eine Minute.
Bestehender Account
Schon ein Account bei Google/GoogleMail? Keine Anmeldung erforderlich!
Mit Google-Account einloggen
Mit Google-Account einloggen
Noch kein Account? Hier anmelden.


