Guten Abend zusammen, Ich habe ein Problem mit meiner Ladeschaltung mit dem Max712. Ich habe mich strickt an das Datenblatt gehalten und mich erstmal auf die grundlegende Schaltung beschränkt. Der Akku: Panasonic HHR-9SRE Ni-Mh mit 8,4V 170mH (schätze 7 Zellen) empfohlenen Schnellladung 34mA Die Überlegung: Versorgungsspannung: 15V (7x 1,9V +1,5V=14,8V) PGM0 = offen PGM1= REF PGM2= BAT- PGM3= BAT- folglich R1= (15V-5V)/ 5mA = 2kOhm Rsense = 0,25/Ifast = 7,35Ohm Der fast-charge Modus läuft, allerdings zu gut. Die Schaltung geht nicht in den trickle-Mode über. Erst wenn die Abschaltung nach Zeit erfolgt geht es in den trickle-Mode . Allerdings nicht, wenn ich einen "vollen Akku" anschließe. Ich frage mich auch wie das gehen soll. Ich messe an Vlimit-REF = 2V. Also würde die Schaltung erst in den trickle-Mode übergehen, wenn am Akku die Spannung 7x2V anliegt. Aber so voll wird der Akku doch nie werden oder?
Also es hat sich gezeigt, dass die Batteriespannung nie an die 14Volt herankommt und deshalb der Vortage slope nicht aktiv wird. Wenn Ich aber VLimit über einen Spannungsteiler zwischen Supply + und GND auf z.B. 1,5V einstelle, beobachte Ich andere interessante Phänomene: - entweder erreicht die Batteriespannung nicht die 7x1,5V sondern bleibt dicht darunter - die Batteriespannung überschreitet minimal den Schwellwert, schaltet aber trotzdem nicht ab - oder der Wert von Vlimit über den Spannungsteiler wird langsam mit der Batteriespannung größer und deshalb kommt die Batteriespannung nie an 7xVLimit ran. Vielleicht Ist auch einfach der IC hinüber... Ich habe irgendwo gelesen, dass 9Volt Akkus nicht für den Max712 geeignet sind, weil zu geringe Ströme fließen, kann das sein?
ich kenne das IC nicht..aaaber.. NIMH wird eigentlich nicht über 1,4V kommen..sollte es auch nicht..außer...man lädt mit 1C oder so...somit währe in diesem Fall der Ladestrom einfach zu gering... Generell sollte für eine delta v/t Abschaltung der Ladestrom mind 0,5C betragen, damit die Erkennung zuverlässig funktioniert. Vielleicht liegts daran?
Marcel Kossek schrieb: > Also es hat sich gezeigt, dass die Batteriespannung nie an die 14Volt > herankommt Muß sie auch nicht. > und deshalb der Vortage slope nicht aktiv wird. Hat damit nichts zu tun. Der MAX712 wertet den zeitlichen Verlauf der Klemmenspannung aus, nicht den absoluten Wert. Der absolute Wert ist nur in zweierlei Hinsicht interessant: - der Akku muß eine Mindestspannung haben, bevor die Ladevorgang überhaupt gestartet wird - der ADC im MAX712 hat einen Meßbereich von 0(?) bis Zellenzahl*VLIMIT. Die Klemmenspannung muß innerhalb liegen. Bei typisch 1.3-1.5V pro voller Zelle ist man mit VLIMIT=VREF=2V gut bedient. > Ich habe irgendwo gelesen, dass 9Volt Akkus nicht für den Max712 > geeignet sind, weil zu geringe Ströme fließen, kann das sein? Im Prinzip richtig. Zum einen hat NiMH den typischen Peak in der Klemmenspannung nur, wenn ein hinreichend großer Ladestrom fließt. Hinreichend groß bedeutet ca. "nicht mehr als 4 Stunden Ladezeit". Ein 170mAh Akku mit 34mA Ladestrom braucht eher 6-7 Stunden. (die rein rechnerisch 5 Stunden reichen nicht, weil der Wirkungsgrad nicht 100% ist) Zum zweiten überlagen sich bei mehrzelligen Akkus die Peaks der Einzelzellen. Deswegen funktioniert das dV/dt Prinzip immer schlechter je mehr Zellen in Reihe geschaltet sind. XL
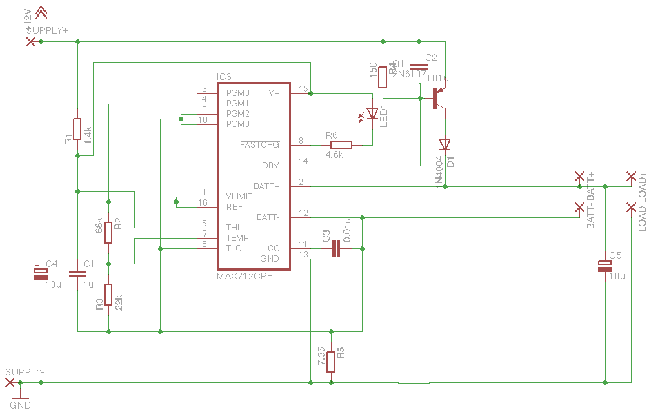
Danke für die Hilfe. Ich glaube das Problem jetzt erkannt zu haben, Ich war wohl etwas zu ungeduldig, was die voltage-slope Erkennung angeht. Habe den aktuellen Schaltplan hochgeladen. Jetzt läd der Akku mit ca 80mA (Über die empfohlene Schnellladung habe Ich mich jetzt absichtlich hinweggesetzt um Voltage slope möglich zu machen). Die maximale Ladezeit ist auf 3h eingestellt. Anstatt des IRF510 wurde eine IRF3710 verwendet. Mit einer Ladespannung von 16V erkennt die Schaltung nach ca. 10-15min, das der Akku voll ist, wenn ich einen vollen Akku anschließe und geht in den trickse-mode über. Ich dachte, das ging schneller. Oder geht die Vortage-slope Erkennung doch noch schneller?
Hallo Marcel, ist zwar schon eine Weile her, dass du die Schaltung hochgeladen hast aber ich habe da eine Frage. Wozu dienen die Bauteile T1 und Q2? Besten Dank
Bitte melde dich an um einen Beitrag zu schreiben. Anmeldung ist kostenlos und dauert nur eine Minute.
Bestehender Account
Schon ein Account bei Google/GoogleMail? Keine Anmeldung erforderlich!
Mit Google-Account einloggen
Mit Google-Account einloggen
Noch kein Account? Hier anmelden.

