Hallo Habe ein keines aber doch großes problem mit der Ir-Lichtschranke von Conrad Bes-Nr 191710 Folgendes Habe aus einem alten drucker eine zigaretten stopfmaschiene gebaut es geht auch bis darauf das die lichtschranke nicht erkennt ob eine hülse auf dem füllrohr ist daher wird eine zweite versucht auf das füllrohr zu stopfen natürlich kaos. Habe den empfänger schon eine stabile 12 v stromquelle spendiert und in eine alte keks dose gestopft. nach auslösen des empfängers hört es nicht wieder auf da das rele von der lichtschranke immer wieder am schalten ist. wieso? habe semtliche lötstellen kontroliert so wie aufbau nix gefunden. nach dem keksdosen versuch habe ich segar das rele wieder ausgelötet und mit geschirmten kabe weiter weg gelegt ach es schaltet einen stromkreis von 230 v dc und es hat wieder geschaltet. Meine vermutung ist das der empfänger zu stör anfällig ist. frage an euch wie kann ich den empfänger so schwächen das er ungefär nur 10 cm abstand schaft. Ich habe bis vor kurzen mich noch nicht mit so was beschäftigt. Daher bitte ich um eure hilfe. Danke im voraus Mfg Jens P.s. Hoffendlich habe ich es gut beschrieben. Werde meine zeichnung von der schaltung hat sich ein bischen geändert da die vorgesehene reles gezittert haben.
- Poste das erste Bild mal um 90° nach rechts gedreht! Dann schaun wir mal... - Nee, zu der Datenflut von Bild Numero zwo sach ich jetzt mal nix. :-) - Relai ist falsch geschrieben.
Kra Jens schrieb: > CCI24082013_00000.png Wenn ich das Monster bei mir auf dem Bildschirm habe, sehe ich bei 1:1 Darstellung einen Ausschnitt von 11x25 Kästchen. Zugegeben, ist kein 4k-Bildschirm, aber findest du das nicht etwas übertrieben? Und dann noch als png ...
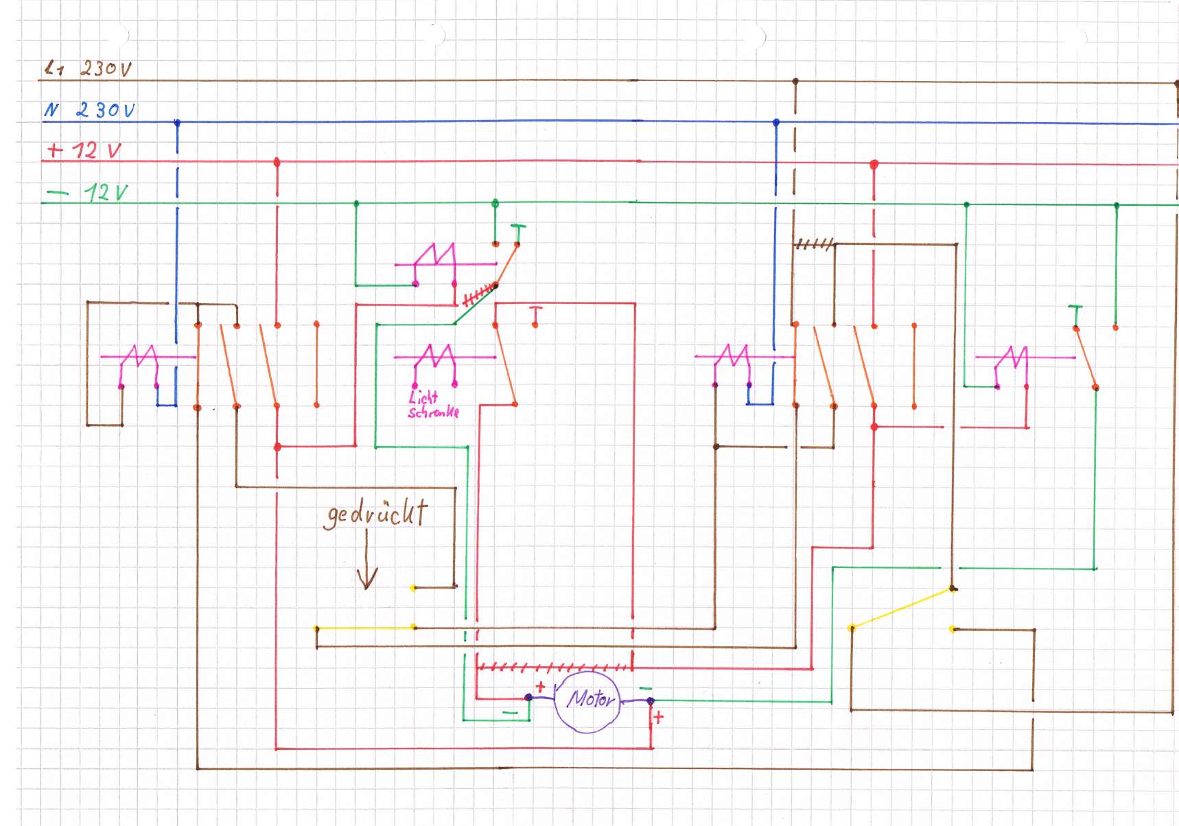
den verdratungsplan ist grausam. Bezeichnungen, besser entflechten. hilft vileicht beim besser verstehen. ist das ggf gewollt, das die beiden endschalter verodert sind? erst wenn beide entschalter zuschlagen hört der motor auf. ggf das ganze in serie ?
Sorry das es nicht so ist wie ihr es gerne haben wolt hatte gedacht das ihr vielleicht ein wenig Verständnis habt aber ist wohl nicht der fall . Wolte nur hilfe haben für mein problem. Nein es sollte nach einmal vor und zurück stehen bleiben daher die lichtschranke erst wen sie wieder frei giebt solte das spiel wieder von vorne.
sorry brauche keine hilfe mehr. fehler ist nun behoben. (keiner von mir)
Bitte melde dich an um einen Beitrag zu schreiben. Anmeldung ist kostenlos und dauert nur eine Minute.
Bestehender Account
Schon ein Account bei Google/GoogleMail? Keine Anmeldung erforderlich!
Mit Google-Account einloggen
Mit Google-Account einloggen
Noch kein Account? Hier anmelden.


