Hallo, ich möchte eine Spannung (Anhang Kennlinie) in +/- 10V umwandeln. Meine Übergegung: - 2,5V abziehen - mit invertierendem Verstärker um 5 Verstärken Aber ich bekomme es nicht auf die Reihe. Im Anhang noch meine Schaltung Ist die Vorgehensweise richtig? Gruß
> Ist die Vorgehensweise richtig?
Nein, das "Abziehen" ist so von der Spannung abhängig.
Leg noch eine Kurve von -10 bis 10V über das Diagramm
und bestimme den Schnittpunkt der Linien.
20x-10 = 4x-9.5
Du willst die Differenz zu 1.875V um 5 verstärken.
Das hilft dir bei Bestimmung der Widerstände sicher.
Die Lösung kommt mit 3 Widerständen weniger aus.
Danke für die Antwort aber ich bräuchte noch ein bisschen Hilfe... MaWin schrieb: > Die Lösung kommt mit 3 Widerständen weniger aus. Welche kann ich da denn weglassen? R3 und R4 brauche ich ja für die Verstärkung...
Denk nicht so kompliziert! Ein 08/15 Differenzverstärker, so wie er in den meisten Übungsbüchern zu finden ist. Die Spannung am positiven Eingang wird positiv Verstärkt - toll. Die Spannung am negativen Eingang wird abgezogen und Verstärkt - toll. Ein bisschen Spannend wird die Rechnung nur dadurch, dass der Versatz (-) auch verstärkt wird.
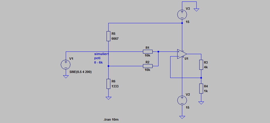
Ok, hab mal die Schaltung wie im Anhang aufgebaut... Sieht auch finde ich schon besser aus. Oder? Passt die Schaltung an sich so und ich müsste nur noch was an der Dimensionierung ändern ? Gruß
MaWin hat eigentlich bereits alles gesagt. Deine Abzugsspannung wird, natürlich auch verstärkt. D.H. bei einer Verstärkung von 12 und einem Versatz von 2,5V käme eine Hilfsspannung von 2,5/12=0,208V in Frage. Er hat auch gesagt, dass man ein solches Problem sehr einfach grafisch lösen kann. Irgendwann kommst Du dann nämlich auf die gute, alte Formel: y=mx+b. Oder wie auch immer das Ding heute heißt.
Bitte melde dich an um einen Beitrag zu schreiben. Anmeldung ist kostenlos und dauert nur eine Minute.
Bestehender Account
Schon ein Account bei Google/GoogleMail? Keine Anmeldung erforderlich!
Mit Google-Account einloggen
Mit Google-Account einloggen
Noch kein Account? Hier anmelden.


