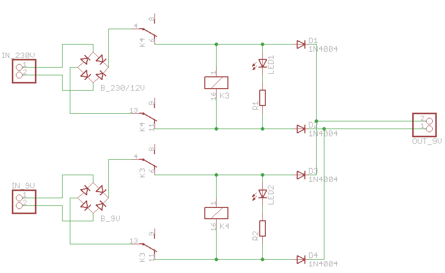
Hallo Leute, ich würde gerne mal ein paar Meinungen über eine kleine Schaltung hören, ob diese so funktionieren könnte, da ich mich damit nicht so wirklich auskenne: Sinn und Zweck: Ich habe ein "Gerät", welches einen Kaltgeräteanschluss besitzt, der via Trafo intern 9V liefert und das Gerät versorgt. (Das ist original) Nun habe ich die Möglichkeit über ein angeschlossenes Kabel, welches zwei Leiter mehr hat als benötigt 9V einzuspeisen, was mir eine Steckdose ersparen würde. Also habe ich das mal eben aufgezeichnet, wie ich mir das vorstelle: die Spannungsversorgungen werden beide mit brückengleichrichtern zusammengeschaltet und jeweils + und - verbunden. das funktioniert tadellos! nun möchte ich ja einfach hingehen und den kaltgeräteanschlussüberkleben oder ausbauen, nein die funktion soll erhalten bleiben. daher möchte ich mit zwei relais mit je 2Ö + und - trennen und mit je einer LED anzeigen, welche versorung aktiv ist. (vorrangigkeit ist egal/zu vernachlässigen) da die LED´s hinter den relais liegen müssen und die rückspannung unterbunden werden muss dachte ich an sperrdioden. sind diese denn richtig eingebaut, oder gibt es eine bessere lösung für mein anliegen? anbei die schaltung danke, Sven
Ich glaub, das wird nix. Du hast ein Gerät, das du mit 9 - 230V versorgen kannst?? Aber falls es hier doch nur um 9-12V gehen sollte: Im Prinzip dürfte das so gehn. Ich seh nur keinen Sinn bei der Umachaltiung. Da die Brückengleichrichter ja eh nur Strom in eine Richtung furchlassen, kannst du 2 Kleinspannungsquellen (9-12V) auch ohne Relais und zusätzliche Dioden anschließen.
hi! ich hab einmal einen 230V anschluss, der einen trafo speist. ausgangsseitig 9V. und zu anderem eine 9V spannungsquelle. Es kann ja nun sein, dass beide gleichzeitig angeschaltet sind. wie verhällt sich dann die spannung? addiert sich nicht die spannung? daher möchte ich mit der jeweils zuerst eingeschalteten spannung die andere wegschalten. und mit den sperrdioden wollte ich verhindern, dass egal welche spannungsquelle angeschaltet ist beide LED leuchten.
Sven Weinmann schrieb: > ich hab einmal einen 230V anschluss, der einen trafo speist. Zeichne den Trafo als erstes bitte ein, das ist ja gruslig. Nicht auszudenken wenn irgendein Ahnungsloser das so nachbaut. PS: Wenn beide Spannungen anliegen, wird die gewinnen die als erstes angelegen ist....
Geänderte Zeichnung. Btw. wie verhalten sich eigentlich Sperrdioden bezogen auf Minus (-) ? müssen die dann andersrum eingebaut werden??
Sven Weinmann schrieb: > müssen die dann andersrum eingebaut werden?? Ja, D2 und D4 sind verkehrt herum, aber eigentlich auch völlig unnötig. Es unterbrechen ja schon die anderen Dioden den Strom.
ok dann lass ich diese weg. dachte mir das auch schon, hatte nur zweifel, ob sich das stören könnte.
Sven Weinmann schrieb: > dachte mir das auch schon, hatte nur > zweifel, ob sich das stören könnte. Nein, du bist ja eh schon übervorsichtig und trennst das ganze zweipolig, also kann da nichts mehr sein ;-). Es würde eigentlich auch ein Relais reichen, das die externe Versorgung abschaltet. Das interne Netzteil hat dann eben Vorrang.
Ah jetz is klar. Das sitzt hinter dem Trafo! Sinnvoll ist: Brückengleiichrichter hinter dem Trafo -> 9V sind da, wenn der Trafo Strom bekommt. Die 9V Batterie mit EINER Shottkydiode dazu parallelschalten. Beispiel: 1N5817, SB120 oder ähnlich. Warum? ganz einfach: Du willst des Teil ja auch noch betreiben, wenn die Batterie nit mehr ganz neu ist. Brückengleichrichter klaun dir 1,2-2V. Eine einzelne Shottkydiode klaut dir nur ca. 0,5V. Übrigens eine PARALLELSCHALTUNG addiert den möglichen Strom, eine REIHENSCHALTUNG die verfügbare Spannung! Und ohne die LEDs hält deine Batterie länger. Falls das nur ein 9V Block ist. ;)
Du solltest noch Freilaufdioden an die Relaisspulen schalten. Sonst könnte die Indukionsspannung D1/D2 und den Verbraucher killen.
Bitte melde dich an um einen Beitrag zu schreiben. Anmeldung ist kostenlos und dauert nur eine Minute.
Bestehender Account
Schon ein Account bei Google/GoogleMail? Keine Anmeldung erforderlich!
Mit Google-Account einloggen
Mit Google-Account einloggen
Noch kein Account? Hier anmelden.


