Habe auf einer älteren Platine noch einen LM386N gefunden. Im Datenblatt findet man den Schaltungsvorschlag im Anhang, anscheinend mit 200dB Verstärkung. Einen Versuch wäre es wert. Werde mal die 74dB-Version aufbauen und damit den DC abhören. Was bringt denn die Filterstufe in etwa? +20dB an der Stelle der größten Resonanzspitze? Sollte das mit den 200dB stimmen, könnte man fast schon über ein passives NF-Filter nachdenken... wobei auch interessant wäre, wie laut das Grundrauschen der ES bei dieser Konfiguration wäre.
> anscheinend mit 200dB Verstärkung Nicht 200dB, sondern 200 fach. Das sind 46 dB. > Was bringt denn die Filterstufe in etwa? +20dB? Ca. 18 dB, falls Du auf minimale Bandbreite drehst, aber geh lieber mal von 12 dB aus.
Danke für die Infos! Würde bei der Schaltung hier http://www.mikrocontroller.net/attachment/195576/Zweistufiges_Filter_verstellbar.gif einer der Ausgänge des SA602 an R9 angeschlossen (oder simuliert R9 schon den Ausgangswiderstand des SA602 - im Schaltbild des ICs sieht es so aus, als sei an jedem Ausgang ein 1k5-R nach Vcc)? Kann man den nichtbenutzten Ausgang beim SA602 einfach offen lassen und sind beide Ausgänge bis auf die um 180° gedrehte Phasenlage gleichwertig (bei den Beispielschaltungen im Datenblatt sieht es so aus)?
> simuliert R9 schon den Ausgangswiderstand des SA602? Ja. > Kann man den nichtbenutzten Ausgang beim SA602 einfach offen lassen IMO ja.
http://www.intio.or.jp/jf10zl/LM386.htm Der Verstärker ansich rauscht ziemlich (auch mit auf Masse gelegtem Eingang). Habe mittlerweile statt 3R3 lieber 10R an Pin1 geklemmt. Außerdem den Ausgang mit 10R abgeschlossen, parallel dazu meinen 75-Ohm-Kopfhörer (nur mit KH als Abschluss war das Rauschen wesentlich stärker). Eventuell schwingt der LM386 mehr oder weniger wild vor sich hin trotz zusätzlichem Abblock-C 100n direkt von Pin4 nach Pin6?! Den SA602 sollte man nicht direkt zu der Schaltung oben parallel legen, sonst motorbootet und zischt es. Eine Drosselspule hilft auch nicht allzu viel. Mit einem R von 180 Ohm geht es. Leider ist das 20m-Band grade zu, denke aber, dass die 70dB in etwa hinkommen als Grundverstärkung. Wenn noch ein paar dB vom NF-Filter dazustoßen, müsste es passen. (als VFO wird übrigens derzeit der AD9850 verwendet)
Richtig gut funktioniert es im Moment eigentlich nur, wenn der LM386 und der SA602 über getrennte Spannungsquellen versorgt werden (dann ist der Empfang aber auch wirklich gut :)). Das Rauschen vom LM386 geht im KW-Hintergrundrauschen auf jeden Fall völlig unter.
Ist dieser 50 nF und 10 Ohm vom Ausgang gegen GND dran? Der soll ja die
unbändige Schwingneigung dieses Bausteins unter Kontrolle halten.
Parallel zum Blockkondensator einen 100 µF Elko schalten.
Gibt es irgendwo einen Spannungsregler LM78xx? Der benötigt auch die
entsprechenden Blockkondensatoren: 0,33µ am Eingang und 0,1µ am Ausgang.
Besonders an die >=0,33µ am Eingang sollte man sich halten.
In die Spannungsversorgung zum SA602 einen Widerstand mit ca. 100 Ohm
einfügen und beim SA602 einen Blockkondensator vorsehen. Falls es noch
schwingt, auch dort einen 100µ gegen GND schalten.
Nachtrag
>Außerdem den Ausgang mit 10R abgeschlossen
Das hatte ich leider zu spät gesehen.
B e r n d W. schrieb: > Ist dieser 50 nF und 10 Ohm vom Ausgang gegen GND dran? Du meinst die 100 nF und 10 Ohm vom Ausgang gegen GND? Die sind dran. 470n parallel dazu bringt keine Besserung, das gleiche gilt für die Elkos. > Parallel zum Blockkondensator einen 100 µF Elko schalten. Alles schon ausprobiert. Kein Spannungsregler, Batteriebetrieb. Bleibt die Frage, ob das Rauschen bei 70dB Verstärkung normal ist. > In die Spannungsversorgung zum SA602 einen Widerstand mit ca. 100 Ohm > einfügen und beim SA602 einen Blockkondensator vorsehen Geblockt ist der SA602 derzeit mit 100p Kerko, 100n Kerko und 2,2µ Tantal (alle 3 parallel). Das Motorboating verschwindet ohne weitere Maßnahmen augenblicklich, wenn man den 100µF-Elko an Pin6 vom LM386 auf 470µF vergrößert.
Im Anhang habe ich ein paar Bauteilwerte verändert. Irgendwie zeigt das Programm nun eine merkwürdige Kurve auf, wenn man auf R41 klickt. Hast du eine Ahnung, woran das liegen könnte? Wie kann man in der Simulation den OP-Typen ändern, z.B. einen NE5532 wählen?
> wenn man den 100µF-Elko an Pin6 vom LM386 auf 470µF vergrößert Dann ist als der Innenwiderstand der Batterie zu groß. > ob das Rauschen bei 70dB Verstärkung normal ist Es kann sein, daß das Rauschen mit 45 dB Verstärkung akzeptabel ist, aber bei 70 dB nicht. Wenns nervt, muss halt doch ein weiterer OPV davor. > den OP-Typen ändern, z.B. einen NE5532 Es ist möglich, andere Modelle einzubinden, aber für diese Zweck würde ich einfach einen ähnlichen aus der LTspice-Palette wählen. Zwei Punkte haben einen relativ großen Einfluss: Das GBW-Produkt und ob er JFet-Eingänge hat. > Irgendwie zeigt das Programm nun eine merkwürdige Kurve auf GND ist nicht angeschlossen.
Hallo Bernd! B e r n d W. schrieb: > Dann ist als der Innenwiderstand der Batterie zu groß. Jain, die Akkus sind nur noch zu gut einem drittel geladen. Damit soll zumindest der RX in der Praxis aber störungsfrei zurechtkommen. >> ob das Rauschen bei 70dB Verstärkung normal ist > > Es kann sein, daß das Rauschen mit 45 dB Verstärkung akzeptabel ist, > aber bei 70 dB nicht. Wenns nervt, muss halt doch ein weiterer OPV > davor. Ja, das muss man mal ausprobieren. Im Anhang ist eine CW-Filter-Schaltung, die bereits mit einer OP-Stufe ca. +22dB schafft. Der zweite OP ist im Prinzip nur Impedanzwandler, drumherum ein paar Tiefpässe. >> Irgendwie zeigt das Programm nun eine merkwürdige Kurve auf > > GND ist nicht angeschlossen. Glatt übersehen, Danke für den Hinweis!
Hallo Dil Dann sieht die Durchlasskurve ungefähr so aus (Anhang). Die Mitte liegt dann irgendwo bei 14005 kHz. Mit einem Tiepass-Filter würden die Flanken steiler abfallen, der Bereich zwischen den Maximas kann sowiso nicht komplett unterdrückt werden. Es gibt auch Tiefpass-Varianten, bei denen man eine Verstärkung vorgeben kann. Das Maximum im NF-Bereich liegt bei 950 Hz, ist das so gewünscht? Evtl. kann R2 auf 3.9nF erhöht werden, aber das ist Geschmackssache. Im Prinzip geht das so, probiers einfach aus. Gruß, Bernd
Hallo Bernd, irgendwie ist deine Graphik gespiegelt und hat zwei Höcker, ist das gewollt? Nein, die 950Hz sind mir zu hoch, es war im Originalschaltplan so gezeichnet. Würde f(res) auf ca. 700 bis 750Hz senken. Werde micht für den 2. OP noch nach einem echten TP umschauen, das könnte sich lohnen. Mittlerweile sind auch eine handvoll 74HC240 und zwei MSA-0786 eingetroffen. Leider wird in der nächsten Woche relativ wenig Zeit zum Basteln sein, aber mal schauen. Was machen die Resonatorexperimente? Könnte man den Keramikschwinger eventuell direkt mit der Röhre thermisch koppeln - dann hätte er nach dem Einschalten innerhalb kurzer Zeit eine weitgehend definierte Temperatur, nehme ich an. Viele Grüße!
Hallo Dil > irgendwie ist deine Graphik gespiegelt und hat zwei Höcker Ja, das ist so gewollt, bei 14 MHz ist der Empfänger genau bei diesen Höckern am empfindlichsten. In der Mitte wird der VFO-Träger zugesetzt und 700 Hz links und rechts davon bei den Höckern wird empfangen. Mit RIT kannst Du au den anderen Höcker wechseln und damit einem unerwünschten Signal ausweichen Bei einem Tiefpass-Filter sinkt die Empfindlichkeit zwischen den Höckern weniger stark ab, aber an den äußeren Flanken dafür doppelt so steil. > Könnte man den Keramikschwinger eventuell direkt mit der Röhre > thermisch koppeln - dann hätte er nach Dann würde sich die Temperatur nicht um 8 sondern um 80K ändern und stundenlang weitersteigen. Heizen hift nur, falls auf eine konstante Temperatur geregelt wird. > Was machen die Resonatorexperimente? Momentan versuche ich, ein wenig Leistung rauszuholen. Hinten hängt ein SWR-Meter aus CB-Funk-Zeiten und ein Dummy-Load dran. Dem SWR-Meter traue ich nicht allerdings nicht über den Weg, der Richtkoppler sollte für Kurzwelle auf einen Ringkern umgerüstet werden. Gruß, Bernd
Hallo Bernd! B e r n d W. schrieb: > Ja, das ist so gewollt, bei 14 MHz ist der Empfänger genau bei diesen > Höckern am empfindlichsten. In der Mitte wird der VFO-Träger zugesetzt > und 700 Hz links und rechts davon bei den Höckern wird empfangen. Ach ja, der Doppelempfang beim DC, ich vergaß... Habe übrigens mittlerweile eine kleine Testreihe in Bezug auf die RIT gemacht, das Ergebnis ist leider etwas ernüchternd (hatte es mir fast gedacht). Steht der Quarzoszillator auf seiner höchsten Frequenz (14.017kHz), dann verändert das Zuschalten von 2pF zum Drehko die Frequenz um volle 3300Hz. Steht der Oszillator dagegen auf seiner tiefsten Frequenz(14.005kHz), dann verändert das Zuschalten von 2pF zum Drehko die Frequenz nur um ca. 140Hz. (die 2pF jeweils parallel zum Drehko) > Heizen hift nur, falls auf eine konstante > Temperatur geregelt wird. Da hast du wohl recht! Wobei ein temperierter Resonator sicher nicht zu verachten wäre, je nachdem, was man vorhat und wie nah man an die Bandgrenzen kommt. > Momentan versuche ich, ein wenig Leistung rauszuholen. Hinten hängt ein > SWR-Meter aus CB-Funk-Zeiten und ein Dummy-Load dran. Wie viel Leistung möchtest du denn haben, geht es darum, einen Ringmischer bei 50 Ohm zu treiben? Viele Grüße!
> bei 14.017kHz verändert das Zuschalten von 2pF zum Drehko > die Frequenz um volle 3300Hz > bei 14.005kHz verändert das Zuschalten von 2pF zum Drehko > die Frequenz nur um ca. 140Hz. Für Rit würde ich über ein Poti eine Kapazitätsdiode ansteuern. Bei der Rit-Stellung "Null" wird der Empfang mit der Abstimmung auf Schwebung gebracht. Dann wird mit Rit um 700 Hz verstimmt. Mit einer festen Kapazität wird das nicht gehen. >> Momentan versuche ich, ein wenig Leistung rauszuholen. > Wie viel Leistung möchtest du denn haben, geht es darum, > einen Ringmischer bei 50 Ohm zu treiben? Nein, ich hab nur rumgestöbert und diese Parasets entdeckt. Es geht grundsätzlich darum, ein Gefühl für diese Technik zu bekommen. Eine ECL82, ECL84 oder ECL85 sollte leicht 5 Watt erreichen, bisher bin ich jedoch erst bei 0.1 Watt. Für LTspice mangelt es an Röhren-Modellen und 1:1 nachbauen möchte ich auch nicht, obwohl die Original-Röhren vorhanden wären. http://www.w7ekb.com/glowbugs/tx/paraset.htm
Hallo Bernd! B e r n d W. schrieb: > Für Rit würde ich über ein Poti eine Kapazitätsdiode ansteuern. Bei der > Rit-Stellung "Null" wird der Empfang mit der Abstimmung auf Schwebung > gebracht. Dann wird mit Rit um 700 Hz verstimmt. Mit einer festen > Kapazität wird das nicht gehen. So war das ganze auch geplant. Die Festkapazität diente nur der Abschätzung, wie weit sich in der Praxis die RIT bei Frequenzwechsel verstellt. Bei Wechsel von 14.005kHz auf 14.014kHz verstellt sie sich um mehrere Kilohertz, das scheint mir sehr unpraktisch. Bei einem LC-Oszillator würde sie sich in dem Bereich wahrscheinlich nur um ein paar Hz verstellen (wobei der reine LC-Oszi natürlich unstabiler ist). > Nein, ich hab nur rumgestöbert und diese Parasets entdeckt. Es geht > grundsätzlich darum, ein Gefühl für diese Technik zu bekommen. Eine > ECL82, ECL84 oder ECL85 sollte leicht 5 Watt erreichen, bisher bin ich > jedoch erst bei 0.1 Watt. Für LTspice mangelt es an Röhren-Modellen und > 1:1 nachbauen möchte ich auch nicht, obwohl die Original-Röhren > vorhanden wären. > > http://www.w7ekb.com/glowbugs/tx/paraset.htm Überhaupt erstaunlich, mit wie wenig Bauteilen solche Röhrenschaltungen auskommen, wenn man überlegt, wie relativ schwer erkämpft 5 Watt mit einem FET sein können. Für die typischen "NF-Röhren" wie ECC83 und EL84/34 findet man wahrscheinlich einige Modelle, während HF-Röhren wohl schon "zu exotisch" sind.
> verändert das Zuschalten von 2pF zum Drehko die Frequenz um ca. 140Hz. Dann benötigt Rit einen Kapazitätsbereich von ca. 4-20 pF mit einer Mittelstellung bei ca. 10pF. Bei Tx wird eine Festkapazität von 10pF parallel geschaltet, bei Rx der Rit-Drehko. Bei der Variante im Anhang sollte die Drehko-Stellung einen geringeren Einfluss auf den Rit-Verstellbereich haben. Kapazitätsdioden wären auch eine gute Alternative, da werden nur zwei Potis benötigt und die Umschaltung. > Bei einem LC-Oszillator würde sie sich in dem Bereich wahrscheinlich > nur um ein paar Hz verstellen Bei 500nH und Änderung von 258pF auf 260pF ergibt sich ein Unterschied von 54kHz oder 0.018pF pro 1kHz. Dabei hab ich die Kapazität schon relativ groß angenommen. > bisher bin ich jedoch erst bei 0.1 Watt Bei Ua=250V sind es jetzt 2.5W mit einer ECL80 und 2W mit einer EL95. Letztere benötigt weniger Heizleistung (6.3V/200mA). Mit 350 Volt ginge noch etwas mehr. Mich wundert, dass sogar die ECL80 weniger Heizleistung benötigt, als die ECF82, welche ich als Oszillator und Vervielfacher verwende. > Für die typischen "NF-Röhren" wie ECC83 Ja, die mesten Modelle kommen aus der Röhrenverstärker-Ecke. Aber eigenlich hatte ich nicht vor, Deinen Thread zu kapern. Lediglich der Keramik-Resonator mit Vervielfacher passt zum Thema.
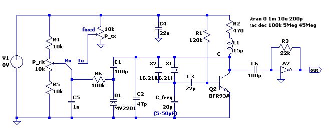
Hallo Bernd, Danke für den Schaltungsvorschlag (bin wie immer beeindruckt!). B e r n d W. schrieb: > Kapazitätsdioden wären auch eine gute Alternative, da werden nur zwei > Potis benötigt und die Umschaltung. Wie könnte man das in den oben gezeigten Schaltplan integrieren? C_freq bleibt als Drehko erhalten und C2, C5 und C_rit werden als C-Diode zusammengefaßt, wobei der Poti für die RIT versorgungsseitig zwischen einer stabilisierten +Ub und Masse geschaltet werden kann? Den RIT-Poti könnte man ja mit einem der "übriggebliebenen" Inverter zwischen +Ub und Masse schalten, ein zweiter R würde die C-Diode ebenfalls versorgen und bei abgeschaltetem RIT-Poti weiter auf 10p halten. (ich poste gleich noch eine kleine Skizze) >> Bei einem LC-Oszillator würde sie sich in dem Bereich wahrscheinlich >> nur um ein paar Hz verstellen > > Bei 500nH und Änderung von 258pF auf 260pF ergibt sich ein Unterschied > von 54kHz oder 0.018pF pro 1kHz. Dabei hab ich die Kapazität schon > relativ groß angenommen. Hatte es ebenfalls spaßeshalber durchgerechnet, bei L = 1µH und RIT von Δf = +- 1kHz ergibt sich folgendes Bild: 14005kHz: C=129,144pf , ΔC_rit: +-0,018pf 14015kHz: C=128,960pF , ΔC_rit: +-0,018pf Die RIT würde sich bei Frequenzwechsel also kaum verstellen, leider ist ein LC-Oszillator ohne besonderen Aufwand weniger stabil. > Bei Ua=250V sind es jetzt 2.5W mit einer ECL80 und 2W mit einer EL95. > Letztere benötigt weniger Heizleistung (6.3V/200mA) Glückwunsch! Mit der Leistung kann man eigentlich auch schon einen Tx aufbauen. B e r n d W. schrieb: > Aber > eigenlich hatte ich nicht vor, Deinen Thread zu kapern. Lediglich der > Keramik-Resonator mit Vervielfacher passt zum Thema. Kein Problem, der Thread entwickelt sich ohnehin recht breit und in kleinen Schlangenlinien. Außerdem habe ich auch noch einige Röhren etc. hier rumliegen, mit denen irgendwann mal was HF-technisches gemacht werden kann.
So würde ich es machen (Schaltbild schematisch, also ohne Abblock-Cs in der C-Diodensteuerung), R4 sollte in der Praxis ein Trimmer sein.
> So würde ich es machen
Wenn S1 auf GND schaltet, läuft die Frequenz ziemlich stark weg. Oder
das Verhältnis R3/R6 muss angepasst werden.
Als Anstoss hab ich mal 2 Varianten angehängt. Die Nr.2 sieht man
häufiger in einfachen Transceivern. Wenn der Transistor schaltet, stellt
sich automatisch am Schleifer eine mittlere Spannung ein. Dabei ist die
Schleifer-Position egal.
Danke für die schnelle Antwort und Schaltbilder! B e r n d W. schrieb: > Wenn S1 auf GND schaltet, läuft die Frequenz ziemlich stark weg. Stimmt, ohne weiteres geht das so nicht. > Die Nr.2 sieht man > häufiger in einfachen Transceivern. Wenn der Transistor schaltet, stellt > sich automatisch am Schleifer eine mittlere Spannung ein. Dabei ist die > Schleifer-Position egal. Interessantes Konzept! Wie soll denn zwischen Rx und Tx konkret umgeschaltet werden und wozu sind die Dioden vor dem Basis-Vorwiderstand R7 da? Bei Rx soll die Basis von Q1 auf Masse/0V liegen, damit die RIT voll zum Tragen kommt!?! Bei Tx soll Q1 durchsteuern, um die RIT zu deaktivieren, also soll die Basis von Q1 über die Diode und R7 auf +8V liegen!?! Kann man das so sagen? Viele Grüße!
...frage mich grade, ob für Q1 ein FET wie der BF245 besser geeignet wäre, weil er keine Schwellspannung von 0,6V "übrigläßt" - liegt das Gate über einen Vorwiderstand auf Masse, ist er (bei einem Source-R von 10k) hochohmig, liegt es auf +Ub, ist er niederohmig. Oder man fügt um die Potianschlüsse a) und c) noch jeweils einen R von 10k ein - das müsste man dann in der Praxis testen.
> Wie soll denn zwischen Rx und Tx konkret umgeschaltet werden und > wozu sind die Dioden vor dem Basis-Vorwiderstand R7 da? Während der Taster gedrückt wird, deaktiviert sich das Rit. So kann die Sendefrequenz auf Schwebung gestellt werden, ohne zu senden. Es wird auf Tx umgeschaltet, indem die Schaltspannung des Senders (~8V) auf die Leitung Tx gelegt wird. Die Dioden entkoppeln das Tx-Signal vom Taster. > Bei Rx soll die Basis von Q1 auf Masse/0V liegen, > damit die RIT voll zum Tragen kommt!?! Es darf kein Basisstrom fließen. > Bei Tx soll Q1 durchsteuern, um die RIT zu deaktivieren, > also soll die Basis von Q1 über die Diode und R7 auf +8V liegen!?! Ja, jedoch darf der Basisstrom nicht zu groß werden, sonst wird durch Ibe der Spannungsteiler zu stark beeinflusst. Andererseits soll der Transistor voll durchschalten, damit über dem Poti nur die Sättigungsspannung abfällt. > ob für Q1 ein FET wie der BF245 besser geeignet wäre Der BF245 ist selbstleitend. Er sperrt je nach Typ (ABC) erst bei <-5 Volt. IMO wäre ein kleiner MOS-Fet wie der BSS123, BSS138 oder 2N7000 bzw. 2N7002 besser geeignet. Durch Verwendung eines PNP-Transistors oder eines P-Kanal MOS-Fets kann die Funktion invertiert werden. Dann müssen die Dioden umgedreht und der Taster gegen GND geschaltet werden. Mit einem CMOS-Schalter wie dem 74HC4066 wäre es evtl auch möglich.
Das ist ein Colpitts LC-Oszillator, da ist sogar Dein BF245A drin: http://www.qsl.net/va3iul/Homebrew_RF_Circuit_Design_Ideas/10MHz_1W_TRX_NE-QRP.gif Hier ein VXO, aber mit einer anderen Schaltungsvariante: http://www.qsl.net/va3iul/Homebrew_RF_Circuit_Design_Ideas/20m_CW_TRX_7N3WVM.gif Die Schaltung ist am ähnlichsten: http://www.qsl.net/va3iul/Homebrew_RF_Circuit_Design_Ideas/HF_TRX_MiniPIG-10_W8DIZ.gif Nachtrag! Hier wird aktiv Spannung aufs Rit-Poti geschaltet: http://www.qsl.net/va3iul/Homebrew_RF_Circuit_Design_Ideas/15m_HiMite_TRX_K1SWL.gif
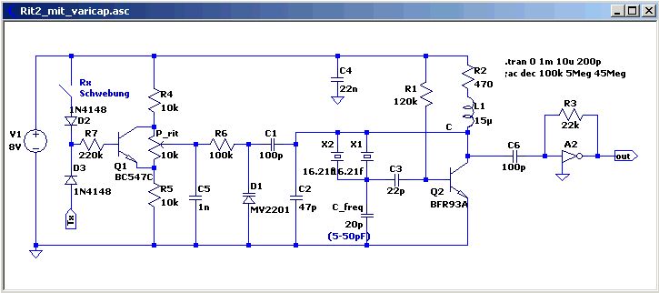
Hallo Bernd, Danke für die Ausführungen und die Links zu den Schaltplänen! Habe mittlerweile den Schaltplan Rit2_mit_varicap.gif aufgebaut. Der Oszillator läuft schon mal sehr schön :O) !!! Er überstreicht mit einem Drehko von 5-30p ca. 5kHz. Die RIT funktioniert allerdings von der f-Shift her kaum (verschiedene C-Dioden-Typen ausprobiert, derzeit eine BB204 (beide Ds parallel) in Benutzung). Wenn man R6 (auf der 1nF-Seite) unabhängig von der Drehkostellung erst auf Masse legt und dann auf +8,5V, wechselt die f nur um ca. 200Hz. Ist die im Schaltplan benutzte MV2210 etwas spezielles unter den C-Dioden? (von der MV2210 finde ich leider kein Datenblatt) Viele Grüße!
PS: die doppelte BB204 dürfte im benutzten Spannungsbereich ungefähr folgende C-Werte gehabt haben: 2x 25p bis 2x 60p = 50p bis 120p(?) Eine BB205A brachte ähnliche Shift-Weiten.
Der RIT-Umfang muss mindestens 2x 700Hz, also 1,4kHz betragen, um zwischen beiden Seitenbändern wechseln zu können. Wenn man statt der C-Diode (ohne den RIT-Poti und dessen "drumherum") einen C von 500pF bis 1nF zuschaltet, sinkt die f grade mal um ca. 1,1kHz. Vielleicht ist C1 zu klein?!?
PS: theoretisch könnte man auch überlegen, für die RIT-f-Shift einen MW-Drehko zu verwenden. Hätte hier noch einen Quetschko mit 30p bis 550p, der würde sich eventuell anbieten. Die andere Variante wäre, sich erst mal nur auf den Sender und die Antenne zu konzentrieren (ohne RIT und Rx) und als Rx den Weltempfänger mit NF-CW-Filter zu benutzen.
C1 könnte auf 1nF vergrößert werden und vor allem C2 verkleinert. Da muss man sich aber vorsichtig nach unten tasten, evtl. für C2 mal 22pF oder noch kleiner probieren. Damit gewinnt die Varicap mehr Einfluss. Die MV2210: http://search.datasheetcatalog.net/key/MV2201 Die Kapazität ist eher klein für UHF. Geeignet sein sollte eine mit 5-30 oder 10-50pF.
Hallo Dil Hier ist jetzt eine simulierte Version. Der Verstellbereich ist unten und oben nahezu identisch. Bei "Rit_Abstimmbereich.gif" ist das Rit-Poti nicht bis zum Anschlag verstellt, sondern nur um 20%. Gruß, Bernd Einige Varicap Modelle, es sollte wnigsten das Kapazitätsverhältnis stimmen. Die Kapazität CJO gilt für eine Abstimmspannung von 1Volt. .model BB112 D(IS=10n TT=5U CJO=470P VJ=5 M=1.75843 Rs=2 Bv=10 Vpk=12 mfg=Infineon type=varactor) .model BB122 D(IS=10n TT=5U CJO=30P VJ=5 M=1.75843 Rs=2 Bv=30 Vpk=30 mfg=Philips type=varactor) .model BB132 D(IS=10n TT=5U CJO=78P VJ=5 M=1.75843 Rs=2 Bv=28 Vpk=30 mfg=Philips type=varactor) .model BB133 D(IS=10n TT=5U CJO=48P VJ=5 M=1.75843 Rs=.9 Bv=28 Vpk=30 mfg=Philips type=varactor) .model BB409 D(IS=10n TT=5U CJO=55P VJ=7 M=1.75843 Rs=.35 Bv=28 Vpk=30 mfg=Philips type=varactor)
Hallo Bernd, Danke für die Simulation und den Link zum Datenblatt! Welche Möglichkeiten gibt es eigentlich, einen zweiten Quarz zum VFO-Quarz parallel zu schalten oder eine Spule zwischen Quarz und Drehko zu überbrücken - ohne einen mechanischen (Schiebe- oder Kipp-) Schalter zu verwenden (es geht also um die Bereichsumschaltung z.B. von 14.000 nach 14.005 nach 14.010kHz)? -PIN-Dioden -Reedschalter (mechanisch, aber "fernsteuerbar") -HF-Relais -4066 (?) -MOSFETs (?) Viele Grüße!
Hallo Dil Es geht gut mit einem mechanischen Umschalter, Leitungen natürlich nicht zu lang machen. Reed- und andere Relais verbrauchen halt dauerhaft Strom, bei Netzbetrieb egal. Mosfets haben meist noch eine recht hohe GS und GD-Kapazität, ein HC4066 20 Ohm Bahnwiderstand und ein paar pF Kapazitäten. JFets haben ebenfalls 20-50 Ohm Bahnwiderstand jedoch eine geringere Kapazität zum Gate. Pin-Dioden sind geeignet, es geht sogar recht gut mit einer 1N4148. Im On-Zustand müssen halt 1-2 mA durchfließen. Aber versuch doch, den Ziehbereich nach oben und unten zu erweitern. Das sollte wenigstens von 13.999 - 14.020 gehen. Dazu bin ich gerade am Simulieren, ich möchte Frequenzabstimmung und Rit mit zwei Potis und Kapazitätsdioden erreichen. Der machts mit einem Relais und 2 Drehkos: https://www.youtube.com/watch?v=4lA-DTva2x0 Ursprünglich hatte ich das hier gesucht: https://www.youtube.com/watch?v=hj9va9LMB78
Danke für die Infos und die coolen Links! B e r n d W. schrieb: > Es geht gut mit einem mechanischen Umschalter, Leitungen natürlich nicht > zu lang machen. Ich überlege im Moment, einfach zwei VFOs zu benutzen, einen für den Tx und einen für den Rx. Die Bereichsumschaltungen müssten dann möglicherweise an zwei verschiedenen Stellen gleichzeitig/parallel stattfinden. > Pin-Dioden sind geeignet, es geht sogar recht gut mit einer 1N4148. Im > On-Zustand müssen halt 1-2 mA durchfließen. Habe hier auch noch welche mit der Aufschrift BA479G. Angeblich brauchen die 30V?! > Aber versuch doch, den Ziehbereich nach oben und unten zu erweitern. Das > sollte wenigstens von 13.999 - 14.020 gehen. Meinst du ohne Bereichsumschaltung??? Also der VFO läuft auch noch, wenn man die Verbindung zum Drehko unterbricht, dann ist man bei einem Quarz alleine schon schnell bei 14.025kHz (entspricht einer sehr kleinen seriellen Kapazität, geschätzt >> 1p). Mit einer seriellen Induktivität kommt man problemlos auf 13.988kHz runter. Wichtiger als ein großer Abstimmbereich ist mir eine gut funktionierende RIT und Tx/Rx-Umschaltung. > Dazu bin ich gerade am > Simulieren, ich möchte Frequenzabstimmung und Rit mit zwei Potis und > Kapazitätsdioden erreichen. Bin gespannt! Viele Grüße!
Ich hab die Simulation nochmal angehängt zum selber probieren. Verstellt wird die Frequenz bei .param rx=1 ... 100. Und Rit bei .param rit=1 ... 100. Dabei entspricht rit=50 der Neutralstellung. Das Verhältnis zwischen R9 und R7 verändert den Frequenzbereich und den Rit-Einfluss. Natürlich kann das erstmal ohne L3 probiert werden. Aber zumindest in der Simulation kann man das bis >14050 kHz hochziehen. Interessant wäre, wie weit man das treiben kann. Möglicherweise schwingt die Schaltung irgendwann auf einer ganz anderen Frequenz. Dies müsste dann durch eine Butler-Schaltung verhindert werden. Die Kapazitätsänderung der Varicaps geht bei der BB133 von ca. 10...40 pF. Hier gibt es sicher noch Reserven. Bei 15V ginge die Kapazität noch auf 3pF zurück. Manche Kapazitätsdioden sind extra für große Kapazitätsverhältnisse bei niedrige Abstimmspannungen ausgelegt und erreichen die minimale Kapazität schon bei 10-12 Volt. > Wichtiger als ein großer Abstimmbereich ist mir eine > gut funktionierende RIT und Tx/Rx-Umschaltung. Wichtig ist auch eine kalibrierbare Skala. Stell Dir vor, Du drehst auf 14.001 und bist Dir sicher, es ist nicht außerhalb des Bandes. PS Der gleiche Typ nochmal mit einem Super-VXO: https://www.youtube.com/watch?v=9-UdWy7Ul5c
Hallo Bernd, raffiniertes Schaltungskonzept! Für L3 würde ich eine (wenn nötig) umgewickelte Filterspule nehmen - wie schon erwähnt erfordert die Einstellung in der Praxis sehr viel Feingefühl. > zumindest in der Simulation kann man das bis >14050 kHz hochziehen. Klingt gut. > Der machts mit einem Relais und 2 Drehkos: > Youtube-Video "Upgrading an old homebrew QRP rig" Zwischen zwei Drehkos zu schalten ist natürlich auch eine gute Idee, wenn im Schaltmoment keine kurzfristigen Frequenzsprünge stattfinden, die dann durch den Äther rauschen... > Wichtig ist auch eine kalibrierbare Skala. Stell Dir vor, Du drehst auf > 14.001 und bist Dir sicher, es ist nicht außerhalb des Bandes. Ja! Der Oszillator muss natürlich stabil genug sein, um auch langfristig und bei T-Drift mit der Skala übereinzustimmen. > Der gleiche Typ nochmal mit einem Super-VXO: > Youtube-Video "Super VXO shifts 80 kHz on 80 metres" Im Anhang das Schaltbild. Kurios, dass bei solchen Aufbauten mehrere kleine Induktivitäten in Serie verwendet werden müssen. Ob es etwas mit der f_res von größeren Fest-Induktivitäten zu tun hat? In jedem Fall drängt sich die Idee auf, das gleiche mit 14.318.180-Hz-Quarzen nachzubauen (Cs und Ls natürlich wertemäßig angepasst).
> Kurios, dass bei solchen Aufbauten mehrere > kleine Induktivitäten in Serie verwendet werden müssen Ja, die parasitäre Kapazität ist viel kleiner und dadurch die Eigenresonanz höher. Eher gibt es 3 schwächer ausgeprägte Resonanzen. > Für L3 würde ich eine umgewickelte Filterspule nehmen Und falls L3 reinkommt, wird R6 nicht benötigt. >> Der machts mit einem Relais und 2 Drehkos: > Zwischen zwei Drehkos zu schalten ist natürlich auch eine gute Idee, Wobei ich ein richtiges Rit als praktischer empfinde, denn die richtige Frequenz ist viel einfacher zu finden. > wenn im Schaltmoment keine kurzfristigen Frequenzsprünge stattfinden, Zum Umschaltzeitpunkt darf noch keine Leistung rausgehen, das ist eine Frage des Timings. Der bereits schwingenden Oszillator ist eher von Vorteil.
>>> "Super VXO shifts 80 kHz on 80 metres" >> mehrere kleine Induktivitäten in Serie verwendet werden müssen > Ja, die parasitäre Kapazität ist viel kleiner Es müssen nicht mehrere Induktivitäten in Serie verwendet werden, IMO funktioniert es am Besten mit einer kapazitäts- und verlustarmen Induktivität auf einem kleinen Ringkern, also selber wickeln. > das gleiche mit 14.318.180-Hz-Quarzen nachzubauen So weit wird sich das schwer ziehen lassen. Der max. sinnvolle Wert für die Induktivität wird für 14 MHz bei ca. 20 µH liegen. Da muss man ein wenig experimentieren. Dann lieber einen 14.060 MHz Quarz beschaffen, der wird eher bis zum unteren Bandende reichen.
B e r n d W. schrieb: >> das gleiche mit 14.318.180-Hz-Quarzen nachzubauen > > So weit wird sich das schwer ziehen lassen. Der max. sinnvolle Wert für > die Induktivität wird für 14 MHz bei ca. 20 µH liegen. Da muss man ein > wenig experimentieren. Dann lieber einen 14.060 MHz Quarz beschaffen, > der wird eher bis zum unteren Bandende reichen. 3.5795MHz -> 3.5000MHz => Ziehfaktor ca. 0,978 14.3182MHz -> 14.0000MHz => Ziehfaktor ca. 0,978 Wenn das eine geht, muss das andere auch gehen! Bin leider noch nicht zum Ausprobieren gekommen. >>> Der machts mit einem Relais und 2 Drehkos: >> Zwischen zwei Drehkos zu schalten ist natürlich auch eine gute Idee, > > Wobei ich ein richtiges Rit als praktischer empfinde, denn die richtige > Frequenz ist viel einfacher zu finden. Viele DXer scheinen auf einen zweiten VXO für den DC zu schwören. Warum, ist mir noch nicht klar. Auf jeden Fall macht es die Konstruktion einfacher. > Es müssen nicht mehrere Induktivitäten in Serie verwendet werden, IMO > funktioniert es am Besten mit einer kapazitäts- und verlustarmen > Induktivität auf einem kleinen Ringkern, also selber wickeln. Die seriellen Induktivitäten addieren ihre ohmschen Widerstände, die einzelnen parasitären Kapazitäten verkleinern sich dagegen durch die Reihenschaltung. HF-Esotherik oder praktisch gewonnene Erfahrung? Das ruft eigentlich nach einer kleinen Versuchsreihe... Viele Grüße!
Hallo Dil > 3.5795MHz -> 3.5000MHz => Ziehfaktor ca. 0,978 > 14.3182MHz -> 14.0000MHz => Ziehfaktor ca. 0,978 > Wenn das eine geht, muss das andere auch gehen! Rechnerisch ist es das gleiche Verhältnis, aber eine Drift wirkt sich bei 14 MHz ungleich stärker aus. Ich kann mich an meine BFO-Versuche bei 10,7 MHz erinnern, obwohl nur 5 kHz drunter (10.665 MHz), war schon eine Drossel notwendig. > HF-Esotherik oder praktisch gewonnene Erfahrung? Wie gesagt, nach ein paar kHz wird es schon mühsam. Ab 100 kHz wird praktisch ein LC-Oszillator draus mit allen Nachteilen. Das sieht man schon am flachen Phasenverlauf in der Simulation. Selbst bei einem freilaufenden VFO würde man den Frequenzbereich auf 100kHz eingrenzen. Falls qualitativ hochwertige Bauteile verwendet werden, hält sich die Drift möglicherweise noch in Grenzen.
Hallo Dil Schau Dir mal das Schaltbild an: http://www.qsl.net/sp5ddj/vxo.htm Zwischen den Drosseln geht ein kleiner C gegen GND. Das scheint noch ein Geheimtip für einen größeren Ziehbereich nach unten zu sein. Gruß, Bernd
Hallo Bernd, Danke für den Link! Läuft der 80m-Oszillator (weiter oben) von VK3YE dann auch schon als LC-Oszillator? Dass sich die Drift bei 14MHz stärker bemerkbar macht, kann ich mir gut vorstellen. B e r n d W. schrieb: > Zwischen den Drosseln geht ein kleiner C gegen GND. Das scheint noch ein > Geheimtip für einen größeren Ziehbereich nach unten zu sein. Was man alles machen kann, da muss man erst mal drauf kommen. Mir kam neulich noch eine Idee zum Thema "Quarz-Ladder-Filter als Preselektor". Du meintest ja, dass ein Ladderfilter seinen Durchlassbereich prinzipbedingt unterhalb der Nennfrequenz hat. Wenn man aber jeweils zwei Quarze* parallel schalten würde, könnte man vielleicht doch mit 14,000MHz-Quarzen einen Preselektor für den Bereich irgendwo zwischen 14,000MHz und 14,010MHz bauen (reicht ja, wenn er nur ein paar kHz breit ist). *(schaltet man zwei Quarze in diesem Frequenzbereich parallel, erhöht sich ja die f_res um ein paar kHz) Viele Grüße!
> Läuft der 80m-Oszillator (weiter oben) von VK3YE dann auch schon > als LC-Oszillator? Die Stabilität wird noch etwas besser sein, als ein reiner LC-Oszillator. Selbst ein sauber gebauter LC-Oszillator kann ausreichend stabil sein. Das muss jeder selber entscheiden, ob er es dem Gegenüber zumuten kann. Manche beschweren sich doch schon bei 20 Hz Abweichung. Aber Versuch macht klug. Probiers einfach, der Weg ist das Ziel. > Quarz-Ladder-Filter als Preselektor Du kannst zwei parallelschalten und zum Ziehen einen C in Reihe. So geht das auch im Ladder-Filter weiter nach oben. Ein Russe hat das mal gemacht, ich finde aber leider die Website nicht mehr.
B e r n d W. schrieb: > http://www.qro.ru/ua3djy/filter/en/ Danke für den Link, interessantes Konzept! Der R_e sollte auf jeden Fall etwas größer als 50 Ohm ausfallen, denke ich (weil der T jua noch parallel liegt). Im Anhang ein Schaltbild, wie ich mir das Filter von der Art her vorstelle. Über einen reinen LC-Oszillator hatte ich auch schon nachgedacht. Für die RIT wäre das natürlich vorteilhaft. Ansonsten haben meine bisherigen Experimente in diese Richtung ergeben, dass man schon einen wirklich hohen Stabilisierungsaufwand betreiben muss, um die Drift erträglich zu halten. > Manche beschweren sich doch schon bei 20 Hz Abweichung. Wer sich bei QRP-Verbindungen über 20Hz Drift aufregt, zu dem sage ich lieber nichts. ;O) Mir gefällt nach wie vor die Idee mit dem umschaltbaren Drehko sehr gut. Habe hier zwei Drehkos, die in etwa den Bereich von 10p bis 500p überstreichen. Wenn man die irgendwie "linearisieren" könnte für einen Quarzoszillator, wäre ich ein gutes Stück weiter. Leider bildet die serielle Abstimmkapazität zum Quarz schon selber alles andere als eine lineare Skala für den Frequenzverlauf - außerdem ist ein C-Bereich von sehr klein bis groß gefragt (ab unter einem viertel pF gehts, wenn man will, schon los). Der zuvor verwendete UKW-Drehko mit ca. 4p bis 30p hatte auf jeden Fall einen zu keinen Abstimmbereich.
> Habe hier zwei Drehkos, die in etwa den Bereich von 10p bis 500p > überstreichen. Wenn man die irgendwie "linearisieren" könnte Du könntest die zwei Achsen koppeln und zusätzlich den Stator des Rx-Drehkos mit einem kleinen Hebel um ein paar Grad drehbar machen (siehe Anhang). > wie ich mir das Filter von der Art her vorstelle. Die Frage ist, ob Du so viele Stufen brauchst. Für die Großsignalfestigkeit reicht IMO eine Absenkung um >20dB aus. Pro Stufe verlierst Du auch ca. 1dB Nutzsignal. Der Rest läßt sich leichter im NF-Filter beseitigen. Außerdem hat das Filter bei der 3fachen Frequenz seine erste Oberwellenresonanz. Gerade bei dieser Frequenz kann aber der DC-Receiver durch die Harmonischen des VXO Signale empfangen. Dieser Empfang bei der Harmonischen kann jedoch mit einem LC-Filter vermieden werden
Danke für die Simulation und die Bilder! Wenn man jetzt noch kleine Cs parallel zu den Quarzen schalten würde, würde die f noch etwas weiter nach oben rutschen? Was für ein "Gerät" ist da eigentlich zu sehen? Ein achsenverstellbarer Doppeldrehko von einem alten AM-Super? B e r n d W. schrieb: > Du könntest die zwei Achsen koppeln und zusätzlich den Stator des > Rx-Drehkos mit einem kleinen Hebel um ein paar Grad drehbar machen > (siehe Anhang). Die Idee ist gut! Im Moment treibt mich aber noch die Frage um, ob man die besagten Drehkos so ans Quarz hängen kann, dass ein möglichst linearer Verstellbereich entsteht. Meine, ich hätte mal irgendwo eine Seite gesehen, auf der man solche Berechnungen durchführen kann (dann wird ein C parallel und ein C in Serie zum Drehko geschaltet). > Außerdem hat das Filter bei der 3fachen Frequenz seine erste > Oberwellenresonanz. Gerade bei dieser Frequenz kann aber der DC-Receiver > durch die Harmonischen des VXO Signale empfangen. Dieser Empfang bei der > Harmonischen kann jedoch mit einem LC-Filter vermieden werden Dem könnte man entgegenwirken, indem man das Signal über einen in Resonanz betriebenen HF-Trafo einkoppelt (also in der Praxis über eine 10,7-MHz-Filterspule mit entsprechend weit ausgedrehtem Topf).
> Wenn man jetzt noch kleine Cs parallel zu den Quarzen schalten würde, > würde die f noch etwas weiter nach oben rutschen? Nein, der Ziehbereich wird kleiner und die Frequenz etwas niedriger. Cp muss neutralisiert werden, was durch Parallelschalten einer Induktivität geht. Die Resonanz der Beiden muss ubngefähr bei 14 MHz liegen. Verschwindet die Parallelrsonanz des Quarzes, ist der Weg nach Oben frei. Gleichzeitig wird auch das Ziehen linearer. > dass ein möglichst linearer Verstellbereich entsteht. Mit den Kapazitätsdioden ging das relativ gut, weil sich die Nichtlinearität der Varicap und des Quarz-Ziehens zumindest teilweise aufhebt. Typische Drehkos sind so aufgebaut, dass sie den MW-Bereich in einem LC-Schwingkreis möglichst linear abdecken. Für eine Banspreizung kann der Abstimmbereich recht gut linearisiert werden, für das Ziehen eines Quarzes passt das leider nicht richtig. Erstmal sollte der Bereich des Drehkos nicht größer sein als nötig. Um die Kapazität zu reduzieren, könnten beim Rotor 3/4 der Platten entfernt werden, um auf ca. 100pF zu kommen. > Was für ein "Gerät" ist da eigentlich zu sehen? Das war vermutlich der Drehko eines alten Telefunken Zweikreisers.
B e r n d W. schrieb: > Nein, der Ziehbereich wird kleiner und die Frequenz etwas niedriger. Cp > muss neutralisiert werden, was durch Parallelschalten einer Induktivität > geht. Warum steigt, nebenbei gefragt, bei Quarzen eigentlich die f_res, wenn man sie parallelschaltet? > Mit den Kapazitätsdioden ging das relativ gut, weil sich die > Nichtlinearität der Varicap und des Quarz-Ziehens zumindest teilweise > aufhebt. Das waren aber auch spezielle C-Dioden-Typen. > Erstmal sollte der Bereich des Drehkos nicht größer sein als nötig. Um > die Kapazität zu reduzieren, könnten beim Rotor 3/4 der Platten entfernt > werden, um auf ca. 100pF zu kommen. Bei den Teilen geht das leider nicht, es sind welche in so einem weiß-durchsichtigen Plastikgehäuse. Eventuell kann man solche "frequenzrichtigen" variablen Cs auch irgendwie selber basteln, z.B. als Schiebeversion mit Gewindestangenvortrieb. Wenn man sie aus Platinenmaterial baut, kann man das Kupfer entsprechend einer e-Funktion (oder wie auch immer sie geformt sein sollten) in Form bringen. Dazwischen müsste noch eine definierte Isolierschicht. Was für eine Funktion beschreibt denn einen frequenzrichtigen C zum Quarzziehen?
Hallo Dil Sind bei 500pF die beiden Packete parallelgeschaltet oder hat der Drehko 2 x 500pF. 2 x 250pF wäre schon deutlich angenehmer. In der Simulation macht ein Digit an der hintersten Kommastelle der Ziehinduktivität schon 1 kHz aus. Da kommt es also schon auf 100ppm Stabilität an. Beim Drehko ist es nicht so kritisch. Die Linearität sieht auch nicht mal so schlecht aus, das könnte mit der Drehko-Charakteristik hinkommen. Jetzt gibt es noch ein Problem mit dem Umschalten. Vermutlich ist der Quarz in Richtung Kollektor unempfindlicher. Deshalb würde ich nur dieses Drehko-Packet umschalten. Eine Alternative wäre, zwei Oszillatoren vorzusehen, den Rx-VXO durchlaufen zu lassen und den Tx-VXO nur bei Bedarf einzuschalten.
Danke für das simulierte Schaltbild!!! So ganz blicke ich noch nicht durch, wie es funktioniert und wofür Q2 und V3 da sind (und ob/wie es umgeschaltet werden soll). B e r n d W. schrieb: > Sind bei 500pF die beiden Packete parallelgeschaltet oder hat der Drehko > 2 x 500pF. 2 x 250pF wäre schon deutlich angenehmer. In der Simulation > macht ein Digit an der hintersten Kommastelle der Ziehinduktivität schon > 1 kHz aus. Da kommt es also schon auf 100ppm Stabilität an. Es sind Einzeldrehkos mit echter 6mm-Achse. Habe hier aber auch noch irgendwo Rundfunkdrehkos mit Doppeldrehkos inside (UKW und KW/MW - die mit den "angeschliffenen" kurzen Achsen mit Innengewinde)). Da könnte sogar noch einer mit ca. 2x120p dabei sein. > Eine Alternative wäre, zwei Oszillatoren vorzusehen, den Rx-VXO > durchlaufen zu lassen und den Tx-VXO nur bei Bedarf einzuschalten. Zwei Oszillatoren wäre ok, aber die müssten dann beide zumindest auf der Oszillatorebene durchlaufen, weil sporadisch (also vom Keyer) geschaltete Tx-VXOs einen Anlaufzirp haben. Oder zurück zum AD9850/51 - der gibt alles (zumindest relativ) bis aufs 1/10 Hz genau aus. Oder ein temperierter LC-Oszillator mit C-Dioden. Das ist aber beides für einen "Schmalband"-CW-TRx letztlich oversized...
> wofür Q2 und V3 da sind Es kann nichts umgeschaltet werden. Ich hab die Rückkoppel-Schleife des Oszillators aufgetrennt, um den Verlauf der Resonanzen zeigen zu können. V3 wird für die AC-Simulation benötigt und Q1 wird als Last hinten drangehängt. Out befindet sich jedoch schon an der Basis von Q1. Schwingbedingung für einen Oszillator ist: Bei der Phase 0° eine Verstärkung > 1. Die Schaltung scheint ziemlich schwingfähig zu sein. Der große Ziehbereich wird erreicht, weil beide Kapazitäten vor und nach dem Quarz gleichzeitig variiert werden. > Da könnte sogar noch einer mit ca. 2x120p dabei sein. Für zwei Oszillatoren werden dann auch zwei identische Drehkos benötigt. Aber für den ersten Versuch reichts mal.
Hallo Bernd! B e r n d W. schrieb: > Es kann nichts umgeschaltet werden. Ich hab die Rückkoppel-Schleife des > Oszillators aufgetrennt, um den Verlauf der Resonanzen zeigen zu können. > V3 wird für die AC-Simulation benötigt und Q1 wird als Last hinten > drangehängt. Out befindet sich jedoch schon an der Basis von Q1. Ach so, hatte schon gerätselt, ob es eine Art Differenzverstärker-Oszillator sein könnte... > Der große Ziehbereich wird erreicht, weil beide Kapazitäten vor und nach > dem Quarz gleichzeitig variiert werden. Kannst du näher erklären, warum das so ist? Wirkt die Verwendung von zwei variablen Kapazitäten auch linearisierend? > Für zwei Oszillatoren werden dann auch zwei identische Drehkos benötigt. > Aber für den ersten Versuch reichts mal. Da ist der Knackpunkt - zwei gleiche Drehkos mit einer C von ca. 2 x 100p - muss mal die Altbestände durchsehen, ob sich noch etwas in der Richtung finden läßt. Ansonsten, wenn beide Drehkos unabhängig voneinander einstellbar sind (was mir auf jeden Fall reichen würde), müsste der Empfangsdrehko den Bereich vom Sendedrehko überstreichen -+750Hz, wenn ich es richtig sehe. Viele Grüße!
>> Der große Ziehbereich wird erreicht, weil beide Kapazitäten vor >> und nach dem Quarz gleichzeitig variiert werden. > Wirkt die Verwendung von zwei variablen Kapazitäten auch linearisierend? Andersrum wirkt die Verwendung einer festen Kapazität begrenzend, wie bei der Bandspreizung. Die Induktivität wirkt linearisierend. Mit einem kleineren Drehko und einer größeren Induktivität wird es noch etwas linearer. > Für zwei Oszillatoren werden dann auch zwei identische Drehkos Dann wird evtl. doch diese Variante interessant (Rit): Beitrag "Re: einfacher 20m-CW-Sender mit AD9850 und MOSFET" Ich meine eine Mischung der beiden Schaltungen. Von der einen das Rit, von der anderen die beiden Drehko-Packete und die Zieh-Induktivität.
Das müsste man mal überlegen. Wenn es darum geht, noch kleinere Kapazitäten zu nutzen, hätte ich noch zwei UKW-Drehkos mit jeweils 2x 2p-28p Ist die Simulation oben eigentlich mit 14,000MHz-Quarzen oder mit 14,318MHz-Quarzen durchgeführt? Viele Grüße!
Dil schrieb: > Ist die Simulation oben eigentlich mit 14,000MHz-Quarzen oder mit > 14,318MHz-Quarzen durchgeführt? Mittlerweile gesehen, steht ja im Dateinamen, dass es 14,318MHz-Quarze sind...
Hallo, falls jemand interesse hat, bei Pollin gibts momentan Quarze mit 10,111 MHz. Die sollten für QRP im 30m Band geeigent sein. Gruß, Bernd
Bitte melde dich an um einen Beitrag zu schreiben. Anmeldung ist kostenlos und dauert nur eine Minute.
Bestehender Account
Schon ein Account bei Google/GoogleMail? Keine Anmeldung erforderlich!
Mit Google-Account einloggen
Mit Google-Account einloggen
Noch kein Account? Hier anmelden.














