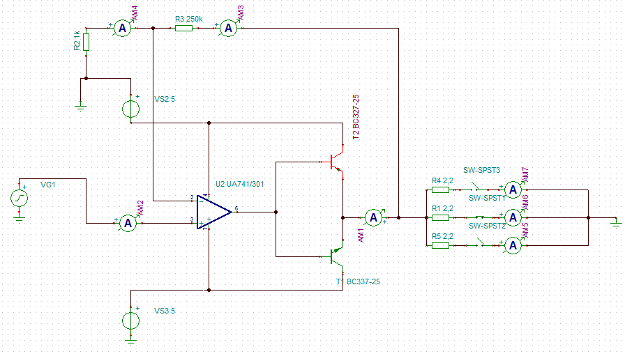
Hallo zusammen, ich brauche einmal eure Hilfe. Habe zwar zu diesem Thema auch schon andere ähnliche Threads gefunden aber wirklich lösen konnte ich mein Problem nicht. Ich habe noch einen alten Funktionsgenerator, gebaut aus XR2206 und ein paar R’s & C’s, den ich jetzt dazu nutzen möchte AC Ströme zu produzieren. Ziel ist 0,1mA-300mA in 30hz-10khz Sinus zu produzieren. Mein Xr2206 erzeugt die 30hz-10khz Sinus ja schon mit einer Amplitude von 80mVpp. Ich scheitere jetzt allerdings daran den Strom über einen OP und nachgeschaltete Transistoren verstärkt zu bekommen. Mein Lastwiderstand ist ein 2,2Ohm widerstand. Ich habe folgende Schaltung mal simuliert und es funktioniert auch dort. Allerdings klappt es nicht in der Realität. Habe den Eingang der unten gezeigten Schaltung an den XR2206 Sinus Ausgang gehangen. Was ich bekommen habe war allerdings nur ein konstanter DC Strom…. Die Verstärkung hinter dem UA741 ist ohne die Transistoren auch gerade mal ca. Faktor 2. Beim Einstellen einer höheren Verstärkung über ein Poti R3 bricht das Signal zusammen. Ich wäre für jeden Tipp dankbar der mir sagt was ich hier übersehen habe
Benjamin W. schrieb: > Mein Lastwiderstand ist ein 2,2Ohm widerstand. Dann klingt die Aufgabe wie ein ganz klassischer NF-Endverstärker. (300 mA)² × 2,2 Ω sind etwa 200 mW, dafür gibt's doch ICs wie Sand am Meer. p.s.: Eine Handvoll A212D kannste gern von mir bekommen, gegen Portoerstattung.
Das ganze klingt nach Tonfrequenz, also dürfte auch eine fertige Endstufe praktikabel sein. Gibt's bei den üblichen Verdächtigen - hängt auch ein bisschen von den derzeit verfügbaren Versorgungsspannungen ab. Notfalls fütterst Du auch Deine HiFi-Anlage damit. Ist in dem Bereich qualitativ ausreichend.
Amateur schrieb: > Ist in dem Bereich > qualitativ ausreichend. Die Hifi Anlage hat garantiert einen besseren Klirrfaktor als der 2206 :-)
Oder einen Power-OPAMP a la l 165. Hat den Charme, auch bis DC runterzugehen und bei entsprechender Beschaltung auch als gesteuerte Stromquelle (so daß das gefordert ist, Du sprachst ja von STROMquelle). Jörg
>Die Hifi Anlage hat garantiert einen besseren Klirrfaktor als der 2206
Normalerweise trifft das auch zu, aber 2,2 Omas am Ausgang sind manchmal
grenzwertig und versauen Dir die Klingelwerte. Hast Du mehr als 50
Euronen in den Verstärker investiert, sollte es aber noch ausreichen.
Etwas problematischer stelle ich mir die Regelung von 0,1 mA, am Ausgang
einer richtigen Dampfmaschine, vor.
Udo Schmitt schrieb: > Die Hifi Anlage hat garantiert einen besseren Klirrfaktor als der 2206 Es sei denn, ihre Ausgangsleistung wird in "PMPO" angegeben. ;-)
Danke schonmal, es ist nicht für den Audiobereich gedacht, sondern eine experimentelle Schaltung zum Prüfen von Fehlerstromschutzschaltern. Ich werde mir die NF-Verstärker mal genauer angucken. Trotzdem bin ich für alle weietren Vorschläge offen.
Benjamin W. schrieb: > Trotzdem bin ich für alle weietren Vorschläge offen. Naja, du kannst nun statt der einfachen, popeligen NF-Verstärker noch die entsprechenden OPVs nehmen wie TDA2030 oder so. Aber so viel Strom wolltest du ja eigentlich gar nicht haben, wie die treiben können. ;-) Der Vorteil wäre, dass man mit ihnen auch eine Konstantstromquelle einfach aufbauen kann, d. h. der Strom ist unabhängig vom Lastwiderstand.
Ich steh gerade etwas auf dem Schlauch, aber ich bin mir sicher ihr helft mir da schnell weiter. Wie kommt bei den NF-Verstärkern denn die negative halbwelle zustande, wenn ich an die Bauelemente keine negative spannung anlege? Oder habe ich am Ausgang dort immer die Schwingung ins Positive angehoben. Brauche nämlich tatsächlich eine Schwingung um Gnd herum. Wäre da die Power-OPAMP Variante sinnvoller? Danke schonmal
Eine negative Versorgungsspannung brauchst Du dann schon. Oder Du brauchst wirklich nur AC, dann tuts auch ein entsprechend dicker Ausgangselko... Jörg
Benjamin W. schrieb: > Oder habe ich am Ausgang dort immer die Schwingung ins Positive > angehoben. Ja, das ist die Variante, wenn man nur eine positive Versorgungsspannung benutzen will. Die geht natürlich nicht bis herunter zu DC zu verwenden, aber du hast ja fmin = 30 Hz. Die Abtrennung der mittleren Gleichspannung erfolgt dann mit dem Ausgangselko. Wenn der Aufladestrom des Ausgangselkos beim Einschalten aber bei dir schon stört, dann musst du wohl oder übel die Variante mit zwei Versorgungsspannungen und einem Leistungs-OPV benutzen.
okay. Dann nennen wir das also Lernstunde über NF-Verstärker, nun gehts aber mit den Power-OPAMPs weiter. Ich guck mir die mal an und melde mich wenn ich wieder Hilfe brauche. Grüße, Benjamin
Benjamin W. schrieb: > nun gehts aber mit den Power-OPAMPs weiter. Die ja auch NF-Verstärker sind. ;-) TDA2030 in der Consumer-Version, oder eben L165, wenn du im Datenblatt gern das Wort „Operationsverstärker“ lesen möchtest. Sind aber im Prinzip dasselbe.
So, ich habe gestern noch einmal mit 2 opamps herumgespielt. UA742 und TL072. Was mich ärgert ist, dass ich maximal eine Spannungsverstärkung von 2 bekomme. Der Schaltungsaufbau ist wie in meinem Anfangsbeitrag geschildert, nur halt ohne die Transistoren. Ab ca. Verstärkung 2 flacht sich zunächst die obere Halbwelle ab und dann kommt nur noch 0 Signal raus. Kurz vorher verstärkt sich das rauschen kräftig. Versorgt wird der Opamp mit +-12V. Das maximal verstärkte Signal hat eine Amplitude von ca. 200mV. Ist es ein Denkfhler von mir zu glauben ich könnte eine höhere Verstärkung herauskitzeln oder mache ich hier grundlegend etwas falsch? Die oben genannten Opamps sind ja grundsätzlich in der Lage höhere Verstärkungen zu realisieren. (Unabhängig von meinem Ziel einen definierten Strom über einen Lastwiderstand zu schicken, habe ich mich gestern erstmal um das Spannungsverstärkungsproblem gekümmert.) Grüße, Benjamin
Benjamin W. schrieb: > Die oben genannten Opamps sind ja grundsätzlich in der Lage höhere > Verstärkungen zu realisieren. Sie sind aber nicht in der Lage, deinen Lastwiderstand zu treiben. Daher schrieb ich ja auch "Leistungs-OPV". Ich habe irgendwo noch einen Generator mit XR2206 rumliegen. Wenn du gar nicht klarkommst, klemme ich da einen B165 oder A2030 dran (die DDR-Versionen von L165 und TDA2030) und messe damit, wenn du willst.
Ich habe vergessen zu sagen, dass ich den Lastwiderstand natürlich abgeklemmt habe. habe dafür einen 33k Widestand gegen Gnd geschaltet parallel zu einem 2,2µ C. Wenn du Lust und Zeit hast dann würde ich mich natürlich freuen wenn du, dass mit dem XR2206 und dem TDA2030 mal probieren kannst. So erspare ich mir die Frustration wenn ich den TDA2030 bestelle und es trotzdem nicht funktioniert.... Danke schonmal!
Benjamin W. schrieb: > habe dafür einen 33k Widestand gegen Gnd geschaltet parallel zu einem > 2,2µ C. Je nach Frequenz ist das aber auch schon eine zu große Last für einen Kleinleistungs-OPV.
Benjamin W. schrieb: > So, ich habe gestern noch einmal mit 2 opamps herumgespielt. UA742 und > TL072. Was mich ärgert ist, dass ich maximal eine Spannungsverstärkung > von 2 bekomme. Der Schaltungsaufbau ist wie in meinem Anfangsbeitrag > geschildert, nur halt ohne die Transistoren. Ab ca. Verstärkung 2 flacht > sich zunächst die obere Halbwelle ab und dann kommt nur noch 0 Signal > raus. Was wohl bedeutet, dass deinem Eingangssignal eine erhebliche Gleichspannung überlagert ist, die das Ausgangspotential nach oben verschiebt, anderenfalls sollte die Begrenzung nahezu symmetrisch sein. Solange der OPV nicht übersteuert ist (max. Ausgangsstrom) sollte der natürlich auch höhere Verstärkungen als 2-fach liefern.
Beim testen arbeite ich bei ca 50hz. (soll ja auch ein prüfanordnung für FI's sein die am 50hz netz arbeiten) Dabei sollte noch keine große Last über den C zustande kommen. Ich habe dem OPV eingang einen C vorgeschaltet um den DC Anteil weg zu bekommen. Dabei ist mir gestern sogar aufgefallen, dass ich minimal größer verstärken kann, wenn ich den C brück und das Ausgangssignal des XR2206 direkt auf den OPV eingang lege.
Benjamin W. schrieb: > Wenn du Lust und Zeit hast dann würde ich mich natürlich freuen wenn du, > dass mit dem XR2206 und dem TDA2030 mal probieren kannst. Ich habe mich geringfügig geirrt: der alte Generator (war mal zum Morsen üben da) hat keinen XR2206, sondern einen XR8038. Sollte aber hier keine große Rolle spielen. Wenn man den symmetrisch betreibt, hat er keinen Gleichspannungsanteil am Ausgang, sodass man sich Koppel-Cs (mit ihren Einschaltstromstößen) sparen kann. Ich habe ±5 V gewählt, da ich auf der Platine mit dem XR8038 noch einen Elko von 10 V Spannungsfestigkeit mit drauf hatte. Die Amplitude sollte ja allemal genügen. Anbei die Versuchsschaltung (Abblockung von Vcc+/Vcc- nicht gezeichnet, je 100 nF und 100 µF habe ich benutzt). Habe sie jetzt nur zwischen 500 Hz und ein paar kHz getestet, aber dank DC-Kopplung hat sie ja praktisch keine untere Grenzfrequenz. Für kleinere Ausgangsströme solltest du den Shunt im Ausgang schaltbar machen. Es war nicht ganz einfach, sie am hochfrequenten Schwingen bei ca. 1 MHz zu hindern, daher auch die beiden kleinen Cs. Das normalerweise vorgesehene Boucherot-Glied (1 Ω + 220 nF am Ausgang) hat sich in dieser Hinsicht bei meinem Aufbau als eher kontraproduktiv erwiesen.
Super danke dir! Ich werde dann mal gucken, dass ich mir den TDA2030 organisiere, zum nachbauen. Meine Ergebnisse werde ich mitteilen.
So hier ein Update. Habe den TDA2030 nun. In der Zeit in der ich auf den TDA warten musste habe ich nachgeschaut woran es lag, dass ich auch mit handelsüblichen OPs nicht sauber verstärkern konnte. Tasächlich hatte ich einen DC Offset anliegen. Daraufhin habe ich den Aufbau des XR2206 kreises etwas bearbeitet und siehe da, nun kann ich auch sauber die Spannung verstärken :-) Daraufhin habe ich also den TDA2030 genommen und wollte mit einer verstärkung von 2 meinen 2.2Ohm last treiben. (immernoch selbes Ziel wie am Anfang beschrieben) Das klappt soweit auch ganz gut. Allerdings habe ich große Probleme mit Schwingungen, die sich nach einer Zeit bei höheren Lasten (ca. 300mA 50hz) einstellen (wie von Jörg beschrieben). Erst ist das Signal gut und dann schwingt es und alles fängt an zu kochen. Allerdings ist mir auch aufgefallen, dass der TDA2030 selbst ohne Last schon ziemlich heiß wird. Habt ihr da Erfahrungen über subjektiv empfundene Idle-Temperaturen des TDA2030? Super wäre auch wenn ihr mir tipps geben könntet wie ich Schwingungen bei höheren Lasten vermeiden kann. Habe jetzt im Datenblatt gelesen, dass man sie Schwingneigung reduzieren kann, wenn man eine Verstärkung von ca 30db einstellt. Ich überlege deswegen, meine 100mV Amplitude auf 3V am TDA2030 Ausgang anzuheben, um dann damit die Last zu treiben. Schonmal einer Erfahrung mit diesem Gain gemacht? Besten Dank schonmal.
> Ich wäre für jeden Tipp dankbar der mir sagt was ich hier übersehen habe Also SO funktioniert deine Schaltung schon mal nicht. Du bekommst aus deinem Generator eine Sinusspannung (sagen wir von 1Vpp) und willst sie in einen Sinus-Strom (Spannung muss sich also passend ergeben) umwandeln, zur Strom-Messung tut es ein Widerstand (shunt) in Reihe zum FI-Schalter an dem beim gewünschten Strom genau die vorgegebene Spannung abfällt, und zum Einstellen tut es also ein Poti der Spannung aus dem Generator (vermutlich schon im Generator eingebaut). Man braucht nun keinen TDA2030 für schlappe 300mA, da tut es ein L272.
1 | +5V |
2 | Generator--+ | |
3 | | | L272 |
4 | 10kPoti----|+\ |
5 | | | >--(FI)--+ |
6 | | +-|-/ | |
7 | | | | | |
8 | GND -------+-1R-+--(----------+ |
9 | | |
10 | -5V |
Fertig ist die Laube.
Ja, der TDA2030 ist nicht 1-stabil, seine minimale stabile Verstärkung ist ohne Tricks etwa 20dB. Man kann aber durch ein RC-Glied zwischen den Eingängen die Leerlaufverstärkung reduzieren und den dadurch 1-stabil machen.
Benjamin W. schrieb: > Allerdings ist mir auch aufgefallen, dass der TDA2030 selbst ohne Last > schon ziemlich heiß wird. Habt ihr da Erfahrungen über subjektiv > empfundene Idle-Temperaturen des TDA2030? Bei welcher Spannung arbeitest du denn? Laut Datenblatt zieht das Ding einen Ruhestrom von 40 mA, das ist nicht wenig. Ich habe mit ±5 V Versorgung gearbeitet, da kommen schon 400 mW zusammen. Wenn du mit ±12 V arbeiten willst, wirst du bereits für die Ruheverlustleistung nicht mehr ohne Kühlung auskommen. Ist halt ein Leistungs-OPV. Der ist darauf optimiert, 10 W und mehr abzugeben. Den Ruhestrom braucht man, um möglichst geringe Übernahmeverzerrungen zwischen den beiden Endstufenhälften zu haben. > Super wäre auch wenn ihr mir tipps geben könntet wie ich Schwingungen > bei höheren Lasten vermeiden kann. Ich bin ohne das Tiefpassfilter bzw. die Miller-Kapazität (C vom Ausgang auf den invertierenden Eingang) damit auch nicht glücklich geworden. > Habe jetzt im Datenblatt gelesen, dass man sie Schwingneigung reduzieren > kann, wenn man eine Verstärkung von ca 30db einstellt. Es ist ein bekanntes Phänomen, dass stark gegengekoppelte Verstärker eine kräftige Schwingneigung entwickeln können. Wenn man weniger gegenkoppelt (also mehr verstärkt), wird das besser. Allerdings denke ich, dass du schon mit so (15 … 20) dB Verstärkung gut im Rennen liegen solltest. Hab's aber nicht probiert, ich habe nur oben gezeigte Stromquellenschaltung probiert.
@MaWin Die 300mA sind nicht das Ende der Fahnenstange... Anfangen wollte ich mit 300mA aber wenn möglich auch schon für 3x300mA (sprich drei Lasten parallel) auslegen. :-) Ich muß mich nun also erstmal um eine ordentlich Kühlung kümmern und dann mit RC Gliedern spielen. Die Verstärkung schraube ich mal auf ca 25db hoch. Ich habe übrigens aktuell als spannungsversorgung ein TML20212 Schaltnetzteil, also +-12V. Wenn ich mehr Leistung brauche später werde ich mir etwas größeres holen müssen.
Die Schaltung mit dem TDA (oder anderen Leistungs-OPs) als Konstantstromquelle ist leider ausgesprochen schwingfreudig. Die Sensorspule vom FI hat eine nennenswerte Induktivität und bildet zusammen mit den Streukapazitäten einen Schwingkreis der einem Colpitts-Oszilator sehr nahe kommt. Meine Empfehlung wäre einen Leistungs-OP oder Audio-Endstufe als Spannungsverstärker zu betreiben, dahinter einen Widerstand der einen quasi konstanten Strom fliesen läßt wenn die Last hinreichend niederohmig ist. Rechenbeispiel: 12V Versorgungsspannung -2V Verlust im Verstärker / 500mA Spitzenstrom (300mAeff + Reserve) ergibt 20 Ohm, runden wir ab auf 18 Ohm nach E12-Normreihe. Für Meßbereiche mit 30mA und 3mA nimmt man entsprechend 180 Ohm und 1,8kOhm. Solange der FI einen Widerstand von weniger als 0,9 Ohm hat ist der fliesende Strom auf 5% konstant. Ein weiterer Nebeneffekt ist daß viel von der Verlustleistung im Widerstand anfällt und das IC entsprechend weniger Kühlfläche benötigt.
A-Freak schrieb: > Ein weiterer Nebeneffekt ist daß viel von der Verlustleistung im > Widerstand anfällt und das IC entsprechend weniger Kühlfläche benötigt. Dafür muss man das IC stärker aussteuern, was wiederum zu mehr Verlusten im IC führt. Insgesamt wird es also wärmer … Aber ich gebe dir völlig Recht, im Sinne einer Schwingungsvermeidung dürfte das die sinnvollere Schaltung für diesen Zweck hier sein. Auf ein oder zwei Watt Verlustleistung wird es hier ohnehin nicht ankommen, da das ja ein reiner Laboraufbau ist.
>Dafür muss man das IC stärker aussteuern, was wiederum zu mehr >Verlusten im IC führt. Insgesamt wird es also wärmer … Das stimmt nicht immer. Ab 70% Pegel aufwärts geht die Verlustleistung sogar zurück.
Da bin ich wieder. Habe mich in der Zwischenzeit bemüht den TDA2030 passiv zu kühlen, habe mit RC-Gliedern gespielt und die Verstärkung höher getrieben. Da schwingt nun nichts mehr und ich kann mit aktueller passiver Kühlung dauerhaft bis zu 1A ziehen ohne, dass der TDA2030 aussteigt. Bin soweit zufrieden, auch wenn es noch nicht perfekt ist. Denn ich habe nun gemerkt, dass ich am Output einen linearen DC Anteil überlagert bekomme. Wenn ich am Ausgang des TDA2030 1mA AC messe habe ich -5mA DC überlagert. Von den -5mA DC steigt es nun linear auf bis zu +30mA DC an bei ca. 600mA AC entnahme. Mein Eingangssignal am TDA2030 ist absolut sauber ohne DC Offset. Könnt ihr mir einen Tip geben wie ich diese Überlagerung noch möglichst minimiert bekomme? Oder ist es einfach Bauart bedingt des doch etwas ältern TDA2030? Aktuell habe ich folgenden Aufbau rund um den TDA2030: Ausgang 2x4,7Ohm parallel und parallel dazu noch 1Ohm in Reihe mit 0.47uC. nicht-invertierender Eingang 0-400mVpp bei 50hz-10khz. Verstärkung eingestellt mit 27kOhm und 6,7kOhm auf ca V=4, eine höhere Verstärkung erwies sich schwingungstechnisch als kontraproduktiv. Grüße, Benjamin
Benjamin W. schrieb: > Verstärkung eingestellt mit 27kOhm und 6,7kOhm auf ca V=4, Nein, die Verstärkung ist dann V=5. > eine höhere > Verstärkung erwies sich schwingungstechnisch als kontraproduktiv. Das Gegenteil ist der Fall, je höher die Verstärkung, desto stabiler die Schaltung. > Wenn ich am Ausgang des TDA2030 1mA AC messe habe ich -5mA DC > überlagert. Von den -5mA DC steigt es nun linear auf bis zu +30mA DC an > bei ca. 600mA AC entnahme. Was nun wiederum nach Schwingen aussieht. Womit hast du das gemessen?
ArnoR schrieb: > Das Gegenteil ist der Fall, je höher die Verstärkung, desto stabiler die > Schaltung. Wenn mich meine Erinnerung nicht trügt, ist die Mindestverstärkung nach Datenblatt 26dB. >> Wenn ich am Ausgang des TDA2030 1mA AC messe habe ich -5mA DC >> überlagert. > Was nun wiederum nach Schwingen aussieht. Grundsätzlich ist der TDA2030 als NF-Verstärker nicht auf niedrige Offsetspannung optimiert. Durch anpassen der Gleichstromeingangs schaltung kann man die Offsetspannung aber zumindest teilweise kompensieren. Vielleicht liegt es aber auch wirklich entweder an der falschen Anwendungsschaltung (Ich würde die Schaltung aus dem TDA-Datenblatt verwenden) oder am Schwingen. Gruss Harald
Natürlich... 1+R1/R2 Mein Fehler :-) Arbeiten tue ich mit oszilloskop. Kein wahnsinnig tolles, aber bislang reichte es aus. Ich konnte jedenfalls keine Schwingung am Ausgang sehen. Die Eingänge habe ich mir nur kurz angeschaut, aber auch nichts direkt gesehen, weil ich keine Schwingung dort erwartet habe. Muss ich vielleicht nochmal genauer drauf gucken. Ein paar tipps zum identifiziern der Schwingungen und an welchen Bauteilen bzw Eingängen wäre hilfreich. Ich werde dann doch nochmal hingehen und gucken, dass ich die Verstärkung höher geschraubt bekomme. Danke schonmal.
So ich habe gestern wieder gebastelt. Habe nun die Verstärkung auf ca 26db hochgeschraubt. Resultat keine Schwingungen aber immernoch der DC Anteil. Nach einem erneuten Blick ins Datenblatt habe ich noch einen Elko in Reihe zum R2 (Verstärker Widerstand gegen Gnd). Das hat den gewünschten Erfolg gebracht. Die Verstärkung lasse ich so hoch, denn es hat tasächlich auch den positiven Effekt, dass ich einiges an Leistung schon an den Lastwidestanden verbrate und damit nicht im IC. Werde die Schaltung nun auf Platine löten und hoffen, dass es dann immernoch so funktioniert wie es das auf dem Steckbrett tut :-) Vielen Dank für eure Hilfe!!!! Kennt zufällig noch einer eine günstige Displayanzeige um mir über den Rechteckausgang des XR2206 direkt die Frequenz anzeigen zu lassen? Wäre nur ein nettes Feature. habe auch genug Multimeter rumliegen, die das können :)
Benjamin W. schrieb: > Kennt zufällig noch einer eine günstige Displayanzeige um mir über den > Rechteckausgang des XR2206 direkt die Frequenz anzeigen zu lassen? Für deinen Frequenzbereich sollte das ein x-beliebiger Controller erledigen können, an den man ein HD44780-LCD anschließt. ;-) Schön, dass du voran gekommen bist.
Bitte melde dich an um einen Beitrag zu schreiben. Anmeldung ist kostenlos und dauert nur eine Minute.
Bestehender Account
Schon ein Account bei Google/GoogleMail? Keine Anmeldung erforderlich!
Mit Google-Account einloggen
Mit Google-Account einloggen
Noch kein Account? Hier anmelden.
