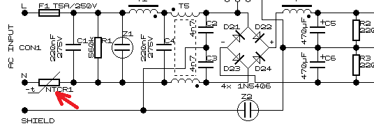
Kann mir mal jemand erklären wie man die Netzspannung am saubersten filtert? Im Anhang ist beispielsweise so eine Schaltung, aber ich kann irgendwie nichts konsistentes finden - jeder macht was anderes, und nirgends wird richtig erklärt, wie das normalerweise gemacht wird. Am meisten nimmt mich der NTC-Widerstand Wunder. Ist das so eine Art Strom-begrenzung um den Start-Strom zu verringern? Was nimmt man da für Werte? Ist das optimal so zu machen? Und nun meine zweite Frage: Angenommen ich hätte zwei Trenn-Trafos. Würde ich nun den Filter an der Primärseite implementieren und müsste sie nur ein mal aufbauen, oder müsste ich sie zwei mal an den Sekundärseiten der Trafos platzieren? Was ist besser und wieso?
> Am meisten nimmt mich der NTC-Widerstand Wunder.
Der NTC filtert nix sondern begrenzt den Einschaltstrom.
Grüße Löti
Forest Dump schrieb: > Kann mir mal jemand erklären wie man die Netzspannung am saubersten > filtert? Die Hersteller von Geräten filtern sinnvollerweise nicht "am saubersten", sondern nur so sauber wie nötig. Alles andere wäre wirtschaftlich nicht sinnvoll. > Im Anhang ist beispielsweise so eine Schaltung, aber ich kann > irgendwie nichts konsistentes finden - jeder macht was anderes, und > nirgends wird richtig erklärt, wie das normalerweise gemacht wird. Es gibt verschiedene Anforderungen an die Filterung. Z.B. musst Du bei nem Schaltnetzteil ganz anders filtern als bei nem klassischen Trafonetzteil. Dann die verschiedenen Schutzklassen, Empfindlichkeit des Geräts auf Störungen in bestimmten Frequenzbereichen etc. Wenn der Entwickler keine Schlafmütze ist, setzt er genau die benötigten Anforderungen um und nimmt nicht, was irgendwer unter "normalerweise" versteht.
Bitte melde dich an um einen Beitrag zu schreiben. Anmeldung ist kostenlos und dauert nur eine Minute.
Bestehender Account
Schon ein Account bei Google/GoogleMail? Keine Anmeldung erforderlich!
Mit Google-Account einloggen
Mit Google-Account einloggen
Noch kein Account? Hier anmelden.
