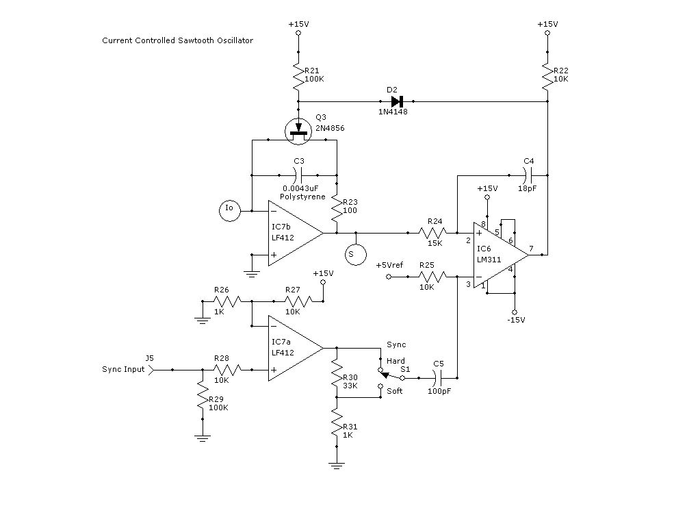
Hallo, was beinflusst bei diesem VCO die Linearität? Ist es nur die Referenzspannung(5V) oder ist auch die 15V Versorgungsspannung ausschlaggebend? Habe die Schaltung auf dem Steckbrett aufgebaut un an I in über ein in Serie geschalteten 1M widerstand eine Spannung zwischen 0 und 5 volt anlegelegt. Darf ich das vielleicht nicht so machen? Vielleicht geht das nur über eine Stromsenke? Ist nur so eine Idee. Die Frequenz änderte sich aber nicht linear(doppelte Spannung = doppelte Frequenz) In meinem Aufbau sind C3 zwei parallele 10nF Folien und C4 zwei parallele 10pf Kerkos. als FET habe ich ein J101 benutzt. Sync Schaltung habe ich nicht aufgebaut. Meine Versuche die Schaltung zu simulieren sind bis jetzt gescheitert. Wenn jemand eine Idee hat und mir weiterhelfen könnte. Vielen Dank Gruß Oliver Quelle: http://www.analogcreations.com/vco.html
Hallo, Ja das ist ein CCO den ich aber mit dem Serienwiderstand aber als VCO ohne EXPo Konverter benutzen möchte. Gruß Oliver
> un an I in über ein in Serie geschalteten 1M widerstand eine > Spannung zwischen 0 und 5 volt anlegelegt. Die müsste doch eher -5V sein. C3 wird dann mit dem Strom bis auf 5V-I*100R aufgeladen. Dann schnappt IC6 rum und bringt Q3 zum Leiten. Je nach Verzögerungszeit der Bauteile durch Bahnwiderstand des JFETs und Reaktionszeit von IC7b und IC6 wird das Entladen dann Beendet, nicht unbedingt bei 0V. Dabei überträgt Q3 durch seine Gate-To-Source Kapazität auch eine Ladung in C3. Die Freqeunz ist also stark abhängig vom Strom I0, der aber herausfliessen muss, also nach -5V. Ebenfalls abhängig von den +5V VRef. Und leicht abhängig von den 15V durch Gate-Injection (unter 1%) und weil die Betriebsspanung der OpAmp deren Geschwindigkeit beeinflusst (unter 1%).
MaWin schrieb: > Die müsste doch eher -5V sein. Hallo MaWin, ich habe den Aufbau noch mal neu gemacht. Wenn ich eine positive Spannung über einen 100k Widerstand einspeise bekomme ich einen Sägezahn am Ausgang. Leider nicht sehr linear: 1V 165Hz 2V 319Hz 4V 620Hz 8V 1211Hz Bei einer negativen Spannung bekomme ich gar kein Signal Am Ausgang. Beim Fet habe ich mich vertan ist ein MFP102 sollte aber hier keine Rolle spielen. Gruß Oliver
Oliver F. schrieb: > MaWin schrieb: >> Die müsste doch eher -5V sein. Ack > ich habe den Aufbau noch mal neu gemacht. > Wenn ich eine positive Spannung über einen 100k Widerstand einspeise > bekomme ich einen Sägezahn am Ausgang. Leider nicht sehr linear: > 1V 165Hz > 2V 319Hz > 4V 620Hz > 8V 1211Hz > > Bei einer negativen Spannung bekomme ich gar kein Signal Am Ausgang. Dann hast du nicht die Schaltung aufgebaut die oben gezeichnet ist. Diese braucht einen negativen Eingangsstrom. Der Sägezahn steigt von 0V auf V_ref und fällt dann schlagartig wieder auf 0. XL
Axel Schwenke schrieb: > Dann hast du nicht die Schaltung aufgebaut die oben gezeichnet ist. > Diese braucht einen negativen Eingangsstrom. Der Sägezahn steigt von 0V > auf V_ref und fällt dann schlagartig wieder auf 0. Hallo, ich werde langsam verrückt habe die Schaltung jetzt mehrere Male neu aufgebaut und komme im zum selben Resultat! Positive Steuerspannung geht negative geht nicht! in der Simu geht es wie ihr sagtet nur mit negativer Steuerspannung! Mein Sägezahn ist auch falsch rum! An was kann das denn liegen? VIelen Dank für eure Hilfe. Gruß Oliver
Hallo, Fehler Gefunden und behoben. Der FET war falsch eingebaut!!! Gate ist an Pin3. Hier die Messungen: 0.5V 206.9Hz 1V 414,4Hz 2V 828,7Hz 4V 1657,3Hz 8V 3314Hz Ich denke das ist linear genug...... Vielen Dank an alle. Gruß Oliver
Bitte melde dich an um einen Beitrag zu schreiben. Anmeldung ist kostenlos und dauert nur eine Minute.
Bestehender Account
Schon ein Account bei Google/GoogleMail? Keine Anmeldung erforderlich!
Mit Google-Account einloggen
Mit Google-Account einloggen
Noch kein Account? Hier anmelden.

