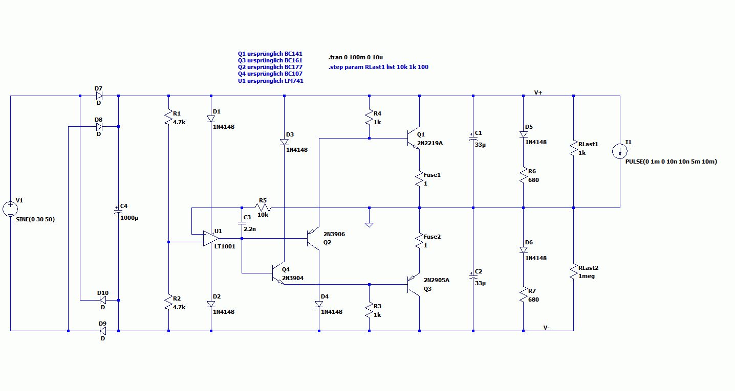
Ich bin beim herumsurfen auf folgende Schaltung gestossen; angeblich aus einer alten Funkamateuer Ausgabe. Welchen OpAmp sollte man hier verwenden ? Habe es schon mit verschiedenen Rail-to-Rail Typen versucht. Die Ergebnisse sind nicht besser. Was ist theoretisch erreichbar ? Ab einem Widerstandsverhältnis von 100 Ohm zu 1 MOhm ergeben sich Störungen im Spannungsverlauf. Was könnte man schaltungstechnisch verbessern ? Im Anhang: Einmal als Bildschirmkopie (PNG); einmal als LTSpice Datei.
was soll denn die schaltung ueberhaupt machen? der opv hat gar keine richtige gegenkopplung und wird eh nur in der positiven halbwelle versorgt.
Hallo, nimm mal eine Gleichspannung als Versorgung. Dann funktioniert die Schaltung sogar. MfG. Andreas
HansWerner schrieb: > ergeben sich Störungen > im Spannungsverlauf. Ich konnte keine finden - wenn man die Eingangsspannung richtig macht. Du brauchst dich nicht zu wundern, wenn du als Eingangssignal 30V Sinus drauf gibst. Da ist der OPA zeitweise ohne Versorgungsspannung und die Transistoren werden zeitweise invers betrieben. Das muss nicht funktionieren und in Wirklichkeit geht vermutlich einiges kaputt. Nimm mal für die Quelle V1 den Wert SINE(25 2 50) Fritz schrieb: > Und was soll diese Schaltung eigentlich tun? Die erzeugt einen virtuellen GND.
Eigentlich geht die Schaltung mit jedem Opamp, wenn du noch einen 2,2nF Kondensator zwischen Ausgang des Opamps und dem -Eingang des Opamp einfügst. Dieser Kondensator ist ganz wichtig für die Stabilität. Siehe Anhang. Plot mal V+. Dann den C mal auf 2.2p ändern und simulieren. Überzeugt?
andreas6 schrieb: > Hallo, > > nimm mal eine Gleichspannung als Versorgung. Dann funktioniert die > Schaltung sogar. > > MfG. Andreas Na ja, und was sollen dann die ganzen Dioden in der Schaltung ? Mal abgesehen von den beiden LEDs mit den 680 Ohm Widerständen. Mein Fehler: Hab normale Schaltdioden eingesetzt.
Helmut S. schrieb: > Eigentlich geht die Schaltung mit jedem Opamp, wenn du noch einen 2,2nF > Kondensator zwischen Ausgang des Opamps und dem -Eingang des Opamp > einfügst. Dieser Kondensator ist ganz wichtig für die Stabilität. Siehe > Anhang. Plot mal V+. Dann den C mal auf 2.2p ändern und simulieren. > Überzeugt? Mmmmmmh, du hast einen Störimpuls auf den Ausgang gegeben und die Eingangsspannung auf 20V beschränkt. Ohne den 2,2p Kondensator ergeben sich Schwingungen. Der kann eigentlich nicht Schaden. Trotzdem ergeben sich bei einem Lastwiderstandverhältnis von 100 Ohm zu 1 MOhm unschöne Abweichungen. Aber nur in der negativen Halbwelle. Das muß doch was zu bedeuten haben. Irgendwo ist eine Unsymmetrie. Grübel. grübel. Bei Gleichspannung treten erst Abweichungen bei einem Widerstandsverhältnis von etwa 10 Ohm zu 1 MOhm auf. Der Typ des Operationsverstärkers scheint wirklich keine grossen Auswirkungen zu haben.
Ich habe mal einen Brückengleichrichter und einen großen Kondensator hinzugefügt. So könnte es schon eher Sinn machen.
Helmut S. schrieb: > Siehe Anhang. 1 Download nach 60 Minuten Helmut S. schrieb: > Ich habe mal... 0 Downloads Zu faul, für die Anderen auch mal ein Bild anzuhängen? Oder willst du ein only LTSpice-Forum erzwingen? Im übrigen ist die Schaltung einfach nur lächerlich aufwändig für die Aufgabe und nichtmal richtig stabil (nur unter eingeschränkten Bedingungen).
Sinnvoller ist doch die Schaltung mit einer DC Quelle zu speisen, Lastwechsel / Lastsprünge zu simulieren. So sollte sie auch verwendet werden (ohne jetzt auf die Details einzugehen)
ArnoR schrieb: > Im übrigen ist die Schaltung einfach nur lächerlich aufwändig Es gab Elektronik vor dem 18.10.2013. Mit was für einen Leistungs- OPV könnte ich die Schaltung ersetzen? 10W; 1 A 50 V sollte was zu finden sein. Ich kenne mich mit den Nummern und der Lieferbarkeit nicht so aus.
lutz h. schrieb: > Ich kenne mich mit ... der Lieferbarkeit nicht so aus. Da guckst du am besten bei den Lieferanten (alias Distributoren) auf deren Internetseiten.
lutz h. schrieb: > Es gab Elektronik vor dem 18.10.2013. Ja, früher(tm) hätte man das mit Röhren gemacht. Gruss Harald
Stefan schrieb: > TDA2030 30V 3A. TDA2030H 44V. :-) Gruss Harald PS: Die TDA2030 gibts m.W. schon mindestens 30Jahre. Den 709, der für eine solche Schaltung auch geeignet wäre, noch länger.
Mal abgesehen von der Funktion, zeichnet man sowas besser symmetrisch und mit möglichst wenig Überschneidungen/langen Wegen. Habs angehangen. Zur Analyse kann man dann einen der Symmetriezweige entfernen.
Und so auf dem ersten Blick scheinen D3 und D4 um die Mittenspannung den Strom abzuregeln, so daß die Schaltung dann nicht unnötig viel Strom zieht. Korrigiert wohl auch das Problem, daß wenn der Ausgang total schief hängt, der OpAmp am Eingang Rail-Signale sehen würde.
> Die TDA2030 gibts m.W. schon mindestens 30Jahre.
Vermutlich, weil sie einfach gut und billig sind und für einiges mehr
taugen, als wozu sie ursprünglich vorgesehen waren. Ich hab' damit schon
Sachen gemacht, das plaudere ich hier besser nicht aus, sonst bricht
wieder en Shit-Strom aus.
Jedenfalls denke ich, dass dieser Chip für den Anwendungsfall wie
gemacht ist. Da brauchst Du nur ein Poti dran hängen und bist schon
fertig. Schutz gegen zu hohem Strom, zu viel Wärme sowie Schwingungen
schon inclusive:1 | Ub+ |
2 | o TDA2030 |
3 | | ______ |
4 | |~| | | |
5 | | |<-------|+ |---+-----o Ausgang |
6 | |_| +--|- | | |
7 | | | |______| | |
8 | o | | |
9 | Ub- +-------------+ |
Der TDA2030 ist doch garantiert nicht x1 stabil so wie alle Audio-Leistungsverstärker. Das wird schön schwingen.
Probier es aus! Er wird nicht schwingen, dass weiss ich ganz sicher, denn ich habe ihn in exakt diesem Anwednungs-Szenario schon mehrfach eingesetzt.
Helmut S. schrieb: > Der TDA2030 ist doch garantiert nicht x1 stabil so wie alle > Audio-Leistungsverstärker. Das wird schön schwingen. Man muss ihn eben zusätzlich kompensieren. Gruss Harald
Bitte melde dich an um einen Beitrag zu schreiben. Anmeldung ist kostenlos und dauert nur eine Minute.
Bestehender Account
Schon ein Account bei Google/GoogleMail? Keine Anmeldung erforderlich!
Mit Google-Account einloggen
Mit Google-Account einloggen
Noch kein Account? Hier anmelden.



