Hallo, ich bin gerade beim aufbau eines kleinen Verstärkers mit einem TDA2002. Nun habe ich die Schaltung wie im Anhang augebaut, jedoch ist die qualität sehr schlecht, schon ab geringer Lautstärke. Nun ist meine Frage, ob jemand von auch noch Verbesserungsvorschläge hat, mit denen die Qualität steigt. Mfg Sebastian Neusch
Der integrierte Verstärker TDA2002 wurde ursprünglich als Lautsprecherverstärker in Autoradios entwickelt. Mit 5W Max an 4 Ohm..kannst nicht viel erwarten.
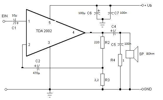
An welcher Stromversorgung betreibst den Verstärker? Der Wer von 100µF für C6 gilt für den Betrieb an einer Autobatterie. Grüße Löti
Sebastian N. schrieb: > Nun ist meine Frage, ob jemand von auch noch Verbesserungsvorschläge > hat, > mit denen die Qualität steigt. Anderes IC, zB LM3886
>ich bin gerade beim aufbau eines kleinen Verstärkers mit einem TDA2002. >Nun habe ich die Schaltung wie im Anhang augebaut, jedoch ist die >qualität sehr schlecht, schon ab geringer Lautstärke. Der TDA2002 ist leider für seine miserable Klangqualität "berühmt". Als er vor etlichen Jahrzehnten auf den Markt kam, war er eine Sensation. Heute gibt es erheblich bessere Modelle.
Aber wo bekomme ich den LM3886 her ich habe nur den conrad und kükra zur vefügung und dort finde ich diesen nicht.
>Aber wo bekomme ich den LM3886 her ich habe nur den conrad* und kükra zur >vefügung und dort finde ich diesen nicht. Du mußt nicht den LM3886 nehmen. Jeder andere als der unsägliche TDA2002 ist besser...
Sebastian N. schrieb: > Aber wo bekomme ich den LM3886 her ich habe nur den conrad und kükra zur > vefügung und dort finde ich diesen nicht. http://darisusgmbh.de/shop/advanced_search_result.php?XTCsid=5efbd39ad170161e8ecbe14366d9ffa8&keywords=lm3886&x=-140&y=-483 oder mal auf ibä suchen
Sowas : http://www.ebay.de/itm/AEC-18-LM3886-montiert-2x68W-DC-Servo-Stromrueckkopplungsverstaerker-Board-/170922449876?pt=Wissenschaftliche_Ger%C3%A4te&hash=item27cbc59bd4 Sorglospaket. preis OK http://www.ebay.de/itm/NS-LM3886TF-TO-220-11-LM3886-Overture-Audio-Power-/321142706283?pt=Bauteile&hash=item4ac598d06b Conrad ist nur für Apothekenliebhaber..
>Conrad* ist nur für Apothekenliebhaber..
So wie bei Apotheken müssen Filialen unterhalten werden. Und das
schlagen sie einfach auf die Preise auf...
12V aus einem Netzteil mit 8,5A die habe ich gleich gerichtet und und mit nem 1500µF geglätte habe
Conrad ist voll ok, wenn man einen vor Ort hat. Als Bauteilversender eher dritte Wahl.
Bevor Du einen anderen Chip kaufst vergrößere erst mal den C6 auf 2.2000µF. Ich nehme an das der Verstärker, wegen Einbruch der Stromversorgung, Klipping macht. Grüße Löti
Sebastian N. schrieb: > 12V aus einem Netzteil mit 8,5A die habe ich gleich gerichtet und und > mit nem 1500µF geglätte habe Falls du irgendwo einen Oszi auftreiben kannst, schau dir mal die Versorgungsspannung an, ob sie einigermaßen glatt ist, oder spendier noch 4700µ.
oder hänge mal die Sache kurz an eine Auto Akku. Siehst schnell wo es klemmt.
Na ja, bei einen Stereoverstärker und 8 Ohm Lautsprechen benötigt er einen 4.700µF Ladeelko*, wie vom occiR beschrieben, bei 4 Ohm 10.000µF und bei 2 Ohm 15.000µF. Die Werte für C4 sind: 8 Ohm 470µF, 4 Ohm 1.000µF, 2 Ohm 2.200µF. Grüße Löti *Bei passenden Ladeelko kann C6 bei jeweils 100µF bleiben da er nur noch die Induktivität der Stromversorgungsleitungen ausgleichen muß.
Masseführung, Foto (max 1MB,scharf, viiel Licht). Auch wenn es natürlich weit fortgeschrittenere Verstärkerschaltkreise gibt, sollte auch ein TDA2002 einen "guten Klang" produzieren. Wenn bei Dir "schlecht klingt", wird Hochfrequenz im Spiel sein. Die Verstärkung herabzusetzen, ist da eher kontraproduktiv. Den herausretuschierten Gegenkopplungszweig vom PIN4 zum PIN2 würde ich schon weider mit aufnehmen. Die Betriebsspannung direkt an den PIN3 heranführen. Die Lautsprecherleitung auch ganz dicht am PIN3 anlöten und den Schirm vom Eingangskabel auch dort am PIN3 festlöten. Dort in unmittelbare Nähe deinen C6, den anderen Pol von C6 direkt an PIN5. parallel dazu einen 100n (C7 hier). Axelr. Auch wenn 5Watt nicht die Welt sind, sollte das schon ganz gut gehen.
Also erst mal danke für die vielen antworten. Ich habe de Schaltplan so bekommen. welchen wiederstandswert sollte ich wählen und welchen Kondensator als Gegenkopplung?? Ich fasse nochmal zusammen: 1. Gegenkopplungszweig 2. C4 470µF
Im Anhang findest Du den original Schaltungsvorschlag für den TDA2002/3 aus den Datenblatt und da die Angaben für die fehlenden Rx und Cx. Den Ladekondensator solltest Du aber auch wie vorgeschlagen dimensionieren. Grüße Löti
Kai Klaas schrieb: >>ich bin gerade beim aufbau eines kleinen Verstärkers mit einem TDA2002. >>Nun habe ich die Schaltung wie im Anhang augebaut, jedoch ist die >>qualität sehr schlecht, schon ab geringer Lautstärke. > > Der TDA2002 ist leider für seine miserable Klangqualität "berühmt". Als > er vor etlichen Jahrzehnten auf den Markt kam, war er eine Sensation. > Heute gibt es erheblich bessere Modelle. In welcher Art äußert sich denn die schlechte Qualität? Und mich würde auch interessieren, was damals die Sensation war? Rein aus Interesse, nicht zum Stänkern.
> In welcher Art äußert sich denn die schlechte Qualität? Der 2002 hatte bei 5 Watt an 4 Ohm einen Klirrfaktor von 10%. > Und mich würde auch interessieren, was damals die Sensation war? Die Einfachheit der Grundbeschaltung des TDA2002. Grüße Löti
>In welcher Art äußert sich denn die schlechte Qualität? Und mich würde >auch interessieren, was damals die Sensation war? Rein aus Interesse, >nicht zum Stänkern. Der TDA2002 kam in einem sehr kleinen Gehäuse mit elektrisch isolierter Kühlfahne daher, war gegen Überspannung, Kurzschlüssen und Übertemperatur geschützt und brauchte nur sehr wenige Bauteile, um zum Laufen gebracht zu werden. Er hatte eine SOAR-Schutzschaltung und konnte immerhin 1,6R Lasten treiben, sodaß selbst mit geringer Versorgungsspannung ordentliche Lautstärken erzielt werden konnten. Nachteilig waren die schlechte Betriebsspannungsunterdrückung und die hohen Verzerrungen. Laut Datenblatt waren es typisch 0,2% bei 1kHz im Bereich 0,05W...3,5W an 4R. Die TDA2002 streuten aber enorm und es gab viele Exemplare die hörbar deutlich stärker klirrten. Durch die enormen Klirrverzerrungen gab es auch hohe Intermodulationsverzerrungen, sodaß bei höheren Laustärken der Klang sehr verwaschen war. Aufgrund der kleinen Kühlfahne des TDA2002 ging der Verstärker bei größeren Verlustleistungen schnell in die thermische Abregelung, was den Klang dann vollends ruinierte. Ein andere Schwachstelle war der sehr früh einsetzende SOAR-Schutz, der bei kritischen Lautsprechern schnell aktiv wurde und sehr laute kratzende Geräusche verursachte. Dies geschah um so früher, je näher der TDA2002 der thermischen Abregelgrenze kam. Wenn man laute Musik hören wollte, war man also immer mit den Fingern am Lautstärkeregler und hat "nachjustiert". Der TDA2002 ist dann bald durch den TDA2003 ersetzt worden, der ein wenig verbessert war.
Sehr interessant. Könnte stundenlang zuhören. Das wäre doch mal ein Buch, die Geschichte des TDA2000. Hier noch etwas von meiner FP: http://www.idea2ic.com/LM383/index.html Kohlepapier um Power-BJTs onchip zu designen.
>Hier noch etwas von meiner FP: >http://www.idea2ic.com/LM383/index.html Ein sehr sehr schöner Artikel!
Bitte melde dich an um einen Beitrag zu schreiben. Anmeldung ist kostenlos und dauert nur eine Minute.
Bestehender Account
Schon ein Account bei Google/GoogleMail? Keine Anmeldung erforderlich!
Mit Google-Account einloggen
Mit Google-Account einloggen
Noch kein Account? Hier anmelden.

