Hallo, für einen Kollegen möchte ich einen Fahrregler für seine Eisenbahn bauen. Die Idee dahinter: Klassischer Trafo mit 2 Abgriffen. Dieser erzeugt eine Spannung von ca. +/-16V (Zwei Brückengleichrichter entsprechend zusammengeschaltet). Mittels einem 78L12 und einem 79L12 wird eine Spannung von +/- 12V erzeugt. Diese gebe ich auf ein Poti. Der Mittelabgriff geht auf den +-Eingang eines positiv verstärkenden OP L165. Die Spannungsversorgung wird jedoch über die +/-16V vor dem Spannungsregler abgegriffen. Im Probelauf ließ sich die Spannung gut regeln zwichen 11.8V und -12.08V. Als ich dann allerdings einen Motor am Ausgang anschloss mit 12V/1A traten folgende Phänomene auf: Zum einen wurde der L165 trotz Kühlkörper ziemlich heiß. Laut Datenblatt hätte er das aber verkraften müssen, da ich keine 50° Umgebungstemperatur hatte. Aber was mich viel mehr verwundert hatte, war, dass die +/-12V auf +/-10,5V zusammengebrochen sind, wobei die 16,5V stabil anlagen. Die Versorgungsspannung war dabei komplett sauber ohne Brummspannung. Wie kann das sein? Gruß, Sven
Die Spannungsregler werden in die Strombegrenzung gegangen sein.
Abdul K. schrieb: > Die Spannungsregler werden in die Strombegrenzung gegangen sein. Danke für die Antwort. Das ist soweit klar, aber wieso? Der OP ist schließlich dazu da, damit die Spannungsregler nicht belastet werden. Je nach Potistellung habe ich eine Strombegrenzung durch einen Widerstand von mind. 536 Ohm (Schutzwiderstand) und somit ist der Strom deutlich geringer als 100mA.
Spannungsregler mit Kondensatoren abgeblockt, Motor entstört?
Sven Z. schrieb: > Mittels einem 78L12 und einem 79L12 wird eine Spannung von +/- 12V > erzeugt. Diese gebe ich auf ein Poti. Der Mittelabgriff geht auf den > +-Eingang eines positiv verstärkenden OP L165. Bitte zeige die komplette Schaltung. Dir ist klar, daß der L165 nicht für den Einsatz als Spannungsfolger kompensiert ist? Daß er am Ausgang zwingend Freilaufdioden und Boucherot-Glied braucht? (siehe Datenblatt) Ich denke mal daß dein L165 schwingt. > ... wurde der L165 trotz Kühlkörper ziemlich heiß. Laut Datenblatt > hätte er das aber verkraften müssen, da ich keine 50° > Umgebungstemperatur hatte. Ähem. Das kommt ja wohl vor allem auf den Kühlkörper an. Welchen Wärmewiderstand hat der? XL
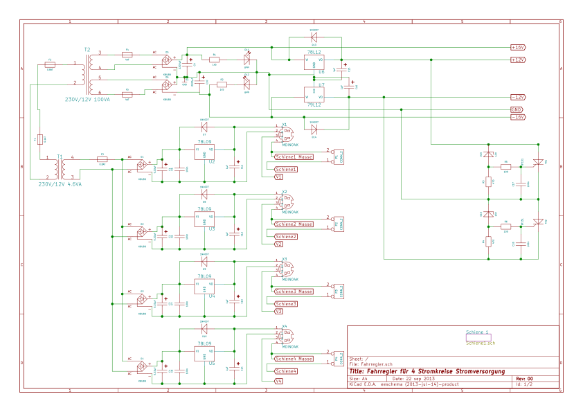
Hallo, danke für die Antworten. Der Kühlkörper hat einen Wärmewiderstand von 16K/W. Ich hätte mal lieber einen besseren nehmen sollen, aber bei 25° Umgebungstemperatur sollte er eigentlich 20W gerade so schaffen. Im Anhang ist die Schaltung. Den L165 kann man nicht als Spannungsfolger einsetzen? Auf Multisim ist echt kein Verlass.
Sven Z. schrieb: > Der Kühlkörper hat einen Wärmewiderstand von 16K/W. > bei 25° Umgebungstemperatur sollte er eigentlich 20W gerade so schaffen. Aha, und Dein L165 verträgt eine Temperatur von 345° am Befestigungs- flansch? Gruss Harald
Ist ja gut, aber wieso brechen dann die 12V zusammen? Die Kühllösung kann ich noch immer verbessern, wenn das Prinzip läuft.
Sven Z. schrieb: [Schaltung] <seufz> Warum gerade SVG? Aber wie vermutet fehlt jegliche notwendige Beschaltung am Ausgang des L165. Mein Datenblatt (von ST, 9 Seiten, von Juli/2003) hat auf Seite 6 eine Beispielschaltung für eine bidirektionen Motorsteuerung. Ferner: was sollen die Crowbars an +/-12V? Mach die weg. Wenn ein L165 schwingt, dann wackeln auch die +/-16V. Transienten schlagen durch die 12V Regler und lösen die Crowbar aus. > Der Kühlkörper hat einen Wärmewiderstand von > 16K/W. Ich hätte mal lieber einen besseren nehmen sollen, aber bei 25° > Umgebungstemperatur sollte er eigentlich 20W gerade so schaffen. Im Leben nicht. Nehmen wir bloß mal deinen Testmotor 12V/1A. Maximale Verlustleistung im L165 entsteht bei 8V (oder -8V) am Ausgang. Der Motor zieht dann 660mA. Macht gute 5W im L165. Der Kühlkörper selber erwärmt sich dabei schon auf 25°C + 5W*16K/W = 105°C. Der Kühlkörper würde mit dieser Last also gerade für eine Treiberstufe reichen. > Den L165 kann man nicht als Spannungsfolger > einsetzen? Auf Multisim ist echt kein Verlass. Das Thema hatten wir gerade nebenan. Eine Simulation ersetzt nicht das Wissen beim Anwender. In der Tat ist sie ohne das notwendige Wissen weitgehend nutzlos. XL
Die Crowbar sollte die Motoren schützen, falls die Spannungsregler zerstört werden. Ich nehme jetzt gleich zum Testen einen CPU-Kühlkörper - der sollte nun wirklich reichen. Selbstverständlich aktiv. Kühlleistung hin und her. Wieso brechen die 12V auf 10,5V zusammen? Das war die eigentliche Frage. Ich hatte per Oszilloskop gemessen und da hat nichts geschwungen. Eine absolut saubere Nulllinie.
Also ich habe die Schutzschaltung ergänzt und wie gesagt einen CPU-Kühler genommen und es geht noch immer nicht. Ideen? Edit: Nun bin ich geschockt! Ich bin direkt an die Trafospannung gegangen - Die Schaltung zieht mal eben bescheidene 10A am aktiven Zweig.
Sven Z. schrieb: > Die Crowbar sollte die Motoren schützen, falls die Spannungsregler > zerstört werden. So empfindlich sind Motore nun auch wieder nicht. Da reichen gewöhnliche Sicherungen. Gruss Harald
Die Crowbar ist beim Testaufbau auch noch nicht angeschlossen. Sowie der 2. kleine Trafo auch nicht. Wenn ich da mal wüsste, warum bei den Messgeräten drinsteht, dass Eingangs- und Messstromkreis galvanisch getrennt werden müssen sowie man pro Messgerät nur eine Spannungsversorgung verwenden darf, wäre die Schaltung vermutlich einfacher. Ich vermute mal, dass die Massen zusammengschaltet werden und man nicht davon ausgehen kann, dass überall das gleiche Massepotential vorhanden ist. Aber das ist ein anderes Thema. Verballert der L165 8,5A?! Im Übrigen habe ich auch nur einen Fahrregler aufgebaut. Ich habe auch nur einen Motor, womit ich den Maximalstrom simulieren wollte. Die Züge brauchen allenfalls im Anfahrmoment etwas mehr Strom.
Sven schrob: >Verballert der L165 8,5A?! Im Übrigen habe ich auch nur einen Fahrregler >aufgebaut. Ja, Menschenskind -da brauchst Du ja einen Trafo, der 35 Ampere liefert! ;-) Flücht Mach mal alles ab, was nicht mit dem L165 und der Betreibsspannungs- erzeugung für ihn zu tun hat -auch den Motor. Guck Dir die Regler an, ob die diesen hohen Strom überlebt haben. Miß nun den Strom, um zu sehen, ob der OPV selbst von uns gegangen ist. >Wenn ich da mal wüsste, warum bei den >Messgeräten drinsteht, dass Eingangs- und Messstromkreis galvanisch >getrennt werden müssen .... Was für Meßgeräte? Mach auch diesen ganzen Prassel mal ab. MfG Paul
Paul Baumann schrieb: > Sven schrob: >>Verballert der L165 8,5A?! Im Übrigen habe ich auch nur einen Fahrregler >>aufgebaut. > > Ja, Menschenskind -da brauchst Du ja einen Trafo, der 35 Ampere liefert! > ;-) > *Flücht* > > Mach mal alles ab, was nicht mit dem L165 und der Betreibsspannungs- > erzeugung für ihn zu tun hat -auch den Motor. > Guck Dir die Regler an, ob die diesen hohen Strom überlebt haben. > Miß nun den Strom, um zu sehen, ob der OPV selbst von uns gegangen ist. > >>Wenn ich da mal wüsste, warum bei den >>Messgeräten drinsteht, dass Eingangs- und Messstromkreis galvanisch >>getrennt werden müssen .... > > Was für Meßgeräte? Mach auch diesen ganzen Prassel mal ab. > > MfG Paul Ich habe jetzt "nur" mal den Motor abgeklemmt. Was soll ich sagen... Der Strom war so.....gering, dass er quasi nicht mehr messbar war. Dem L165 geht es gut, dank Intel-Kühlkörper. BTW steht oben, dass alles was mit dem 2. Trafo zu tun hat nicht angeschlossen ist, also auch die anderen Messgeräte. Momentan ist die Minimalversion der Schaltung aktiv, sprich ein Fahrregler und ohne Spannungsteiler am Ausgang.
Sven Z. schrieb: > Wenn ich da mal wüsste, warum bei den > Messgeräten drinsteht, dass Eingangs- und Messstromkreis galvanisch > getrennt werden müssen sowie man pro Messgerät nur eine > Spannungsversorgung verwenden darf, wäre die Schaltung vermutlich > einfacher. Wo ist in Deiner Schaltung denn ein Messgerät? Hat das was mit den 4 Stck. 78L09 zu tun? Dabei sollte Dir klar sein, dass die 4 Spannungen nicht voneinander potentialgetrennt sind (Verbindung über die gemeinsame Trafowicklung vor den Gleichrichterbrücken). Die Signale "Schiene 1 Masse" bis "Schiene 4 Masse" sind ja direkt miteinander verbunden und produzieren somit Kurzschlüsse. Allerdings überblicke ich nicht, was wie an den Steckern X1...X4 angeschlossen ist und was daher genau passiert. Gruß Dietrich
Sven Z. schrieb: > Ich bin direkt an die Trafospannung gegangen - Die Schaltung zieht mal > eben bescheidene 10A am aktiven Zweig. Was nennst du "aktiven Zweig"? Und wie kann es sein, daß da irgendwo 10A fließen und das nicht auffällt? > Verballert der L165 8,5A?! Nicht wenn er noch ganz ist. Und normalerweise begrenzt er bei 3.5A am Ausgang. > Ich habe jetzt "nur" mal den Motor abgeklemmt. > Was soll ich sagen... Der Strom war so.....gering, dass er quasi nicht > mehr messbar war. Dem L165 geht es gut, dank Intel-Kühlkörper. Welcher Strom? Und wirklich gering oder was? Der L165 hat einen Übertremperaturschutz eingebaut und ist normalerweise fast nicht kaputt zu kriegen. Was er nicht verträgt ist ein Kurzschluß des Ausgangs mit einer der beiden Betriebsspannungen. Wenn da allerdings mal 8A durchgeflossen sein sollten, wäre ich sehr skeptisch, was die korrekte Funktion angeht. Weil das wie gesagt eigentlich nur geht, wenn er schon kaputt ist. XL
Sven schrob: >Ich habe jetzt "nur" mal den Motor abgeklemmt. >Was soll ich sagen... Der Strom war so.....gering, dass er quasi nicht >mehr messbar war. Heimatland! Was ist denn das für ein Kaventsmann von Motor? Sind das Gartenbahn-Lokomoteufelchen oder was? MfG Paul
Paul Baumann schrieb: > Sven schrob: >>Ich habe jetzt "nur" mal den Motor abgeklemmt. >>Was soll ich sagen... Der Strom war so.....gering, dass er quasi nicht >>mehr messbar war. > > Heimatland! Was ist denn das für ein Kaventsmann von Motor? > Sind das Gartenbahn-Lokomoteufelchen oder was? > MfG Paul Hallo Paul, der Motor hat 12V/1A. Das ist nur ein symbolischer Motor, da ich selber keine Eisenbahn habe. (Der Motor zieht auch nur max. 1,2A) Hintergrund ist folgender: Mein Kollege hat jetzt einen Trafo mit knapp 0,5A. Wenn mehrere Waggons an der Lok hängen hat diese Probleme mit dem Anfahren und muss angestoßen werden. Darum wollte er jetzt einen Fahrregler haben mit 1A - Korrektur 4 Fahrregler, da er 4 Kreise hat (Wegen unterschiedlichen Geschwindigkeiten und Richtungen). Zudem soll es möglich sein, dass ein Zug per Weiche das Gleis wechselt. Damit es dabei nicht zu einem "Kurzen" kommen kann, bietet es sich an, überall die gleiche Masse zu verwenden. Ausserdem ist es doch schöner, wenn man nicht die Richtung umschalten muss. Zudem bekommt er 4 Spannungsanzeigen, damit der Zug beim Wechseln des Kreises in etwa die gleiche Spannung hat. Die Schaltung bei Ferromel ist - sorry - ein Witz. Nur ca. 10,5V an den Schienen, keine Spannungsregelung und eine KFZ-Lampe als Sicherung?! Er hat evtl. im Anfahrmoment 1A. Ich wollte aber sichergehen, dass die Spannung nicht zusammenbricht, darum der Härtetest mit dem o.g. Motor. Den gab es bei Pollin im Übrigen für 1,95€. Jönnte ein Scheibenwischermotor sein. Mein Ziel war halt eine gleichmäßige, lastunabhängige Regelung. Evtl sollte ich mein Glück mit TIP120 und TIP125 versuchen. @Axel Das ist jetzt nicht Gegenstand des Themas. Wie oben steht ist das Massepotential überall gleich und durch die 4 Brückengleichrichter habe ich für die Versorgungsspannung im Prinzip nicht das gleiche Massepotential. Das Problem werde ich später angehen, aber das ist auch noch nicht aktiv. Gruß, Sven
Sven schrabte:
>der Motor hat 12V/1A
Ja und?! Hast Du ihn mal einfach so mit 12 Volt betrieben, um zu sehen,
was er für einen Strom zieht?
Irgendwo müssen doch Deine 8,5 Ampere herkommen.
Du hast zwar schön beschrieben, wie es funktionieren soll, aber nicht,
was Du wo gemessen hast.
MfG Paul
Also ich habe den Motor An einem Labornetzteil betrieben, da hatte er nach dessen Anzeige 1.2A gezogen. Die 9,5A hatte ich direkt am Ausgang des Brückengleichrichter gemessen, wobei am Ausgang des L165 (Pin4) in den Motor "nur" 1A flossen. Also wo bleiben die anderen 8,5A?
Sven frug:
>Also wo bleiben die anderen 8,5A?
Das kann ich Dir nicht sagen, denn ich habe die Schaltung physisch
nicht
vor mir.
Du kannst aber systematisch an's Werk gehen: nacheinander Alles
abtrennen
und den Strom messen, der dann noch fließt.
Also OPV ab ->Messen
Regler von den Graetzbrücken trennen ->Messen
Graetzbrücken vom, Trafo trennen ->Messen
Nur durch überlegtes Messen kann man den Fehler festnageln.
MfG Paul
Hallo, danke für die Hilfe. Ich kann den Fehler nicht lokalisieren, da der L165 nun Rauchzeichen von sich gab. Er scheint für diese Art der Regelung einfach ungeeignet zu sein. Genaugenommen belastet er die Eingänge zu sehr, also mit mehr als 100mA, darum machen wohl auch die Spannungsregler schlapp. Ich hatte das Problem ja erst, als ich ohne Spannungsregler die Schaltung betrieben habe. Und selbst wenn es gehen sollte, kann ich kaum einen Kühlschrank daneben stellen. Ich werde es dann wohl mit den TIP120 und den TIP125 versuchen und als Spannungsregler LM317 und LM337 nutzen, da ich möglichst wenig Bauteile kühlen möchte Trotzdem erst einmal Danke an Alle für die Hilfe. Irgendwie ist das wenig verwunderlich, dass man so wenig Schaltungen im Netz findet. Gruß, Sven
Sven Z. schrieb: > Er scheint für diese Art der Regelung > einfach ungeeignet zu sein. Ich würde eher sagen, er ist nicht für Anwendungen geeignet, die sich nicht ans Datenblatt halten. :-) Das gilt für alle anderen Alternativ-ICs aber genauso. Gruss Harald
Harald Wilhelms schrieb: > Sven Z. schrieb: > >> Er scheint für diese Art der Regelung >> einfach ungeeignet zu sein. > > Ich würde eher sagen, er ist nicht für Anwendungen geeignet, die sich > nicht ans Datenblatt halten. :-) > Das gilt für alle anderen Alternativ-ICs aber genauso. > Gruss > Harald Zuletzt hatte ich mit 100% ans Datenblatt gehalten, mit Entstörung und aktiver Kühlung und dickem Kühlkörper vom i5.
Sven Z. schrieb: >>> Er scheint für diese Art der Regelung >>> einfach ungeeignet zu sein. >> >> Ich würde eher sagen, er ist nicht für Anwendungen geeignet, die sich >> nicht ans Datenblatt halten. :-) >> Das gilt für alle anderen Alternativ-ICs aber genauso. >> Gruss >> Harald > Zuletzt hatte ich mit 100% ans Datenblatt gehalten, mit Entstörung und > aktiver Kühlung und dickem Kühlkörper vom i5. ...und auch die Mindestverstärkung von 26dB beachtet bzw. zusätzlich kompensiert? Gruss Harald
Harald Wilhelms schrieb: > ...und auch die Mindestverstärkung von 26dB beachtet bzw. zusätzlich > kompensiert? > Gruss > Harald Entschuldigung, das finde ich nicht im Datenblatt! http://pdf.datasheetcatalog.com/datasheet/stmicroelectronics/1317.pdf
Fig. 1 und Fig. 2 sind nicht zum Spaß da. Also wird der L165 geschwungen haben. Nix mit dem Scope gesehen?
Per Scope war nichts zu sehen und die letzte Schaltung entsprach Figure 1. (Und ja, ich stand auf AC+DC, in beiden Fällen war nichts).
Allerallerletzter Versuch (manchmal sieht man den Wald vor lauter Bäumen nicht) Die Schaltung nach Fig. 12, leicht abgewandelt. Edit: Nee, also das wars. Keine Chance! Im Leerlauf ließ diese nicht regeln und unter Last brach die Spannung zusammen. Der Motor hatte bei 9V 0,96A.
Mist, dass muss irgendwie mit dem Motor zusammenhängen. Ich habe Ihn direkt an den Brückengleichrichter angeklemmt, alles andere ab. Trotz einem Glättungskondensator von 8800µF bricht die gleichgerichtete Spannung auf 11,5V zusammen, Strom ist 0,96A Brummspannung ca. 2Vss. Der Trafo soll pro Wicklung 4A liefern können!
Sven Z. schrieb: > danke für die Hilfe. Ich kann den Fehler nicht lokalisieren, da der L165 > nun Rauchzeichen von sich gab. Ich sag doch der ist kaputt. > Er scheint für diese Art der Regelung > einfach ungeeignet zu sein. Genaugenommen belastet er die Eingänge zu > sehr, also mit mehr als 100mA Nein, das macht er nicht. Außer natürlich er ist schon kaputt. > Und selbst wenn es gehen sollte, kann ich kaum einen Kühlschrank daneben > stellen. Tja. Womöglich hat es ja doch einen Grund, daß andere Leute einen DC-Kleinmotor eher mit PWM in der Drehzahl steuern. > Per Scope war nichts zu sehen und die letzte Schaltung entsprach Figure > 1. (Und ja, ich stand auf AC+DC, in beiden Fällen war nichts). Und daß über Fig 1. steht "Gain > 10", das hast du nicht gesehen? Mein schlaues Buch gibt noch ein paar mehr Schaltungen her um den B165 (DDR-Äquivalent des L165) bei Verstärkungen <10 zu betreiben. Variante als Spannungsfolger: 100K vom Ausgang zum (-) Eingang und 10K in Reihe mit 22n zwischen (+) und (-) Eingang. Variante als nichtinvertierender Verstärker mit V = 1+R2/R1 < 10 : parallel zu R1 kommt eine Reihenschaltung aus R3 = R2/3 und C1 = 15µs/R3. > Allerallerletzter Versuch (manchmal sieht man den Wald vor lauter Bäumen > nicht) Die Schaltung nach Fig. 12, leicht abgewandelt. Wie groß hast du RT gemacht? (sollte: 10K). Wo hast du RT angeschlossen in Ermangelung eines Tachogenerators? (am Ausgang des L165) XL
Ach den RT braucht er? Ist auch egal, die Gleichrichtung schafft ja nicht einmal den Motor. Und der L165 ist erst später abgeraucht, am Anfang hat es noch tadellos funktioniert. Also sind die Probleme beim Motor zu suchen. Wie soll der Trafo dann 4 Motoren schaffen? Absolutes Minimum wären 2. Aber das scheint eher an der Gleichrichtung zu liegen. Und bezüglich Fig.1 - ich dachte halt, dass gilt, wenn man eine Verstärkung >10 nutzt, da stand nichts von Mindestverstärkung.
Sven Z. schrieb: > Ach den RT braucht er? Ist nicht dein Ernst, oder? Das ist doch die Schaltung aus Fig 2. Mit etwas Garnierung drum herum. > Ist auch egal, die Gleichrichtung schafft ja nicht einmal den Motor. Was meinst du? Das hier? > muss irgendwie mit dem Motor zusammenhängen. Ich habe Ihn > direkt an den Brückengleichrichter angeklemmt, alles andere ab. Trotz > einem Glättungskondensator von 8800µF bricht die gleichgerichtete > Spannung auf 11,5V zusammen, Strom ist 0,96A Brummspannung ca. 2Vss. Bricht zusammen von was auf 11.5V? Und ist das der Mittelwert oder was? 10mF geben bei 1A ca. 1Vss Brummspannung. Du hast also eine wirksame Ladekapazität von 5mF. Das ist nicht unplausibel. Auch das Zusammenbrechen der Spannung nicht. Transformatoren haben im Leerlauf eine höhere Spannung als unter Last. Und das ist nicht nur der Einfluß des Wicklungswiderstands. Und selbst wenn das so wäre, müßte der L165 dem Motor ja wenigstens so 8-9V liefern können, bevor er mangels verfügbarer Betriebsspannung aufgibt. > Und bezüglich Fig.1 - ich dachte halt, dass gilt, wenn man eine > Verstärkung >10 nutzt, da stand nichts von Mindestverstärkung. Ja. Die Schaltung kannst du verwenden wenn du eine Verstärkung von mindestens 10 einstellst. Welche Verstärkung hat ein Spannungsfolger nochmal? Ist das mehr oder weniger als 10? XL
Die gleichgerichtete Spannung bricht von 16,5V auf 11,5V zusammen. Die Wechselspannung vom Trafo von 12V auf 10V. Es hängt aber auch mit dem Brückengleichrichter zusammen, wenn ich nur einen verwende, schaffe ich 12,2V bei 4400µF Glättung. Die oben gepostete Schaltung (SVG-Dateien) hatte soweit funktioniert. Ich konnte im Bereich von -9,5V bis +9,5V regeln und das sogar mit einer Verstärkung von 1,15. Der Trafo soll laut Datenblatt aber unter Last 12V Wechselspannung liefern können bei einer Leerlaufspannung von 13,3V Primäres Problem ist nun aber die Brummspannung. Nachtrag: Die Spannung vom Trafo bleibt bei einem Gleichrichter konstant 12,5V~ unabhängig vom Motor. Also sind 2 Brückengleichrichter definitiv ungeeignet.
Drehe mal die beiden Leitungen, die vom Trafo zu einer der beiden Graetzbrücken gehen. Es sieht so aus, als ob die beiden Sekundärwicklungen über die Gleichrichter zeitweise kurzgeschlossen werden, weil sie gegenphasig angeschlossen sind. Ansonsten schmeiß eine Brücke raus und arbeite mit Mittelpunktschaltung. MfG Paul
Sinnvoller ist die linke Gleichrichterschaltung aus diesem Beitrag. Beitrag "Netzteilschaltung" Das erzeugt nur die halben Gleichrichterverluste. Wenn du unbedingt mit dem L165 linear regeln willst: 1. 1N5819 oder ähnliche Dioden von den Versorgungsspannungen zu den Ausgängen. 2. Dämpfungsnetzwerk. 3. Invertierenden Verstärker aufbauen mit Verstärkung 3 und Potis mit +/-5V betreiben. 4. Auf gute Entkopplung und ausreichende Leiterbahnen achten. Ich halte das aber für keine gute Idee. Fahrmotore sollten besser mit PWM angesteuert werden. Damit bekommt man ein viel sanfteres Anfahren hin und die Verlustleistung hält sich in Grenzen.
Paul Baumann schrieb: > Drehe mal die beiden Leitungen, die vom Trafo zu einer der beiden > Graetzbrücken gehen. > Es sieht so aus, als ob die beiden Sekundärwicklungen über die > Gleichrichter > zeitweise kurzgeschlossen werden, weil sie gegenphasig angeschlossen > sind. Kann nicht sein. Zumindest nicht wenn die Schaltung so ist wie gezeichnet. Dann sind es zwei unabhängige Sekundärwicklungen, unabhängig gleichgerichtet und gesiebt und erst dann in Reihe geschaltet. Aber ich habe mittlerweile arge Zweifel, ob das was Sven aufgebaut hat, auch wirklich das ist was gezeichnet ist. > Ansonsten schmeiß eine Brücke raus und arbeite mit Mittelpunktschaltung. Ja, so würde man das machen und nicht nur einen Gleichrichter sparen, sondern auch einen Diodenspannungsabfall pro Seite sparen. Aber das ist eine Optimierung und keine Frage der grundsätzlichen Funktion. XL
Axel schrob: >Kann nicht sein. Zumindest nicht wenn die Schaltung so ist wie >gezeichnet. Eben das vermute ich, daß die Schaltung in Natura anders aussieht. Aber was soll's -ich habe sie nicht vor mir. ;-) MfG Paul
Mach einfach mal ein Foto von dem Trafo. Aus der Größe kann man direkt die Leistung abschätzen. Oder poste die genaue Bezeichnung bzw. Datenblatt-Link.
Erinnert mich an meine Versuche mit m A2030. Schwang auch wie sau :) Oh oh. seit dem nie wieder angefasst. Der reagiert auch sehr säuerlich, wenn die Betriebsspannung zu hoch wird. Der wurde später im "Zahnarztstuhlensemble" PROBADUL in der Motorsteuerung verbaut. Dort als B165. arbeitetete als Schaltregler (Stepdown) dort. Für seine Zeit sehr innovativ. Da war bei 30 Volt aber schlusss! Probier doch einweggleichrichtung mit überbrücktem Poti. Schlimmer kanns nicht werden. durch die (ungesiebte Einweggleichrichtung hast Du auch gleich noch "PWM". (zerhakte 50 Hz)
1 | o----o--->|---o---|<---o----o |
2 | | ___|___ | |
3 | '----|___/___|----' |
4 | ~12V / Gleis |
5 | v |
6 | |
7 | o---------------------------o |
Dickes Poti nehmen...
Axel schrub:
>Erinnert mich an meine Versuche mit m A2030. Schwang auch wie sau :)
Das kann ich überhaupt nicht bestätigen. Wenn man ihn so beschaltet,
wie es das Datenblatt verlangt, dann macht der Kollege auch klaglos,
was er soll.
MfG Paul
Hallo, danke für die vielen Antworten. Die Schaltung war im Prinzip so aufgebaut, wie in der Schaltung angegeben, bloß nur ein Fahrkreis und auch nichts, was mit dem kleinen Trafo zu tun hatte und ohne Crowbar. Die Mittelpunktsgleichrichtung war schon ein guter Schritt (wie ich oben schrieb) und somit bleibt die Wechselspannung des Trafos schon einmal stabil. Von daher war der Wicklungssinn nicht verdreht. Mein Kollege hat Züge, die er geerbt hat und ob diese alten Schätzchen unbedingt PWM vertragen - das ist mir ehrlich gesagt zu unsicher. Auf eine Regelung mit den +/- 5V bin ich heute Nacht schon selber drauf gekommen, einfach weil die Spannung zum Teil unter 13V zusammenbricht, der 78L12 nicht mehr korrekt arbeiten kann, die Eingangsspannung vom L165 abfällt und somit der Motor noch mehr schwingen könnte. Jetzt stellt sich nur noch die Frage, wieso die Schaltung nicht einmal einen Motor verkraftet. Selbst wenn ich nur den Trafo, Brückengleichrichter und Elkos angeschlossen habe und sonst nichts. Klar in der Praxis wird ein höherer Strom nur zum Anfahren benötigt, aber ich möchte das dennoch vernünftig machen. Wenn mein Kollege das Poti nur langsam aufdreht, so hat er quasi auch einen "Sanftanlauf". Das Trafodatenblatt gibt leider nicht allzuviel her. Es handelt sich um einen Block EL100/12 http://catalog.block-trafo.de/downloadobject/fileContent_de_112 So, ich hoffe, ich habe jetzt nichts übersehen. Gruß, Sven
Der Trafo ist für mindestens 5A gut, daran kann's nit liegen. Versuche, deine Schaltung so abzuändern wie im Bild. Du hast keine Vorkerhrungen gegen Oszillationen und Transienten bei dir. Das dürfte dich das Bauteil gekostet haben.
Danke für die Antwort. Vom Prinzip habe ich das jetzt auch so aufgebaut, ein klein wenig anders noch und ich habe keinen Negativregler für 5V hier rumflattern. Hauptproblem ist und bleibt aber die Spannungsstabilität. Wenn das klappen würde, müsste ich die Regelung funktionieren. Sie hat nun mit Motor von 10,5V bis -10,5V. Ich hätte aber lieber +/-12V vor allem, wenn ich bedenke, dass theoretisch 4 Motoren gleichzeitig betrieben werden könnten (an 4xL165). Ich muss mich korrigieren, ich arbeite mit der positiven Verstärkung. Ich müsste aber erst einmal einen Motor in den ruhigen Betrieb nehmen können. Was mache ich da denn falsch?
Sven schrob: >Vom Prinzip habe ich das jetzt auch so aufgebaut, ein klein wenig anders >noch..... Gut, das war's dann. Ab dafür Paul
Paul Baumann schrieb: > Sven schrob: >>Vom Prinzip habe ich das jetzt auch so aufgebaut, ein klein wenig anders >>noch..... > > Gut, das war's dann. > > Ab dafür > Paul Ja tut mir Leid. Aber die Regelung an sich funktioniert doch nun! Im nächsten Schritt (da die Teile nicht hier liegen) werde ich das optimieren. Die Glättung läuft nicht! Motor alleine an die Versorgung und es "brummt". Alles andere ist getrennt. Der Rest ist gelöst!
Hast du irgendwelche Meßmittel zur Hand? Oszilloskop? Es ist vielleicht möglich, daß du in deinem Aufbau noch Schwingungen hast. Der L165 ist als nichtinvertierender Verstärker für Verstärkungen ab 10 gedacht, und soll (nach den Zeichnungen im Datenblett) nur als invertierender Verstärker für eine Verstärkung von <10 gut sein. Auch wichtig ist eine gut passende Glättung. Welche Kapazitäten hast du für die ungeregelte Spannung eingebaut? - Du wirst mit dem Baustein immer höchstens ca. 1,5-2V an die Betriebsspannungen herankommen mit 1A Last.
Helge A. schrieb: > Hast du irgendwelche Meßmittel zur Hand? Oszilloskop? Es ist vielleicht > möglich, daß du in deinem Aufbau noch Schwingungen hast. > > Der L165 ist als nichtinvertierender Verstärker für Verstärkungen ab 10 > gedacht, und soll (nach den Zeichnungen im Datenblett) nur als > invertierender Verstärker für eine Verstärkung von <10 gut sein. > > Auch wichtig ist eine gut passende Glättung. Welche Kapazitäten hast du > für die ungeregelte Spannung eingebaut? - Du wirst mit dem Baustein > immer höchstens ca. 1,5-2V an die Betriebsspannungen herankommen mit 1A > Last. Okay, lassen wir den L165 jetzt außen vor. Multimeter und Oszilloskop sind parat. Mittelpunktsgleichrichtung mit 2x2200µF. Ausgangsspannung 16,5V perfekt glatt. Geringe Lasten ebenso. 12V Motor angeschlossen mit 1A und die Spannung bricht auf 12,2V zusammen. Brummspannung beträgt ca. 2Vss. Trafowechselspannung ändert sich nicht(!) und bleibt bei 12,5V (aber nur mit Mittelpunktsgleichrichtung). Wenn ich den L165 dazwischenschalte wird es natürlich nicht besser, da in ihm ja auch noch Spannung abfällt und somit bekomme ich gerade mal schwingende 10,5V am Motor. Aber das am Rande. Das Problem ist wie gesagt die Glättung. Es wird mit 4x2200µF etwas besser. Aber ich habe auch nur einen Motor dran. Ziel wäre 4 (auch wenn ich nur einen Motor hier habe), von daher sollte ich mindestens 15V beibehalten.
Sven schrabte: >Die Glättung läuft nicht! Motor alleine an die Versorgung >und es "brummt". Alles andere ist getrennt. Ja, dann sind es doch nur 2 Bauelemente, die das verursachen können: Der Brückengleichrichter (der die hohen Ströme der ersten Versuche nicht verkraftet hat) oder der Ladekondensator. MfG Paul
Paul Baumann schrieb: > Sven schrabte: >>Die Glättung läuft nicht! Motor alleine an die Versorgung >>und es "brummt". Alles andere ist getrennt. > > Ja, dann sind es doch nur 2 Bauelemente, die das verursachen können: Der > Brückengleichrichter (der die hohen Ströme der ersten Versuche nicht > verkraftet hat) oder der Ladekondensator. > > MfG Paul Der Brückengleichrichter ist es nicht (getauscht). Die Kondensatoren haben auch keinen Schaden genommen, aber auch mit 4400µF pro Spannung klappt es nicht.
Nicht nur. Davor ist auch noch ein Bauteil ;) Ich würde bei diesem Trafo bei Vollast eine Spitzenspannung vor dem Gleichrichter von ca. 11.5-12.5V erwarten, und nach dem Gleichrichter 10,5V-11,5V. Das gilt für Glättung mit sehr großen Elkos. Das ist ganz unanständig grob geschätzt nach dem Verhältnis Leerlauf zu Vollast von 1.11 und dieses übertragen auf 1/3 Stromfluß für Gleichrichter und Glättung. Ich hatte mich vor einiger Zeit auch schon mal mit einem relativ weichen Trafo herumgeärgert, der ein vergleichbares Verhalten hatte.
Wie gesagt der Trafo bleibt bei konstanten 12,5V Wechselspannung. Das würde nach Adam Riese bei erfolgreicher Glättung etwas mehr als 16V ergeben und die habe ich auch. Also ich habe nun noch mal per Oszilloskop nachgemessen. Im Schnitt brechen diese 16V auf 11,5V im Schnitt zusammen bei einer Brummspannung von +/-0,6V also 1,2Vss. An der Trafospannung ändert sich nichts. Diese möchte ich aber lieber nicht per Oszilloskop messen, da die Masse geerdet ist.
Sag mal: Du hast doch 4 Ampere-Sicherungen oben eingezeichnet. Ganz seltsame Vermutung: Die Fassung der Sicherung ist vergrießgnaddelt und stellt einen hohen Übergangswiderstand dar, an dem dem die "fehlende" Spannung abfällt. Ich habe schon Pferde kotzen sehen, ver der Apotheke und mit Rezept im Maul.... ;-) MfG Paul
Paul Baumann schrieb: >>Erinnert mich an meine Versuche mit m A2030. Schwang auch wie sau :) > > Das kann ich überhaupt nicht bestätigen. Wenn man ihn so beschaltet, > wie es das Datenblatt verlangt, dann macht der Kollege auch klaglos, > was er soll. Die Erfahrung habe ich auch gemacht. Jedenfalls reagiert er wesentlich gutmütiger als die TDA200x-ICs. (Siehe Parallelthread) Gruss Harald
Suche doch bitte mal raus, welcher Gleichrichtertyp verbaut ist. -- Wird die Spannung stabiler, wenn du beide Gleichrichter parallelschaltest?
Paul Baumann schrieb: > Sag mal: Du hast doch 4 Ampere-Sicherungen oben eingezeichnet. > Ganz seltsame Vermutung: Die Fassung der Sicherung ist vergrießgnaddelt > und stellt einen hohen Übergangswiderstand dar, an dem dem die > "fehlende" > Spannung abfällt. > > Ich habe schon Pferde kotzen sehen, ver der Apotheke und mit Rezept im > Maul.... > > ;-) > MfG Paul Die Fassungen sind ganz neu und die Wechselspannung habe ich direkt an den Brückengleichrichtern gemessen. Die Eingangsspannung ist von daher stabil. Verbaut sind (wie es im Schaltplan steht) KBU 8B http://www.reichelt.de/index.html?&ACTION=7&LA=3&OPEN=0&INDEX=0&FILENAME=A400%252FKBU8%2523FAI.pdf Das andere kann ich dann erst heute Abend testen. Gruß, Sven
Hallo, sorry für das späte melden, aber ich brauchte noch ein paar Teile für Testläufe. Die Regelung habe ich nun komplett umgebaut. Kleinerer OPV und der Ausgang geht dann auf eine Kombination aus Tip120/Tip125. Wesentlicher Vorteil: Weniger Abwärme. Die Regelspannung wird aus +/- 5V erzeugt (LM7805/7905). Das Problem mit dem Spannungseinbruch bekomme ich aber noch nicht auf die Reihe. Ich habe nun mehr als 20.000µF Glättungskondensator getestet, aber bei 10.000µF ist quasi die Obergrenze. Mehr bringt nicht mehr. Alternativ habe ich auch einen KBU8A getestet, 2 Gleichrichter parallel und einen B250C1500, wobei der letztere noch schlechter war. Die Brummspannung beträgt 0,6Vss. Die Trafospannung knickt doch leicht ein, auf ca. 22V. Und das gerade mal bei 1A Belastung. Die Ausgangsspannung sinkt auf ca. 10,8V bei 1A Belastung. Welche Möglichkeiten hätte ich noch? Schöne Grüße, Sven
Axel Schwenke schrieb: > <seufz> Warum gerade SVG? Abdul K. schrieb: > Poste mal die SVG-Bilder in einem üblichen Format. Vielleicht solltet Ihr Euch stattdessen von Euren antiken IE-Versionen trennen.
Hm. Immer diese Probleme. Na gut, mal nachgesehen. Also man muß Active-X aktivieren und bei mir ist uC.net keine vertrauenswürdige Seite. Daher hab ichs nicht angezeigt bekommen.
Tom schrieb: > Axel Schwenke schrieb: >> <seufz> Warum gerade SVG? > Vielleicht solltet Ihr Euch stattdessen von Euren antiken IE-Versionen > trennen. Jetzt werd mal nicht unverschämt! ;) Firefox zeigt mir das SVG zwar an, aber erlaubt mir nicht, reinzuzoomen. Wenn schon Vektorformat, dann bitte Postscript oder PDF. XL
Also ich kann zoomen mit IE6. Installier dir das Adobe-Tool.
Hallo, ich hoffe .pdf ist okay für das Forum. Wenn nicht bitte ich einen Mod zu schreien. Vielen Dank für das Feedback. Im Anhang ist die letzte Version. Ich habe heute mit dem Trafohersteller telefoniert und sie vermuten einen Defekt. Vermutlich bekomme ich irgendwann in naher Zukunft ein Austauschgerät. Einen anderen Trafo habe ich momentan nicht griffbereit. Und es ist klar, dass es mit meinem Labornetzgerät problemlos funktioniert, das schafft schließlich 30V. Allerdings kann ich damit auch nur eine Richtung testen und die Regelung nicht, also kann ich erst hinter dem Brückengleichrichter testen. Gruß, Sven
Reicht da nicht einfach eine Halogenlampe mit 12V Birne? Notfalls den Leuchtkörper rausnehmen und dann einfach zwei Krokostrippen dran.
Abdul K. schrieb: > Reicht da nicht einfach eine Halogenlampe mit 12V Birne? Notfalls > den > Leuchtkörper rausnehmen und dann einfach zwei Krokostrippen dran. oder ein, resp. zwei (wegen der Minus-Spannung) Notebook-Schaltnetzteil anstelle des Trafos. http://www.gianbott.com/_wp/?page_id=766
12V geht nicht, minimum wären 14 (Sättigungsspannung am Transistor). Allerdings wollten wir auch nicht mit 2 Anschlussleitungen an die Steckdose respektive 2 Steckdosen belegen. Und auf die Negativspannung können wir nicht verzichten. Es ist pure Absicht, dass die Masse immer gleich bleibt.
Hallo, noch einmal vielen Dank für die Hilfe. Der Fehler war banal und einfach nur blöde. Naja Versuchsaufbau eben. Ursächlich war der Spannungsabfall auf 2 Anschlussleitungen! Da soll mal einer drauf kommen. Dennoch finde ich die Regelung mit den Transistoren deutlich besser, da doch deutlich weniger Abwärme produziert wird gegenüber den L165. Schönes Wochenende, Sven
Die Abwärme bleibt immer gleich, allenfalls verändert sich die Verteilung.
Also mein Kühlkörper mit 13 K/W bleibt nun minutenlang unter 80°C, beim L165 dauerte das keine Minute.
Dann such den Fehler, denn irgendwas stimmt nicht. Ein Gegenkopplungs-Kondensator ist eigentlich auch noch fällig. 1nF wäre mal einen Versuch wert. Es ist natürlich prinzipiell besser, wenn kein spezielles Kühlungskonzept vorhanden ist, die Leistung auf eine möglichst große Fläche zu verteilen. Und das heißt fast immer: möglichst viele Bauelemente.
Die Schaltung funktioniert nun tadellos und es wird einen aktiven Kühlkörper geben, der auf die Kühlkörper bläst. Das erwies sich im Test als äußerst effektiv und ich kam bei der unglücklichsten Konstellation gerade mal auf 40°C.
Bitte melde dich an um einen Beitrag zu schreiben. Anmeldung ist kostenlos und dauert nur eine Minute.
Bestehender Account
Schon ein Account bei Google/GoogleMail? Keine Anmeldung erforderlich!
Mit Google-Account einloggen
Mit Google-Account einloggen
Noch kein Account? Hier anmelden.


