Hallo, ich benötige eine einfache Ansteuerung für 12V DC Motoren. Die Motoren sollen wie folgt angesteuert werden: 3 Sekunden vorwärts drehen, 0.5 Sekunden rückwärts, 16 Sekunden Pause. Danach muss der Zyklus von vorn beginnen. Gibt es da eine möglichst einfache/günstige Art das zu realisieren? Arduino wäre da sicher möglich, aber ich hätte gerne was einfacheres. Gibts es vielleicht so etwas fertig zu kaufen? Danke und Gruß Iiyama
@ Yama Ill (iiyama) >3 Sekunden vorwärts drehen, 0.5 Sekunden rückwärts, 16 Sekunden Pause. Polwendeschaltung mit Relais, gesteuert über mehrere kaskadierte 4017 Zähler. Als Taktgeber einen NE555 mit 2 Hz. Wird ein kleines TTL-Grab. >Gibt es da eine möglichst einfache/günstige Art das zu realisieren? >Arduino wäre da sicher möglich, aber ich hätte gerne was einfacheres. Es reicht ein kleiner 8-Pin AVR/PIC/whatever. Man darf dabei auch bedenkenlos Delays nutzen ;-) >Gibts es vielleicht so etwas fertig zu kaufen? Keine Ahung, ich denke eher nicht.
Oder Du baust es Analog mit einem Sägezahngenerator mit 19,5s Periodendauer und zwei Komparatoren auf :-).
Hallo, meine Elektronikkenntnisse sind so gut wie kaum vorhanden. Ich habe jetzt diesen Bausatz entdeckt. http://www.luedeke-elektronic.de/products/Elektronik-Module/Zeitschalt-Module/Intervallschalter-Blinker-Timer-Zeitrelais-regelbar-12V-VM136.html Ich denke das ist schon ganz gut um das getaktet ein und ausszuschalten. Mir fehlt jetzt bloß noch die kurze Umploung für den Rückwärtslauf.
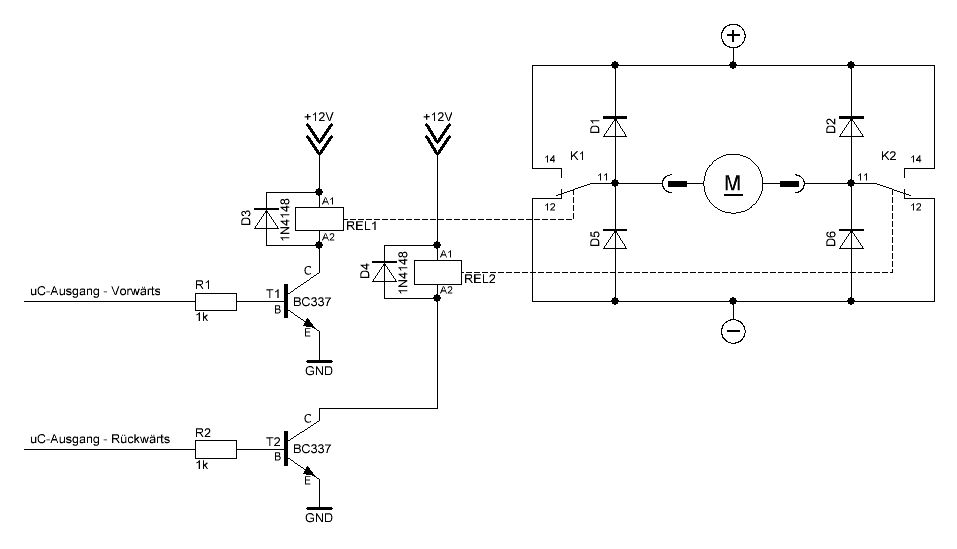
Eine einfache Möglichkeit wäre die Ansteuerung von zwei Relais mit einem kleinen ATtiny oder mit einem fertigen kleinen Digispark (Arduino) und etwas Code. Es ginge natürlich auch ohne Relais mit einer H-Brücke, diskret oder integriert aufgebaut. Wieviel Strom brauchen denn die Motoren?
Yama Ill schrieb: > die Motoren ziehen max. 500 mA Der oben verlinkte Bausatz löst Dein Problem nicht. Bei diesen kleinen Motoren würde ich einen ATtiny25 (o.ä.) für die Zeitsteuerung nehmen. Zwei Ausgänge reichen bereits aus. Wenn die Zeiten im Bereich < 2% liegen dürfen, reicht der interne RC-Oszillator. Ansonsten reicht ein billiger Quarz aus. Als Motortreiber reicht ein L293D, der sogar zwei Motore ansteuern könnte. Das Programm für den ATtiny ist simpel, wenn Du Deine Anforderung dahingehend korrigierst, dass von Vorwärtslauf nicht ohne Stopp oder Pause auf Rückwärtslauf umgeschaltet werden muß. Damit bekommt man Elektronik und den Motor schnell kaputt. Beschreibe am besten, was der Motor antreiben soll.
Wenn Du etwas fertiges suchst, dann google mal nach "Siemens SPS". Die kann man ohne Elektronik-kenntnisse einsetzen.
Hallo, ich habe mir jetzt doch etwas bauen lassen vom Elektroniker. Ich werde mich wohl doch mal mit Arduino beschäftigen. Damit wäre das easy zu erledigen oder?
Ja, für sowas sind diese kleinen Mikrocontroller wie gemacht. In diesem Fall würde ich einen Arduino nano nehmen. Oder unabhängig vom Arduino System einen Attiny13.
Yama Ill schrieb: > Damit wäre das easy zu erledigen oder? Ja, du brauchst im einfachsten Fall: Einen Digispark: http://shop.cboden.de/Digispark/Digispark-USB-Entwicklungs-Board.html Die Software: http://digistump.com/wiki/digispark/tutorials/connecting Und meine oben gezeigte Schaltung mit dem Arduino-Code. Mehr nicht. Für den Anfang und so kleine Sachen reicht das. Du brauchts auch kein Programmierdapter. Hier ist noch eine schöne Erklärung dazu: http://www.cboden.de/mikro-controller/digispark/20-mikrocontroller/43-erste-schritt-mit-dem-digispark Wenn es dann weiter geht, kannst du immer noch umsteigen, ganz ohne Arduino-"Anhang".
Bitte melde dich an um einen Beitrag zu schreiben. Anmeldung ist kostenlos und dauert nur eine Minute.
Bestehender Account
Schon ein Account bei Google/GoogleMail? Keine Anmeldung erforderlich!
Mit Google-Account einloggen
Mit Google-Account einloggen
Noch kein Account? Hier anmelden.
