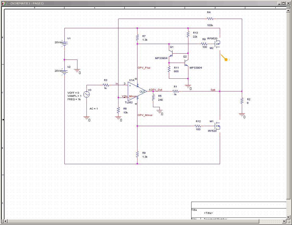
Habe einen Verstärkertyp zu simulieren der einer Endstufe ähnelt die ich gerne reparieren würde. (http://www.electroniq.net/audio/20-20-watts-mosfet-audio-amplifier.html) So wie ich das verstehe schwingt der ganze opv an der Betriebsspannung hin und her und steuert damit die gates der MOSFETs. Mit P1 dürfte man den Ruhestrom einstellen. Mein Problem: ich habe das ganze in Orcad gezeichnet und die Simulation funktioniert nicht. Der Ausgang geht in die Begrenzung und die Betriebsspannung am opv ist komplett stabil.
Robert Offner schrieb: > Der Ausgang geht in die Begrenzung und die Betriebsspannung am opv ist > komplett stabil. Eine Simulation ist nur so gut wie die ihr zugrunde liegenden Modelle. Miss mal den Strom in den Versorgungsanschlüssen des OPs... Und klemm fürs Erste den Kollektor vom Q1 mal ab.
Wenn das das TL082-Modell von TI ist: Das modelliert die Abhängigkeit der Versorgungsströme vom Ausgangsstrom, die für diese Schaltung essentiell ist, nicht. Du brauchst in diesem Fall ein besseres Modell. Wenn du im Netz keins findest, musst du das bestehende Modell erweitern. Bei LTspice gibt es das Modell UniversalOpamp2, das mit den gängigen Opamp-Parametern (GBW, Slew Rate, Phase Margin, Imax usw.) gefüttert werden kann und für diese Simulation geeignet ist. Vielleicht hat Orcad etwas ähnliches auf Lager.
Ok. habe ich einmal gemacht. Stromaufnahme ist jetzt nicht so schlecht, denke ich.
Habe gerade deine Antwort gelesen Yalu. Werde einmal das Modell checken. Vielleicht finde ich ja etwas passendes.
Robert Offner schrieb: > Stromaufnahme ist jetzt nicht so schlecht, denke ich. Doch, ist sie, sonst würden im Zeitdiagramm (Sim2.gif) die Potentiale an OPV_Plus und OPV_Minus stärker schwanken. Lass dir im Zeitdiagramm die Ströme durch OPV_Plus, OPV_Minus und OPV_Out anzeigen. Alle drei Ströme sollten stark im Rhythmus des Eingangssignals variieren, und die Summe der drei Ströme sollte zu jedem Zeitpunkt in etwa 0 ergeben. Wahrscheinlich wirst du aber feststellen, dass der Ausgangsstrom tatsächlich variiert, aber die Versorgungsströme nahezu konstant bleiben. Dann taugt das Opamp-Modell nicht für diese Sorte Schaltungen.
Habe mttlerweile zwei models für tl071 gefunden und bei beiden bleibt der Eingangsstrom konstant (unabhängig vom Ausgangsstrom). Irgendwie stehe ich an. Gibt es denn keinen SPICE Spezialisten der sich so gut auskennt damit er weiss was ich ändern muss damit meine Simulation funktioniert?
Robert Offner schrieb: > Mein Problem: ich habe das ganze in Orcad gezeichnet und die Simulation > funktioniert nicht. Unter LTSpice könnte man ja mal schauen. Aber Orcad? Gruss Klaus.
Ich habe mal das TL082-Modell von TI mal etwas erweitert, damit auch der Strom durch die Versorgungspins korrekt(er) simuliert wird. In der Datei stehen auch ein paar Kommentare zu den Änderungen. Mit dem geänderten Modell habe ich die Schaltung in LTspice simuliert, und es kommen vernünftige Ergebnisse heraus. Die Mosfet-Typen habe ich geändert, da sie in der LTspice-Bibliothek nicht vorhanden sind. Die verwendeten Ersatztypen sind sicher nicht gut aufeinander abgstimmt, aber für die Demo ausreichend. Mit der verwendeten Bauteildimensionierung ist der Ruhestrom 0. Das ist auch der Grund für die Übernahmeverzerrungen. Mit R7 = 330 Ω fließt (zumindest in der Simulation) ein kleiner Ruhestrom, der die Verzerrungen verschwinden lässt. Wie groß R7 in Realität werden muss, hängt ziemlich stark von den Toleranzen der Mosfets und zudem von der Temperatur ab. Da die Schaltung über keinerlei Stabilisierung des Ruhstroms verfügt, sollte man R7 also besser etwas zu groß wählen, um ein Rauchen der Mosfets zu vermeiden. Der Verstärker neigt in dieser Form auch etwas zum Schwingen. Das ist ebenfalls in den Nulldurchgängen zu erkennen. Mit 100 pF vom Ausgang des Opamps zum invertierenden Eingang verschwindet es. Wie man sieht, ist der Verstärker in der Form, wie er auf electroniq.net präsentiert wurde, noch stark optimierungsbedürftig. Aber immerhin kann er jetzt simuliert werden :)
Hallo Robert, Diese "Stromsmessschaltung" habe ich mal für die LTspice Yahoo group gemacht. Die spiegelt den Ausgangsstrom in die Versorgungsspannungen.
WOW, bin beeindruckt. Danke. Werde mir das alles am Wochenende einmal ansehen und rückmelden.
Bitte melde dich an um einen Beitrag zu schreiben. Anmeldung ist kostenlos und dauert nur eine Minute.
Bestehender Account
Schon ein Account bei Google/GoogleMail? Keine Anmeldung erforderlich!
Mit Google-Account einloggen
Mit Google-Account einloggen
Noch kein Account? Hier anmelden.





