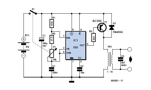
Diese Schaltung erzeugt eine konstante Spannung mit unterschiedlichen Pulsen. Könnte man die Ausgangsspannung da regulieren indem man die Eingangsspannung vor dem 555 und dem Trafo, z.b. mittels LM317 reguliert? Oder muss dann der 555 anders beschaltet werden? Und eine Strombegrenzung vor dem 555 und dem Trafo sollte doch auch per LM317 möglich sein, oder?
Anoden- wechsel- spannung..?? ähm. Man kann sich das Leben schwer machen durch Vorregler, Verbiegeschaltung und einen 555. Aber vielleicht wär ein Schaltreglerbaustein eleganter.
@ Funk (Gast) > Unbenannt.gif >Diese Schaltung erzeugt eine konstante Spannung mit unterschiedlichen >Pulsen. Schwer vorstellbar. Als Gleichspannungsquelle fehlt der sekundäre Gleichrichter. Als Wechselspannungsquelle funktioniert sie auch nicht wirklich. > Könnte man die Ausgangsspannung da regulieren indem man die >Eingangsspannung vor dem 555 und dem Trafo, z.b. mittels LM317 >reguliert? Wozu? Oder viel besser. Was willst du INSGESAMT erreichen? Siehe Netiquette.
Falk Brunner schrieb: > Was willst du INSGESAMT erreichen? Vor allen: Welche Spannung und welcher Strom wird gebraucht?
Vielleicht mit Feedback ? So wie die linke Hälfte dieses Schaltplans: http://kripton2035.free.fr/Resources/GM_counter.jpg
Deine 9V-Batterie hat ca. 120mAh. Da ist die Freude nur kurz. Durch ändern von Frequenz und Tastverhältnis könnte man die Ausgangsspannung etwas verändern (das Wort regeln finde ich übertrieben). Lies auch http://www.elektronik-kompendium.de/sites/bau/0206115.htm
@ JensH (Gast) >Vielleicht mit Feedback ? >So wie die linke Hälfte dieses Schaltplans: >http://kripton2035.free.fr/Resources/GM_counter.jpg Schon wieder so ein Käse. Einen MOSFET über 100kOhm ansteurn ist einfach nur dämlich. Das geht DEUTLICH besser. Beitrag "Re: Pollin Geigerzähler Bericht" Oder so, ist sehr ähnlich. Beitrag "Re: Stepup 180V - sackt völlig zusammen"
Bitte melde dich an um einen Beitrag zu schreiben. Anmeldung ist kostenlos und dauert nur eine Minute.
Bestehender Account
Schon ein Account bei Google/GoogleMail? Keine Anmeldung erforderlich!
Mit Google-Account einloggen
Mit Google-Account einloggen
Noch kein Account? Hier anmelden.
