Hallo Ich bin schon seit Monaten(!) auf der Suche nach einer Strombegrenzung für mein Selbstbaunetzteil. Ich hab schon viele Beispiele für solche Schaltungen gefunden, aber ca. 95% der Suchtreffer sind für mich nicht anwendbar und der kleine Rest ist viel zu komplex und mit Kanonen auf Spatzen geschossen. Deswegen frage ich hier. Zum Problem: Ich habe einen fetten Trafo mit 30V/8A und dieser hat sekundärseitig einen "nicht mittigen" Abgriff bei ca. 9V. Das ist besonders günstig, weil ich so die Ausgangsspannung (also die verwendete Wicklung) über Relais ändern kann, um die Verlustleistung des nachfolgenden Spannungsregler (LM338-TO3) so klein wie möglich zu halten. Mit der im Datenblatt angegebenen Schaltung kann ich also problemlos die Ausgangsspannung regeln. Soweit ist das alles super. Aber nun möchte ich dahinter(!) noch eine Transistorstufe schalten, mit der ich den maximalen Strom zum Ausgang begrenzen kann. Ansich wäre das auch kein Problem, aber ich brauche unbedingt eine durchgehende Masse vom Gleichrichter bis zum Ausgang, da ich noch andere Spannungen aus dem Netzteil ziehe, die ebenfalls diese Masse besitzen müssen! Ein Shunt in der Masseleitung kommt also nicht in Frage, weil ich außerhalb des Netzteils auch die Massen miteinander verbinden können muß und so der Shunt überbrückt werden würde. Erschwerend kommt hinzu, daß der Spannungsregler von 3-30V arbeitet und entsprechend der nachgeschaltete Strombegrenzer also auch noch sehr unterschiedlich hohe Spannungen abkönnen muß. Ich habe eine LED-Stromquelle so überarbeitet, daß sie die maximal 60mA Basistrom für den Powertransistor liefert. Dieser Basisstrom geht nun über ein Poti, um den Transistor entsprechend zu regeln. Hinweis: Der Shunt am Ausgang dient nur für die Strommessung und das Relais daneben ist zum Kurzschließen des Ausgangs für die maximale Stromeinstellung. Dies ist also nicht Teil der Strombegrenzung. Mein Schaltplan sieht entsprechend aus, aber so dürfte das wohl kaum funktionieren. Die Temperaturdrift dürfte extrem ausfallen und stabil ist das Ganze sicher auch nicht. In der Praxis hab ich das Teil noch nicht aufgebaut und getestet. Was sagt ihr dazu? Hat das ne Chance zu funktionieren?
Dirk H. schrieb: > Ich bin schon seit Monaten(!) auf der Suche nach einer Strombegrenzung > für mein Selbstbaunetzteil. Ich hab schon viele Beispiele für solche > Schaltungen gefunden, aber ca. 95% der Suchtreffer sind für mich nicht > anwendbar Das ist auch kein Wunder, da "kein Mensch" das so wie Du macht. Der grösste Aufwand für eine solche Strombegrenzung ist die Leistungs- endstufe. Die brauchst Du aber für die Spannungsregelung sowieso, sodas man eigentlich immer beides kombiniert. Du brauchst also im Prinzip nur nach Schaltungen für Labornetzteile zu suchen und bei einer solchen Schaltung das Spannungseinstellungspoti weglassen. Gruss Harald
Andrew Taylor schrieb: > Es sieht stark nach Troll aus. Ich hab schon einige "trollige" Beiträge gesehen. Ein Troll macht sich jedoch nicht die Mühe und beschreibt ein Problem so umfassend. Meistens sind es die einzeiligen Beiträge, die am sinnbefreitesten sind. Da sag ich mal danke. Harald Wilhelms schrieb: > Du brauchst also im Prinzip nur nach Schaltungen für Labornetzteile zu suchen > und bei einer solchen Schaltung das Spannungseinstellungspoti weglassen. Genau danach hab ich gesucht und nur solche Pläne gefunden, die entweder mit komplizierten Schaltungen arbeiten, oder einen Shunt in der Masse hatten. Gibts da keine einfachere diskrete Schaltung mit ein paar Transen und Widerständen?!?
Dirk H. schrieb: > .., die entweder > mit komplizierten Schaltungen arbeiten, oder einen Shunt in der Masse > hatten. Gibts da keine einfachere diskrete Schaltung mit ein paar > Transen und Widerständen?!? Wenn Dir bereits Lösungen mit einem OPV für die Strombregrenzung bereits zuu komplex sind, dann lautet die Antwort auf Deine Frage nur schlicht: Nein, gibt es nicht. Zumal wie jeder weiß Transen denkbar ungeeignet für Elektronik sind, guckst Du www.wikipedia.de/transe
Dirk H. schrieb: > nur solche Pläne gefunden, die entweder mit komplizierten Schaltungen > arbeiten, Nun, ein bis zwei OPVs braucht man schon, um das recht kleine Signal des Shunts zu verstärken. Dazu die Endstufe mit mindestens drei parallelen Endtransistoren und die Treiber dafür. > oder einen Shunt in der Masse hatten. Es gibt auch Schaltungen mit Shunt in der Plusleitung. Die sind aber meist etwas aufwändiger (Instrumentenverstärker) > Gibts da keine einfachere diskrete Schaltung mit ein paar > Transen und Widerständen?!? So einfach ist Dein Problem nun auch wieder nicht. Gruss Harald
>So einfach ist Dein Problem nun auch wieder nicht.
Bei Schaltreglern könnte man das Problem zusätzlich verlustfrei(er)
lösen...
Dirk H. schrieb: > Ich habe einen fetten Trafo mit 30V/8A Damit kannst du maximal ein 5A Netzteil bauen, keines mit 8A. Willst du uns verarschen, ein 5 (8)A Netzteil, und im Schaltplan ist ein 470µF Siebelko eingezeichnet?
Matthias Lipinsky schrieb: >>So einfach ist Dein Problem nun auch wieder nicht. > > Bei Schaltreglern könnte man das Problem zusätzlich verlustfrei(er) > lösen... nicht ganz korrekt, nur verlustÄRMER trifft zu.
Udo Schmitt schrieb: > Dirk H. schrieb: >> Ich habe einen fetten Trafo mit 30V/8A > > Damit kannst du maximal ein 5A Netzteil bauen, keines mit 8A. > > Willst du uns verarschen, ein 5 (8)A Netzteil, und im Schaltplan ist ein > 470µF Siebelko eingezeichnet? Nur ein Troll würde dies vera... en tun, aber wie der TE ja beschreibt, gibt er vor keiner zu sein. scnr.
Andrew Taylor schrieb: >> Bei Schaltreglern könnte man das Problem zusätzlich verlustfrei(er) >> lösen... > > nicht ganz korrekt, nur verlustÄRMER trifft zu. Naja, "zusätzliche" Probleme hätte man da mit Sicherheit. :-)
Udo Schmitt schrieb: > Willst du uns verarschen, ein 5 (8)A Netzteil, und im Schaltplan ist ein > 470µF Siebelko eingezeichnet? Der Weg von seinem Wunschtraum zum fertigen Netzteil ist noch weit, er möchte jeden Fehler der in der Geschichte gemacht wurde selbst noch mal nachvollziehen. http://www.dse-faq.elektronik-kompendium.de/dse-faq.htm#F.9.1
Udo Schmitt schrieb: > Willst du uns verarschen, ein 5 (8)A Netzteil, und im Schaltplan ist ein > 470µF Siebelko eingezeichnet? Ich hatte mir den Schaltplan noch gar nicht angesehen, sondern mich auf die Frage des TO konzentriert. Für Dirk gilt m.E. : Schau dir hier im Forum die verschiedenen Threads für Labornetzteile an, und bau eines dieser Netzteile nach. Dein Trafo wird typisch für ein 27V/5A Netzteil reichen. Es macht auch keinen Sinn, den Trafo für irgendwelche anderen Gleichspannungen zu nutzen. Nimm dafür eine andere Wicklung oder Trafo. Gruss Harald
Ich nehme das obige Schaltbild mal als "Prinzip-Skizze" :) Außerdem glaube ich, dass das "Selbstbaunetzteil" nicht unbedingt die Nehmerqualitäten und Robustheit eines Labornetzteils (normaler Qualität) haben muss. Geht es Dir um eine echte Konstantstromsteuerung, einen Überstromschutz oder nur eine elektronische rückstellbare Sicherung? Und muss die Einstellbarkeit bis 0A heruntergehen, oder reichen auch ein paar 100mA (oder die vollen 5 bzw. 8A bei weniger als 1,2V) ? Ansonsten schau Dir mal "Figure 42. 5A Constant Voltage/Constant Current Regulator" des TI-Datenblattes zum "LM117, LM317A, LM317-N" an. Vielleicht hilft Dir das weiter (lass Dich nciht täuschen, dort gibt es keinen Shunt im Massezweig, auch wenn es auf den ersten Blick so aussieht). Braucht zwar einen OPV, aber das finde ich einfacher als 3-10 weitere Transistoren zum Vergleich. Ansonsten schau Dir mal den Schaltplan zum Netzteil "Statron TG-20/6" an, der ist frei bei der Elektro-Tanya verfügbar. Zwar halbwegs simpler Aufbau, aber auch uralt, und mit Mess-Shunt in der Masse. Dirk H. schrieb: > mit Kanonen auf Spatzen geschossen Was Du willst, ist kein Spatz, sondern mindestens ein Adler. Alleine die Strom-Messung in der Plus-Leitung braucht schon mindestens geschätzte 4 Transistoren (oder halt einen OPV).
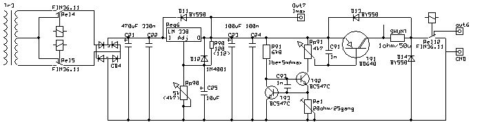
Wenn es keine einfache Möglichkeit gibt, dieses Problem in den Griff zu bekommen, dann kann ich auch Jahre nach einer einfachen Lösung suchen und niemals etwas brauchbares finden. So einfach, wie ich mir das vorstellte, gehts also nicht. Das ist aber kein neues Problem, sondern nur eine neue Herrausforderung! Mein Wunsch ist ein Eigenbau-Netzteil aus vorhandenen Bauteilen. Sprich: Bis auf Schaltkreise ist so ziemlich alles vorhanden, was man für solch ein Projekt braucht. Ich baue sowas nicht nur weil ich sowas ganz gut gebrauchen könnte, sondern auch, weil ich es selbst bauen möchte. Ein nettes Hobby, und deswegen sind wir doch auch hier!?! Ok, also etwas präzieser erklärt... Der Trafo bringt unter Volllast (8A) noch 28Volt. Der LM sollte laut Datenblatt 5A(typ.) liefern, kann jedoch auch Stromspitzen bis 8A(max.) für ca. 36ms stemmen, was bei einem versehendlichen Kurzschluß durchaus passieren kann. Dementsprechend müssen alle nachfolgenden Baugruppen (insbesondere Halbleiter) diesen Stromstoß überleben können. Aus diesem Grund habe ich auch einen Leistungstransistor in Betracht gezogen, der sowas abkann. Die Überschrifft ist von mir leider etwas unglücklich gewählt worden. Sorry, mein Fehler. Das Ziel ist eine regelbare Spannung von ca. 3-24 Volt mit einem maximalen Strom von den genannten 5A. Wenn mehr Spannung einstellbar ist, oder etwas mehr Strom zur Verfügung steht, soll mir das nur recht sein. Der Schaltplan oben ist tatsächlich nur ein Bruchteil vom ganzen Gerät und bei der Eingabe der Werte hat sich beim Sieb-elko ein Fehler eingeschlichen. Da hier offensichtlich ein paar Profis sind, hätte ihnen der Tippfehler auch auffallen können, statt voll drauf los zu lästern. Natürlich sollten das keine 470µF, sondern 4700µF werden - da hat wohl ne Taste geklemmt. Die Werte sind ohnehin nur grobe Schätzungen, da ein Finetuning mit dem Fluke erst beim tatsächlichen Testlauf vorgenommen wird. Der Plan soll nur meine Strategie verdeutlichen, damit ich mir hier nicht die Finger wund tippe. Ein Schaltplan sagt nun mal mehr als 1000 Worte. Zurück zum Problem. Der Ausgang des LM kann leider immer (so lange der Trafo es schafft) den vollen Strom zur Verfügung stellen, was bei einigen Testschaltungen definitiv nicht passieren darf. Deswegen würde ich gerne den maximalen Ausgangsstrom auf ein einstellbaren Kurzschlußwert begrenzen, sodass mir nicht bei einem versehendlichen Fehler die Leitungen verdampfen, oder Baugruppen in Flammen aufgehen (nicht lachen, ist mir leider schon passiert). Der einstellbare Strom sollte vom Maximum bis runter zu 500mA oder bestenfalls 100mA reichen. Die tatsächlichen Werte müssen nur ungefähr eingehalten werden und sind eher unkritisch. Denn es macht einen gewalltigen Unterschied, ob man einen 500mA- oder einen 5A-Fehler macht ;-) Einen Lawineneffekt beim Stromfluß wegen Überhitzung darf es jedoch nicht geben und genau das wird bei meiner "Idee" mit Sicherheit passieren. Die dabei entstehende Verlustleistung und entsprechende Wärmeentwicklung ist mir durchaus bewußt und muß nur höchstens 3 Sekunden überstanden werden. Der Lawineneffekt durch die Wärme ist leider um einige Größenordnungen schneller. Mein eigentliches Problem liegt wohl eher in der Tatsache, daß ich absolut keine Ahnung von OPV's habe und bisher immer Mittel und Wege gefunden habe, diese zu umgehen. So weit ich mich bereits informiert habe, benötigen OPV's positive und negative Spannungen, die ich nicht bereit stellen kann. Das Netzteil hat nur +5Volt Hilfsspannung für die Steuerung der Relais und für einen ATMega8535, der die Steuer- und Überwachungsaufgaben übernimmt. Ich schaue mir noch mal genauer die oben genannten Pläne der Netzteile an und kuck mal, ob ich vielleicht doch irgendwas verwenden kann... Ich danke euch für die Hilfe. Ich meld mich morgen wieder.
Hallo Dirk, es gibt eine ganz einfache, gut funktionierende, Möglichkeit einer Strombegrenzung. Normalerweise wird sie für NPN Ausgangstransistoren verwendet, aber mit ein wenig nachdenken kannst Du sie auch für Dein Netzteil nutzen: Mit NPN-Ausgangstransistor ist der Emitter der Ausgang. Zwischen diesen Emitter und den Ausgang legst du einen Shunt (wie bei dir schon vorhanden). Dieser Shunt wird so berechnet, daß beim gewünschten Strom die Basis-Emitterspannung eines Transistors erreicht wird - also ungefähr 0,7V. Diesen zusätzlichen NPN-Transistor schaltest Du mit seiner Basis an Emitter/Shunt des Ausgangstransistors. Den Emitter des zusätzlichen Steuertransistors legst Du an Ausgang/Shunt. Dadurch wird bei erreichen des maximalen Stroms dieser Transistor durchgesteuert. Den Kollektor des zusätzlichen Transistors legst Du auf die Basis des Ausgangstransistors. Wird nun der maximale Ausgangsstrom erreicht, wird der Transistor durchgesteuert und entzieht dem Ausgangstransistor seinen Steuerstrom, was diesen zurücksteuert (hochohmiger macht). In Deiner Schaltung geht das aber so nicht, weil Du einen PNP-Transistor im Ausgang hast. Du mußt als Steuertransistor einen PNP-Typ nehmen und die Kombination Shunt/Transistor in den Emiterkreis deiner Schaltung legen. Am besten zeichnest Du dir das mal auf, dann ist es leicht zu verstehen. Da der Shunt schon vorhanden ist, brauchst du nur den Steuertransistor. Dieser muß kräftig genug sein, den Basisstrom des Ausgangstransistors zu führen. Am besten einfach mal mit LTSpice o.ä. simulieren, ist wirklich nicht kompliziert und funktioniert tadellos. Gruß. Tom
Eine Strombegrenzung hinter dem Spannungsregler wird immer ein schlechtes Netzteil ergeben, weil der Spannungsabfall der Stromregelung nicht kompensiert wird. Und ein einzelner Spannungsregler oder ein einzelner Transistor werden ungeeignet sein, die entstehende Verlustleistung zu verarbeiten. Es gibt recht viele Operationsverstärker, die rail-to-rail arbeiten. Damit brauchst du keine zusätzliche Spannung. Schwerer wird die Auswahl allerdings dadurch, daß du im Leerlauf 40-45V Zwischenspannung hast. Aber vielleicht ist für dich eine Schaltung mit dem LM723 eine Option. Das ist relativ einfach und es gibt unendlich viele Schaltungsbeispiele im Netz dafür.
Ich habe das jetzt mal als Bild, dann ist es leichter verständlich. R1 und Q2 sind die Bauteile der Strombegrenzung. Der Wert von R1 berechnet sich zu "Schwellspannung Q2 / max. Strom". Bei 5A wären das ca. 13-Ohm. Aufpassen mußt Du mit der Leistung des Widerstandes, da fließt ja der Laststrom durch. Grob ermittelt 1V mal 5A ist 5Watt. Durch ausprobieren findest Du schnell den richtigen Wert. Mit einem Schalter können verschiedene Widerstände geschaltet, und damit verschiedene maximale Ausgangsströme gewählt werden. Die Ausgangsspannung wird dadurch nicht verändert, wenn der Spannungsteiler (mit Poti) der Rückführung für den Regelteil hinter dem Shunt liegt. Gruß. Tom
>Die Ausgangsspannung wird dadurch nicht verändert, wenn der >Spannungsteiler (mit Poti) der Rückführung für den Regelteil hinter dem >Shunt liegt. Genau das ist ein Problem: Was passiert bei Kurzschluss? Die Rückführung ist Null, der Spannungsregler dreht voll auf, damit der Strombegrenzungstransistor (hier Q1) die volle Spannung zum verheizen hat... Nein nein.. Sowas macht man als Kaskadenregelung.
Dirk H. schrieb: > Aus diesem > Grund habe ich auch einen Leistungstransistor in Betracht gezogen, der > sowas abkann. Bei 28V Wechselspannung und 5A hast du etwa 40V Gleichspannung am Siebelko (wenn dein Siebelko ausreichend groß ist) und damit im Kurzschlussfall 200W (bei 5A Begrenzung) die der Transistor verbraten muss. Da nimmt man normalerweise 4 oder 5 Leistungstransistoren, nicht einer Dirk H. schrieb: > Da hier offensichtlich ein paar Profis sind, hätte ihnen > der Tippfehler auch auffallen können, statt voll drauf los zu lästern. > Natürlich sollten das keine 470µF, sondern 4700µF werden - da hat wohl > ne Taste geklemmt. Wir sollen wissen was bei dir fehlendes Wissen ist und was ein Tippfehler? Leider sind 4700µF auch noch mindestens Faktor 4 zu wenig, so hast du 7-10V Ripple bei 5A. Also liegts wohl doch am fehlenden Wissen. Dirk H. schrieb: > Ein Schaltplan sagt nun mal mehr als 1000 Worte. Wenn er vollständig und mit den richtigen Werten ist. Dirk H. schrieb: > Die Werte sind ohnehin nur grobe Schätzungen, da ein > Finetuning mit dem Fluke erst beim tatsächlichen Testlauf vorgenommen > wird. Größe des Siebelkos und Abschätzung der max. Verlustleistung sind kein Feintuning, sondern Grundlagen, die man abschätzt bevor man den Lötkolben anheizt. Dirk H. schrieb: > Mein eigentliches Problem liegt wohl eher in der Tatsache, daß ich > absolut keine Ahnung von OPV's habe und bisher immer Mittel und Wege > gefunden habe, diese zu umgehen. Richtig erkannt. Da aber jede vernünftige und halbwegs nachbausichere Netzteilschaltung OPs als grundlegendes Element benutzt wirst du halt mal lernen müssen wenn du das willst Dirk H. schrieb: > Mein Wunsch ist ein Eigenbau-Netzteil Wenn du es ernst meinst mit dem Selbstbau dann arbeite zuerst den Link von MaWin durch: MaWin schrieb: > Der Weg von seinem Wunschtraum zum fertigen Netzteil ist noch weit, er > möchte jeden Fehler der in der Geschichte gemacht wurde selbst noch mal > nachvollziehen. > > http://www.dse-faq.elektronik-kompendium.de/dse-faq.htm#F.9.1
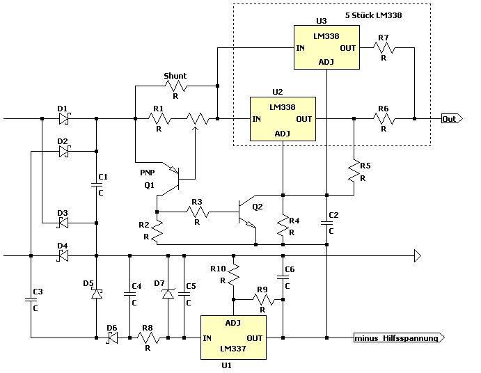
Tom schrieb: > es gibt eine ganz einfache, gut funktionierende, Möglichkeit einer > Strombegrenzung. Wenn du dir die Vorstufe (T92/T93) des großen Transistors genau ansiehst, wirst du feststellen, daß ich sowas bereits eingesetzt habe. Ich brauche ca.60mA Basisstrom um den Großen (T91) voll durchzusteuern. Da aber die zur Verfügung stehende Spannung von 3 bis 30V extrem schwanken kann, muß man wenigstens den Basisstrom konstant halten, damit der große Transistor bei Spannungsänderungen möglichst gleichbleibend durchgesteuert wird. Also hab ich eine Konstantstromquelle als Basistreiber angewendet, deren "Shunt" ein 20-Ohm/25Gang Trimmerpoti (Re1) ist. Ein Trimmer deswegen, damit man die 60mA Basisstrom eichen kann. Dann kann man bei Reparaturen noch etwas nachregeln. Diese 60mA teile ich mit dem Poti (Rp91) an der Basis des großen Transistors. Mit LTSpice sah das schon ingesamt ganz gut aus. Ich hab ne Spannungsrampe angegeben, die von 3-30V hochläuft und entsprechende Spannungsteiler als Poti simulieren lassen. In der Theorie ist das alles bestens, aber in der Praxis wird der Transistor warm/heiß und ändert somit ganz drastisch seine Kennlinie, was bei steigender Temperatur zu steigendem Ausgangsstrom führt, was dann die "Lawine" auslöst. So einfach es aussieht, so einfach kann man es wieder verwerfen ;-) Außerdem wollte ich keine generelle Strombegrenzung, sondern eine Regelbare mit einem Poti und da kann man schlecht 5A drüber jagen.
Hallo Dirk, ich kann in Deinem Schaltplan keine Ausgangsstrombegrenzung finden? Aber auch keine Rückführung der Ausgangsspannung. Du gibst einen Sollwert vor, machst aber keinen Soll/Ist-Vergleich - sowas nennt man eine Steuerung. Wenn da, durch Erwärmung, die Transistoren besser leiten schaukelt sich das auf und die Schaltung geht thermisch durch. Für ein Netzteil brauchst du eine Regelung mit Soll/Ist-Vergleich, welche die thermische Drift (und andere Störungen) nachregelt. Ich habe dir mal einen Schaltplan beigelegt. Ich habe ihn auch nur simuliert, aber die Grundschaltung funktioniert (habe sie schon ein paarmal erfolgreich umgesetzt). Wenn es schon mit Transistoren sein soll, ist dies eine Möglichkeit. Habe weiter oben auch vom 723er gelesen, ein guter Tip, das war/ist ein einfach zu handhabender Chip mit guten Eigenschaften. Auch die Idee mehrere Leistungstransistoren paralell zu schalten, um die Leistung zu verteilen, ist nicht falsch. Ich finde dein Vorhaben selbst ein Netzteil zu konstruieren gut und der Lerneffekt dabei ist groß. Wünsche Dir viel Erfolg. Tom
Habe ich noch vergessen zu erwähnen: Die Strombegrenzung im Schaltplan ist etwas modifiziert - sie ist rückläufig. Der maximale Ausgangsstrom unter Last ist ca. 5A, der Kurzschlußstrom geht zurück auf ca. 3A.
Tom schrieb: > Ich finde dein Vorhaben selbst ein Netzteil zu konstruieren gut und der > Lerneffekt dabei ist groß. YMMD.
Na das sieht doch schon mal gut aus. Wenn ich das nicht falsch verstehe, ist Q3/4 die Endstufe, Q5 die "Strombremse", Q2 die Spannungsregelung und Q1 versorgt das Ganze mit Steuerstrom. R10 ist natürlich die Last, also der Verbraucher... Bliebe mal zu testen, wie die Schaltung reagiert, wenn die Versorgungsspannung etwas "rumhüpft". Um die Verlustleistung klein zu halten, schalte ich die Trafowicklungen um, sodass am Siebelko sprunghaft andere Spannungen stehen. Die Leeflaufspitzenspannung am vorgeladenen Elko lag beim "unglücklichen" Einschalten bei 46 Volt (gemessen mit Digivoltmeter). Da muß man bei den Tansistoren noch etwas "Luft" haben. Also lieber BC546/556.
Schau dir mal die Lösung von Dave Jones im EEVblog an. Der bastelt das zwar an ein Linearnetzteil, aber der Ansatz dürfte bei dir ja auch gehen. "Lab Power Supply Part x" auf youtube oder eevblog.com High-Side Shuntmessung und dann per OpAmp bei Überlast die Spannung am FB-Eingang des Reglers senken, so dass dieser die Ausgangsspannugn absenkt.
Hallo Dirk, ich sehe, Du hast die Schaltung verstanden :-). Ich hatte auch noch vergessen, R9 ist eigentlich das Poti zum einstellen der Ausgangsspannung (ca. 2,5V bis ca. 32V), Schleifer an die Basis von Q2. Und übertreibe es mit der Kapazität des Siebelkos nicht, ist er zu groß werden die Stromimpulse durch die Dioden und ihn selbst zu hoch, auch hier ist es Vorteilhaft mehrere Kleine zu nehmen. Als guten Wert für die Praxis nimmt man 1µF/mA, also liegst du mit 4700µF genau richtig. Wenn etwas unstabil ist, kannst du einen kleinen Kondensator (100nF) zwischen Basis und Kollektor des Strombegrenzers Q5 schalten. Gruß. Tom
René B. schrieb: > Schau dir mal die Lösung von Dave Jones im EEVblog an. Der bastelt das > zwar an ein Linearnetzteil, aber der Ansatz dürfte bei dir ja auch > gehen. > "Lab Power Supply Part x" auf youtube oder eevblog.com Yepp, LT3080. Man beachte Fig. 4 im Datenblatt. 2A out bei 4...28V in und das bei 2 sot Gehäusen parallel sind einfach ein interessanter Ansatz -- Dave halt. > Wenn etwas unstabil ist, kannst du einen kleinen Kondensator (100nF) > zwischen Basis und Kollektor des Strombegrenzers Q5 schalten. Eher 2,2 ...4,7 nF , da 100nF doch etwas sehr kontraproduktiv sind.
Mahlzeit, wenn du eine negative Hilfsspanung nimmst, gibt es schon eine einfache Strombegrenzung. Allerdings ist der kleinste einzustellende Strom, bei einem Shunt von 1 Ohm ca. 600mA. Ein Blick ins Datenblatt des LM338 zeigt aber, dass dieser völlig unter dimensioniert ist. Er kann bei 30V etwa 1,5A, und auch nur wenn die Gehäusetemperatur 25° beträgt. Du bräuchtest min. 4 Stück für den sicheren Betrieb und einen für die "German Angst". Der BD243 schafft gerade mal 0.6A Fang besser etwas kleiner an. Grüße
Tom schrieb: > Als guten Wert für die > Praxis nimmt man 1µF/mA, also liegst du mit 4700µF genau richtig. Wenn man keine Ahnung hat sollte man einfach nichts schreiben. Hast du mal überschlagen wie groß da der Ripple ist? Ach so, rechnen ist uncool!
Tom schrieb: > Und übertreibe es mit der Kapazität des Siebelkos nicht, ist er zu groß > werden die Stromimpulse durch die Dioden und ihn selbst zu hoch, auch > hier ist es Vorteilhaft mehrere Kleine zu nehmen. Als guten Wert für die > Praxis nimmt man 1µF/mA, also liegst du mit 4700µF genau richtig. Meine Netzteile hatten bisher nur 2200µF, aber die gingen auch nur bis maximal 2A. Da gabs auch keine Probleme mit Audio-Endstufen. Ich hab mir jedoch auch schon einen Gleichrichter gesprengt, als ich versuchte einen Becher-Elko mit 0,75F zu laden. Deswegen bin ich da immer etwas vorsichtig und taste mich langsam ran. > Wenn etwas unstabil ist, kannst du einen kleinen Kondensator (100nF) > zwischen Basis und Kollektor des Strombegrenzers Q5 schalten. Sowas hatte meine Idee auch schon, jedoch mit 1nF (C91/93), was mir selbst schon etwas zu klein vorkommt. Ist er zu klein, schwingt der Begrenzer und ist er zu groß, wird alles zu täge. Im Zweifelsfall muß man da etwas rumprobieren. Es kommt ja auch immer darauf an, was hinten dran hängt.
Dirk H. schrieb: > Meine Netzteile hatten bisher nur 2200µF, aber die gingen auch nur bis > maximal 2A. Da gabs auch keine Probleme mit Audio-Endstufen. Ich hab mir > jedoch auch schon einen Gleichrichter gesprengt, als ich versuchte einen > Becher-Elko mit 0,75F zu laden. Deswegen bin ich da immer etwas > vorsichtig und taste mich langsam ran. Statt rantasten solltest du das einbauen was professionelle LNG auch bei großen C haben: eine Serienwiderstand zw. gleichrichter und C. In Deinem obenstehenden LNG Projekt: 0,05 Ohm, 10 watt. Ganz große LNg eine Längsdrossel (einige mH), da man da die Verluste etwas geringer haltne kann. Aber für 5A LNG ist der R=0,05 die ökonomische Lösung. > >> Wenn etwas unstabil ist, kannst du einen kleinen Kondensator (100nF) >> zwischen Basis und Kollektor des Strombegrenzers Q5 schalten. > Sowas hatte meine Idee auch schon, jedoch mit 1nF (C91/93), was mir > selbst schon etwas zu klein vorkommt. Ist er zu klein, schwingt der > Begrenzer und ist er zu groß, wird alles zu täge. Im Zweifelsfall muß > man da etwas rumprobieren. Es kommt ja auch immer darauf an, was hinten > dran hängt. Kondensator: siehe meinen Post weiter oben. Für diese LNG macht es stets Sinn, extern C zuschalten zu könnene -- eben weil man im Labor selten von Anfang an weiss, was im Lauf der Zeit so vermessen/angeschlossen/getestet werden soll. D.h. konkret man baut sinnigerweise das LNG so, das man ohne viel Aufwand an den C rankommt und diesen ohne viel Aktivität ändenr kann. Z.B. Schraubklemmen an der Rückseite (siehst du z.b. bei Kepco, Gossen, etc.)
Krangel schrieb: > Ein Blick ins Datenblatt des LM338 zeigt aber, dass dieser völlig unter > dimensioniert ist. Er kann bei 30V etwa 1,5A, und auch nur wenn die > Gehäusetemperatur 25° beträgt. Du bräuchtest min. 4 Stück für den > sicheren Betrieb und einen für die "German Angst". Ein Blick ins Datenblatt verrät mir, daß er 5A schafft, da meine In-Out-Differenz niemals 10V übersteigt. Ich hab eine Wicklungsumschaltung, die die Trafospannung an die angeforderte Ausgangsspannung anpaßt. Ich mache mir da eher Sorgen um den Trafo, wenn er versuchen soll, mit 33% seiner sekundären Wicklungen vollen Strom zu liefern. Das wird sicher nichts. Aber dann ist die Ausgangsspannung auch im Keller und da braucht man nicht so viel Strom. > Der BD243 schafft gerade mal 0.6A Das war ja nur ein Beispiel, wie man überhaupt rangehen kann. Natürlich kommt bei mir eine andere Endstufe zum Einsatz.
Andrew Taylor schrieb: > D.h. konkret man baut sinnigerweise das LNG so, das man ohne viel > Aufwand an den C rankommt und diesen ohne viel Aktivität ändenr kann. > Z.B. Schraubklemmen an der Rückseite (siehst du z.b. bei Kepco, Gossen, > etc.) Eine Super-Idee. Wenn man die Elkos mit Schaltern zuschalten kann, braucht man das Gerät nicht mal zu öffnen. Darf man einen geladenen und einen leeren Elko eigentlich mit einem Schalter verbinden, oder schadet es einem der beiden Elkos, wenn da plötzlich so viel Strom "rüber knallt" ?!?
Hallo Udo
> Wenn man keine Ahnung hat sollte man einfach nichts schreiben.
Wie wahr. Viele Netzteile hast Du vermutlich noch nicht entwickelt, und
wenn doch, dann nur sehr Kurzlebige.
Da Rechnen so uncool ist, empfehle ich Dir mal ein einfaches Netzteil
mit LTSpice zu konstruieren und den Einschalt- und Impulsstrom unter
Last bei 1µF/mA und 5µF/mA anzuschauen. Der Ripple ist ein
untergeordnetes Kriterium, ist er zu groß muß ich nur die
Eingangsspannung erhöhen. In der realen Welt sollte ein Netzteil aber
mehr als zehnmal einschalten überleben.
Ich habe das jetzt mal simuliert mit einem Trafo von 42V-Spitze, einem
Brückengleichrichter, und 8-Ohm Last.
Mit 1µF/mA: Einschaltstromstoß 50A, Strompulse 23A
Mit 5µF/mA: Einschaltstromstoß 160A, Strompulse 25A
Der Unterschied bei den Strompulsen ist nicht so groß, beim
Einschaltstrom aber gewaltig.
Gruß. Tom
Dirk H. schrieb: > Ich mache mir da eher Sorgen um den Trafo, wenn > er versuchen soll, mit 33% seiner sekundären Wicklungen vollen Strom zu > liefern. Das wird sicher nichts. Ich möchte Dich nicht schulmeistern, aber mit der obigen Aussage Deienrseits habe ich gelinde Zweifel an Deinem Kenntnisstand. Also, konkret gesagt: Gegeben ist ein Trafo, d.h. seine Kerngröße & sekundärer Drahtquerschnitt liegen fest (= vorgebenen & für Maximalstrom 8A) ausgelegt. Testfragen: Was passiert in der Sekundärwicklung, wenn man nur aus der Anzapfung bei 33% den vollen Strom 8A entnimmt? wie verhält sich die LEISTUNGSAUFNAHME des Trafos primärseitig und seundärseitig in diesem Fall?
Hi, Dirk H. schrieb: > Ein Blick ins Datenblatt verrät mir, daß er 5A schafft, da meine > In-Out-Differenz niemals 10V übersteigt. sag niemals "niemals". Da du vor den Elkos schaltest, kann es schon vorkommen, dass im Kurzschlussfall 30V im Elkos sind, die dann durch den LM338 gehen. Diese Entladung ist für mich DC! Grüße
Tom schrieb: > Wie wahr. Viele Netzteile hast Du vermutlich noch nicht entwickelt, und > wenn doch, dann nur sehr Kurzlebige. Stimmt, nur wenige, weil mein erstes immer noch lebt (>30J)! Im Gegensatz zu dir kann ich aber einfache Multiplikation und Division und brauche dafür keine Simulation. Du kannst den Ripple scheinbar noch nicht mal simulieren. Deine tolle Überschlagsformel 1000µ/A galt für Röhrengeräte, deren Betriebsspannung > 200V war, da war der Ripple dann < 5%. Bei 40V Gleichspannung sind aber 10V schon 25%! Aber selbst rechnen ist anscheinend wie gesagt uncool, ich bin hier raus und überlasse den Thread 'Spezialisten' wie dir.
Krangel schrieb: > Hi, > > Dirk H. schrieb: >> Ein Blick ins Datenblatt verrät mir, daß er 5A schafft, da meine >> In-Out-Differenz niemals 10V übersteigt. > > sag niemals "niemals". Da du vor den Elkos schaltest, kann es schon > vorkommen, dass im Kurzschlussfall 30V im Elkos sind, die dann durch den > LM338 gehen. Diese Entladung ist für mich DC! > für Dich mag das so sein, der LM338 sieht dies jedoch nur ca. 2ms lang und beruft sich auf sein "pulse SOA " Datenblatt. Kurz gesagt: Du irrst.
Tom schrieb: > Als guten Wert für die Praxis nimmt man 1µF/mA, Das ist weder gut noch Praxis, sondern einfach nur falsch. :-(
Hi, Andrew Taylor schrieb: > Kurz gesagt: Du irrst. oki, was heißt dann "PEAK CURRENT LIMIT"? Die Preload 1A Linie trifft die DC-Linie bei 30 Volt. In welchem Datenblatt ist ein "pulse SOA" Diagramm angegeben? Wie kommst du auf 2ms? Selbst wenn man den ungeschickt kleinen 4700µF annimmt, ist die sichere Zone erst nach ca. 18ms erreicht. Harald Wilhelms schrieb: > Das ist weder gut noch Praxis, sondern einfach nur falsch. :-( Wissen wie es nicht geht, ist unnützes Wissen. Nur Wissen wie es richtig geht ist wertvoll. Also erkläre wie man es richtig macht. Grüße
Krangel schrieb: > Wissen wie es nicht geht, ist unnützes Wissen. Nur Wissen wie es richtig > geht ist wertvoll. Also erkläre wie man es richtig macht. Wie oft noch, lern lesen.
hi, Udo Schmitt schrieb: > Wie oft noch, lern lesen. solange bis die, die es nicht wissen, wissen. Grüße
Krangel schrieb: > Wissen wie es nicht geht, ist unnützes Wissen. Ja, das trifft auf obige Formel zu. > Nur Wissen wie es richtig geht ist wertvoll. > Also erkläre wie man es richtig macht. Das gehört normalerweise zu den Grundlagen der E-Technik. Die Einheit für die Kapazität ist Amperesekunden pro Volt. Umgerechnet auf 50Hz und Brückengleichrichter sind das 10.000µF pro Ampere und Volt Brumm- spannung Spitze/Spitze. Da man mit 3V Brummspannung meist gut zurecht kommt, braucht man für 5A etwa 15000µF. Um den Elko nicht zu sehr zu belasten, wäre ein Widerstand von z.B. 0,2 Ohm sinnvoll, wenn dieser nicht bereits im Aufbau drin ist. Gruss Harald
Die Theorie ist immer der Anfang, aber am Ende zählt nur das Ergebniss. Meine bisherigen Arbeiten ergaben tatsächlich 1000µF/1A als gute und brauchbare Lösung. Damit befeuere ich eine Audio-Endsufe und habe auch jedes andere Projekt immer hinbekommen. Ein zu großer Elko kann mehr Probleme verursachen, als beheben. Im Zweifelsfall wird es einfach ausprobiert. Spätestens wenn die Ausgangsspannung "rumzappelt", weil nicht genug gepufferte Reserven zur Verfügung stehen, kann man immer noch ein Töpfchen nachstöpseln ;-) Für einen Anfänger (wie mich) reicht ein Netzteil, welches meine "ach so geringen" Ansprüche erfüllt. Ich brauche kein super ausgerechnetes Highendgeschoß, was hochkomplex, für alle Eventualitäten gewapptnet, immer und überall einsetzbar ist. Ich will es selbst bauen und mir nebenbei noch etwas an Erfahrung mitnehmen. Ich bin ein Anfänger und Anfänger lernen noch. Da gehören auch Fehler dazu. Auch, und gerade wenn, sich mal was in Rauch auflöst, lernt man doch so am besten aus seinen Fehlern. Na und? Ich habe schon eine handvoll Transen getoastet und tatsächlich EINEN 7809 weggeschossen, weil ich die Schutzdioden noch nicht kannte und mir eine Schraube auf den Siebelko gefallen ist. Leider war hinter dem FSR noch ein 220µF-Elko, der mit seinem Rückstrom den FSR verdampfte. Ups! Na und? Manche Fehler müssen gemacht werden. Sowas passiert nun mal, aber es passiert nur EINMAL! Ich habe seit dem immer Schutzdioden um den Spannungsregler und nie wieder ist mir ein solches Teil abgequalmt. Und ihr könnt mir glauben, Bauteile jeder Art haben bei mir ein echt hartes Leben :-D
Dirk H. schrieb: > Die Theorie ist immer der Anfang, aber am Ende zählt nur das Ergebniss. > Meine bisherigen Arbeiten ergaben tatsächlich 1000µF/1A als gute und > brauchbare Lösung. Wie man damit ein 5V-Netzteil bauen will, ist mir schleierhaft und selbst bei einem 12V-Netzteil ist die Verlustleistung dann grösser als das, was man rausholen will. Hier gehts auch nicht um irgendwelche komplizierte Theorie, sondern einfacj um Grund- kenntnisse der Elektrotechnik, die man typisch im ersten Lehr- jahr beigebracht kriegt. Gruss Harald
Dirk H. schrieb: > Manche Fehler müssen gemacht werden. Sowas passiert nun mal, aber es > passiert nur EINMAL! Wie zum Beispiel: einmal an 20kV Mittelspannung fassen? einmal Knollenblätterpilze essen? einmal am eigenen Leib testen wie groß der Impuls eines 50km/h fahrenden LKWs ist? Dirk H. schrieb: > Ich bin ein Anfänger und Anfänger lernen noch. Man kann auch von Erfahrungen anderer lernen. Nach deinem Verfahren müsste jeder angehende Ingenieur erst mal warten bis neben ihm der Blitz in einen Haufen Holz einschlägt bevor er das Feuer entdeckt, erst mal sein erstes Rad aus einem 1m Steinblock hacken, den Transistor selbst erfinden, ... Damit hätten wir weder Handy noch Fernsehen und auch bis zu einem Auto würde man mit dem Verfahren wohl nicht kommen. Viel Spass mit deiner Methode...
Bitte melde dich an um einen Beitrag zu schreiben. Anmeldung ist kostenlos und dauert nur eine Minute.
Bestehender Account
Schon ein Account bei Google/GoogleMail? Keine Anmeldung erforderlich!
Mit Google-Account einloggen
Mit Google-Account einloggen
Noch kein Account? Hier anmelden.






