Hallo an alle, das ist mein erster Beitrag in diesem Forum und ich bitte um Nachsicht falls ich irgendetwas übersehen, oder falsch gemacht haben sollte. Ich habe folgendes Problem: Im Rahmen eines elektrotechnischen Praktikumsversuchs soll ein Reihenschwingkreis (RLC) untersucht werden. dabei wird schrittweise die Frequenz der Eingangsspannung erhöht (Von 30Hz-60KHz) und der resultierende Spannungsabfall über dem Widerstand gemessen. Das Problem ist, dass der sich ändernde Blindwiderstand die Generatorspannung ebenfalls runter zieht und bei jeder neuen Frequenz erst von Hand die Eingangsspannung nach geregelt werden muss. Ich suche nach einer einfachen Lösung um in diesem Frequenzbereich den Spannungsabfall an der Quelle automatisch zu kompensieren. Andere/Bessere Funktionsgeneratoren sind keine Option. Hat da Jemand eine Idee?
Einen Verstärker an den Ausgang vom Generator, dessen Ausgangswiderstand etwa den Faktor 10 kleiner als die Impedanz deines Schwingkreises ist.
Marvin Kamp schrieb: > Hat da Jemand eine Idee? Mit dem 2. Skope Kanal die Ausgangsspannung direkt messen und damit korrigieren. Die Bauteilwerte groessere machen, so das an den 50 Ohm des Generator fast nix abfaellt. Vektornetzwerkanalyzer nehmen. (das willst du aber nicht)
Helmut Lenzen schrieb: > Mit dem 2. Skope Kanal die Ausgangsspannung direkt messen und damit > korrigieren. Genau das ist es ja was nicht mehr erforderlich sein soll. > Die Bauteilwerte groessere machen, so das an den 50 Ohm des Generator > fast nix abfaellt. Hilf mir mal auf die Sprünge:Woher weißt du dass der Generator einen 50 Ohm Widerstand besitzt? > > Vektornetzwerkanalyzer nehmen. (das willst du aber nicht) Ein VNA wäre in der Tat etwas zu aufwändig. Gibt es denn keine Lösung für genau diese Bauteile und genau dieses Frequenzband (30Hz-60KHz)? Ich hatte auch an eine Verstärkerschaltung gedacht die die Amplitude nachregelt wenn sie absackt. Reicht da ein einfacher Spannungsfolger? Und wenn ja: Welcher Opamp ist da empfehlenswert?
Marvin Kamp schrieb: > Hilf mir mal auf die Sprünge:Woher weißt du dass der Generator einen 50 > Ohm Widerstand besitzt? Weil das die Standardausgangsimpedanz von 99% aller Signalgeneratoren ist. Sollte auch auf deinem Generator vorne draufstehen. Diese Aussage: Marvin Kamp schrieb: > Andere/Bessere Funktionsgeneratoren sind keine Option. wiederspricht sich aber hiermit: Marvin Kamp schrieb: > Ich hatte auch an eine Verstärkerschaltung gedacht die die Amplitude > nachregelt wenn sie absackt. Eine Verstaerker mit Amplitudenregelung ist nicht so einfach. Marvin Kamp schrieb: > Reicht da ein einfacher Spannungsfolger? Und wenn ja: Welcher Opamp ist > da empfehlenswert? Koenntes du versuchen. In dem Bereich 30Hz .. 60kHz kann fast jeden halbwegs schnellen nehmen. Feld,Wald u. WiesenOps wie TL082 sollten gehen, allerdings mit nachgeschalteter Endstufe. Bedenke im Resonanzfall fliessen bei dir 0.2A. 1V / 5.1 Ohm Das muss deine Stufe treiben koennen deshalb die Endstufe an den TL082. Deshalb waere es besser das ganze hochohmiger auszulegen.
Marvin Kamp schrieb: . > Gibt es denn keine Lösung für genau diese Bauteile und genau dieses > Frequenzband (30Hz-60KHz)? Klar gibt es die. Nennt sich hifi Verstärker mit mind. 80w sinusausgangsleistung. Der ist nämlich ausreichend niederohmig für diesen Praktikumsversuch. Haben wir bei uns mit einem Uralt-Wega -Verstärker gelöst, der (trotz schelchterem datenblatt) locker im Bereich 20Hz bis 80 kHz die nötige Kleinleistung brachte. > Ich hatte auch an eine Verstärkerschaltung gedacht die die Amplitude > nachregelt wenn sie absackt. Der niederohmige ausgang des NF-Verstärker reichte vollauf bei uns. > Reicht da ein einfacher Spannungsfolger? Und wenn ja: Welcher Opamp ist > da empfehlenswert? Einfach: nein. Leistungs-OPV: ja. Aber bevor du das alles aufbaust....
Wenn der Generator-Innenwiderstand bekannt ist (z.B. 50 Ohm), dann lässt sich der doch leicht einbeziehen.
Marvin Kamp schrieb: > Das Problem ist, dass der sich ändernde Blindwiderstand die > Generatorspannung ebenfalls runter zieht Scheinwiderstand...
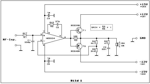
Hallo alle miteinander, ich habe mir mal die Zeit genommen um das Netz nach sinnvollen Ansätzen für alle eure Vorschläge zu durchforsten. Dabei bin ich auf obige Schaltung gekommen. Würde das so funktionieren? Letzten Endes schätze ich zwar dass die einfachste Methode in der Tat eine hochohmigere Auslegung dieses Versuchs wäre, aber ich muss zu Studienzwecken zumindest eine aktive Schaltung vorweisen können.
Marvin Kamp schrieb: > Dabei bin ich auf obige Schaltung gekommen. > Würde das so funktionieren? Die Schaltung hat eine Übnahmeverzerrung im Nullpunkt (T2 sperrt bevor T1 öffnet und umgekehrt). Dadurch hat das Ausgangssignal einen Klirrfaktor, besonders bei 60kHz. Die Frage ist: wie groß ist der Oberwellenanteil und wie weit stört das die Messung? Um das zu verbessern, müsste die Endstufe "vorgespannt" werden, damit ein Ruhestrom fließt. Gruß Dietrich
> Im Rahmen eines elektrotechnischen Praktikumsversuchs soll ein Reihenschwingkreis (RLC) untersucht werden. dabei wird schrittweise die Frequenz der Eingangsspannung erhöht (Von 30Hz-60KHz) und der resultierende Spannungsabfall über dem Widerstand gemessen. Und wo ist das Problem? Es gibt keines! In der Aufgabe steht nirgends, dass ihr mit konstanter Eingangsspannung messen sollt. Ihr sollt einfach die Frequenz verstellen und die Spannung am Widerstand messen. Dann wird gefragt warum da nicht einfach die eingestellte Spannung U0 herauskommt. Zum Schluss sollt ihr dann den Innenwiderstand des Generators berechnen. http://www.zitate-online.de/sprueche/allgemein/18383/wer-als-werkzeug-nur-einen-hammer-hat-sieht.html
Helmut S. schrieb: > Und wo ist das Problem? > > Es gibt keines! Du missverstehst das Problem. Unsere Generatorspannung sackt bei Annäherung an die Resonanzfrequenz ab und verfälscht dadurch gerade eben das gewünschte Messergebnis. (Es geht darum den Absolventen zu zeigen, dass sich der Spannungsabfall über den 5,1 Ohm Widerstand, nahe der Resonanzfrequenz erhöht; Nicht darum denn Generatorinnenwiderstand zu berechnen) Der Funktionsgenerator ist dahin gehend schlecht kompensiert und genau dieses Problem sollen wir lösen, damit die Absolventen dieses Praktikumsversuches sich darum nicht mehr scheren müssen. Das steht vielleicht nicht in meiner Skizze, aber ich dachte das hätte ich deutlich gemacht. Dietrich L. schrieb: > Die Schaltung hat eine Übnahmeverzerrung im Nullpunkt (T2 sperrt bevor > T1 öffnet und umgekehrt). Dadurch hat das Ausgangssignal einen > Klirrfaktor, besonders bei 60kHz. Die Frage ist: wie groß ist der > Oberwellenanteil und wie weit stört das die Messung? > Um das zu verbessern, müsste die Endstufe "vorgespannt" werden, damit > ein Ruhestrom fließt. Ich dachte der Widerstand R3 würde, trotz fehlendem Ruhestrom für ausreichend Unterdrückung sorgen!? Kannst du mir einen Ansatz skizzieren der deinem Vorschlag entspricht?
Diese einfachen Aufbauten mit diskreten Transistoren kannst du knicken da nicht kurzschlussfest. In so einer Testumgebung muss das Teil Kurzschlüsse beliebig lange verkraften. Deshalb solltest du einen Verstärker(IC) mit eingebauter thermischer Überlastsicherung verwenden. Wenn euch das zu aufwendig ist, dann bleibe noch die Möglichkeit eines niederohmigen Spannunsgteilers, z. B. 49,5Ohm+0,5Ohm. Die Spannung wird dann am 0,5Ohm Widerstand bereitgestellt. Der Innenwiderstand ist dann ca. 0,5Ohm.
Marvin Kamp schrieb: > Ich dachte der Widerstand R3 würde, trotz fehlendem Ruhestrom für > ausreichend Unterdrückung sorgen!? Das hilft natürlich schon etwas. Ob es allerdings ausreicht ist eine andere Frage und schwer zu sagen. Das hängt natürlich davon ab, wie gut der Sinus am Ausgang sein soll oder muss, und von der Last und der Geschwindigkeit, mit der der OpAmp nachregeln kann. Das kann man wohl am einfachsten mit einer Simulation ermitteln. > Kannst du mir einen Ansatz skizzieren der deinem Vorschlag entspricht? Leider habe ich auf die Schnelle nichts gefunden. Alternative: Leistung-OpAmp, z.B. OPA547 oder suche mal hier unter "Leistungs OpAmp" oder "Leistungs OPV". Gruß Dietrich
Dietrich L. schrieb: > Marvin Kamp schrieb: >> Ich dachte der Widerstand R3 würde, trotz fehlendem Ruhestrom für >> ausreichend Unterdrückung sorgen!? > Der Widerstand übernimmt im Anlaufgebiet bis ca. 7mA den Ausgangsstrom. Die 7mA sollte der OP liefern können. Ab dann übernehmen mehr und mehr die Transistoren den Laststrom. > Das hilft natürlich schon etwas. Ob es allerdings ausreicht ist eine > andere Frage und schwer zu sagen. Alles was unter ca. 1% Klirr ist sieht man auf dem Skope sowieso nicht mehr. Im Resonanzfall filtert der Schwingkreis die Grundwelle raus.
Bitte melde dich an um einen Beitrag zu schreiben. Anmeldung ist kostenlos und dauert nur eine Minute.
Bestehender Account
Schon ein Account bei Google/GoogleMail? Keine Anmeldung erforderlich!
Mit Google-Account einloggen
Mit Google-Account einloggen
Noch kein Account? Hier anmelden.

