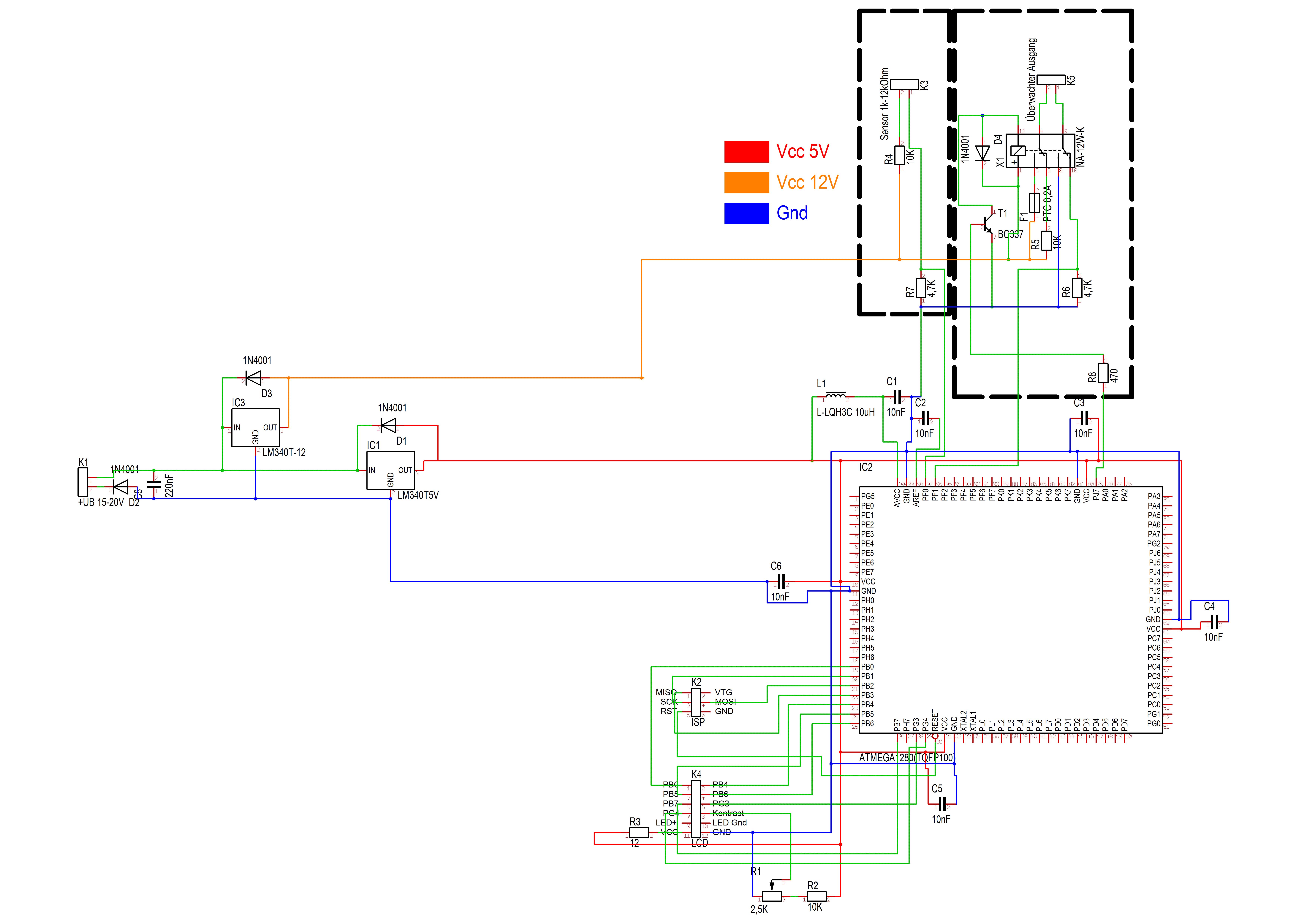
Hallo Community, ich bin Elektroniker für sicherheitstechnische Anlagen und Neuling in der Mikrocontroller-Welt. Nach bergeweise Lektüre von Tutorials und Datenblättern, sowie Nachbau einiger Schaltungen in den letzten Wochen möchte ich meine ersten Gehversuche mit eigenen Schaltplänen am Steckbrett machen. Und bevor ich meinen nächsten Controller zerschieße darf da gern nochmal jemand drüber schauen. Danke dafür. 100Pin_EMZ.gif zeigt den Schaltplan als ganzes, Im Prinzipschaltbild.png ist der Bereich zu sehen, auf den sich meine Fragen beziehen: Überwachter Eingang: R1 und ein externer Sensor bilden zusammen mit R3 einen Spannungsteiler, der am ADC 1 ausgelesen wird. Das Widerstandsverhältnis ist so gewählt, dass selbst bei einem Kurzschluss der Sensorleitung nicht mehr als Vcc (5V) am ATmega anliegen können. Wenn ich alles richtig verstanden habe, kann ich den Spannungspegel am Atmega als Wert zwischen 0 und 1024 auslesen, also käme dann bei AVcc=5V, Sensor=0 Ohm etwa 3,8V an,
also ein Digitalwert von ~778?
Überwachter Ausgang: Die Grundschaltung der Überwachung entspricht dem überwachten Eingang. Die Ein-/Ausgänge sind jedoch über 2 Wechsler geführt, die - polumgekehrt - entweder einen Widerstand überwachen oder 12V auf den Ausgang senden. Das Relais soll über einen Portpin des Atmega über einen Transistor mit 470Ohm Basiswiderstand geschaltet werden. Da es sich wie gesagt um meine ersten Gehversuche handelt bin ich für jeden Vorschlag offen, ob und wie man das ganz sinnvoller gestalten kann. Vielleicht funktioniert die Schaltung so auch garnicht?

