Hallo zusammen, ich möchte eine LED-Leuchte ansteuern. Die Leuchte hat pro LED-Kanal (RGB) einen Konstantstromtreiber, der auf 350mA eingestellt ist. Eingangsspannung der KSQ ist 12V, die ich als PWM betreiben möchte. Die Beschaltung des Treibers und der LEDs ist nicht änderbar. Ich habe lediglich Anschlüsse für die 12V-Eingangsspannungen (RGB) und Ground. Nun kann ich einen Transistor nehmen, Kollektor über n Vorwiderstand auf 12V hängen und schon hab ich an dem Kollektor meine invertierte 12V PWM. Allerdings muss der Vorwiderstand klein genug bemessen sein, um die 350mA zu verfügung zu stellen und anderseits muss er die komplette Leistung verbraten, wenn der Transistor durchgeschaltet ist. Diee Spannung an dem der Vorwiderstand liegt, könnte man hochschrauben und den Widerstand dann größer auswählen. Ändert aber nichts an der Tatsache, dass eine enorme Leistung verbraten wird.. Gibt es da bessere Lösungen oder Ideen? Der Schaltungsaufwand sollte möglichst gering gehalten werden. Liebe Grüße, Peter S.
hier noch der Link zum Datenblatt des Treibers: http://www.onsemi.com/pub_link/Collateral/NUD4001-D.PDF Die Beschaltung auf Seite 4 entspricht exakt der vorliegenden Beschaltung. Anstelle der 12V Batterie brauche ich halt die 12V-PWM, die auch den Strom packt
Das wird so nix. Du taktest damit auch die Spannungsversorgung der Regelschaltung deiner Konstantstromquelle. Da stellt sich kein vernünftiger Strom ein. Bestenfalls fliesst gar kein Strom, schlimmstenfalls wird deine LED sehr schnell sehr überversorgt. Wenn Du die vorhandene Schaltung nicht ändern kannst, ist das Pech. Anderenfalls nimm den PWM-Eingang und gut ist.
Steht doch im von Dir verlinkten Datenblatt haarklein erklärt wie man die PWM Steuerung vornimmt. Lt. Datenblatt schaltet man über einen Transistor die Masse des Treibers. Hab ich so auch noch nicht gesehen, aber gut, wenn der Hersteller das so meint... Wenn das aus baulichen Gründen nicht geht würde ich auch nix anderes versuchen. Wobei man den einen Pin am IC zur Not noch von der Platine lösen und an nen Transistor hängen könnte, muss ja vermutlich nicht viel Leistung drüber... Foto würde auch helfen. ;)
Einfach Ich: Der Hersteller der Leuchte betreibt die KSQ auch mit einer 12V PWM. Also wirddas ja wohl doch gehen...Wie die es realisiert haben, weiß ich allerdings nicht und werde ich wohl auch nicht erfahren. Shuzz: Wie gesagt, ist der IC bereits so FEST verdrahtet. Die PWM-Schaltung lässt sich nicht mehr aufbauen. Ein Bild der Schaltung findet ihr wie gesagt auf Seite 4 im Datenblatt. Die dann rausgeführten Kontakte sind Vin der 3 KSQs für R,G,B und GND. Wie siehts damit aus: http://www.intersil.com/en/products/power-management/mosfet-drivers/low-side-fet-drivers/ICL7667.html Oder einen von diesen MOSFET-Drivers? http://www.alldatasheet.net/view.jsp?Searchword=TC42
edit: der ICL7667 schafft nur 200mA auf Dauer. Aber vom Prinzip her müsste der für die Anwendung passen,oder?
http://www.onsemi.com/pub_link/Collateral/MC34152-D.PDF !!?? Will den Thread nicht übermäßig zuspammen,aber vll hilfts ja noch anderen :)
Mahlzeit, also ich sehe keinen prinzipiellen Hinderungsgrund die Versorgungsspannung per PWM zu schalten. Eventuell vorhandene Eingangskondensatoren begrenzen allerdings die Höhe der PWM-Frequenz. Gatetreiber sind wegen der Kondensatoren nicht sinnvoll. Grüße
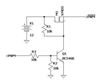
Es sollte nicht viel dagegen sprechen einfach per PWM den GND Anschluss der LED zu unterbrechen. Der LED Treiber scheint ein ganz einfacher linearer zu sein - da kann nichts weiter großes passieren wenn die Last fehlt. Um ganz sicher zu gehen, dass auch bei einschalten kein zu extremer Strompuls kommt - würde ich je einen nicht zu großen MOSFET oder NPN-Transistoren mit relativ knapp bemessenem Basisstrom zum schalten nutzen.
Einfach ich schrieb: > Das wird so nix. > Du taktest damit auch die Spannungsversorgung der Regelschaltung deiner > Konstantstromquelle. Da stellt sich kein vernünftiger Strom ein. Und darf man erfahren wie du auf diese Idee kommst? Oder sonderst du einfach mal (anonym) ein bisschen Schwachsinn ab, bevor der Kopf platzt? Shuzz schrieb: > Steht doch im von Dir verlinkten Datenblatt haarklein erklärt wie man > die PWM Steuerung vornimmt. > Lt. Datenblatt schaltet man über einen Transistor die Masse des > Treibers. > Hab ich so auch noch nicht gesehen, aber gut, wenn der Hersteller das so > meint... Warum auch nicht? Ist doch Wurscht, ob man high-Side oder low-Side schaltet. Außer daß low-Side i.d.R. einfacher zu realisieren ist. Hmm.. schrieb: > Nimm nen FET pro Kanal und lass ihn die LEDs einfach kurzschließen. Die > KSQ regelt das schon! Jo. Ganz tolle Idee. Du bist bestimmt auch einer von denen, die die Zimmertemperatur einfach dadurch einstellen, daß sie das Fenster aufmachen und da rausheizen. XL
Peter schrieb: > Der Hersteller der Leuchte betreibt die KSQ auch mit einer 12V PWM. Aber das ist nicht mehr vorhanden - oder wie? Sonst könnte es da evtl. Störungen geben. Hmm.. schrieb: > Nimm nen FET pro Kanal und lass ihn die LEDs einfach kurzschließen. Die > KSQ regelt das schon! Jepp, und die Leistung muss sie auch verbraten - kann sie aber nicht. Axel Schwenke schrieb: > Warum auch nicht? Ist doch Wurscht, ob man high-Side oder low-Side > schaltet. Außer daß low-Side i.d.R. einfacher zu realisieren ist. Nein, es geht um den Treiber. Da geht nur Low-Side. Man schaltet nicht die Last. Siehe Bild 9 im pdf. Gruß Jobst
Jobst M. schrieb: > Axel Schwenke schrieb: >> Warum auch nicht? Ist doch Wurscht, ob man high-Side oder low-Side >> schaltet. Außer daß low-Side i.d.R. einfacher zu realisieren ist. > > Nein, es geht um den Treiber. Da geht nur Low-Side. Man schaltet nicht > die Last. Siehe Bild 9 im pdf. Aber das nützt dem TE doch nichts. Er schreibt ja schließlich: Peter schrieb: > Die Beschaltung des Treibers und der LEDs ist nicht änderbar. Ich habe > lediglich Anschlüsse für die 12V-Eingangsspannungen (RGB) und Ground. Was ich meinte, ist daß man Treiber und LED zusammen als einen simplen 12V-Verbraucher ansehen kann. Und dem kann man seine 12V entweder high-Side oder low-Side schalten. Und so per PWM auch die Helligkeit steuern. Und da ist wirklich gar nichts dabei. Weder bringt es den Treiber durcheinander daß seine Betriebsspannung mit weggeschaltet wird noch sonstwas. Das einzige was nicht ganz klar ist, ist ob für jeden Farbkanal (R,G,B) jeweils 12V und GND herausgeführt sind oder ob intern bereits GND aller drei Kanäle verbunden ist (so könnte man das Eröffnungposting interpretieren). Falls das so wäre, dann bliebe tatsächlich nur die Verwendung von high-Side Schaltern. XL
Axel Schwenke schrieb: > Was ich meinte, ist daß man Treiber und LED zusammen als einen simplen > 12V-Verbraucher ansehen kann. Korrekt, darauf wird es auch hinaus laufen. Axel Schwenke schrieb: > Und dem kann man seine 12V entweder > high-Side oder low-Side schalten. Auch richtig, Du hast aber dabei aber auf einen Text geantwortet, der sich auf die Applikation des Chips bezog, bei der dem Chip an GND eine PWM zugeführt wird. Und DA ist es dann nicht mehr egal, wie man das macht. Auch wenn der TO das nicht nutzen kann. Axel Schwenke schrieb: > Weder bringt es den Treiber durcheinander daß seine > Betriebsspannung mit weggeschaltet wird noch sonstwas. Es ist ja die Applikation, dem Chip seine Betriebsspannung zu klauen. Ob da noch weitere Schaltungsteile keine Spannung mehr bekommen dürfte dem Chip dann auch egal sein. Axel Schwenke schrieb: > Falls das so wäre, dann bliebe tatsächlich nur die > Verwendung von high-Side Schaltern. Sehe ich auch so. Gruß Jobst
Bitte melde dich an um einen Beitrag zu schreiben. Anmeldung ist kostenlos und dauert nur eine Minute.
Bestehender Account
Schon ein Account bei Google/GoogleMail? Keine Anmeldung erforderlich!
Mit Google-Account einloggen
Mit Google-Account einloggen
Noch kein Account? Hier anmelden.
