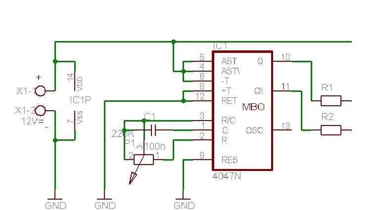
Hallo die schaltung im anhang ist bereits fertig aufgebaut und funktioniert recht gut von schnellem blinken bis "durchgehendes" leuchten (12V lampe) durch den kondensator und den wiederstand kan man ja die frequenz einstellen jedoch 1. was ist die maximale Frequenz ? 2. Grösserer wiederstand = Kleinere oder grössere frequenz? 3. Grösserer Kondensator = Kleinere oder grössere frequenz? 4.was ist der gröste/kleinste mögliche kondensator/wiederstand Ich möchte damit 2 mosfets ansteuern (HRF3205)welche 200A 35V schalten sollen da die mosfets je 100A dauerhaft und 390A für 8ms können setze ich einfach 2*3in paralell Vielen dank für antworten Fokus
Fokus s. schrieb: > Ich möchte damit 2 mosfets ansteuern (HRF3205)welche 200A 35V schalten > sollen > da die mosfets je 100A dauerhaft und 390A für 8ms können setze ich > einfach 2*3in paralell Dann solltest du aber passende Mosfet-Treiber-ICs zum Ansteuern der Gates verwenden, sonst verrecken dir die Mosfets wegen zu langsamen Schaltens. Die Frequenz steigt mit abnehmenden Werten für R und/oder C. Die anderen Fragen beantwortet das DB.
> damit 2 mosfets ansteuern (HRF3205) https://www.fairchildsemi.com/ds/HR/HRF3205.pdf Größere MOSFETS werden aber durch große Gatekapazität "etwas" mehr Strom zur Ansteuerung benötigen...
ok ich hab jetzt mal datenblätter gefunden aber wie finde ich den hersteller heraus ? http://www.datasheetarchive.com/dlmain/Datasheets-110/DSAP0015359.pdf http://www.datasheetarchive.com/dlmain/Datasheets-8/DSA-152742.pdf nach dem multivibrator kommen noch 2 transen zur signalverstärkung Fokus
Fokus s. schrieb: > kommen noch 2 transen zur signalverstärkung Transen können super die Amper hochskillen
Bitte melde dich an um einen Beitrag zu schreiben. Anmeldung ist kostenlos und dauert nur eine Minute.
  
  Bestehender Account
  
  
  
  Schon ein Account bei Google/GoogleMail? Keine Anmeldung erforderlich!
Mit Google-Account einloggen
Mit Google-Account einloggen
  Noch kein Account? Hier anmelden.

 Thread beobachten
 Thread beobachten Seitenaufteilung abschalten
 Seitenaufteilung abschalten