Ich möchte für eine Heizfolie (12V, 35W) eine Temperatursteuerung entwerfen, über die ich eine Temperatur zwischen 28°C und 30°C konstant halten kann. Ich möchte die Schaltung gerne möglichst simpel und ohne µC realisieren. Mein Gedanke war nun der, über zwei Poti mit jeweils einem temperaturabhängigen Widerstand zwei Spannungsteiler mit den Eingängen eines XNOR (4077) zu verbinden. Mit einem Referenzthermometer wollte ich nun die beiden Potis so einstellen, dass über den einen Sensor bei 28°C und dem anderen bei 30°C eine Schaltspannung für den 4077 abfallen. Auf diese Weise erreiche ich, dass der 4077 jeweils bei unter 28°C und bei über 30°C eine Schaltspannung ausgibt, über die ich dann ein T-FlipFlop schalten kann. Hinter dieses T-FlipFlop soll nun wiederum ein Transistor geschaltet werden um die 12V Versorgungsspannung für die Heizfolie zu schalten. Meine Frage ist nun, ob diese Idee grundsätzlich machbar ist und ob mir vielleicht jemand helfen kann, wie ich eine solche Schaltung am besten realisiere. Mein Niveau im Elektrotechnik Bereich ist eben nur auf dem eines Informatikers, der einen Lötkolben bedienen kann und ein wenig mit µC gebastelt hat :)
Ja, im Prinzip macht man das so. Nur nimmt man nicht Logik-Gatter als Vergleicher, sondern viel präzisere Komparatoren. Und weil so eine Aufgabe dauernd anfällt, gibt es sogar fertige ICs dafür. Z.B. LTC1042 o.ä.
Hast Du mal in der Abteilung: Bausätze bei z.B. Conrad nach Temperaturregler geschaut. Keine Ahnung, ob der 4077 als Schalter mit Schwellwerten zu gebrauchen ist. Ist kein Schmitt-Trigger.
Es reicht ein Spannungsteiler mit einem temperaturabhängigen Widerstand und ein Schmitt-Trigger dessen Hysterese man entsprechend dimensioniert.
http://www.kne-shop.de/shop/show_product.php?products_id=413&SESS=dygmsgdj da bosorgst du dir für wenig geld nen trigger der für temp regelungen gut geeignet ist. ich setz den im dämmerschalter und temp schalter für´s ätzbad ein. die beschaltung ist sehr einfach.
benötigt 5v -->7805. p1 schaltschwelle, p2 hysterese. statt ssr kann natürlich auch ein relais verwendet werden. dann entfällt r4, led1, led2. freilaufdiode nicht vergessen.
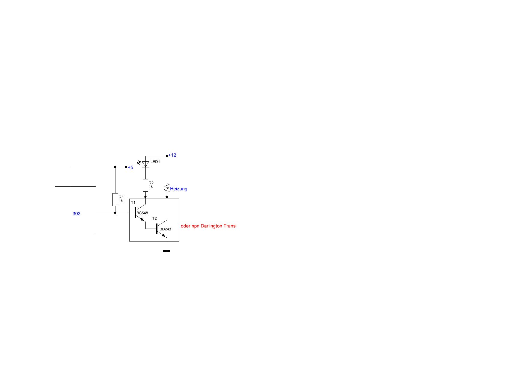
Danke erstmal für die schnellen Antworten! Mit einem integrierten Komparator spare ich mir natürlich die Logik selbst aufzubauen :) @dolf: Ich brauche keinen SSR, da ich einen 12V Gleichstrom schalte für die Heizfolie, aber wäre es nicht theoretisch möglich den Kollektor von T1 auf 12V zu ziehen und schon hätte ich die Schaltung, die ich benötige? @hinz,ArnoR: Danke auch für diese Info, jedoch sind mir die ICs im Einkauf zu teuer, da ich ein paar mehr solcher Schaltungen aufbauen möchte. Da könnte ich sonst auch einen Atmega nehmen, kommt vom Preis auf's Gleiche raus.
Dannie Darko schrieb: > @dolf: Ich brauche keinen SSR, da ich einen 12V Gleichstrom schalte für > die Heizfolie, aber wäre es nicht theoretisch möglich den Kollektor von > T1 auf 12V zu ziehen und schon hätte ich die Schaltung, die ich > benötige? ja dann aber für t1 nen ausreichend belastbaren npn darlington nehmen. ein 12v/5a relais tut´s natürlich auch.
Bitte melde dich an um einen Beitrag zu schreiben. Anmeldung ist kostenlos und dauert nur eine Minute.
Bestehender Account
Schon ein Account bei Google/GoogleMail? Keine Anmeldung erforderlich!
Mit Google-Account einloggen
Mit Google-Account einloggen
Noch kein Account? Hier anmelden.

