Hi Ich möchte gerne den µA741 Operationsverstärker mit einzelnen Transitoren aufbauen. Den Schaltplan des inneren aubaues ist ja im Netz mehrfach zu finden. Aber würde es auch mit ganz normalen Kleinsignal Trasistoren(BC; 2N; ...) auch funktionieren? Oder müssen die für soetwas dann Spezielle Eigenschaften besitzen? http://www.google.de/imgres?client=firefox-a&hs=6cz&sa=X&rls=org.mozilla%3Ade%3Aofficial&biw=1680&bih=894&tbm=isch&tbnid=J337aOdN6JvSwM%3A&imgrefurl=http%3A%2F%2Fde.wikipedia.org%2Fwiki%2FOperationsverst%25C3%25A4rker&docid=SM-j13X2IXy-kM&imgurl=http%3A%2F%2Fupload.wikimedia.org%2Fwikipedia%2Fcommons%2Fthumb%2F2%2F28%2FOpAmpTransistorLevel_Colored_DE.svg%2F660px-OpAmpTransistorLevel_Colored_DE.svg.png&w=660&h=413&ei=i8nfUuvBJcLmswbu0ICQAw&zoom=1&iact=rc&dur=12923&page=1&start=0&ndsp=35&ved=0CFcQrQMwAA
Prinzipiell ist das möglich, aber... Sehr viele, der guten Eigenschaften resultieren daraus, dass extrem ähnliche und thermisch gekoppelte "Bauteile" zur Anwendung kommen.
Ich schrieb: > Ich möchte gerne den µA741 Operationsverstärker mit einzelnen > Transitoren aufbauen. Schlechter als der ohnehin schlechte 741 wird er auf jeden Fall. :-(
Ich schrieb: > Aber würde es auch mit ganz normalen Kleinsignal > Trasistoren(BC; 2N; ...) auch funktionieren? Ja das geht, nur bei den Stromspiegeln (rot) musst du entsprechend gute Dualtransistoren nehmen oder die Spiegel mit Emitterwiderständen aufbauen. Dabei ist dann nur die Aussteuerbarkeit der Schaltung etwas geringer. Auch wirst du etwas andere statische und dynamische Werte bekommen.
Klar kann man Operationsverstärker auch aus diskreten Transistoren aufbauen. Lesestoff dazu: http://www.elektronik-kompendium.de/sites/slt/0209091.htm Beachte auch die weiterführenden Lnks am Ende der Seite.
Eine ernstgemeinte Frage: Warum liest man so oft das Wort "Transitor" anstatt "Transistor"? Gibt es das Wort wirklich?
Mein erster OpAmp habe ich mir 1966 mit AC-Transistoren aufgebaut. Die Transistoren für die Eingangsdifferenzstufe hab' ich zum Temperaturausgleich in einen Aluklotz reingedrückt. Mach mal! Lehrreicher geht es nicht!
Früher, als es noch keine rauscharmen Opamps gab, war das üblich: http://www.mikrocontroller.net/attachment/122588/Screenshot4711.png (in Rundfunktechnik von Lawo verwendet) http://www.waltzingbear.com/Schematics/API/API_2520_schematic.pdf http://www.johnhardyco.com/pdf/990.pdf http://www.sg-acoustics.ch/analogue_audio/discrete_opamps/index.html
Die Innenschaltung vom 741 ist schon reichlich kompliziert. Da gibt es einfachere Typen zum diskret nachbauen, etwa den LM358 oder LM833. Die DC Eigenschaften werden in der Regel eher schlecht werden - bei den AC Eigenschaften muss das nicht sein, wenn man dem ganzen etwas mehr Strom gönnt.
Die ersten Operationsverstärker wurden um 1960 herum tatsächlich mit diskreten Schaltungen gebaut, was dann Module wurden, und später die ersten integrierten Schaltkreise.
Tom K. schrieb: > Früher, als es noch keine rauscharmen Opamps gab, war das üblich Das ist auch durchaus heute noch üblich, aber eben nur für Anwendungen wo es keine geeigneten integrierten OPV gibt. Z.B. sind diskret aufgebaute NF-Endstufen fast immer Operationsverstärker oder verwenden doch zumindest die gleichen Schaltungskonzepte: - Differenzverstärker - Stromquellen als Arbeitswiderstand einer Transistorstufe - Stromspiegel bzw. allgemein Mehrfachstromquellen ("Strombank") XL
Wilhelm F. schrieb: > Die ersten Operationsverstärker wurden um 1960 herum tatsächlich mit > diskreten Schaltungen gebaut, Die ersten Operationsverstärker wurden in den dreissigern mit Röhren gebaut. :-)
Und in der deutlich später erstmals kommerziell verkauften Version wohl sehr teuer wenn der Wikibeitrag korrekt ist: "Die Entwicklung nach dem Zweiten Weltkrieg verlief hin zu fertigen Modulen, zunächst noch auf Röhrenbasis, wie das Philbrick-Modell K2-W, das 1952 von der Firma George A. Philbrick Researches Inc. (GAP/R) entwickelt wurde.[4] Dieses Modul war der erste kommerziell vermarktete Operationsverstärker zu einem damaligen Preis von 20 US-Dollar und bestand aus zwei Elektronenröhren vom Typ 12AX7." Hobbyman
Hallo, Harald Wilhelms schrieb: > Die ersten Operationsverstärker wurden in den dreissigern mit Röhren > gebaut. :-) endlich schreibt's mal einer :-) Siehe auch: http://de.wikipedia.org/wiki/Operationsverst%C3%A4rker#Geschichte Mit freundlichen Grüßen Guido
Harald Wilhelms schrieb: > Die ersten Operationsverstärker wurden in den dreissigern mit Röhren > gebaut. :-) Aah, ja, das stimmt, sogar auch richtige PID-Regler (fiel mir nur mal in einem alten Schinken auf, man staunt).
MaWin schrieb: > Geht mit einem NE555 dank Bausatz einfacher > http://www.evilmadscientist.com/2013/555-kit/ Danke, für diese Idee ! Finde ich genial :-)
Für richtig "high-endige" Anwendungen gibt es auch heute noch diskret aufgebaute Operationsverstärker. Falls ein OPA637BM nicht gut genug ist ;-) http://www.sonicimagerylabs.com/products/Model990Enh-Ticha.html
Ich schrieb: > Hi > > Ich möchte gerne den µA741 Operationsverstärker mit einzelnen > Transitoren aufbauen. Den Schaltplan des inneren aubaues ist ja im Netz > mehrfach zu finden. Aber würde es auch mit ganz normalen Kleinsignal > Trasistoren(BC; 2N; ...) auch funktionieren? Oder müssen die für soetwas > dann Spezielle Eigenschaften besitzen? > Wenn Du sowas mal ohne zu große Schwierigkeiten aufbauen willst, empfehle ic hDir eine Blick in den Schaltplan des AM501, der ist ein OP in diskreter Technik für das Tektronix TM500 System der 70er Jahre. Es hat den Vorteil, dass das Handbuch alle Zusammenhänge gut erklärt, und der Nachbau gelingt. http://exodus.poly.edu/~kurt/manuals/manuals/Tektronix/ dort TEK AM501 Instruction.pdf Irgendwo habe ich auch noch den Schaltplan, Kurt hat den AFAIS nicht mit drin.
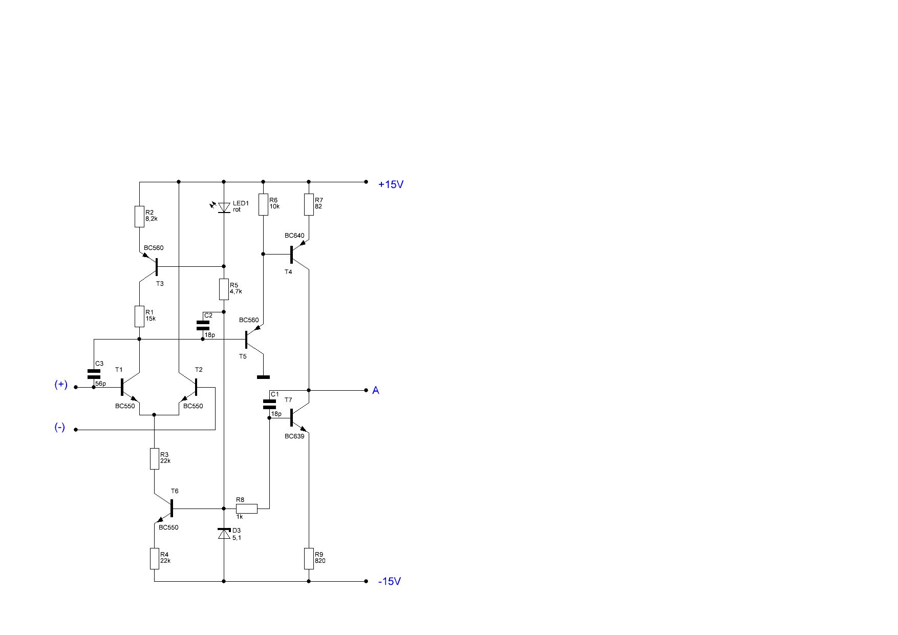
anfang der 1980er hab ich das wegen bauteilmangel auch noch gemacht. der opamp war allerdings einfacher aufgebaut und hatte nen gnd anschluß. dann war aber auch der a109d verfügbar und später der maa741 von tesla so das man das nicht mehr diskret aufbauen muste. den schaltplan für den diskreten opamp hab ich noch gefunden.
dolf schrieb: > anfang der 1980er hab ich das wegen bauteilmangel auch noch gemacht. Und warum sind dann in der Schaltung so viele überflüssige Bauelemente? > und hatte nen gnd anschluß. Den er gar nicht braucht. Der Kollektor von T5 kann auch an -15V. > a109d verfügbar und später der maa741 von tesla > so das man das nicht mehr diskret aufbauen muste. Doch, wenn man z.B eine vernünftige Bandbreite brauchte.
MaWin schrieb: > Geht mit einem NE555 dank Bausatz einfacher > > http://www.evilmadscientist.com/2013/555-kit/ und http://www.eevblog.com/2013/12/11/eevblog-555-555-timer-kit/
hier mal beispielhaft wie "Ich" vorgehen könnte, im Bezug auf die zu verwendenden m Bauteile. http://www-inst.eecs.berkeley.edu/~ee140/sp11/labs/Lab2.ee140.s11.v1.pdf und ansonsten brummt das Netz von Hinweisen http://www.sentex.ca/~mec1995/gadgets/741/741.html http://www.play-hookey.com/analog/op_amps/inside_741.html http://www.b-kainka.de/Weblog/Schaltungen/KompDiffAmp.html
Bitte melde dich an um einen Beitrag zu schreiben. Anmeldung ist kostenlos und dauert nur eine Minute.
Bestehender Account
Schon ein Account bei Google/GoogleMail? Keine Anmeldung erforderlich!
Mit Google-Account einloggen
Mit Google-Account einloggen
Noch kein Account? Hier anmelden.
