Hallo, mein Name ist Peter. Ich habe leider keine Ahnung von Elektronik. Ich schaue mir zwar viele Schaltungen an aber so wie ich das mache, geht das leider nicht. Ich möchte gerne etwas machen, was ich leider nicht kann. Darum möchte ich euch fragen, ob ihr mir dabei helfen könnt. Ich möchte gerne mit einem Reedschalter einer Schaltung mitteilen, dass sie bitte ein Relais anzieht, dann nach einer kurze Zeit, z.B. 0,5 Sek., ein anderes Relais kurz anzieht, um einfach so zu tun, als würde man einen Schalter betätigen, und dann das Relais vom Anfang nach z.B. wieder 0,5 Sek. loszulassen. Ich habe bei dem Ding, wo ich die Schaltung benutzen möchte, eine mögliche Stromquelle gefunden. Auf ihr steht Pri 230V 50/60Hz und Sek 18V 32mA drauf. Das könnte man bestimmt als Stromversorgung für die Schaltung benutzen, oder? Liebe Grüße Peter
Deine Stromquelle wird ein kleiner Trafo sein, vielleicht ein Printtrafo oder ein Steckernetzteil? Da brauchst Du noch einen Gleichrichter und einen Pufferelko. Als Zeitglieder schlage ich einen 555 oder 556 oder 74123 vor. Da wir hier im µC-Forum sind, geht ein Controller natürlich auch, ist aber für den Anfang komplizierter. Am besten suchst Du jemanden, der technisch versiert ist und so etwas schon mal gebaut hat. Aufbau kann auf einem Steckbrett (Breadboard) oder einer Lochrasterplatine erfolgen. Viel Erfolg!
Glaube du bist mit einem multifunktions Relais besser bedient wie jetzt eine Schaltung aus IC's zusammen zu bauen Gruß
Hallo eProfi, Hallo lala, schön, dass ihr mir antwortet. An eProfi: Mich wundert es, dass du schreibst, dass ich mir am besten jemanden suchen sollte, der technisch versiert ist und so etwas schon mal gebaut hat. Ich dachte, dass ich hier richtig wäre. Hier sind doch alle technisch versiert und haben schon mal so etwas gebaut, oder? An lala: Danke für deine Antwort. Leider habe ich vergessen zu schreiben, dass ich diese Schaltung so klein brauche, wie es geht, da ich nicht so viel Platz habe, um die Schaltung dort rein zu tun, wo ich sie gerne haben möchte. Multifunktions Relais sind leider zu groß. Ich habe mal versucht, eine Schaltung zu bauen. Ist diese bis jetzt so richtig? Liebe Grüße Peter
Der Gleichrichter ist irgendwie seltsam angeschlossen
Peter schrieb: > Ich habe mal versucht, eine Schaltung zu bauen. Ist diese bis jetzt so > richtig? Nein. So beschaltet man einen Brückengleichrichter: http://www.imb-jena.de/~gmueller/kurse/ELKO_Kompendium/sites/slt/schalt/02042812.gif
Danke Dennis, Danke Luca, ich habe im Internet geschaut, wie das andere machen und mir den Link von Luca angeschaut und dann ist mir der Fehler aufgefallen. Habe die Schaltung nochmal neu gemacht. Ist die jetzt so richtig?
was den Gleichrichter angeht ja, was soll die Schaltung eigentlich bezwecken ? 12V Ausgabe oder ...?
Die Schaltung soll der Anfang für meine Schaltung sein, die ich gerne hätte. Ich habe ganz oben im ersten Post mal gesagt, was ich gerne hätte. eProfi sagte mir darauf im zweiten Post, dass ich dazu einen Gleichrichter brauch. Die Schaltung soll dieser Gleichrichter sein. Ich weiß leider nicht, wie ich die Schaltung bauen muss, damit ich das bekomme, was ich gerne hätte. Ich wollte hier fragen, ob jemand vielleicht Lust hätte, mir dabei zu helfen.
Ja, das hab ich gelesen. Aber in deiner Schaltung taucht ein Widerstand auf, deswegen dachte ich du hast dir darüber schon mal Gedanken gemacht. Sachen die man sich überlegen sollte : -Was sollen die Relais schalten ? Geht es hier um Netzspannung ? 230 V und 16 A oder eher um kleinere 12V und 1 A ? -Mit was willst du die Relais schalten? Die meisten werden mit 5V oder 12V geschalten, hängt zusammen mit Frage 1. - Willst du uns mitteilen in was für einem Zusammenhang die Schaltung steht ? Was willst du damit schalten ? Dann kann man da besser drauf eingehen ... Gruß, Dennis
Ach so, ja klar. : ) Also, das eine Relais soll einen Schalter kurzschließen. Ich habe mal mit einem Multimeter an die Pole gefasst und das Multimeter sagte dabei 11,10 V. Das zweite Relais soll ein Bauteil vom Strom trennen. Das Bauteil ist so eine Spule die etwas nach vorne schiebt. Auf diesem Bauteil steht 24 V und 13 mA drauf. Bei den Relais dachte ich an die HFD3 Signalrelais von Reichelt. Die kann man entweder mit 5V oder 12V schalten.
Ok, also nichts weltbewegendes. Dann reichen 08/15 Relais. Peter schrieb: > Also, das eine Relais soll einen Schalter kurzschließen. Ich habe mal > mit einem Multimeter an die Pole gefasst und das Multimeter sagte dabei > 11,10 V. Mit kurzschließen meinst du das der Schalter durch das Relais ersetzt werden soll und dann eben die Schaltung "einschalten" soll ? Wenn ja könnte man das sogar mit nur einem Relais machen...
Ne, der Schalter soll bleiben. Das Relais soll zusätzlich zum Schalter da sein. Wenn das möglich ist, sollte das Relais an die Kontakte des Schalters angelötet werden.
kopfkratz Butter bei die Fische WAS willst Du damit fernsteuern ? Wenn es sehr klein sein soll kommst Du um SMD nicht herum, Schaltregler von 230V auf 3,3V bekommst Du als SMD in der Bucht, achte darauf das er stabilisiert ist. Dann SMD µC und passende 3,3V Relais. Zusammenlöten, Timer Programmieren, Reedkontakt anschließen und auswerten und schon kannst Du es klappern lassen ...
Ein kleiner Controller (z.B. ATTiny13) wäre hier sicher die eleganteste Lösung. Der Bauteilaufwand wäre minimal und man ist föllig frei bei der auslegung des Schaltverhaltens. Etwas länger, etwas kürzer, entprellung, Flankentriggerung am Eingang etc. pp Großes Manko allerdings, der Controller muss programmiert werden. Die Alternativen, egal ob digital oder analog, werden auf jeden Fall von der Schaltung her wesentlich aufwändiger. Es wäre außerdem wichtig zu wissen wie genau die betätigung des Reedkontaktes erfolgt. Bleibt der die Zeit über eingeschaltet oder gibt er nur einen kurzen Impuls? Soll die Schaltung aktiv werden sobald der Reedkontakt einschaltet oder erst wenn er wieder abfällt?
An Dennis: Was ich noch vergessen habe: Bis jetzt habe ich mir für meine Schaltung keine Gedanken gemacht. Ich habe diese Schaltung mir von der Seite elektronik-kompendium.de abgeschaut. An kopfkratz: Hallo. Ich möchte damit einen Automaten hier bei uns bedienen. Ist das denn relevant? Ich dachte, dass es nur um die Bauteile in dem Automaten geht und nicht um den Automaten selbst?! Danke für deine Hilfe. Muss ich beim Schaltregler etwas beachten oder muss ich nur schauen, dass es min. 18V Eingangsspannung aushält und 5V ausgibt? wie sieht das mit der Amper Angabe aus? Wird die Schaltung daran ausgelegt oder muss ich darauf achten, dass ich eine bestimmte Menge vorhalte? Und wie weit ist die Amperangabe des Trafos dabei relevant? An Oliver: Also am besten wäre, wenn der Schalter geschlossen wird, die Funktion der Schaltung einmal abläuft und erst beim erneuten schließen des Schalters, die Funktion erneut abgelaufen wird.
Ok, ich würde das mit dem besagten Controller machen. Da Du aber keine Erfahrungen in dieser Richtung hast und dir auch die Möglichkeiten zum programmieren und zum anschließenden brennen fehlen, ist ein Controller wohl nicht die erste Wahl für dein Projekt. Ich denke ein getakteter Zustandsautomat aus 2-3 standard-Logikschaltkreisen und etwas Kleinkram liegt eher im Rahmen deiner Möglichkeiten. Das wird zwar etwas größer, ist aber recht einfach zu durchschauen und ohne Programmierkenntnisse und der ganzen Controllerzubehör realisierbar. Größenmäßig ist, beim einsatz von Lochraster-Platine und DIL-Schaltkeisen, etwa von Zigarettenschachtel-Größe auszugehen. EDIT: Über Schaltregler würde ich mir auch keine Gedanken machen. Ein kleiner Trafo reicht hier aus. Die 32mA von deinem sind allerdings recht knapp. Da muss man bei den Relais auf den Spulenstrom achten.
Das hört sich super an. Ich dachte daran, die Bauteile als SMD zu kaufen. Ist zwar schwieriger zu löten, aber ich glaube, das bekomme ich hin. Mal 'ne frage, wie sieht das mit der Auswahl von Bauteilen aus? Bei Volt muss ich achten, das sie entweder die Größe bekommen, die sie zum Verbraucht brauchen, oder nur die Größe bekommen, damit sie nicht kaputt gehen, oder? Und wie sieht das bei Amper aus? Ist das so, dass sich dass zum Schluss berechnet und man dann schauen muss, das genug gezogen werden kann?
Ach, danke. Dann sollte ich vielleicht besser an die 230V gehen, weil beim Trafo liegen auch 230V Netzspannung. Ist das richtig, dass die Kabeldicke daran abhängig ist, wie viel Amper ich mit meiner Schaltung ziehe? Weil wenn dies so wäre, könnte ich feinere Kabel nehmen und müsste nicht so doofe dicke nehmen.
SMD ist nicht unbedingt schwieriger zu löten. Allerdings kommst du dann nicht drum herum eine eigene Platine zu erstellen. Bekommst du das hin? Layout erstellen, belichten ätzen? Die Daten zu den Spannungen, bei denen die Bauteile funktionieren, stehen in den Datenblättern. Die Logikschaltkeise arbeiten z.B. mit 5V. Diese 5V werden mit einem Spannungsregler aus der Trafospannung erzeugt. Mit dem Strom ist es so wie du es sagst. Man rechnet/überschlägt am ende. Wobei man auch schon bei der Bauteilwahl den Stromverbrauch im Auge hat. An die 230V geht man natürlich nicht direkt. Das wäre ja zum einen gefährlich und zum anderen im Hinblick auf die Verluste am Spannungsregler unsinnig. Zu diesem Zweck gibt es ja schließlich Trafos. Für deinen Zweck wäre übrigens ein Trafo mit einer geringeren Ausgangsspannung und einem höheren Ausgangsstrom besser geeignet. Optimalerwiese einer mit 6V und 80-100mA.
Sag vlt. mal was für ein Gerät das ist, dann kann man dir besser helfen. Bei so einer Aufgabe ist ein µC aber etwas overkill (zumal du keinen programmer hast).
Ja, ich glaube, das mit der Platine bekomme ich hin. Gibt es die Möglichkeit auf den Trafo zu verzichten? Alle Trafos die ich kenne sind recht groß. Ich möchte gerne die Schaltung so klein wie möglich haben und ich kann mir nicht vorstellen, dass dies zusammen passt. Du hast gesagt, dass die 32 mA knapp wären und man bei den Relais auf den Spulenstrom achten müsste. Die Relais, die ich verwenden möchte, sind die HFD3 Signalrelais von Reichelt. Im Datenblatt steht Coil Power ~ 140mW. Ist das dann richtig, das ich 28mA zum Schalten brauche? Ich habe 0,14 W (140mW) durch 5 V (Schaltspannung) gerechnet. Dann hätte ich nur noch 4mA für den Rest, oder? Und was mir gerade einfällt: An dem Trafo hängt auch die gewöhnliche Schaltung des Apparats. Die zieht ja auch was, ne? Dann ist das so, dass ich vielleicht meine Schaltung an dieser Stelle betreiben kann, oder?
Oh, mir ist da ein Rechtschreibfehler passiert. Ich wollte im letzten Satz schreiben, dass ich die Schaltung dann nicht an dieser Stelle betreiben kann.
merkt hier keiner dass ihr verarscht werdet? Da stellt sich einer dumm,der eigentlich routinierter Elektroniker ist. Wer hat eigentlich 0 Ahnung von Elektro, aber ein CAD zum zeichnen von Schaltplänen? Peter schrieb: > Pri 230V 50/60Hz und Sek > 18V 32mA drauf. Das könnte man bestimmt als Stromversorgung für die > Schaltung benutzen, oder? jaja, aber Reedschalter kennen wir und schreiben es sogar richtig, nur was ein Trafo ist...
Hallo Max, ja, einen Programmer habe ich nicht. Es handelt sich bei dem Automat um einen alten Getränkeautomat.
Hallo Tom ich bin kein routinierter Elektroniker. : D Ich habe zwar schon mal das eine oder andere gesehen und gehört, aber ich habe leider noch nie eine Schaltung gebaut und ich weiß leider auch nicht, wie die Werte der Bauteile zustande kommen und ich weiß leider auch nicht, warum die Bauteile manchmal, oder besser sehr, sehr oft, an den Stellen sind, wo sie manchmal sind. Also bitte nicht falsch verstehen. Ich würde gerne diese Schaltung bauen. Ich kann mir die Bauteile kaufen, einen Schaltplan erstellen (eagle gibt es ja umsonst) und ich glaube auch, dass ich hier in der Nähe auch eine Platine mir machen lassen kann, oder dass dort Leute sind, die mir dabei helfen können. Aber ich weiß leider nicht, welche Bauteile ich wie verbinde. Ich meine, dass ist ja auch das ganze Zauberwerk, oder?
Also, um noch etwas zu meiner Verteidigung anzubringen: Was mir schon mal sehr geholfen hat ist, dass ich jetzt weiß, dass in den Datenblätter steht, wie viel Volt ein Bauteil braucht, oder aushält?! (beim zweiten bin ich mir noch nicht sicher) und das ich zum Schluss überschlagen muss, wie viel Amper die Schaltung insgesamt benötigt, oder sagt man verbraucht?! Grüße Peter
Wegen der mangelnden Versorgung würde ich versuchen den Trafo zu tauschen, gerade die kleinen Trafos haben auch bei mehr Leistung noch den selben footprint. Mach vlt. mal ein foto von der Platine und speziell vom Trafo (auch von unten). Ansonsten können wir eigtl. nur im Trüben fischen was die Verhältnisse angeht....
Oliver P. schrieb: > Ok, ich würde das mit dem besagten Controller machen. Da Du aber keine > Erfahrungen in dieser Richtung hast und dir auch die Möglichkeiten zum > programmieren und zum anschließenden brennen fehlen, ist ein Controller > wohl nicht die erste Wahl für dein Projekt. Dazu wäre ein Digispark geeignet, weil dann braucht es keinen Programmer. Und das Ganze an einem kleinen 5V-Steckernetzteil verwenden. (weils aufgrund der Erfahrung sicherer ist) Digispark-Board: http://digistump.com/products/1 und noch 2 von den Relay Kit: http://digistump.com/products/6 Danach noch die Software "Digistump Version" des Aruduino herunterladen und entpacken: http://sourceforge.net/projects/digistump/ Und noch etwas Code. Der Code im Anhang kann von den Profis sicher noch besser erstellt werden. Mehr braucht es nicht. Eine gute Erklärung zum Digispark gibt es auch hier: http://www.cboden.de/mikro-controller/digispark/erste-schritte
Peter schrieb: > 230V 50/60Hz und Sek > 18V 32mA drauf. Das ist sehr wenig und wird nicht reichen, um ein oder sogar 2 Relais anziehen zu lassen, es sei denn, du nimmt recht seltene und teure Relais mit sehr wenig Ansprechstrom. Der Rest deiner Schatung ist mehr oder weniger die Grundanwendung zweier Monoflops, wobei das erste Monoflop vom Reed gestartet wird, das erste Relais zum Anziehen bringt und das zweite Monoflop triggert, das nach 0,5s anzieht. Genaueres zu Monoflops findest du im Internet und natürlich im Datenblatt geeigneter Monoflops, wie z.B. dem CD4528 und dem CD4538. Diese Bausteine enthalten 2 Monoflops in einem Gehäuse und sind für dich gut geeignet. Du musst lediglich für jedes Relais eine kleine Transistorstufe dazubauen (und eine 'Freilaufdiode'), um den Ausgangsstrom der CMOS Bausteine für das Relais zu verstärken. Auch zwei hintereinander geschaltete NE555 oder ein NE556 (zwei 555 in einem Gehäuse) würden gehen. Als erstes musst du aber für stärkeren Strom sorgen, denn 32mA reichen hinten und vorne nicht, um ein Relais ansprechen zu lassen.
Auf einen Trafo zu verzichten ist bei "...kein routinierter Elektroniker...noch nie eine Schaltung gebaut..." nich ratsam. >An dem Trafo hängt auch die gewöhnliche Schaltung des Apparats. Dann kannst du, bei der geringen leistung des Trafos, deine Schaltung dort nicht mehr mit dran hängen. Das 5V HFD3 Relais bei Reichelt hat einen spulenwiederstand von 125ohm. Bei 5V zieht es also einen Strom von 5V/125ohm=40mA. >merkt hier keiner dass ihr verarscht werdet? Doch, der Gedanke kam mir auch schon, aber mal gucken wo das hin führt ;-) >...Digispark... Das ist eine gute Idee. Interessantes kleines Teilchen. Würd ich nehmen an deiner Stelle. Zumal Markus schon ein (fast) passendes Programm geschrieben hat. z.Zt. wird vor einem erneuten Ablauf noch nicht gewartet bis der Reedschalter wieder abgefallen ist. Statt das letzte delay(500); würde ich dort schreiben
1 | while(digitalRead(TASTER) == TASTER_GEDRUECKT){} |
Finger Weg von 230V! Nimm ein fertiges Steckernetzteil, welches eine gleichgerichtete, stabilisierte Spannung liefert und als vergossenes Modul vorliegt. Alles andere ist zu gefährlich.
Ich glaube hier wird man von Peter auf die Schippe genommen.
Hugo schrieb: > Ich glaube hier wird man von Peter auf die Schippe genommen. Selbst wenn es so ist.... Wenn er wirklich zwecks trollen hier postet, dann kann man eine sehr einsame und emotional beschädigte Person eine Zeit lang glücklich machen indem man antwortet. Sollte er aber tatsächlich ein Anfänger sein dann ist ihm sehr geholfen wenn man antwortet. du siehst, es gibt keinen Grund nicht zu antworten....
Sehe ich genau so. Außerdem hilft man auch anderen Leuten mit ähnlich gelagerten Problemen.
gegenseitiges Kopfkratzen oder Läuse zählen..und Finger lecken
Peter schrieb: > ... > Mal 'ne frage, wie sieht das mit der Auswahl von Bauteilen aus? Bei Volt > muss ich achten, das sie entweder die Größe bekommen, die sie zum > Verbraucht brauchen, oder nur die Größe bekommen, damit sie nicht kaputt > gehen, oder? Eindeutig Troll oder Kindergarten.
Hallo Dirk Das, was du tust, ist blöd. Ich versuche hier etwas zu lernen und anstatt mir zu helfen und mich an deiner möglichen Erfahrung teilhaben zu lassen, sagst du etwas, was nicht stimmt und mir nicht hilft. Warum sagst du einfach nichts, anstatt so etwas? Peter
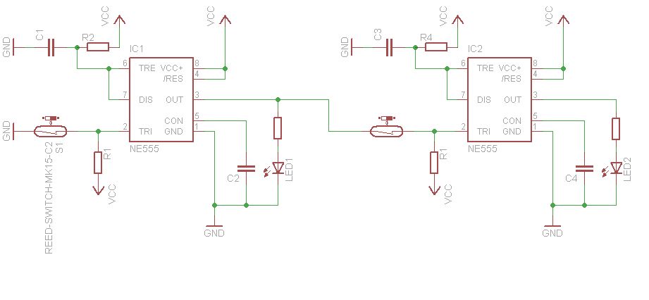
Hallo, ich bin es nochmal. Geht das so? Also, wenn ich den Schalter drücke spring IC1 auf Minus und IC2 auf Plus. IC1 triggert dann IC3 an und dieses spring dann nach einer gewissen Zeit (Einschaltverzögerung) auf Plus. Ist das so richtig?
Ohne irgendwie auf die Schaltung ansich eingehen zu wollen: Wenn du den Schaltplan etwas umstrukturierst, wäre das ganze etwas übersichtlicher. Du kannst ja an jedem Bauteil GND und VCC einzelnd verbinden, dann hast du 3 mal diese Teilschaltung im Anhang. (Findest du unter "Supply1" in Eagle)
Anstatt drei NE555 würde ich lieber einen CD4584 oder CD40106 nehmen. Da sind 6 Schmitt-Trigger in einem Chip.
Peter schrieb: > Hallo Dirk > > Das, was du tust, ist blöd. Ich versuche hier etwas zu lernen.... Elektronik lernt man nicht in 5 Minuten im Internet. Außerdem benötigt man auch ein gewisses Grundwissen, um die erteilten Ratschläge zu begreifen und umzusetzen. > Bei Volt muss ich achten, ... damit sie nicht kaputt gehen, oder? Deine Sprachwahl läßt auf Kindergartenniveau schließen. > Warum sagst du einfach nichts, anstatt so etwas? Ich sag ja auch nichts mehr, ich schüttel nur noch meinen Kopf.
Egal, ob das ganze jetzt getrolle ist oder nicht sollte man doch bitte noch einmal den Post von Problemlöser beachten... Problemlöser schrieb: > Finger Weg von 230V! > > Nimm ein fertiges Steckernetzteil, welches eine gleichgerichtete, > stabilisierte Spannung liefert und als vergossenes Modul vorliegt. > > Alles andere ist zu gefährlich. Ich kenne genuegend Leute, die mit 230V gearbeitet haben, einen Facharbeitertitel haben und mindestens eine Nabe von ihrer Arbeit haben (bei mir ist es ein eingebrannter Strich ueber den Handruecken). Die Spannung ist nunmal gefaehrlich und selbst erfahrene Leute verletzen sich mal gerne damit. Daher solltet ihr erstrecht keinen Laien motivieren den gefaehrlichen Teil selbst zu bauen. @Peter: Durch den ganzen Hype mit Smartphones und USB Ladegeraeten kannst du ganz guenstig eine kleine 5V Spannungsquelle bekommen, die auch sicher in der Anwendung ist.
Hallo, ich bin es wieder. Erst einmal vielen Dank für die ganze Hilfe von euch. Ich habe alles Tipps bis jetzt versucht einfließen zulassen und bin bis jetzt schon etwas voran gekommen. Im Moment habe ich ein Problem. Ich möchte gerne mit S1 IC1 antriggern und es 1,5 Sekunden laufen lassen. Ich möchte dann zusätzlich auch IC2 im gleichen Moment antriggern und 0,5 Sekunden laufen lassen, ohne das es in der Zeit von IC1 (1,5 Sek.) erneut seine Periode durchläuft, also nach 0,5 Sek. die restliche Sekunde auf LOW steht. Wisst ihr vielleicht, wie ich die beiden ICs dafür verbinden muss? Grüße Peter
Entschuldigung, dass ich erneut Poste. Ich habe unangenehmer weise etwas vergessen. Ich wollte noch erwähnen, dass das zweite IC nach seiner 0,5 sekündlichen Periode, auch nicht in der restlichen Sekunde von der Periode des ersten ICs erneut triggerbar sein soll. Grüße Peter
Peter schrieb: > Ich möchte dann zusätzlich auch IC2 im gleichen Moment > antriggern und 0,5 Sekunden laufen lassen, Na, dann starte es doch mit dem gleichen Reddkontakt, mit dem du auch IC1 triggerst. Nochmal: lies dir mal die Datenblätter von Monoflops wie dem CD4528 oder CD4538 durch, da sind auch schöne Logiktabellen drin, die dir so einiges klar machen. Und: Du darfst LED niemals so direkt anschliessen, da muss immer ein Vorwiderstand rein. Rote, grüne und gelbe LED laufen so etwa mit 1,5V und 10-20mA. Ein Beispiel: Du betreibst deine Schaltung mit 5V, die LED braucht 1,5V. Du bemisst den Vorwiderstand nun so, das die überflüssigen 3,5V verbraten werden bei einem Strom von 0,02 A (= 20mA). R = U/I, also R = 3,5/0.02 = 175 Ohm. Der nächste Normwert ist 180 Ohm. Den legst du in Reihe mit der LED, sonst brennt sie durch. Ohne ein wenig Mathe gehts nun mal nicht.
Ne, genau das möchte ich nicht. Wenn ich das so mache, wie du mir vorschlägst, dann ist das zweite IC nach 0,5 Sek. wieder triggerbar und genau das möchte ich gerne vermeiden. Es soll nämlich nach dem Ende der Periode des IC1 erst wieder zusammen mit IC1 triggerbar sein. Verstehst du, wie ich das meine? Grüße Peter
Peter schrieb: > Verstehst > du, wie ich das meine? Sischer dat. Deswegen sage ich ja, das du dir die CD4528/4538 mal vornehmen solltest. Da kann nämlich der zweite Monoflop den ersten sperren, das ganze nennt sich 'nicht-retriggerbar'. So kann man erst wieder triggern, wenn beide Monos abgefallen sind.
Hi, Matthias Sch. schrieb: > CD4528/4538 der kann aber keine LED treiben. Es geht auch mit dem NE555. Grüße
Krangel schrieb: > der kann aber keine LED treiben. Doch klar, ne LED könnte er natürlich treiben. Du meinst aber vermutlich ein Relais. Dem kann aber mit einem Widerstand, einer Diode und einem Transistor nachgeholfen werden. Hatte ich aber auch ganz oben schon mal erwähnt.
Peter schrieb: > Es soll nämlich nach dem Ende der > Periode des IC1 erst wieder zusammen mit IC1 triggerbar sein. Verstehst > du, wie ich das meine? Meinst du das so? So werden beide Relais angesteuert. Das zweite aber erst wieder wenn die erste Zeit abgelaufen ist.
Hallo Hubert, genau das meinte ich. Danke für deine Mühen. : ) Leider werde ich deinen Entwurf nicht übernehmen können, da ich versuche die Idee so klein wie nur möglich umzusetzen und ich habe, so glaube ich aktuell, eine Möglichkeit gefunden, die noch kleiner ist. Ich hoffe du verstehst das. : / @Matthias Sch. und auch an alle anderen: Habe ich das mit der Sperrung des zweiten Monoflops so richtig umgesetzt? Habe leider keine Möglichkeit dies bei mir zu testen und kann dies daher nur versuchen im Kopf durchzugehen. Sehe ich das richtig, dass am Pin 4 vom oberem Monoflop GND anliegt und VCC wenn der Schalter geschlossen ist? Grüße Peter
Ich bin dir nicht böse wenn du eine für dich bessere Schaltung hast. Wenn du bei meiner Schaltung einen 556 nimmst, ist es nur mehr ein IC. Wenn die Relais nicht mehr als 100mA brauchen, dann kannst du auch die beiden Transistoren weglassen. Die Relais dann allerdings nach GND schalten.
Bitte melde dich an um einen Beitrag zu schreiben. Anmeldung ist kostenlos und dauert nur eine Minute.
Bestehender Account
Schon ein Account bei Google/GoogleMail? Keine Anmeldung erforderlich!
Mit Google-Account einloggen
Mit Google-Account einloggen
Noch kein Account? Hier anmelden.







