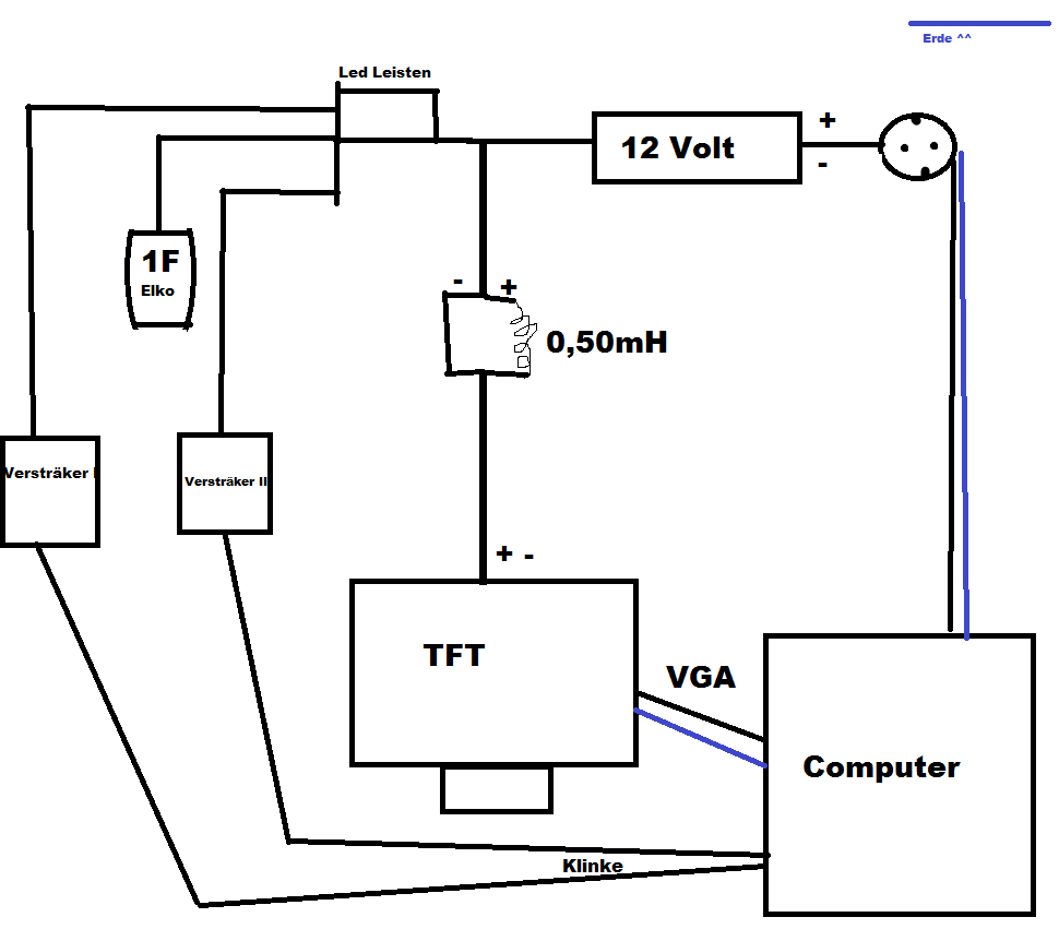
Hallo Ich habe ein TFT den ich jetzt mit an das 12Volt Netzteil meiner Anlage hängen muss (Netzteil ist stark genug) problem ist der Monitor verursacht extreme Störungen. Darauf hin habe ich zwischen Netzteil und TFT eine spule von 0,50mH verbau aber das ändert auch nix. es gibt keine streifen auf dem Monitor der arbeitet normal aber sobald er an geht fühlen sich die Verstärker massiv gestört (brummen und knacken) Würde es was ändern wenn ich nach der spule noch eine Diode einsetzte ? Oder ein elko vor der spule ? Hat jemand eine hilfreiche Idee/hinweis für mich ??
Die Störungen kommen wahrscheinlich von dem CCFL-Inverter für die Hintergrundbeleuchtung. Du musst den Inverter abschirmen und so weit wie möglich von den Signalleitungen entfernen.
Der inverter ist so weit weg wie es das kabel zuläst schon seit dem ersten umbau vor jahren. und ein Ferrit ist auch am kabel nahe dem stecker.
DAVID ------ schrieb: > jetzt mit an das 12Volt Netzteil meiner Anlage > hängen muss Schon mal mit einem anderem Netzteil probiert ob die Störungen verschwinden?
Ja tuhen sie nur ich habe grade keine 20€ für ein neues Netzteil. Und ist irgent wie auch bissel dumm 2 netzteil die nicht mal zu 50% ausgelastet sind oder ?
DAVID ------ schrieb: > nur ich habe grade keine 20€ für ein neues netzteil. http://www.ebay.de/itm/like/110971549329?lpid=106&_configDebug=ViewItemDictionary.ENABLE_PAYMENTS_IN_HLP:true&hlpht=true&ops=true&viphx=1 9,80€ DAVID ------ schrieb: > Und ist irgent wie auch bissel dumm 2 netzteil die nicht mal zu 50% > ausgelastet sind oder ? Nein, warum?
DAVID ------ schrieb: > Und ist irgent wie auch bissel dumm 2 netzteil die nicht mal zu 50% > ausgelastet sind oder ? Wie wurde gemessen? Lg.
Wenn 3 A die helft von 6 A sind macht das 50% und ich brauche nix messen oder ? Wie dem auch sei ich habe zur zeit keine Möglichkeit mir ein neues Netzteil zukaufen. Da möchte/muss/will ich ein filter dafür bauen ein 5Mhz oszi habe ich aber leider kein DSO also bringt es mir hier nix also kann ich auch die Frequenz nicht sagen. Der TFT verbraucht rund 3-4 A die Verstärker zusammen maixmail 1A macht 5A so habe ich noch luft die auch bleiben muss
DAVID ------ schrieb: > Wenn 3 A die helft von 6 A sind macht das 50% und ich brauche nix messen > oder ? Dem Netzteil ist egal ob du 3 oder 6 Ampere ziehst. DAVID ------ schrieb: > Da möchte/muss/will ich ein filter dafür bauen Auch diese Teile kosten Geld.
Ob du jetzt 10€ für das Netzteil oder 10€ für die Teile ausgibst bleibt dir überlassen. Ich würde das Netzteil nehmen.
Hallo David, die Quellen habe ich dir per PN zu gesendet. Hier ist noch eine Messung der Gleichtaktdämpfung eines T36/23/15-3S4 mit 11 Wdg. Ziel ist es immer 20dB = 100 Leistungsdämpfung oder mehr zu erreichen. Für die Dämpfung, die in Relation zur Induktivität steht, gilt sie wächst quadartisch mit der Anzahl der Windungen durch den Ringkern. L = AL * N²
Der Grund wieso ich bei beiden Netzteilen diese Störungen habe ist es sind woll doch die netzteile. Habe ich grade NOCH MAL getestet beim ersten test Hatte ich kein oszi.(Bild mit TFT an)Ohne TFT ist alles sauber. Hänge ich in die Leitung VOR den ganzen Verbrauchern noch ein kleinen elko (470/1000µF) wird das rauschen auch auf dem oszi weniger aber weg bekomme ichs nicht. Und was ist das überhaut für ein Signal sieht aus als würde das Netzteil immer versuchen sich einzuschalten. Ich werde morgen/später mal ein altes PC Netzteil testen ob das besser ist(ja ich denke dran die 5 Volt zu belasten).
Bitte melde dich an um einen Beitrag zu schreiben. Anmeldung ist kostenlos und dauert nur eine Minute.
Bestehender Account
Schon ein Account bei Google/GoogleMail? Keine Anmeldung erforderlich!
Mit Google-Account einloggen
Mit Google-Account einloggen
Noch kein Account? Hier anmelden.

