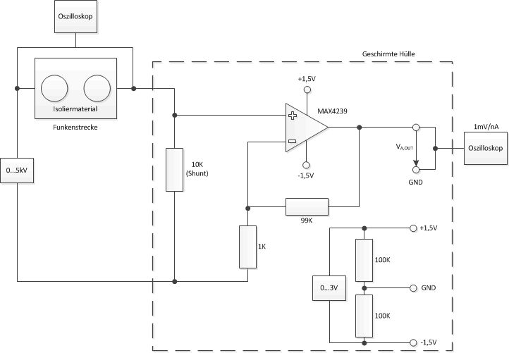
Hi! Folgendes Problem: Ich habe einen speziellen Isolierstoff der zwischen einer Kugelfunkenstrecke eingebettet ist. Nun möchte ich die Ströme/Spannungen und deren Phasenverschiebung zueinander mit einem Oszilloskop messen. Meine Ströme liegen im Bereich zwischen 10nA und 1500nA. Nach der Suche im Forum bzw. bei Google hat sich die im Anhang gezeichnete Schaltung ergeben. Meine Fragen: Funktioniert die Schaltung so, wie in der Zeichnung dargestellt (mit den angegebenen Komponenten)? Kann ich mit der Schaltung Ströme bis +1500/-1500nA messen? Besteht die Möglichkeit die Verstärkung noch zu erhöhen (Shunt kleiner), ohne einen zu großen Offsetfehler einzubringen? Gibt es andere Alternativen zu dem genannten OPV? Gruß Sebastian
Sebastian W. schrieb: > Meine Fragen: > Funktioniert die Schaltung so, wie in der Zeichnung dargestellt (mit den > angegebenen Komponenten)? Nein. Weil selbst bestmöglich kaufbare HV-Tastköpfe für scopes einen Ri = 1000MOhm haben. Berechne den fließenden Strom bei 5kV, und Du siehst wo das Problem beginnt. > Kann ich mit der Schaltung Ströme bis +1500/-1500nA messen? Wenn du es korrekt aufbaust, wird es solange funktionieren bis der erste 5kV Überschlag Deinen OPv zerstört. > Besteht die Möglichkeit die Verstärkung noch zu erhöhen (Shunt kleiner), > ohne einen zu großen Offsetfehler einzubringen? Defineire: Was betrachstest Du als zu groß? > Gibt es andere Alternativen zu dem genannten OPV? z.B. einen 50Hz geeigneten kaufbaren HV -sicheren Vorverstärker als Fertigmodul/baustein. Etc.
1.) Wenn Du garaniteren kannst das es nie zum Durchschlag kommt, kannst Du es versuchen. Beim Durchschlag fliegt Dir leider alles um die Ohren. Insbesondere Dein Messequipment. Einmal wegen der auftretenden Ströme und vor allem wegen der Induktiven Spannungsabfälle auf allen Kabeln. 2.) Bei so hohen Verstärkungen würde ich zu einem Instrumentenverstärker greifen. 3.) Mit den Oszilloskopmassen musst Du noch ein bischen aufpassen, was wo angeschlossen ist. 4.) Wenn Du Gleichanteilsfreiheit sicherstellen kannst geht evtl. auch ein (selbstgemachter) Stromtrafo. Magnetischen Kreis und Bürde für irgendeinen hübschen kleinen Ringkern müsste man halt rechnen. schön vorsichtig bleiben Hauspapa
@Andrew Taylor Wie wäre es mit einer Stromrichtigen Messung? Die Spannungen die am Shunt abfallen würden sich anschließend rausrechnen lassen!? Kleiner +/-1mV am Ausgang wäre mir lieb. Meinst du mit fertigem Verstärker so was: http://www.drago-automation.de/shunt-trennverstaerker-/items/ds7200.html @S. K. Leider kann man ja nie so richtig garantieren, dass es nicht zum Durchschlag kommt =) Kann ich keine Absicherung vorsehen, die das Messequipment schont? Ob der OPV nun kaputt geht oder nicht wäre erst mal egal. Welche Vorteile hätte der Instrumentenverstärker gegenüber meiner Schaltung? Kannst du mir einen Istrumentenverstärker nennen der für meinen Fall geeignet wäre? Besteht auch hier die Gefahr das mir alles um die Ohren fliegt?
Sebastian W. schrieb: > Funktioniert die Schaltung so Theoretisch ja, praktisch sollte man die Spannung gegen Masse messen, scheiss auf die 0.015V. Und Eingangsschutzdioden vorsehen und einen Vorwiderstand, der dann auch die 5kV übersteht. Sebastian W. schrieb: > Kann ich mit der Schaltung Ströme bis +1500/-1500nA messen? Nein weil der OpAmp bei +/-1.5V nicht ganz an 1.5V kommt, eher 1400nA. 10nA über 10k macht 100uV, dein OpAmp behauptet er wäre auf 2.5uV genau, man könnte also den Widerstand auf 1k reduzieren und die Verstärkung um 10 anheben. Das Widerstandsrauschen macht dir auch noch keinen Strich durch die Rechnung. Der Eingangsspannungsbereich deines OpAmps reicht zwar nur bis 0.2V bei deiner extrem knappen Versorgung, aber reicht hier auch. Der niedrige Eingangsstrom deines OpAmp verdoppelt sich alle 10 GradC mehr, bei 125 GradC wird er interessant, halte also deine Schaltung kühl. > Besteht die Möglichkeit die Verstärkung noch zu erhöhen Wie schnell steigt dein Strom, welche Bandbreite braucht also dein Verstärker ? Ganz allgemiein solltest du die Verstärkung bei überflüssig hohen Frequenzen reduzieren durch passende Bandbreitenbegrenzung in der Rückkopplungsschleife, damit dir dein Verstärker nicht schwingt. Und auch weil man das Widerstandsrauschen nicht mitverstärken will. Muss es schnelle hohe Verstärkung sein, kann man 2 Verstärker hintereinander schalten, gegeneinander abblocken und abschirmen.
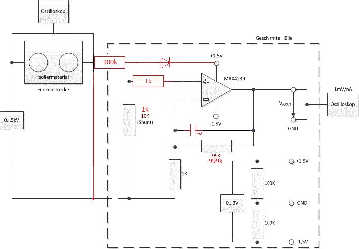
Hallo! Danke für die vielen Anntworten. Ich habe die vorgeschlagenen Änderungen (hoffentlich richtig) in der Schaltung vorgenommen. Folgende Fragen sind noch offen: Durch dich Schutzdioden und den Vorwiderstand ist meine Schaltung und die Messtechnick geschützt. Richtig? Welches sind die richtigen Bauteile? *Dioden:* Welche Dioden sollte ich für die Schutzschaltung nehmen? Sowas? http://de.rs-online.com/web/p/gleichrichter-und-schottky-dioden/7743338/ *Vorwiderstand:* Wie lege ich diesen aus? Meine Überlegung: Bei 100k müsste ja ein Strom von 50mA fließen. Das würde die Diode aushalten. Oder muss man etwas anderes beachten? *Kondensator:* Meine Prüfspannung ist wiegesagt eine Wechselspannung mit 50Hz. Ich denke da dürfte eine Bandbreite bis 1kHz reichen. Kondensator auslegen über Tiefpassformel? f = 1/(2*pi()*R*C) Damit hätte ich ein C von 1,6nF. Sowas? http://de.rs-online.com/web/p/polypropylen-folienkondensator/0115708/
Sebastian W. schrieb: > Welche Dioden sollte ich für die Schutzschaltung nehmen? Picoamperedioden nach +V und -V. Neulich gab's den Thread zur (schwer beschaffbaren) PN4117A > Damit hätte ich ein C von 1,6nF. Je nach dem, wo man ihn montiert. Da er auch einen Leckstrom hat, würde ich ihn aus dem Nanoamperebereich in die Rückkopplung verschieben.
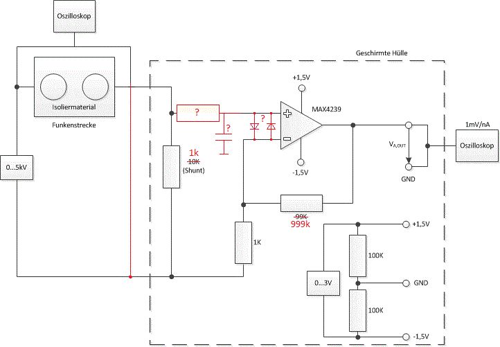
Also den Kondensator parallel zum 999k Widerstand? Dann wäre also auch der Widerstand für die Grenzfrequenz der 999k Widerstand? Wäre also ein Kondensator mit 150pF. Entschuldige das mit den Dioden hab ich immer noch nicht verstanden. Könntest du nochmal für Dummies beschreiben wo die hin sollen? Die Größe des Vorwiderstands ist gut?
Ich würd's so machen:
5kV --+
|
Schutzwiderstand 100k
| Pikoamperediode
+----|>|-----+---- +Ub
| |
+-----1k----|+\
| | >--Filter--
Shunt +--|-/
| |
+------------+
So wie im Anhang? Wenn das jetzt so passt versteh ich nicht wie die Diode die Schaltung schützt!? Die PN4117A ist ein schaltendes Bauteil und keine Diode oder? Passt es nicht, wäre es nett, wenn dus bitte einfach richtig in mein Schaltbild einzeichnest.
Bitte melde dich an um einen Beitrag zu schreiben. Anmeldung ist kostenlos und dauert nur eine Minute.
Bestehender Account
Schon ein Account bei Google/GoogleMail? Keine Anmeldung erforderlich!
Mit Google-Account einloggen
Mit Google-Account einloggen
Noch kein Account? Hier anmelden.


