Hallöchen. Ich habe nicht ganz so viel Ahnung von Schaltkreisen und beschränke mich daher eigentlich darauf fertige Bausätze zusammenzulöten. Nun habe ich aber ein kleines Projekt bei dem ich keinen passenden Bausatz finde. Ich will einen Akkuträger für eine elektronische Zigarette bauen, welcher mit einem 3.7V 18650er Lithium-Akku betrieben wird. microUSB-Ladeplatinen gibt es da genug, und auch die Regulierung auf 3.3V ist relativ simpel gemacht. Was ich jedoch noch suche ist eine kleine Schaltung für eine Batterie-Warnung wenn der Akku unter eine bestimmte Spannung fällt. In diesem Fall soll dies bei 3.3 Volt geschehen. Ich habe das Netz durchsucht nach Schaltungen, aber die meisten benutzen ICs, welche man durch einen Poti einstellen muß, so wie in diesen zwei Beispielen... http://homemadecircuitsandschematics.blogspot.fi/2013/05/simple-low-battery-indicator-circuit.html http://homemadecircuitsandschematics.blogspot.fi/2011/12/how-to-make-simple-low-battery-voltage.html Da ich aber derartiges nicht wirklich gut löten kann und auch die Einstellungen nicht vornehmen kann mangels regelbarer Netzteile etc, suchte ich nach was ohne ICs und stieß hierauf... http://shriramscircuits.wordpress.com/2013/05/31/low-battery-indicator-circuit/ Da ich nun aber keinerlei Ahnung habe, wie diese Schaltung genau funktioniert, kann ich auch nicht ausrechnen welche Widerstände und NPN-Transistoren ich bräuchte für meine Spannungen von 3.7/3.3 Volt in Verbindung mit einer kleinen 3mm LED. Kann mir jemand sagen ob diese Schaltung so überhaupt funktionieren würde, und wenn prinzipiell ja, dann wäre ich natürlich an Werten interessiert, die zu meinen angepeilten Spannungen passen. Vielen dank, schon mal für's anschauen.
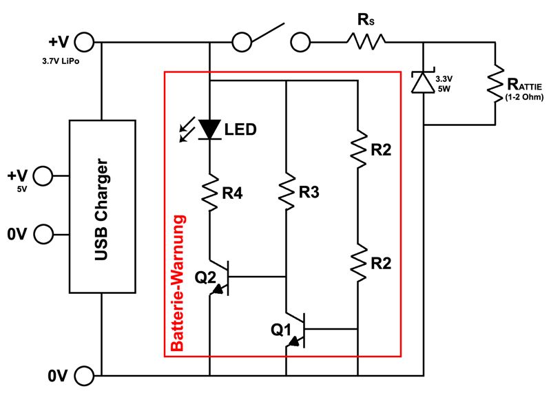
Die Transistor-Schaltung ist ein einfacher Spannungsteiler (die Basis des 1. Transistors gehört zwischen die 33k- und 47k-Widerstände), den kannst du die ja selber ausrechnen. Dann musst du dir nur noch ansehen, bei welcher minimalen Basis-Emitter Spannung dein Transistor anfängt zu leiten (meistens sind das 0.7V), und zack, dann hast du es. Gruß Jens
Also OK, den Q1 muß ich zwischen R1 und R2 setzen, soweit versteh ich was Du sagst, aber beim rechnen hört es bei mir auf :(
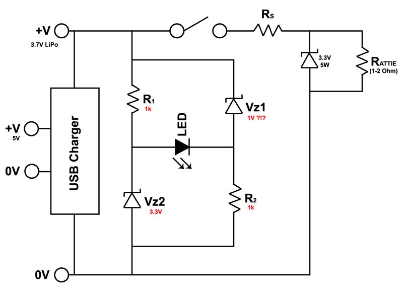
Ich hab noch eine zweite Schaltung gefunden, die erst auslöst wenn die Batterie unter 3.3V sinkt. Das Problem hierbei ist jedoch, daß ich keine Zener Dioden mit derart geringen Spannungen finde, wie sie für Vz1 benötigt würde. So wie ich das verstehe legt Vz2 fest wann ausgelöst wird (also 3.3V) und Vz1 muß eiine so große Differenz aufweisen, daß die LED genügend Spannung bekommt damit sie aufleuchtet. Dies würde bedeuten, daß ich eine Zener Diode mit weniger als 1.5 Volt benötige.
Ja, das ist mir bewußt, aber das ist mir bei dem Gerät in welches diese Schaltung eingebaut werden soll völlig egal, da sofort nachgeladen wird, sobald das Licht angeht.
Robert S. schrieb: > Das Problem hierbei ist jedoch, daß ich keine Zener Dioden mit derart > geringen Spannungen finde, Dann nimm doch einen TL431.
Wenn deine Abneigung hauptsächlich das Poti betrifft und du mit einem IC leben kannst, hilft dir diese Schaltung weiter. Bauteile sind bei Reichelt erhältlich. Es sollten für die Widerstände aber die 0,1% genommen werden, damit der Schaltpunkt genügend genau wird. Der liegt mit der Beschaltung bei 3,2...3,3V. Der Strom liegt bei 3mA, also auch bei leerem Akku noch tragbar.
ICs kann ich nicht verbauen, da mir dazu das nötige Equipment fehlt es zu verlöten. Zudem wird mir die Platine dadurch zu groß. Ich bin sehr begrenzt was den Platz angeht. Die Schaltung muß auf 15-20mm breite Platz finden. Also. Die Frage ist wie oben gestellt nicht, ob es bessere Schaltungen gibt, sondern ob die von mir skizzierte Schaltung funktioniert, und wenn ja, welche Werte benötigen die Bauteile.
Robert S. schrieb: > da mir dazu das nötige Equipment fehlt es zu verlöten. Was machst du mit normalen diskreten Bauteilen? Verknoten? Nichts ist besser wenn man wenig Platz hat als hochintegrierte Chips. Nichts ist besser wenn man keine Lust oder Messmittel hat, als hochpräzise Chips anstelle von Einzelteilen mit hohen Toleranzen. Der handelsübliche TL431 kann mit 3 Widerständen und 1 LED das Problem lösen, ist allerdings nicht energiesparend. Der ICL7665 spart Energie, braucht 1 Widerstand mehr. Der MC34164-3 löst unter 2.65V aus und braucht gar keine Widerstände, der LMS33460 löst unter 3V aus und braucht keine Widerstände, ist sauklein, und braucht wenig Strom.
Bis auf welche Spannung sollte/darf man Li Akkus eigentlich entladen?
MaWin schrieb: > Was machst du mit normalen diskreten Bauteilen? > Verknoten? Lochrasterplatine oder einfach mit Draht verbinden, da ich keine Platinen ätzen oder gravieren kann. Deswegen müssen daß so einfache Bauteile wie möglich sein, wo ich die Beinchen verbiegen kann. Nichtsdestotrotz, warum kann man nicht einfach meine Frage beantworten? Ich hab jetzt mit Simulationsprogrammen versucht das hinzubekommen, aber egal welche Widerstände ich benutze, es funktioniert nicht. Was mache ich also falsch? Martin M. schrieb: > Bis auf welche Spannung sollte/darf man Li Akkus eigentlich entladen? Einen 18650er LiMn Akku kann man auf etwas unter 3V entladen ohne daß er Schaden nimmt, aber da ich sowieso 3.3V benötige lege ich eben die 3.3V als minimum fest.
Robert S. schrieb: > Lochrasterplatine oder einfach mit Draht verbinden Ich habe schon SOT23-6 auf Lochraster gelötet. Wenn du trotz der besseren Alternativen bei deiner Schaltung bleiben willst: Die Basis von Q1 wird zwischen den beiden R2 angeschlossen. Den Spannungsteiler dimensionierst du so, dass an der Basis 0.6V anliegen, wenn der Akku 3.3V hat.
Max H. schrieb: > Die Basis von Q1 wird zwischen den beiden R2 angeschlossen. Den > Spannungsteiler dimensionierst du so, dass an der Basis 0.6V anliegen, > wenn der Akku 3.3V hat. Ja, das mit der Verbindung vom Q1 zwischen den beiden Widerständen hab ich schon gesagt bekommen, danke dafür. Den Rest verstehe ich aber eben überhaupt nicht. Was ist der Spannungsteiler und wie bekomme ich den auf 0.6V etc. Ich hab keine Ahnung was ich da wie rechnen muß, das ist im Prinzip mein einziges Problem an der ganzen Sache.
Robert S. schrieb: > Was ist der Spannungsteiler und wie bekomme ich den auf 0.6V etc. Da kann dir die Suchmaschiene deines Vertrauens weiterhelfen. Oder diese Seite: http://www.elektronik-kompendium.de/sites/slt/0201111.htm
Max H. schrieb: > Da kann dir die Suchmaschiene deines Vertrauens weiterhelfen. > Oder diese Seite: > http://www.elektronik-kompendium.de/sites/slt/0201111.htm Interessanter Link. Sagt mir aber auch nicht die benötigten Werte, ohne daß ich Elektrotechnik studiert haben muß. Ich kann einen Schaltplan lesen und die angegeben Teile miteinander verlöten. Mehr Ahnung von Elektrotechnik hab ich leider nicht.
Robert S. schrieb: > Interessanter Link. Sagt mir aber auch nicht die benötigten Werte, ohne > daß ich Elektrotechnik studiert haben muß. Das ist einfache Physik, dazu muss man nicht Elektrotechnik studieren. Schau dir die Formel unter: "Unbelasteten Spannungsteiler berechnen" an. Wenn du am Spannungsteiler scheiterst solltest dir besser einen Bausatz suchen...
Es gibt keinen Bausatz. Deswegen frag ich hier nach, ob mir jemand die Werte geben kann. Und ja, nach weiterem suchen weiß ich nun das der Spannungsteiler wohl 4.5 beträgt, also R1 = 4.5k und R2 = 1k Widerstand, wenn ich das richtig verstehe. Das hat mich aber jetzt auch nicht viel weiter gebracht, denn ich weiß immer noch nicht welche Werte die anderen Bauteile haben müssen.
Kein Bausatz aber nahe dran: https://www.elektronik-kompendium.de/sites/praxis/bausatz_spannungswaechter.htm Den LM324 würde ich durch einen LM358 ersetzen.
Max H. schrieb: > Kein Bausatz aber nahe dran: > https://www.elektronik-kompendium.de/sites/praxis/bausatz_spannungswaechter.htm > > Den LM324 würde ich durch einen LM358 ersetzen. Ja. Ist ein Potenziometer zum einstellen nötig, eine Super Lötstation muß gekauft werden, und verbraucht viel Strom. Warum nicht einfach? Niemand der mir einfach netterweise die Werte nennen mag?
Robert S. schrieb: > Ja. Ist ein Potenziometer zum einstellen nötig, eine Super Lötstation > muß gekauft werden, und verbraucht viel Strom. > > Warum nicht einfach? Schaltungen mit diskreten Bauelementen sind grundsätzlich wesentlich komplizierter als IC-Schaltungen. Und ohne Abgleich auch nicht genau hinzubekommen. Die dafür nötigen Bauelemente kannst Du auch nicht mit dem Dachrinnenlötkolben zusammenbraten. Übrigens gibt es den TL431 auch in einem Gehäuse, das aussieht wie ein Transistor. Wenn Du dort die "A" Version und 0,1% Widerstände nimmst, könntest Du tatsächlich ohne Abgleich auskommen. Den Spannungsteiler rechnest Du per Dreisatz aus, den Du hoffentlich auch ohne Studium beherrschst. > Niemand der mir einfach netterweise die Werte nennen mag? Das ist mir zu kompliziert. Da wäre ich wohl mindestens eine halbe Stunde mit Ausrechnen der Widerstände unter Worstcase-Bedingungen beschäftigt. Gruss Harald
Hmm, wenn du das nicht hinkriegst wäre eine weitere Alternative einfach mit dem Rauchen aufzuhören. Duck und weg...
Harald Wilhelms schrieb: > Und ohne Abgleich auch nicht genau > hinzubekommen. Zumal seine erste Schaltung auch reiner Murks ist, da sie mit einem anderen Transistor schon gar nicht mehr funktioniert. Und dann bleibt da noch die fehlende Temperaturkompensation. Die Schaltung von Bernd ist da wohl am idotensichersten - und wohl auch am effektivsten. Da OPVs heute nichts mehr kosten, würde ich sowas niemals mehr diskret aufbauen (vielleicht in einer Großserie, aber das spielt hier keine Rolle).
Martin Schwaikert schrieb: > Die Schaltung von Bernd ist da wohl am idotensichersten - und wohl auch > am effektivsten. Der TL431 kann auch direkt eine LED treiben. Also weniger Bauteile. Die Schaltung ist in einigen Datenblättern drin; leider nicht in dem im Forum verlinkten. Gruss Harald
Robert S. schrieb: > Ja. Ist ein Potenziometer zum einstellen nötig, eine Super Lötstation > muß gekauft werden, und verbraucht viel Strom. Du brauchst keine Lötstation, mensch. Kauf dir einfach einen Billig-Lötkolben mit einer feinen 1mm-Spitze, das reicht doch locker. Wenn du Sorgen hast, was das Löten angeht, übe es erst mit IC-Fassungen, die sind saubillig. Wenn das klappt, nimm dir den LM358.
Vergesst es einfach. Ich kauf mir einfach irgendeinen halbwegs passablen Akkuträger von der Stange, anstatt hier noch weiter rumzumachen. Ein Tag Recherche und kein Ergebnis reicht mir völlig.
Robert S. schrieb: > Ein Tag Recherche und kein Ergebnis reicht mir völlig. Klarer Fall von Beratungsresistenz. Es wurden mehrere gute Schaltungen genannt, der TO will aber bei seine zwei Transistoren bleiben. Könnte funktionieren wird aber sehr ungenau und Temperaturabhängig sein. Da er jetzt eingesehen hat, dass es mit den beidem Transistoren nichts wird: http://www.ebay.de/itm/Power-Bank-Akku-1200-mAh-Ladegerat-extern-mini-USB-fur-Smartphone-GPS-Schwarz-/221351582886?pt=DE_Handy_PDA_Akkus&hash=item3389951ca6
Harald Wilhelms schrieb: > Der TL431 kann auch direkt eine LED treiben. Wird aber an 3V schwierig, da ein eingeschalteter TL431 schon 1.8V für sich benötigt. > Klarer Fall von Beratungsresistenz. Es hat ja einen Grund, warum die Dümmsten dumm sind und dumm bleiben.
Robert S. schrieb: > ICs kann ich nicht verbauen, da mir dazu das nötige Equipment fehlt es > zu verlöten. Ich versuche, mir das mal vorzustellen. Ich nehme eine Lochrasterplatine und bestücke ein DIL IC und mehrere bedrahtete Bauteile. Dann drehe ich die Platine um und sehe nur noch Drahtenden, sowohl vom IC und von den anderen Bauteilen. Und jetzt kann ich alle Bauteile verlöten und das IC nicht?
Robert S. schrieb: > Vergesst es einfach. > > Ich kauf mir einfach irgendeinen halbwegs passablen Akkuträger von der > Stange, anstatt hier noch weiter rumzumachen. > > Ein Tag Recherche und kein Ergebnis reicht mir völlig. Warst doch schon nah dran. Teilerverhältnis 4.5 stimmt, die Widerstände kannst du im Prinzip nehmen und den LED-Vorwiderstand kriegste aus ner Tabelle, je nach Farbe und R3 kriegste doch leicht mit deinem Simulationsprogramm raus, angefangen mit 47k und schon gehts. Ist halt bissie blöd, von nem schlechten Plan ne schlechte Schaltung nachlöten zu wollen.
Sieht eher nach gewünschter Lüsterklemmenverdrahtung aus. Es gibt nix, was es nit gibt.
batman schrieb: > Ist halt bissie blöd, von nem schlechten Plan ne schlechte Schaltung > nachlöten zu wollen. Woher hast du diese lausige Rechtschreibung?
Ich habe eine ähnliche frage, und da der der TO nicht mehr Interessirt ist, dahte ich mir ich stelle sie hier: Ich habe einen Lithium Ionen Tiefentladeschutz gezeichen. Ist nicht sonderlich genau, ich denke genau genug. Sie sollte bei 3.3V Abschalten, ±0.2V Toleranz wären ok. Einen Vorteil sehe ich darin, dass abgesehen von Leckströmen kein Strom aus dem Akku gezogen wird, wenn die Schaltung ausschaltet. Was sagen die Experten hier dazu? Denkt ihr diese Schätzteisen ist in Ordnung für einen Tiefentladeschutz auf 3.5V - 3.1V? P.S. Ich hoffe ich habe das mit den Bildformaten richtig gemacht.
> Denkt ihr diese Schätzteisen ist in Ordnung für einen Tiefentladeschutz > auf 3.5V - 3.1V? Nein.
Vor allem entlädt es den Akku über die 100 Ohm ganz schnell damit dann endlich der Tiefentladseschutz greifen kann.
Wodt schrieb: >> Denkt ihr diese Schätzteisen ist in Ordnung für einen Tiefentladeschutz >> auf 3.5V - 3.1V? > > Nein. Würdes du mit bitte erklären, wieso nicht? MaWIn schrieb: > Vor allem entlädt es den Akku über die 100 Ohm ganz schnell damit dann > endlich der Tiefentladseschutz greifen kann. Stimmt. 100Ω sind ein bisschen wenig. Dann werde ich 10kΩ versuchen. Für den Widerstand am FET habe 100kΩ geplant. Ich weiß, man könnte es mit einem OPV machen, der Spannungsteiler verbraucht dann Strom, auch wenn der Tiefentladseschutz gegriffen hat. Oder gibt es eine ähnlich aufwendige Schaltung wie die mit dem OPV, die keinen Strom zieht wenn der Akku leer ist. Sollte wenn möglich bedrahtete Bauteile enthalten.
Erwin schrieb: > Dann werde ich 10kΩ versuchen Warum ist es so schwer, bevor man irgendwelchen Humbug zusammenzeichnet, auch nur EIN MAL in ein Datenblatt der verwendeten Bauteile zu gucken, um sich Gedanken zu machen, welche Z-Spannung sich bei 30uA einstellt, oder andersrum welcher Basisstrom in einen NPN fliessen muss damit er 30uA Kollektrostrom durchlässt, nämlich 300nA, und welche Z-Diode diese 300nA überhaupt abhalten soll selbst bei nur 1V über der Diode ? http://www.goodarkgroup.com/PDF/4-2/BZX55.pdf
Ok. Danke für die Infos. Also wird das mit dieser Schaltung nichts. Ich werde mir eine Andere suchen...
....der Hammer wie scheiße dies Forum geworden ist.
Wenn man das mal alles liest fragt man sich warum die hier überhaupt
noch jemand um Hilfe bittet.
Da ist jemand der offensichtlich keine Ahnung vom Ohmischen Gesetz,
Transitoren usw. hat und das bekommt Ihr allesamt nicht gebacken, und
der TO hat viel Geduld und einen wirklich guten Ton sowie eine konkrete
Frage gestellt. Er sagt sogar noch offen, ehrlich und direkt was er für
Randbedingungen hat.
>>Warum ist es so schwer...
Er ist kein Elektroniker und will es auch nicht werden, das gibt es. Und
wenn man der Meinung ist das so jemand kein Recht hat hier eine solche
Frage zu stellen dann hält man die Klappe.
Mensch wacht auf, nicht jeder hat eine Werkstatt oder mag ICs löten oder
überhaupt löten.
Er möchte kein IC, kein stromsparende Variante, keine hochpräzise
Spannungsreferenz - das kann doch nicht so schwer sein so jemandem zu
helfen...
Aber ist schon klar, es ist kein übergroßes Bild hochgeladen, keine
unklare Frage gestellt, kein Schreibfehler - gemacht worden, dann würgt
man so lange rum bis man einen Grund bekommt den TO zu beschimpfen...
Man man man...arm, echt arm...
JJ
Jens schrieb um 18:36: > Robert S. schrieb: >> Ein Tag Recherche und kein Ergebnis reicht mir völlig. > > Gern geschehen, Idiot. Jens schrieb um 20:19 >... dann würgt man so lange rum bis man einen Grund bekommt den TO > zu beschimpfen... Man man man...arm, echt arm... echt arm... dem kann ich mich nur anschließen.
Jens schrieb: > Er ist kein Elektroniker und will es auch nicht werden, das gibt es. Und > wenn man der Meinung ist das so jemand kein Recht hat hier eine solche > Frage zu stellen dann hält man die Klappe. Dann muss er sich leider ein anderes Hobby suchen. Elektrotechnik gehört halt nunmal zu denjenigen Dingen im Leben, die ohne Mathematik nur mit viel Erfahrung möglich sind. Dass ein Transistor ungefähr 0,7V Basis-Emitterspannung besitzt, gehört zum allerprimitivsten Transistor 1x1. Solche Dinge MUSS man einfach wissen, wenn man irgendwas machen will. Wenn ich nur Schätze, dass 100 Ohm zu wenig ist, und ich dann halt 10 kOhm nehme (das ist der Faktor 100!!) dann kann dabei einfach nichts sinnvolles bei herauskommen. Der Transistor hat drei Formeln, die sollte man sich aneignen, wenn man selbst etwas machen möchte. Dennoch stimme ich Dir allerdings zu: Viel zu viele Leute hier lieben es den Oberlehrer raushängen zu lassen, haben selbst aber nullemeter auf dem Kasten, machen andere fertig, aber helfen keineswegs weiter. Solche Volldeppen gilt es zu konsequent zu ignorieren. Ich hab hier auch meine private Blacklist liegen. Und die Liste wird nicht kürzer.
Ich habe jetzt in einem englischen Forum die Frage doch noch mal gestellt, da ich einfach keine geeigneten Akkuträger für meine Bedürfnisse finde und es hat gerade mal drei Stunden gedauert bis jemand so nett war mir die Schaltung komplett gezeichnet zukommen zu lassen. Für denjenigen den es interessiert verlinke ich gerne dorthin -> http://www.electro-tech-online.com/threads/12v-low-battery-indicator.139827/page-2#post-1168579 Die Schaltung verbraucht gerade mal 400uA solange die Spannung der Batterie höher ist als 3.3V. Dennoch danke für die Mühen.
Der TL431 wurde dir hier auch empfohlen, nur mit dem Unterschied, dass du eine Lösung mit einem IC abgelehnt hast und du hier ein Mindestmaß an Eigeninitiative zeigen musst und nicht einfach so einen fertigen Schaltplan bekommst. Robert S. schrieb: > ICs kann ich nicht verbauen, Robert S. schrieb: > eine Super Lötstation > muß gekauft werden
Ich bin immer wieder hin und her gerissen und mag auch im gewissen Umfang Leuten wie MaWin recht geben (der aber trotz seiner manchmal bissigen Art immer konstruktive Hilfe gibt), man muss sich schon mit Grundlagen befassen. Und nun kommt die Einschränkung: Datenblätter zu lesen bedeutet ja nun auch sie zu verstehen und das ist im Anfang gar nicht so einfach. Dazu kommt, dass sie allesamt in Englisch sind und von Technikern in technischem Englisch geschrieben sind. Das ist sicher für viele nicht so einfach. Hier gibt es einige, wie MaWin, die das so lange machen, dass sie längst vergessen haben wie schwer das irgendwann mal war und sich vielleicht nicht vorstellen können, dass andere Menschen vielleicht sogar nicht mal so intelligent sind oder einfach nur technisch nicht so begabt sind. Diese Deppen mit der großen Fresse, wie Martin sie meint, die muss man einfach ignorieren lernen. Ich habe hier ein bis zwei Hand voll Leute, MaWin ist einer der wenigen dabei die unter Gast Account schreiben, deren Meinung ich hoch schätze und von denen ich weiß, dass sie tolle Fachleute sind. Leider ist der Verfall von gesellschaftlichen Werten, wie Höflichkeit und viele andere Werte immer mehr zu sehen. Es fehlt an Toleranz gegenüber seinem Gegenüber und alle halten sich für besser, dazu kommt noch die Anonymität des Netzes. Das ist wirklich schade. Das wird sich sicher wieder erst in Notzeiten ändern, aber die will keiner und dann seien wir so tolerant und lassen sie sich lieber hier austoben. Denke jeder hat hier so seine Leute, auf deren Meinung er was gibt.
Robert S. schrieb: > Die Schaltung verbraucht gerade mal 400uA solange die Spannung der > Batterie höher ist als 3.3V. Yo, damit wird der TL431 aber außerhalb der empfohlenen Spezifikationen betrieben: Sink Current Capability of 1.0 to 100mA also 0,4mA statt 1mA. Ich will die Schaltung jetzt nicht schlecht machen, scheint mir aber 'knapp auf Kante genäht'. Betriebssicheres Design geht anders. Meine Schaltung zieht übrigens 700µA wenn Ubat > 3.3V ist. Aber innerhalb der Spezifikationen und nur so am Rande. Ach ja, der TL431 gilt übrigens als IC. Da wirst du eine Super Lötstation kaufen müssen. ;-)
Bernd K. schrieb: > Da wirst du eine Super > Lötstation kaufen müssen. ;-) Super Lötstationen werden Überbewertet. Ich habe mit so einem Teil auch TQFP44 und SOT23-6 gelötet. http://www.ebay.de/itm/Lotstation-Easy-98-regelbar-20-48W-200-450-C-Lotkolben-/380536793945?pt=Schwei%C3%9F_L%C3%B6ttechnik&hash=item5899c2ab59
Bernd K. schrieb: > Yo, damit wird der TL431 aber außerhalb der empfohlenen Spezifikationen > betrieben: Sink Current Capability of 1.0 to 100mA also 0,4mA statt 1mA. Es gibt ja auch noch den TLV431. > Ich will die Schaltung jetzt nicht schlecht machen, scheint mir > aber 'knapp auf Kante genäht'. Gegenüber Schaltungen, die in einer Simu entwickelt wurden, bin ich sowieso immer etwas skeptisch. > Ach ja, der TL431 gilt übrigens als IC. Da wirst du eine Super > Lötstation kaufen müssen. ;-) Ja, ich würde so eine empfehlen. http://87.106.150.240/images/zuendung/P1000693.jpg Gruss Harald PS: Die von mir oben empfohlene Schaltung nur mit TL431 geht auf Grund der kleinen Spannung wirklich nicht. Man braucht doch einen zusätzlichen Treiber für die LED.
Mal zum Thema ICs... Mit IC meine ich diese flachen Dinger mit den vielen Anschlüssen.
Robert S. schrieb: > Mit IC meine ich diese flachen Dinger mit den vielen Anschlüssen. Es gibt auch noch runde Dinger mit vielen Anschlüssen. :-) http://upload.wikimedia.org/wikipedia/commons/7/7e/RUS-IC.JPG
Harald Wilhelms schrieb: > Robert S. schrieb: > >> Mit IC meine ich diese flachen Dinger mit den vielen Anschlüssen. > > Es gibt auch noch runde Dinger mit vielen Anschlüssen. :-) > http://upload.wikimedia.org/wikipedia/commons/7/7e/RUS-IC.JPG Harald, cooles Teil hast du da gefunden. Was macht das?
Robert S. schrieb: > Mal zum Thema ICs... > > Mit IC meine ich diese flachen Dinger mit den vielen Anschlüssen. Vllt. solltest du das Nächste mal auch klarstellen, was deine definition von IC ist.
Max H. schrieb: > Vllt. solltest du das Nächste mal auch klarstellen, was deine > definition von IC ist. Wie ich schon im ersten Post schrieb. Bis auf die Fähigkeit einen "Bausatz" zusammenzulöten beschränkt sich mein Wissen über Elektrotechnik auf nahezu Null.
Robert S. schrieb: > Max H. schrieb: >> Vllt. solltest du das Nächste mal auch klarstellen, was deine >> definition von IC ist. > > Wie ich schon im ersten Post schrieb. Bis auf die Fähigkeit einen > "Bausatz" zusammenzulöten beschränkt sich mein Wissen über > Elektrotechnik auf nahezu Null. Na was willst du jetzt eigentlich noch? Deine Frage wurde doch im anderen Forum bereits beantwortet. Ein IC ist ein IC. Da gibt es keine missverständlichen Begriffsdefinitionen. Jedes Schaltungsnetzwerk, das in einem Gehäuse ist, ist ein IC (Integrated circuit = Integrierte Schaltung). Und Deine Aussage im anderen Forum ist ja auch toll: "Ich ab das jetzt schon aufgebaut darum kann ich Deinen Vorschlag nicht testen" (oder so ähnlich). Ja was erwartest Du denn? Dass man Dich nach Deiner Adresse bittet, und Dir das ganze per Post zuschickt? Ein bisschen Ehrgeiz muss schon sein.
Bitte melde dich an um einen Beitrag zu schreiben. Anmeldung ist kostenlos und dauert nur eine Minute.
Bestehender Account
Schon ein Account bei Google/GoogleMail? Keine Anmeldung erforderlich!
Mit Google-Account einloggen
Mit Google-Account einloggen
Noch kein Account? Hier anmelden.



