Hallo Leute Möchte mal eure Meinung zu folgendem Projekt hören. Ich hab' da ein ferngesteuertes Spielzeug (nicht Modellbau)-Auto. Sender sendet auf dem 27Mhz Band. Sind nur 4 Zustände über Taster, vorwärts, rückwärts, links oder rechts, also keine proportionalen Kanäle. Ich möchte den Sender selben bauen. Reichweite: wenige Meter. Elektronik Wissen ist vorhanden, allerding nur in der Analogtechnik. HF Wissen fehlt gänzlich. Eine Antenne ist für mich ein offener Schwingkreis. Mehr nicht. Sinn des Projekts: Wissen aneignen. DSO, FG und Speki ist vorhanden. Letzter leider nur analog. Ich konnte damit die Signale schon etwas beobachten. Der sendet ein Rechteck Signal, mit unterschiedlicher Pulsbreite für rückwärts/vorwärts/etc. Was denkt ihr? Soll ich mir das Projekt aus dem Kopf schlagen, da null Plan von HF und Analog Speki oder könnte das was werden? Gruss, Philipp
Markus Huber schrieb: > Was denkt ihr? Soll ich mir das Projekt aus dem Kopf schlagen, da null > Plan von HF und Analog Speki oder könnte das was werden? Da du einen Speki hast koennte das schon was werden. Quarzstabiler Oszillator aufbauen dann dahinter die Sendeendstufe mit Oberwellenfilter. Mit dem Speki kannst du dann schauen ob da ein sauberes Signal hinten rauskommt.
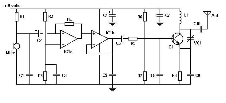
Du meinst sowas als Basis für die Endstufe (Anhang). Opamp Verstärker und dann übern Transistor raus? Mir macht die Dimensionierung von L1 am meisten Sorgen, irgendwie muss ich ja rechnerisch auf 27Mhz kommen. Mit dem Analog Speki könnte ich zumindest schauen ob ich die Frequenz treffe und wie die Signale aussehen. Reicht aber leider nur als Vergleichsmessung. edit: Was für eine Sendeleistung bekomm' ich mit so einer Schaltung hin? Schätze so max. 0.5mW? Gruss, Philipp
>Markus Huber (geiserp) >Gruß Philipp Gespaltene Persönlichkeit oder Verarsche?
Markus Huber schrieb: > Du meinst sowas als Basis Die Schaltung ist ein zweistufiger NF-Verstärker und ein HF-Oszillator. Diese Sorte Oszillator kann durchaus ein paar hundert mW HF erzeugen. Für deinen Zweck sollte der Oszillator schon (anders als im Bild) quarzgesteuert sein. Den NF-Kram brauchst du nicht, stattdessen eine Pulserzeugung um den Oszillator zu tasten. Ich würde ein fertiges Oszillatormodul nehmen.
Die Schaltung ist nicht geeignet. Das ist ein typischer UKW-FM Minispion. Du brauchst einen quarzstabilisierten Sender.
Markus Huber schrieb: > Du meinst sowas als Basis für die Endstufe (Anhang). Opamp Verstärker > und dann übern Transistor raus? Mir macht die Dimensionierung von L1 am > meisten Sorgen, irgendwie muss ich ja rechnerisch auf 27Mhz kommen. Das ist wieder die uebliche Schrottschaltung aus dem I-Net. 1. Das Ding ist nicht Quarz stablisiert 2. Das Ding hat kein Oberwellenfilter am Ausgang 3. Das Ding macht irgendeine Modultaion zwischen AM und FM 4. Bei dem Ding ist die Antenne nicht vom Oszillator entkoppelt. Kurz gesagt: Unbrauchbar, schade um die Bauteile.
Und vergiß nicht, den Leuten vom Meßtrupp einen Kaffee anzubieten, wenns ie dir die Bastelbude auf den Kopf stellen ;-)
ich schrieb: > Und vergiß nicht, den Leuten vom Meßtrupp einen Kaffee anzubieten, wenns > ie dir die Bastelbude auf den Kopf stellen ;-) Ach watt, ein Kasten Bier und die messen dir das Teil ein. Mit eignem Speki u. Erfahrung sollte das schon so hinzubekommen sein das der Messtrupp zufrieden ist.
Helmut Lenzen schrieb: > Da du einen Speki hast koennte das schon was werden. Vielleicht solltest Du PhillipMarkus mal sagen, wieviel ein solches Gerät kostet. :-)
Harald Wilhelms schrieb: > Vielleicht solltest Du PhillipMarkus mal sagen, wieviel > ein solches Gerät kostet. :-) So ab 1500,- (Gebraucht) bis 80000,- Euro (Agilents Flagschiff) ist alles drin. Kann auch sein das es noch teurere gibt (nach oben offene Richterskala) Er kann ja mal kunt tun was fuer ein Geraet er hat.
Helmut Lenzen schrieb: > Er kann ja mal kuntun was fuer ein Geraet er hat. Ooh, ich hatte übersehen, das er ja bereits nen Speki hat. Dann können wir uns demnächst wohl schöne Bilder von "Lattenzäunen" ansehen. Gruss Harald PS: In Büchern aus den sechziger bis siebziger Jahren gibt es schöne Baubeschreibungen für Fernsteuersender. Vielleicht findet man das eine oder andere Buch ja noch in Leihbüchereien.
Harald Wilhelms schrieb: > PS: In Büchern aus den sechziger bis siebziger Jahren gibt es > schöne Baubeschreibungen für Fernsteuersender. Vielleicht findet > man das eine oder andere Buch ja noch in Leihbüchereien. Stimmt, so ein Buch muesste hier bei mir auch noch irgendwo rumliegen. Damit hatte ich auch mal angefangen in den 70er. Da konnte man auch noch alle Quarze fuer den 27Mhz Bereich kaufen. Achtung: 27MHz Quarze sind fast immer Oberwellenquarze, da muss man beim Oszillator schon ein bisschen tricksen das der dort schwingt.
Bitte melde dich an um einen Beitrag zu schreiben. Anmeldung ist kostenlos und dauert nur eine Minute.
Bestehender Account
Schon ein Account bei Google/GoogleMail? Keine Anmeldung erforderlich!
Mit Google-Account einloggen
Mit Google-Account einloggen
Noch kein Account? Hier anmelden.
