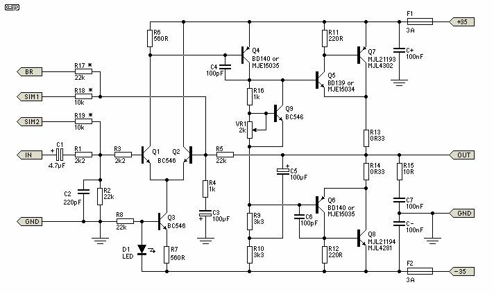
Hallo, ich lese mich nun- seit etwa einer Woche- in Grundschaltungen mit Transistoren ein. Ich habe auch vieles gelernt und verstanden. Beim Blick auf eine "echte" Schaltung verstehe ich allerdings zur Zeit nur Bahnhof. Im Anhang habe ich eine Audio-Verstärkerschaltung hochgeladen, die ich aus [1] entnommen habe. Was mich nun wundert ist, das ich so gar nichts von den Grundschaltungen wiedererkenne (die symmetrische Ausgangsspannung ist natürlich auch etwas ungewohnt). Kann man sich die Schaltung ein wenig aufteilen, um sie zu verstehen? Muss ich erst noch ein paar Standardtechniken anschauen um zu begreifen, was hier gemacht wird? Ich hatte die gewisse Hoffnung, das ich- wie bei Spannungsversorgungen etc.- ein Grundschema wiederentdecke, was dann kombiniert und entsprechend angepasst wird. Grüße! [1] http://sound.westhost.com/project3a.htm
"Audio Power Amplifier Design Handbook" von Douglas Self wird alle diese Fragen beantworten ... Habe das Bucg selber und kann's empfehlen. LG
Amp Lifier schrieb: > Was mich nun wundert ist, das ich so gar nichts > von den Grundschaltungen wiedererkenne Naja, die Grundschaltungen sind auch eher zum Erlangen eines grundlegenden Verständnisses der Transistorfunktion gedacht und werden in ihrer "reinen Form" eher selten eingesetzt. Viel mehr hat man es in der Praxis mit Kombinationen oder Mischformen zu tun, in denen die Grundschaltungen nicht getrennt von der Umgebung betrachtet werden können. Beispiel der Differenzverstärker (Q1/Q2) in obiger Schaltung. Man kann Q1 als Emitterfolger auffassen, der auf eine Basisschaltung (Q2) arbeitet. Am Verbindungspunkt liegt eine Stromquelle (Q3), die aus einer reinen Emitterschaltung gebildet wird und die den Arbeitspunktstrom für Q1 und Q2 liefert.
ArnoR schrieb: > Beispiel der Differenzverstärker (Q1/Q2) in obiger Schaltung. Etwas ungewohnt für viele ist vermutlich auch das Sziklai-Paar am Ausgang: http://de.wikipedia.org/wiki/Sziklai-Paar
Wieso? Ich sehe da nur Grundschaltungen: - Q1/Q2: Differenzverstärker - Q3: Konstantstromquelle - Q4: Emitterschaltung - Q5/Q7 und Q6/Q8: komplementäre Darlingtonstufe als Emitterfolger - Q9: Zweipol mit konstantem[1] Spannungsabfall - R10+C5: Bootstrap-Schaltung [1] ok, fast konstant. Ist ein einstellbares Vielfaches der Basis- Emitter-Schwellspannung. Die englische Bezeichnung U_be Multiplier ist sehr präzise. Bei Elektor findet man diese oder eine ähnliche Schaltung auch mal als einstellbare Z-Diode.
Bitte melde dich an um einen Beitrag zu schreiben. Anmeldung ist kostenlos und dauert nur eine Minute.
Bestehender Account
Schon ein Account bei Google/GoogleMail? Keine Anmeldung erforderlich!
Mit Google-Account einloggen
Mit Google-Account einloggen
Noch kein Account? Hier anmelden.
