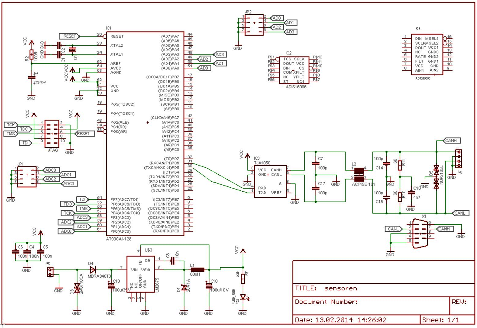
Ich möchte gerne 2 Sensoren (Beschleunigungssensor ADIS16006 und Drehratensensor ADIS16060) über SPI mit dem AT90CAN128 verbinden. Nur habe ich leider absolut keine Ahnung, obwohl ich stundenlang die Datenblätter studiert habe, wie das über SPI funktionieren soll. SPI arbeitet meines Wissens nach mit dem Master-Slave-Prinzip; d.h. der Master (in meinem Fall der AT90CAN128, oder?) steuert über SS entweder den einen oder den anderen Sensor über CS an, oder? Falls das so ist, dann verstehe ich nicht, wie das gehen soll? Laut Datenblatt wird SS auf low gesetzt um einen Slave anzusprechen, aber ich hab keine Ahnung wie ich das nun bewerkstelligen soll? Als Ausgangspunkt hat man mir die obige Schaltung gegeben. Ich soll nun eigentlich nur mehr die beiden Sensoren mit dem AT90CAN128 über die SPI-Schnittstelle verbinden. Für jede Hinweise/Tipps/Erklärungen wäre ich sehr dankbar :)
Jaqui X. schrieb: > dann verstehe ich nicht, wie das gehen soll? Laut Datenblatt wird SS auf > low gesetzt um einen Slave anzusprechen, aber ich hab keine Ahnung wie > ich das nun bewerkstelligen soll? Du brauchst 2 Pins, die als Ausgang fungieren. Für den einen kannst du den 'SS' Pin nehmen (der ein ganz normaler Ausgang ist, so wie jeder andere auch) und dann nimmst du eben noch einen zweiten Pin mit dazu, der dann zum anderen IC (und dessen CS Eingang) führt. Der SS Pin bietet sich insofern an, als du ihn bei SPI im Master Mode sowieso sinnvollerweise als Ausgang konfigurieren musst. > aber ich hab keine Ahnung wie ich das nun bewerkstelligen soll? Wie steuerst du denn einen Ausgangspin an um ihn auf Low zu setzen um beispielsweise eine LED ein/aus zu schalten? Ganz genau so verfährst du auch mit dem SS Pin bzw. dem zusätzlichen zweiten Pin. Diese Leitungen sagen den beiden IC ja lediglich: "Das was sich jetzt auf den SPI Leitungen abspielt ist für dich gedacht" oder eben "es ist nicht für dich gedacht". Mehr steckt da ja nicht dahinter. Die eigentliche Übertragung findet auf der Daten und der Clock Leitung statt.
Danke erstmal für deine Hilfe!! (: Karl Heinz schrieb: > Du brauchst 2 Pins, die als Ausgang fungieren. > ... und dann nimmst du eben noch > einen zweiten Pin mit dazu, der dann zum anderen IC (und dessen CS > Eingang) führt. Hmm, und welcher Pin bietet sich dann als 2. Pin an? -> Die haben doch alle definierte Funktionen, oder?
>Hmm, und welcher Pin bietet sich dann als 2. Pin an? Das ist Wurst. >Die haben doch >alle definierte Funktionen, oder? In erster Linie sind alle Pins erst mal IO-Pins. Die anderen Funktionen musst du extra freischalten.
Bitte melde dich an um einen Beitrag zu schreiben. Anmeldung ist kostenlos und dauert nur eine Minute.
Bestehender Account
Schon ein Account bei Google/GoogleMail? Keine Anmeldung erforderlich!
Mit Google-Account einloggen
Mit Google-Account einloggen
Noch kein Account? Hier anmelden.
