Hallo! Anbei meine Schaltung (siehe 3 Bilder), welche ich an diese angelehnt habe: http://frickelpower.bplaced.net/index.php?page=fuser Bemerkung: R9 wurde nachträglich "fliegend" aufgebracht. Ich habe nun das Problem, dass unter Last (60W Glühbirne) die Spannung am Ausgang immer 230V beträgt. Die LED an J3, welche brennt während der Triac zündet dimmt allerdings (so weit natürlich möglich, aber man siehts). Dadurch kann ich ein versagen des µC (Reset nicht auf High etc) ausschließen. Die Triac Schaltung extern, die Logic auf einem Evaluations-Board habe ich schon erfolgreich in Betrieb gehabt. Es kann also nur an der Kombination Trafo plus Phasenanschnitt liegen. Könnte mir hier bitte jemand aus der Patsche helfen? Toll wäre natürlich eine Lösung des Problems auf der bestehenden Platine. Vielen Dank! LG LeFish
Anbei die Bilder in einer hoffentlich besseren Auflösung! LG LeFish
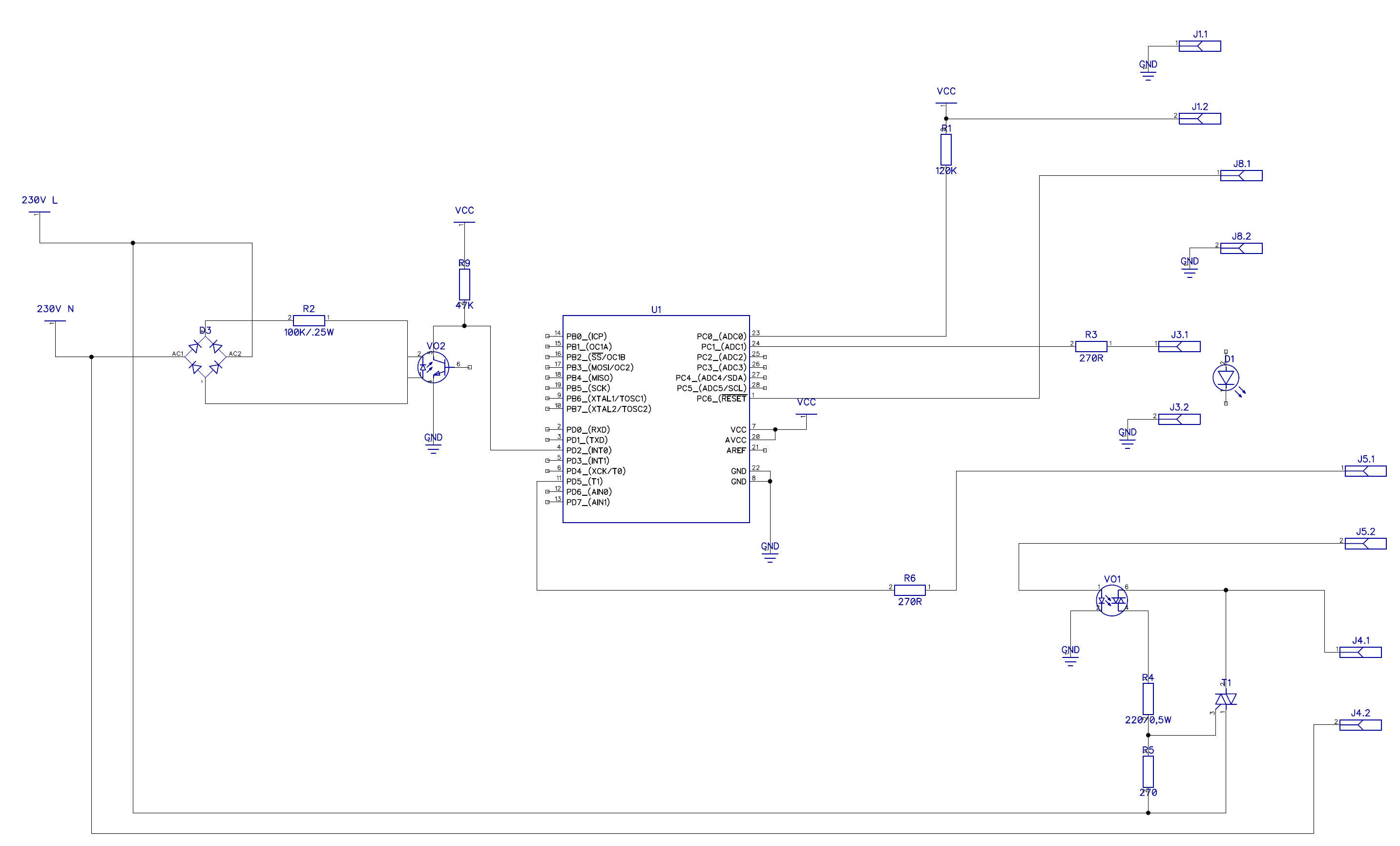
LeFish schrieb: > Anbei die Bilder in einer hoffentlich besseren Auflösung! Wozu benutzt du eigentlich Optokoppler, wenn du die Isolationsabstände auf der Platine so klein machst, daß die Schaltung nicht sicher netztgetrennt ist ? Die Schaltung selbst scheint in Ordnung zu sein, du greifst die Phasenlage vor dem Trafo ab, also spielt dessen Phasenverschiebung auch keine Rolle und der Impuls wird nadelschaft sein, und den TRIAC hast du auch richtig angeschlossen so wie es aussieht. Für ohm'sche Lasten wie eine Glühbirne sollte die Schaltung funktionieren, allerdings fehlt dann die Funkentstördrossel. Eine Sicherung, die den TRIAC bei durchgbrennen der Glühlampe schützt (die sonst die 16A haussicherung rausdonnert die erst NACH dem TRIAC aufgibt) hast du auch nicht und ein 275V~ VDR der den Opto-Triac vor Überspannungen schützt (hast du MOC3041 oder MOC3061 verwendet?) hast du dir auch gespart, zusammen mit für 16A viel zu dünnen leitungen. Aber all das sollte nicht zur beschriebenen Fehlfunktion führen.
Danke für die Hinweise! > Für ohm'sche Lasten wie eine Glühbirne sollte die Schaltung > funktionieren, allerdings fehlt dann die Funkentstördrossel. Werde ich zusätzlich verbauen! > Eine Sicherung, die den TRIAC bei durchgbrennen der Glühlampe schützt (die > sonst die 16A haussicherung rausdonnert die erst NACH dem TRIAC aufgibt) > hast du auch nicht und ein 275V~ VDR der den Opto-Triac vor > Überspannungen schützt (hast du MOC3041 oder MOC3061 verwendet?) hast du > dir auch gespart, zusammen mit für 16A viel zu dünnen leitungen. Sollte man hier eine flinke Sicherung seriell zum Lastzweig des Triacs schalten? Die recht dünnen Leiterbahnen kommen daher, dass hier maximal 2A Laststrom durchgehen. Ich gebe zu, das Layout ist nicht elegant, da mittels sämtlichen Automatikfunktionen erstellt, die mir mein Layoutprogramm anbietet. Auch ist es mein zweites Layout - meine Lernkurve zeigt noch sehr steil nach oben! Verwendet wird ein MOC3023X als Optotriac. Und ein L6004L8 als Triac. Sorry, habe die Namen der Bauteile nicht eingeblendet. > > Aber all das sollte nicht zur beschriebenen Fehlfunktion führen., Ich habe das Programm im AVR geändert und nun tuts das was es soll. Nach einer Zeit von 50µs wird der Pin, welcher den Triac zündet wieder abgeschalten vorher blieb er auf HIGH. Das war offensichtlich der Fehler (?!) LG LeFish
> Sollte man hier eine flinke Sicherung seriell zum Lastzweig des > Triacs schalten? Flink oder Träge, das Schmelzintegral der SIcherung muss kleiner sein als das Schmelzintegral des TRAICs, schon schützt sie ihn nicht > Die recht dünnen Leiterbahnen kommen daher, dass hier maximal 2A > Laststrom durchgehen. > Verwendet wird ein MOC3023X als Optotriac. Bist du des Wahnsinns, ein Teil für 115V~ bei uns ? Mindestens ein MOC3042, besser MOC3062, für den lässt sich leichter ein VDR finden (allerdings hält dein TRIAC auch bloss 600V aus). Die träge 2A Sicherung http://www.littelfuse.com/products/fuses/cartridge-fuses/5x20mm-fuses/~/media/electronics/datasheets/fuses/littelfuse_fuse_215sp_datasheet.pdf.pdf hat mit 11.68 mehr als die 6.6 des TRIACs http://pdf1.alldatasheet.com/datasheet-pdf/view/122606/LITTELFUSE/L6004L8.html die flinke 2A hingegen http://www.littelfuse.com/~/media/electronics/datasheets/fuses/littelfuse_fuse_216_datasheet.pdf.pdf liegt mit 1.87 drunter, könnte aber beim Glühlampeneinschaltstrom auslösen. Ich hoffe, du hast berücksichtig, daß Glühlampen bis 10 mal mehr Strom eim Einschalten ziehen und das der TRIAC aushalten muss.
man kann Glühobst auch Vorglühen, dann sinkt der Einschalt-I-Stoß auf ein Minimum
Vorab um eure Bedenken bzgl einer abgebrannten Wohnung oä zu zerstreuen: Das Ding läuft wie es soll. Habs heute bereits einige Stunden in allen denkbaren Betriebszuständen getestet. =) Ich würde dennoch gerne die angesprochenen Punkte kurz von euch überprüfen lassen: Bzgl. des MOC3023X: Hier das Datenblatt. http://www.produktinfo.conrad.com/datenblaetter/175000-199999/183271-da-01-en-OPTOKOPPLER_MOC_3023X.pdf Ich lese daraus, dass der bis zu 400V abkann. Zu wenig Sicherheit für 230V? Bzgl. des Einschaltstroms: "Soft-Start" ist selbstverständlich im Programm integriert. Bis jetzt ist die 2A Sicherung, die den Lastkreis sichert noch nicht geflogen. LG LeFish
MaWin schrieb: > Mindestens ein > MOC3042, besser MOC3062, für den lässt sich leichter ein VDR finden Ist nur mal wieder schade, das man damit keinen Phasenanschnitt oder -abschnitt machen kann. Beide Modelle haben nämlich Nulldurchgangsdetektoren und schalten auch nur dort. Ich habe gerade ein dickes 12*25 Ampere Dimmerpack mit Drehstromanschluss aufm Tisch gehabt und auch da werden die MOC3023 benutzt. Ein dicker Triac (BTA25-600) war atomisiert, aber der ansteuernde MOC noch prima in Ordnung. Die sind also schon robust genug für 230V.
TheLeFish .. schrieb: > Zu wenig Sicherheit für 230V? Ja. MOC3052. Seidihrallezufaulzumselbersuchen? > Bzgl. des Einschaltstroms: "Soft-Start" ist selbstverständlich im > Programm integriert. Manchmal hat eine Glühlampenfassung auch einen Wackeklontakt und legt die Glühlampe erst an, wenn der Dimmer schon 10% liefert.
Was sollen immer diese Anglizismen??? Man kann statt Dimmer auch das deutsche Wort benutzen: Abdunkler.
Bitte melde dich an um einen Beitrag zu schreiben. Anmeldung ist kostenlos und dauert nur eine Minute.
Bestehender Account
Schon ein Account bei Google/GoogleMail? Keine Anmeldung erforderlich!
Mit Google-Account einloggen
Mit Google-Account einloggen
Noch kein Account? Hier anmelden.





