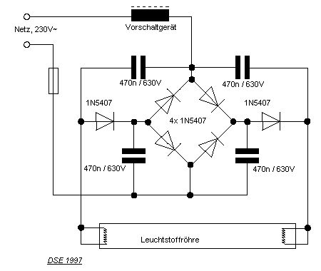
Moin, ich habe einen Schaltplan zum Betreiben einer defekten Leuchtstoffröhre gefunden. Dieser funktioniert auch wunderbar. Nur die Sicherung wirft Fragen auf. Hier der Link zum Plan mit Beschreibung: http://www.ds-electronics.de/index.php?option=com_content&task=view&id=84 Ich dachte L käme ans Vorschaltgerät und von dort aus ginge der Strom durch die Schaltung. Dann würde aber die Sicherung vorm N hängen und somit doch theoretisch am - wenn es Gleichspannung wäre? Oder ist das beim Wechselstrom egal wo die Sicherung Geräteintern liegt? Vielen Dank schonmal im Voraus. LG Daniel
Das ist dem Strom völlig egal. Wenn der Stromkreis unterbrochen ist, fließt kein Strom mehr.
Stefan us schrieb: > Das ist dem Strom völlig egal. Wenn der Stromkreis unterbrochen ist, > fließt kein Strom mehr. Ist lader nur 98% der Wahrheit. Funktionstechnisch ist das alles richtig, da ist es auch egal, wo die Sicherung liegt, und ob sie N oder L schaltet. Daniel F. schrieb: > Dann würde aber die Sicherung vorm N hängen und > somit doch theoretisch am - wenn es Gleichspannung wäre? Ob Minus oder Plus, wäre auch beim Gleichstrom egal. Sicherheitstechnisch ist es aber etwas besser, wenn die Sicherung am L (also vermutlich(!) zwischen Vorschaltgerät und dessen Netzanschluss) liegt, bzw. bei der Gleichstromschaltung in der Nicht-Masse-Zuleitung (das kann für eine negative Betriebsspannung auch das "-" sein). Hitergrund ist, dass für einen zweiten Kontakt der Schaltung wahrscheinlich eher mit Masse/Neutral-Leiter oder Schutzleiter passiert (und sei es nur durch eine Unvorsichtigkeit des Sicherungs-austauschers), da diese häufig weniger isoliert sind. Trennt die Sicherung nun N bzw. Masse, gibt es durch den Fehler einen geschlossenen Stromkreis. Das ist aber nur dann relevant, wenn man für Anschluss der Schaltung sichergehen kann, wie L bzw. N verschaltet werden. Falls das nicht kontrolliert werden kann, ist die Lage der Sicherung ziemlich egal; und da mag eine etwas freiere Zeichenfläche schon genügend Anlass sein, die Sicherung in die eine Zuleitung zu zeichnen, und nicht in die andere. Ein weiterer Aspekt ist, dass in der Schaltung die beiden Zuleitungen nicht mit L bzw. N gekennzeichnet sind. --- Fazit: Wenn Du sicher bist, dass das Vorschaltgerät direkt mit L (statt N) verbunden ist, verlege die Sicherung dazwischen.
Bitte melde dich an um einen Beitrag zu schreiben. Anmeldung ist kostenlos und dauert nur eine Minute.
Bestehender Account
Schon ein Account bei Google/GoogleMail? Keine Anmeldung erforderlich!
Mit Google-Account einloggen
Mit Google-Account einloggen
Noch kein Account? Hier anmelden.
