Hallo, ich möchte um Verkabelung und Ports zu sparen 4 Taster an einen ADC Port anschliessen. Dazu muss aber auch jede der 16 Kombinationen erkannt werden können. Meine Idee war einen Spannungsteiler 10K / 10K gegen 5V aufzubauen um die 2,5V max. ADC Eingangsspannung zu erreichen. Zum "obenen" Widerstand wollte ich dann 4 Widerstände parallel je Taster schalten. Mein Problem ist aber, das ich keine vernünftige Kombination erreiche, die weit genug auseinander liegen. Es muss ja auch noch trotz Widerstandstoleranz funktionieren. Die Sache klingt doch eigentlich ganz einfach. Kann mir jemand mit nem schlauen Tipp weiterhelfen? Die Formel 1/Rges = 1/R1 + 1/R2 + 1/R3 + 1/R4 ist mir bekannt :-) Paul
Binäre Staffelung sollte passen. 1 - 2 - 4 - 8 Also praktisch einen 4bit-DAU bauen.
...ist doch wirklich nicht zu schwierig... Angenommen Vref=2046mV Spannungsteiler (Spannungsangabe ca.) Vref--|1kOhm|---|1KOhm|---|1KOhm|---|1KOhm|-GND | | | | | 2046mV 1500mV 1000mV 500mV 0V mfG Ottmar
Ottmar K. schrieb: > ...ist doch wirklich nicht zu schwierig... Na ja, deine Schaltung erfoder Taster ohne Massebezug
1 | Vref--|1kOhm|---|1KOhm|---|1KOhm|---|1KOhm|-GND |
2 | | | | | | |
3 | o o o o |
4 | | | | | |
5 | o o o o |
6 | | | | | |
7 | +------------+---------+---------+-- A/D-Eingang |
Paul wollte wohl lieber
1 | +5V |
2 | | |
3 | 1k |
4 | | |
5 | +----+-----+----+----+--- A/D-Eingang |
6 | | | | | | |
7 | 1k o o o o |
8 | | | | | | |
9 | | o o o o |
10 | | | | | | |
11 | | R2 R3 R4 | |
12 | | | | | | |
13 | +----+-----+----+----+--- GND |
MaWin schrieb: > Paul wollte wohl lieber >
1 | > +5V |
2 | > | |
3 | > 1k |
4 | > | |
5 | > +----+-----+----+----+--- A/D-Eingang |
6 | > | | | | | |
7 | > 1k o o o o |
8 | > | | | | | |
9 | > | o o o o |
10 | > | | | | | |
11 | > | R2 R3 R4 | |
12 | > | | | | | |
13 | > +----+-----+----+----+--- GND |
14 | > |
Hallo! So funktioniert das aber nicht. wenn der vierte Taster gedrückt ist, können die anderen nicht mehr erkannt werden. Eher so:
1 | +5V |
2 | | |
3 | 1k |
4 | | |
5 | +----+-----+----+------- A/D-Eingang |
6 | | | | | |
7 | 1k 500 250 125 Ohm |
8 | | | | | |
9 | o o o o |
10 | | | | | |
11 | o o o o |
12 | | | | | |
13 | +----+-----+----+------- GND |
Hallo, danke für Eure Antworten. Fast wie MaWin es aufgemalt hat. Ich wollte nur die Widerstände "oben" schalten :-) Paul
Da würde ich doch besser das gute alte r2r Netzwerk bemühen. Großer Vorteil: man kommt mit einem Widerstandswert aus, was die Selektierung vereinfacht. http://de.wikipedia.org/wiki/R2R-Netzwerk
Hallo, Jepp! Das mit dem R2R - Netzwerk ist die Lösung. Alles schon mal dagewesen :-) Danke! Gruß Paul
Paul schrieb: > Jepp! Das mit dem R2R - Netzwerk ist die Lösung. Dafür genügen aber keine gewöhnlichen Taster, sondern du brauchst Umschalter. Wenn die zu Verfügung stehen, ist das R2R-Netzwerk die perfekte Lösung.
Route 66 schrieb: > Eher so: > > +5V > | > 1k > | > +----+-----+----+------- A/D-Eingang > | | | | > 1k 500 250 125 Ohm > | | | | > o o o o > | | | | > o o o o > | | | | > +----+-----+----+------- GND Was gefällt dir denn daran nicht?
> > Was gefällt dir denn daran nicht? Das die Werte zu nah beieinander liegen.
Paul schrieb: >> >> Was gefällt dir denn daran nicht? > > Das die Werte zu nah beieinander liegen. Ich persönlich hätte die Werte auch anders gewählt, nur wäre ich bei dem Prinzip geblieben. Ist halt ein bischen Rechenarbeit, die Auflösung des ADU möglichst gut auszunutzen, und trotzdem bei Toleranzbetrachtung der Widerstände, keine Überlappung zu haben. Ohne Fleiss kein Preis!
Bei der Parallelschaltung ist der Strom linear, d.h. der Spannungsabfall reziprok. Daher erst den Strom in eine Spannung umwandeln:
1 | +5V |
2 | +----+-----+----+ |
3 | | | | | |
4 | 10k 20k 40k 80k |
5 | | | | | |
6 | o o o o |
7 | | | | | |
8 | o o o o |
9 | | | | | |
10 | +----+-----+----+------- A/D-Eingang |
11 | | |
12 | 1k |
13 | | |
14 | GND |
Damit hat man wieder eine fast lineare Spannung.
Peter Dannegger schrieb: > Bei der Parallelschaltung ist der Strom linear, d.h. der > Spannungsabfall > reziprok. > Daher erst den Strom in eine Spannung umwandeln: > Damit hat man wieder eine fast lineare Spannung. Das werd ich mal ausprobieren. Danke für die Antworten! Paul
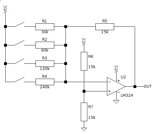
Mit einem zusätzlichen Opamp könntest du auch gleiche Spannungsschritte erreichen. Die Schaltung im Anhang liefert bei VCC=5V am Ausgang je nach Tastenkombination die Spannungen 5V·i/32 für i=1..16, also etwa:
1 | 0.16V 0.31V 0.47V 0.63V |
2 | 0.78V 0.94V 1.09V 1.25V |
3 | 1.41V 1.56V 1.72V 1.88V |
4 | 2.03V 2.19V 2.34V 2.50V |
Die kleinste Ausgangsspannung ist absichtlich etwas größer als 0 gewählt, weil der Opamp ohne negative Versorgungsspannung nicht ganz an die 0 herankommt. Falls eine negative Versorgungsspannung zur Verfügung steht, kann man R5 von 15kΩ auf 16kΩ erhöhen und bekommt dann die Ausgangsspannungen 1V·i/6 für i=0..15, so dass der Messbereich des ADC voll ausgeschöpft wird. Die verwendeten Widerstände sind alle aus der E24-Reihe bis auf R2 (60kΩ), den man aus zwei Widerständen mit 30kΩ oder 120kΩ zusammensetzen muss.
Yalu X. schrieb: > Paul schrieb: >> Jepp! Das mit dem R2R - Netzwerk ist die Lösung. > > Dafür genügen aber keine gewöhnlichen Taster, sondern du brauchst > Umschalter. Wenn die zu Verfügung stehen, ist das R2R-Netzwerk die > perfekte Lösung. Würden vier mal PullUp -> Taster nach Masse -> CMOS Inverter mit einem R2R-Netzwerk funktionieren? Gruß John
Meinst du so wie hier: http://www.dieelektronikerseite.de/Lections/R2R-Netzwerke%20-%20Magische%20Wandlung.htm
Bitte melde dich an um einen Beitrag zu schreiben. Anmeldung ist kostenlos und dauert nur eine Minute.
Bestehender Account
Schon ein Account bei Google/GoogleMail? Keine Anmeldung erforderlich!
Mit Google-Account einloggen
Mit Google-Account einloggen
Noch kein Account? Hier anmelden.
