Hallo! Im anhang habe ich eine Schaltung die ich gefunden habe und frage direkt ob diese Schaltung für mein Zweck funktionieren kann. Ich brauche eine Verstärkerschaltung zwischen uC und einem Ultraschall Lautsprecher. Mit diesem Ultraschall sollen Hunde verscheucht werden 20kHz -25kHz reichen dafür Ich hoffe auf Rückmeldungen denn ich benötige es sehr dringend Danke
christof schrieb: > Ich brauche eine Verstärkerschaltung Warum nimmst Du nicht gleich ein passendes NF-Verstärker-IC? Die meisten dürften bei 20...25kHz noch normal arbeiten. Gruss Harald
christof schrieb: > Mit diesem Ultraschall sollen Hunde verscheucht werden Wie bescheuert ist das denn ? Hundepfeifen nutzen Ultraschall DAMIT DER HUND KOMMT ! Und wenn ihm dein Krach auf die Nerven geht BEISST ER DICH und niemand kann es ihm verübeln, denn was soll er sonst tun, Stafanzeige bei der Polizei wegen Lärmbelästigung ?
Weil ich eine schaltung verwenden muss mit einem OPV und endstufe das ist der grund dafür ;) Und nein, die hunde werden normal bei einer frequenz von 20..25kHz vertrieben. Viele hundeabwehr systeme funktionieren so
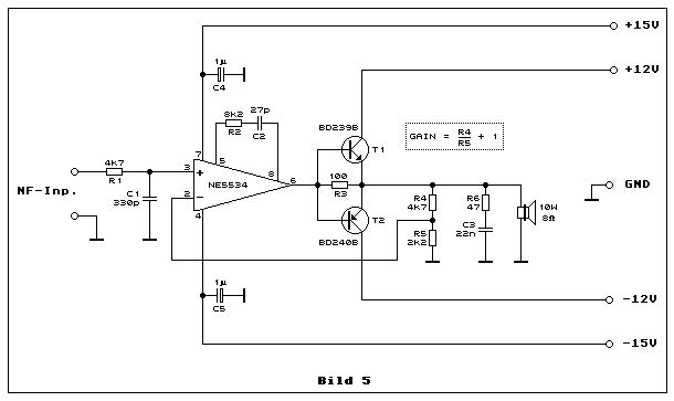
Kann ich diese schaltung für meinen zweck verwenden? Und welchen sinn hat bei der rückkopplung ein widerstand und kondensator in serie?
christof schrieb: > Weil ich eine schaltung verwenden muss mit einem OPV und endstufe das > ist der grund dafür ;) Dann viel Glück. Solche Schaltungen fangen gern an, unkontolliert zu schwingen. Aber wenn Du Erfahrung mit solchenSchaltungen hast...
christof schrieb: > Kann ich diese schaltung für meinen zweck verwenden? Warum probierst du die nicht einfach mal aus. Die ist doch ruck-zuck auf einem Steckbrett mal zusammen gesteckt.
Ich muss diese schaltung so schnell wie möglich realisieren denn sie wird ein prototyp, und dafür habe ich nicht viel zeit alles auszuprobieren Wieso kann diese schaltung unkontrolliert in eine schwingung kommen?
christof schrieb: > Ich muss diese schaltung so schnell wie möglich realisieren denn > sie > wird ein prototyp, und dafür habe ich nicht viel zeit alles > auszuprobieren Wenn es schnell gehen muß, dann nimm einen Rat an und verwende ein NF-Verstärker-IC. Wenn dich das tröstet, da ist in der Regel auch ein OPV drin und eine Endstufe.
christof schrieb: > Viele hundeabwehr systeme funktionieren so Wie blöd muss man sein. Die funktioniern genau so, wie Atomstromfilter. https://de-de.facebook.com/midde.de/posts/701461929878635
Google mal hundeabwehr und du bekommst viele antworten mit ultraschall sender
Vielen dank für die antwort Könnte ich deiner meinung nach diese schaltung verwenden?
christof schrieb: > Ich muss diese schaltung so schnell wie möglich realisieren denn sie > wird ein prototyp, und dafür habe ich nicht viel zeit alles > auszuprobieren Steht der Hund schon vor dir und knurrt dich an. Oh Mann, das ist 10 Minuten Arbeit das zusammen zustecken.
Helmut Lenzen schrieb: > christof schrieb: >> Ich muss diese schaltung so schnell wie möglich realisieren denn sie >> wird ein prototyp, und dafür habe ich nicht viel zeit alles >> auszuprobieren > > Steht der Hund schon vor dir und knurrt dich an. Oh Mann, das ist 10 > Minuten Arbeit das zusammen zustecken. Und allen Hunden in der Gegend, denen die Ohren weh tun, schon mal GUTEN APPETIT ;-)
christof schrieb: > Vielen dank für die antwort > > Könnte ich deiner meinung nach diese schaltung verwenden? Ja. Nimm statt den 100 Ohm eher 470 Ohm. Wenn du nicht die volle Ausgangsspannung(+/-14V) brauchst, dann hänge alles an +/-15V. Das macht die Sache einfacher.
christof schrieb: > Ich muss diese schaltung so schnell wie möglich realisieren denn sie > wird ein prototyp, und dafür habe ich nicht viel zeit alles > auszuprobieren Dann würde es sich anbieten, eine Schaltung zu nehmen, die schon Millionen von Menschen vor Dir ausprobiert haben. Das trifft auf fertige Verstärker-ICs zu. Teilweise sind sogar schon fertige Layout-Vorschläge im Datenblatt. > Wieso kann diese schaltung unkontrolliert in eine schwingung kommen? Grundsätzlich sind solche Schaltungen bei Ausgangssignalen unter 0,7V nicht eindeutig definiert. Dann kann es, aber muss nicht, zu Schwingungen kommen. Wichtig ist da auch der richtige Aufbau. Gibt es einen Layoutvorschlag? Hast Du Erfahrung mit dem Aufbau solcher Schaltungen? Gruss Harald
Das hab ich mal gebastelt - aber mit zwei Motorola Piezohochtöner war es mir dann doch zu gefährlich damit rumzuspielen. Bei zu starker Bestrahlung bekommt man einen heissen Kopf ,das meine ich im vollen Ernst, das Teil ist bei direkter Bestrahlung echt gefährlich.. Rechtecksignal am Clockeingang einspeisen (555)
christof schrieb: > so schnell wie möglich realisieren denn sie > wird ein prototyp, und dafür habe ich nicht viel zeit alles > auszuprobieren Was für eine unsinnige Erklärung! Die Alternative ist ein schneller Prototyp der nicht funktioniert! Die Welt scheint voll mit "nicht-Tag Mützen".
Bitte melde dich an um einen Beitrag zu schreiben. Anmeldung ist kostenlos und dauert nur eine Minute.
Bestehender Account
Schon ein Account bei Google/GoogleMail? Keine Anmeldung erforderlich!
Mit Google-Account einloggen
Mit Google-Account einloggen
Noch kein Account? Hier anmelden.

