Hallo, ich möchte für mein Autoradio einen Puffer bauen, mit dem ich die Phasen beim Motorstart überbrücken kann, in denen das Radio wegen fehlendem geschaltetem Plus ausgeht. Dabei ist mir wichtig, dass die Batterie keinen dauerhaften Stand-By-Verbraucher versorgen muss, weil das Auto auch manchmal lange nicht bewegt wird. Mit einer Diode in der geschalteten Plusleitung zum Radio und nachgeschaltetem Kondensator parallel hatte ich kaum einen Erfolg. Habe 2 x 47000 µF verwendet und das Radio ist vielleicht 0,7 s angeblieben - das reicht nicht (immer) für den Start aus. Jetzt ist die Frage, ob meine Schaltung im anhang sinnvoll und funktionsfähig ist und wie die einzelnen Komponenten auszulegen sind. Entworfen habe ich die Schaltung zwar, aber wie die einzelnen Teile zu dimensionieren sind weiß ich nicht - ich wei´auch nicht, ob ich so eine Darlingtonschaltung brauche, oder ob ein normaler Transistor reicht. Vielen Dank schon mal... Gruß!
Reicht die Batteriespannung beim Motor-Anlassen denn noch soweit aus, daß das Radio anbleibt?
> ich möchte für mein Autoradio einen Puffer bauen, mit dem ich die Phasen > beim Motorstart überbrücken kann, in denen das Radio wegen fehlendem > geschaltetem Plus ausgeht. Diese Funktion hat ihren Sinn! Grüße Löti
So eine kleine Schaltung läßt sich gut z.B. aus einem Blinkrelais bauen. Da ist schon ein Relais drin, unten hat's meist 4 Anschlüsse und einige benötigte Kleinteile (incl. Platine) werden gleich "mitgeliefert" ;) Verbaut sind da drin häufig solche http://www.reichelt.de/Miniaturrelais/FRA2-C-12/3/index.html?&ACTION=3&LA=2&ARTICLE=79398&GROUPID=3292&artnr=FRA2+C+12 Relais. Man kann also mit einer etwa 80-200 Ohm Spule rechnen. Ein auf z.B. x20 eingestellter Transistor braucht einen Basisstrom von ca. 8mA. Diesen Strom, legen ich einfach mal fest, liefert ein Kondensator im halb aufgeladenen Zustand. Das sind 8V. Damit bräuchte man einen Basiswiderstand von 1kOhm. Den Elko lädt man idealerweise über eine 1A Diode, da muß zur Strombegrenzung also noch ein Vorwiderstand von 15 Ohm oder größer davor. Dazu kommt noch ein Widerstand zwischen Basis und Emitter, damit nicht endlos Reststrom durch die Spule fließt. Außerdem ist eine kleine Hysterese sinnvoll. Heraus kommt ungefähr die Schaltung im Bild. Ich glaub, das bau ich mir auch. Mein Radio fängt nach dem Anlassen immer wieder beim ersten MP3 an..
Hallo Helge! Du verkennst scheinbar den Spannungseinbruch beim Starten eines Autos mit einer mittelprächtigen Batterie. Das ist eigentlich völlig normal, dass Autoakkus beim Startprozeß bis auf 8V oder weniger(im Winter) absacken. Der Fehler liegt bei dem Konsumenten, der sich Audio-Equipment in seine Blechkiste holt, ohne sich vorher zu informieren, ab welcher Spannung selbiges wieder von "vorne" anfängt. Aber macht mal ruhig...
Und jetzt sag mir, woher ich das bei einem €39 Autoradio wissen soll ;)
Helge A. schrieb: > Und jetzt sag mir, woher ich das bei einem €39 Autoradio wissen soll > ;) Beim Starten: Digital Scope im One Shot Mode aufzeichnen. Da kannst du die kleinste Spannung und deren Verweildauer nach einem Kaltstart im Winter direkt ablesen. Allerdings kannst du diesem Spannungseinbruch entgegenwirken, indem du die Versorgungsspannung des (Billig-)Radios mit einer Diode abkoppelst um damit einen Elko zu laden. Das hilft aber nur, wenn deine Gurke sofort anspringt und du nicht noch lange nüdeln musst. Es gibt halt billige Autoradios, so wie das Zenec, die immer mehr als 10Volt DC haben wollen, bevor sie "ganz von vorne" anfangen.
Rainer V. schrieb: > Reicht die Batteriespannung beim Motor-Anlassen denn noch soweit aus, > daß das Radio anbleibt? Ja, ich habe mal probehalber den geschalteten PLus-Eingang am Radio mit Dauerplus versorgt und das Radio ist beim Starten angeblieben.
D. V. schrieb: > Hallo Helge! > > Du verkennst scheinbar den Spannungseinbruch beim Starten eines Autos > mit einer mittelprächtigen Batterie. > Das ist eigentlich völlig normal, dass Autoakkus beim Startprozeß bis > auf 8V oder weniger(im Winter) absacken. > Der Fehler liegt bei dem Konsumenten, der sich Audio-Equipment in seine > Blechkiste holt, ohne sich vorher zu informieren, ab welcher Spannung > selbiges wieder von "vorne" anfängt. > > Aber macht mal ruhig... Ich habe das originalradio in meiner Blechkiste verbaut. Will nur nich immer wieder warten, bis das Teil nach dem Anlassen z.B. an einem Bahnübergang oder einer langen Rotphase ewig braucht, bis es einen Ton von sich gibt. Da sind gern mal 10...20 Sekunden weg und der MP3-Player am Aux-In spielt fröhlich, aber stumm sein Lied weiter.
schliess das radio halt an dauerplus und mach nen mechanischen schalter dazwischen
Helge A. schrieb: > Relais. Man kann also mit einer etwa 80-200 Ohm Spule rechnen. Ein auf > z.B. x20 eingestellter Transistor braucht einen Basisstrom von ca. 8mA. > Diesen Strom, legen ich einfach mal fest, liefert ein Kondensator im > halb aufgeladenen Zustand. Das sind 8V. Damit bräuchte man einen > Basiswiderstand von 1kOhm. Den Elko lädt man idealerweise über eine 1A > Diode, da muß zur Strombegrenzung also noch ein Vorwiderstand von 15 Ohm > oder größer davor. > > Dazu kommt noch ein Widerstand zwischen Basis und Emitter, damit nicht > endlos Reststrom durch die Spule fließt. Außerdem ist eine kleine > Hysterese sinnvoll. Heraus kommt ungefähr die Schaltung im Bild. Bei deiner Schaltung kann immer noch Strom von der Batterie fließen und auf lange Sicht die Batterie leersaugen. Ich bewege das Fahrzeug manchmal 3...4 Wochen nicht und die Batterie ist nicht mehr die aller frischste. Oder seh ich in deiner Schaltung was falsch? - ich mein R4 und R1 in Reihe bewirken doch, dass immer was von der Batterie kurzgeschlossen ist.
kif schrieb: > schliess das radio halt an dauerplus und mach nen mechanischen schalter > dazwischen Auf so'n schalter würd ich eben gern verzichten - wenn ich den vergesse und das Radio bleibt Tage/Wochen an guck ich doof aus der Wäsche wenn ich das nächste mal starten will.
M. B. schrieb: > kif schrieb: >> schliess das radio halt an dauerplus und mach nen mechanischen schalter >> dazwischen > > Auf so'n schalter würd ich eben gern verzichten - wenn ich den vergesse > und das Radio bleibt Tage/Wochen an guck ich doof aus der Wäsche wenn > ich das nächste mal starten will. Dann würde ich vorschlagen: Klemme 15 an ein Relais das Dauerplus zum Radio schaltet. Das Relais während des Startvorgangs zu halten ist evtl. einfacher als das Radio.
Würde nicht eine einfache Diode vom Anlasser-Plus zum Schalt-Plus reichen? Natürlich mit ausreichendem Elko um den Schaltvorgang zu überbrücken. Gruß
Joachim schrieb: > Würde nicht eine einfache Diode vom Anlasser-Plus zum Schalt-Plus > reichen? Natürlich mit ausreichendem Elko um den Schaltvorgang zu > überbrücken. > > Gruß Wenn ich den Zündschlüssel drehe, dann ist nach der Stellung in der die Zündung an ist und kurz bevor der Anlasser arbeite ein "Loch", in dem kein Gerät versorgt wird. Deine Variante geht also leider nicht.
M. B. schrieb: > Joachim schrieb: >> Würde nicht eine einfache Diode vom Anlasser-Plus zum Schalt-Plus >> reichen? Natürlich mit ausreichendem Elko um den Schaltvorgang zu >> überbrücken. > Wenn ich den Zündschlüssel drehe, dann ist nach der Stellung in der die > Zündung an ist und kurz bevor der Anlasser arbeite ein "Loch", in dem > kein Gerät versorgt wird. Deine Variante geht also leider nicht. Dafür war der Elko angedacht. Oder verstehe ich da noch was flasch? Gruß
Ich schalte mein Radio ueber ein bistabiles Relais, das von der Zentralverriegelung betaetigt wird. wendelsberg
Joachim schrieb: > M. B. schrieb: >> Joachim schrieb: >>> Würde nicht eine einfache Diode vom Anlasser-Plus zum Schalt-Plus >>> reichen? Natürlich mit ausreichendem Elko um den Schaltvorgang zu >>> überbrücken. > >> Wenn ich den Zündschlüssel drehe, dann ist nach der Stellung in der die >> Zündung an ist und kurz bevor der Anlasser arbeite ein "Loch", in dem >> kein Gerät versorgt wird. Deine Variante geht also leider nicht. > > Dafür war der Elko angedacht. Oder verstehe ich da noch was flasch? > > Gruß Das hab ich genauso gemacht. Schottky-Diode in Reihe und dann parallel zum Radio einen großen Elko. Das einzige, wo man aufpassen muß, ist die Lautstärke. Je lauter, desto mehr Strom braucht man und die Überbrückungszeit (Entladung des Elkos) sinkt. Also achte ich darauf, beim Bahnübergang oder bei Baustellenampeln die Lautstärke nicht zu hoch einzustellen. Dann klappt das prima. Und ist auch kein großer Aufwand.
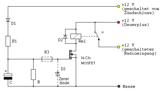
kif schrieb: > Dann würde ich vorschlagen: Klemme 15 an ein Relais das Dauerplus zum > Radio schaltet. Das Relais während des Startvorgangs zu halten ist evtl. > einfacher als das Radio. Das klingt auch nicht verkehrt... also so wie im Anhang?!
Joachim schrieb: > M. B. schrieb: >> Joachim schrieb: >>> Würde nicht eine einfache Diode vom Anlasser-Plus zum Schalt-Plus >>> reichen? Natürlich mit ausreichendem Elko um den Schaltvorgang zu >>> überbrücken. > >> Wenn ich den Zündschlüssel drehe, dann ist nach der Stellung in der die >> Zündung an ist und kurz bevor der Anlasser arbeite ein "Loch", in dem >> kein Gerät versorgt wird. Deine Variante geht also leider nicht. > > Dafür war der Elko angedacht. Oder verstehe ich da noch was flasch? > > > Gruß Mit einem Elko allein ist es kaum zu bewältigen - 2 x 47000µF haben nicht mal für eine Sekunde gereicht (trotz Diode, dass nicht das restliche Boardnetz auf von den Elkos gepuffert wird).
wendelsberg schrieb: > Ich schalte mein Radio ueber ein bistabiles Relais, das von der > Zentralverriegelung betaetigt wird. > > wendelsberg Das klingt natürlich auch nicht schlecht...
M. B. schrieb: > kif schrieb: > >> Dann würde ich vorschlagen: Klemme 15 an ein Relais das Dauerplus zum >> Radio schaltet. Das Relais während des Startvorgangs zu halten ist evtl. >> einfacher als das Radio. > > Das klingt auch nicht verkehrt... also so wie im Anhang?! Ja so würd ichs erstmal probieren, das könnte schon reichen
Okay, wie stell ichs an? Ich habe bei Conrad ein Relais gefunden mit R=90ohm Spulenwiderstand für U=12V. Das bedeutet, dass ein Strombedarf von I=0,133A vorliegt. Wenn ich t=5s halten will, muss ist C=55.000µF nehmen, falls die Formel richtig ist: C=(I*t)/V Kann das jemand bestätigen? Was für eine Diode sollte ich nehmen? Schottky muss für das Relais nicht sein, richtig? - ich würde einfach eine 1N4001 nehmen. Passt das? ...das Relais hat übrigens eine Abfallspannung von ca. 10,8V. Edit: ich habe gerade noch eine Formel für die Entladung bis zu Abfallspannung gefunden, mit der ich die Kapazität berechnen kann: C=-t/(ln(U_Abfall/U_Nenn)*R). Das bringt mich ca. auf C=0,5F. Das ist natürlich nicht so prall.
Da hast du Recht, dann mach es doch so wie in deiner ursprünglichen Schaltung vom ersten Post. Das sieht eigentlich ziemlich gut aus.. Die Darlingtonschaltung brauchst du nicht. Nimm am besten einen N-MOSFET der mit ca. 1A angegeben ist.
kif schrieb: > Da hast du Recht, dann mach es doch so wie in deiner ursprünglichen > Schaltung vom ersten Post. Das sieht eigentlich ziemlich gut aus.. Die > Darlingtonschaltung brauchst du nicht. Nimm am besten einen N-MOSFET der > mit ca. 1A angegeben ist. Da stellt sich aber noch die Frage, ob ich damit wirklich keinen Standby habe. Also wenn ich an der Basis vom Transistor nix anlege, kommt dann auch wirklich nix durch? Ich möchte wirklich NULL Standby.
Hallo, Du warst mit Deiner 1. Schaltung schon ganz nah dran an einer guten Lösung. Hier ein paar Verbesserungen: D1, D2: zB. 1N4001 R1: 12... 33 Ohm (begrenzt Ladestrom für C) Die Haltezeit ist Pi mal Daumen 1/2 x R x C. (abhängig von der Batteriespannung und vom MOSFET) Bei R = 1 MOhm und C = 220µF also knapp 2 min. (als Beispiel) Die Haltezeit ist praktisch nur noch von R und C abhängig, da der MOSFET nur per Spannung gesteuert wird, also keinen Eingangsstrom hat. R3 und D3 schützen das Gate des MOSFET vor Überspannungen R3: 1k...10k D3: ZF15, ZF18 oder ZF20 MOSFET: N-Ch-MOSFET im TO-220 Gehäuse. Die Schaltung hat NULL Standby!
Kann ich bei den Widerständen die normalen 0.6W Metallschichtwiderstände von Conrad nehmen? - R1=22Ohm, R=1MOhm und R3=4.7kOhm? Warum soll der Mosfet im TO-220 Gehäuse sein? Geht nicht auch einer im TO-92 oder soll da gleich noch ein kleiner Kühlkörper dran? Wird das Teil in meinem Fall warm?
Ich hab jetzt noch ein Relais für 12V gefunden, das viel weniger kostet, aber 400Ohm, statt 90Ohm hat. Beeinflusst das die Werte der anderen Komponenten? Und weil ich nur ca. 5...10 Sekunden Haltezeit möchte habe ich mich für 22müF als Keramikkondensator entschieden - passt das alles?
M.B. schrieb: > Kann ich bei den Widerständen die normalen 0.6W Metallschichtwiderstände > von Conrad nehmen? - R1=22Ohm, R=1MOhm und R3=4.7kOhm? Für R und R3 ja Für R1 besser 1W Draht. (der bekommt ja einen sehr kurzen Verlustleistungs-peak ab) > Warum soll der Mosfet im TO-220 Gehäuse sein? Der kleine Nachteil dieser 1-Transistor-Schaltung ist, dass der Mosfet nur langsam abschaltet und während dieses Durchlaufens von voll-leitend nach voll-gesperrt entsteht Verlustleistung (einige Sekunden Wärme) im Chip. Die Höhe hängt ab von der Stromaufnahme des Relais (und von RC). Im TO-220 Gehäuse ist die Kühlfläche zur Wärmeableitung sozusagen gleich mit eingebaut. TO-92 ist eher für Kleinleistung und etwas knapp TO-252 wäre auch ok > Wird das Teil in meinem Fall warm? Ein TO-220 / TO-252 nur intern während des Abschaltens. M.B. schrieb: > Ich hab jetzt noch ein Relais für 12V gefunden, das viel weniger kostet, > aber 400Ohm, statt 90Ohm hat. Beeinflusst das die Werte der anderen > Komponenten? Bei 400 Ohm kannste sogar nen BS170 im TO-92 o.ä. nehmen. Die anderen Bauteilwerte können so bleiben. > Und weil ich nur ca. 5...10 Sekunden Haltezeit möchte habe ich mich für > 22müF als Keramikkondensator entschieden - passt das alles? Die Kapazität dieser Keramikkondensatoren nimmt ab, je höher die anliegende Spannung. Bestell Dir sicherheitshalber noch nen 2. mit, den kannste dann ggf. parallelschalten.
M. B. schrieb: > Bei deiner Schaltung kann immer noch Strom von der Batterie fließen und > auf lange Sicht die Batterie leersaugen. nur der Vollständigkeit halber - R4 ist am Radio angeschlossen und nicht an Dauerplus. Daher auch nach dem Abschalten stromlos.
RoJoe schrieb: > Die Kapazität dieser Keramikkondensatoren nimmt ab, > je höher die anliegende Spannung. > Bestell Dir sicherheitshalber noch nen 2. mit, > den kannste dann ggf. parallelschalten. Welche Bauweise von Kondensatoren eignet sich denn besser auf die Dauer und in meinem Anwendungsgebiet? Soll ich einen stinknormalen Elko oder gar ein Tantal(Aua, das wird teuer) wählen? ...oder noch was anderes? Zur Zenerdiode habe ich auch noch eine Frage: Ich hab da jetzt eine, mit einer Z-Spannung von 18V und 500mW - geht die? Dann haben wir alle unklarheiten beseitig. Vielen Dank an alle!
Helge A. schrieb: > R4 ist am Radio angeschlossen und nicht > an Dauerplus. Daher auch nach dem Abschalten stromlos. Do hot er recht. Ein stinknormaler Elko tut's auch. Der überlebt auch eventuelle Spannungsspitzen aus dem Bordnetz besser. Die Schaltung ist ja kein Präzisionstimer. Du kannst auch den Elko etwas grösser nehmen und dafür den R kleiner machen / die Zeit via R einstellen. > Zenerdiode ... mit einer Z-Spannung von 18V und 500mW - geht die? Klar. R1 bestimmt die Ladezeit für C und darf auch einen höheren Wert haben. Wenn Du für R1 330 Ohm wählst, kannste auch nen normalen 0,6W Kohleschichtwiderständ nehmen. Viel Spass!
RoJoe schrieb: > R1 bestimmt die Ladezeit für C und darf auch einen höheren Wert haben. > Wenn Du für R1 330 Ohm wählst, kannste auch nen normalen 0,6W > Kohleschichtwiderständ nehmen. Also ich möchte den Kondensator möglichst schnell laden, sodass beim drehen des Zündschlüssels durch den kurzen Impluls vor Erreichen der Anlasserstellung schon genug drin ist, um den Startvorgang zu puffern - sagen wir für 2...3 Sekunden. > Viel Spass! Den werd ich haben - Danke!
Ich habe die Schaltung mal aufgebaut. Funktioniert ganz gut, aber der Haltezeit ist um die 45 Sekunden. Muss mal gucken, ob ich noch einen kleineren Widerstand oder Kondensator rumliegen habe (hätte ich mal lieber ein Poti genommen - das hatte ich schon im Hinterkopf)
M. B. schrieb: > Haltezeit ist um die 45 Sekunden Liegt daran, dass der BS170 ein LL-Mosfet ist (Low Level). Der schaltet erst ab bei Ugs = 2V (+/- 1V). Dauert daher länger, bis sich C soweit entladen hat. Die Faustformel lautet jetzt: 2 x R x C. > Und weil ich nur ca. 5...10 Sekunden Haltezeit möchte Dann nimm für R statt 1M 120k ... 220k. Oder nen 4µ7 Elko.
RoJoe schrieb: > Dann nimm für R statt 1M 120k ... 220k. > Oder nen 4µ7 Elko. Hatte noch 2 100k Widerstände da. jetzt passt das. Vielen herzlichen Dank für die Hilfe!
Bitte melde dich an um einen Beitrag zu schreiben. Anmeldung ist kostenlos und dauert nur eine Minute.
Bestehender Account
Schon ein Account bei Google/GoogleMail? Keine Anmeldung erforderlich!
Mit Google-Account einloggen
Mit Google-Account einloggen
Noch kein Account? Hier anmelden.






